Fórum témák

» Több friss téma
Fórum » NYÁK terv ellenőrzése
 
Témaindító: Paso, idő: Okt 4, 2005
Lapozás: OK   101 / 202
(#) proli007 válasza szabónagymester hozzászólására (») Ápr 12, 2013 /
 
Hello! A jól szűrt táp itt úgy is alapkövetelmény, akkor meg mindegy hogyan keresztezi. üdv!
(#) attis1116 hozzászólása Ápr 12, 2013 /
 
Hello
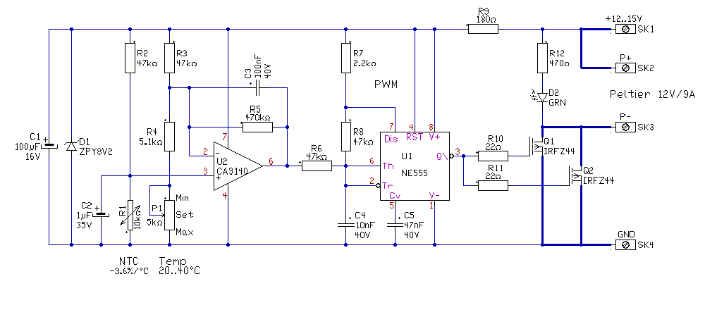
Peltier meghajtást építenék proli007 tervei alapján és ehhez kellene a segítség a nyákrajz ellenőrzésben.
A válaszokat előre is köszönöm
(#) Davidd hozzászólása Ápr 14, 2013 /
 
Sziasztok! Legyetek szivesek vessetek ra egy pillantast, ertekeket megint nem irtam,nemtudom hogyan kell rendesen, vegul csak lett egy atkotes, pedig nem akartam hogy legyen. Rele/relek nincsenek fenn a panelen, mert meg nincsenek meg, azt majd utolag atalakitom a panelen.
A hozzászólás módosítva: Ápr 14, 2013
(#) kokozo válasza attis1116 hozzászólására (») Ápr 14, 2013 /
 
Szia!
Jónak tűnik én is megcsináltam egy másik verzióban.

peltier.lay
    
(#) kokozo válasza Davidd hozzászólására (») Ápr 15, 2013 /
 
Szia! Ez is jónak tűnik!
Szöveget úgy tudsz csinálni hogy réteget váltasz pl fehérre, utána bal menüből katt a textre, ott beírod a szöveget beállítod a méretet stb, utána enter vagy ok, és elhelyezed a kívánt helyre, ha ez egy alkatrész értéke akkor kijelölöd az alkatrésszel együtt jobbklikk csoport zárás, ekkor összekapcsolódik a szöveg az alkatrésszel és bárhová viszed az alkatrészt megy vele a szöveg is. Neked is csináltam egy verziót átkötés nélkül.
(#) attis1116 válasza kokozo hozzászólására (») Ápr 16, 2013 /
 
Kösz szépen
(#) attti hozzászólása Ápr 19, 2013 /
 
Sziasztok!
A segítségeteket kérem mivel újra rajzoltam egy nyáktervet és megszeretnélek titeket kérni, hogy segítsetek leelenőrizni.
Segítségeteket előre is köszönöm!
(#) kokozo válasza attti hozzászólására (») Ápr 19, 2013 /
 
Szia!
A kimeneti +- direkt nincs kivezetve? A Buffer kondit nem kellett volna az áram útjába tenni, hogy legyen valami értelme?
(#) attti válasza kokozo hozzászólására (») Ápr 19, 2013 /
 
Bővebben: Link Az eredetiben is ott van.

nyak.LAY
    
(#) attti válasza attti hozzászólására (») Ápr 19, 2013 /
 
A kivezetéseket rárajzoltam.

aa.JPG
    
(#) reloop válasza attti hozzászólására (») Ápr 20, 2013 /
 
Most nézd meg a pozitív ág hogyan változott! Nem mindegy.
Még pár megjegyzés: néhol 0,1-0,2mm hézagot látok a vezetősávok között - kevés lesz. Nagyok a 2,3mm-es ellenállás forrszemek, 2-es bőven elég. A kis tranzisztor pedig a másik véglet. A furatok is túl nagyok néhol.
Nem kell egyenként javítani, kijelölsz egy adott területet és átírod az értéket.
A hozzászólás módosítva: Ápr 20, 2013
(#) reloop válasza reloop hozzászólására (») Ápr 20, 2013 /
 
Az előbbiek szellemében kicsit besegítettem, nézd meg mennyire felel meg.

Attti_2.lay6
    
(#) attti válasza reloop hozzászólására (») Ápr 20, 2013 /
 
Szia!
Nagyon tetszik köszönöm, csak *.LAY-be kébe küld mert a spint layout 6 nincs meg nekem.
(#) kokozo válasza reloop hozzászólására (») Ápr 20, 2013 /
 
Szia!
Nekem lenne még egy felvetésem ha lehet. Miért kell a greatz negatívot így körbevinni az egész panelen amikor elvileg semmi nem indokolja sőt.. Nem lenne jobb megoldás ha a teljesítmény rész minél kisebb részen a szabályzástól jól elkülönítve lenne? Mutatok egy példát hogy hogy gondoltam.

tap.JPG
    
(#) reloop válasza kokozo hozzászólására (») Ápr 20, 2013 /
 
Szia! Nagyon szakszerű!
(#) kokozo válasza reloop hozzászólására (») Ápr 20, 2013 /
 
Itt van layban de valaki azért nézze át, mert lehetnek benne hibák.

tap.lay
    
(#) Alex2 hozzászólása Ápr 22, 2013 /
 
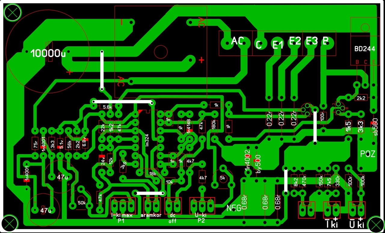
Sikerült befejeznem a 2.7.4-es labortáp NYÁK-ját.
Még közel sem végleges, mert a felső rész csak össze van dobva, és az alsó részt is balra akarom zömíteni (mint látható, már elkezdtem).
A lényeg, hogy szeretnélek megkérdezni Titeket, hogy így jó lesz-e vagy van amin változtatnom kellene. Elsősorban az alkatrészek helyzetét és a vezetékezést nézzétek. Köszönöm a segítséget.
A hozzászólás módosítva: Ápr 22, 2013

NYÁK1.png
    
(#) BarnaPili válasza Alex2 hozzászólására (») Ápr 22, 2013 /
 
A helyedben nem erőltetném ezt a fajtát.Nem túlzottan átgondolt a tervezés.Fölöslegesen hosszú vezetékek,máshol,ahol meg vastagnak kellene lennie,ott vékony...
Jobban járnál az Alkotó által tervezett panellal.
(#) gordonfreemN válasza Alex2 hozzászólására (») Ápr 22, 2013 /
 
Ugyanakkor az sem jó, ha emiatt most elmenne a kedved.
Rajzold át sprint-layout-tal alkotó nyákját és aztán a saját alkatrészeidre szabhatod.
(#) Alex2 válasza BarnaPili hozzászólására (») Ápr 22, 2013 /
 
Az alkatrészek azért vannak ilyen "összedobált" formában, mert nem akarom addig szorosabban egymás mellé rakni, amíg ki nem javítom a hibákat. Ezért is hosszabbak fölöslegesen a vezetékek. A diódahídnál elfelejtettem megvastagítani, ezt javítottam. Köszönöm az észrevételt.
Alkotó panelja nekem nem jó, ezt korábban írtam. Az előző hozzászólásomban lévő linken van ennek a kitárgyalása.

NYÁK2.png
    
(#) Alex2 válasza gordonfreemN hozzászólására (») Ápr 22, 2013 /
 
Próbálták már többen is elvenni a kedvem, de szerencsére nem sikerült.
Sprint-Layout-tal sok évvel ezelőtt dolgoztam, de a sas szimpatikusabb, mert van kapcsrajz, ami alapján könnyebb a NYÁK készítés, mert megvannak az összekötések és nem marad ki semmi (remélhetőleg).
(#) emmzolee válasza Alex2 hozzászólására (») Ápr 22, 2013 /
 
Az rendben van, hogy az Eagle-t szereted, mert nem hibázik (a kapcsolási rajzot tekintve biztos, de az ésszerű tervezést neked kell hozzá adni.) Az Alkotó terve már készen fönt van itt a topicban. Az tökéletes. Azt már megépítette rengeteg ember. Nálam is hibátlanul működik 3 évek óta. Akkor minek vesződni vele? (szeretnéd, hogy ez mégis csak a "te gyereked legyen"?)
(#) Alkotó válasza Alex2 hozzászólására (») Ápr 22, 2013 /
 
Amit mondasz, azt többféle módon is lehet értelmezni. A "Próbálták már többen is elvenni a kedvem, de szerencsére nem sikerült." gondolatot Te kitartásként, elszántságként, és követendő példaként gondolod. De ez akár azt is jelentheti, hogy hiába próbáltak többen is jó irányba terelni, nem hatnak rád a bölcs tanácsok (van erre egy találó jelző, de nem akarlak megsérteni). Persze nem fogjuk most eldönteni melyik megközelítés a helyes, de be kell látnod a két álláspont lehetőségét, és a köztük feszülő ellentétet.
Már az is furcsa számomra, miért kéne mondvacsinált szempontok alapján újra megcsinálni valamit, ami már jelenleg is megvan és remekül sikerült. De igazából ott veszítem el véglegesen a megértés fonalát, amikor a rajzodat, vagy a paneltervedet nézem. Hiányzik belőle a lényeg, nincs "lelke" a terveidnek. Nem sugall semmiféle átgondoltságot. Rá kellene érezned, hogy egy panelterv az nem csupán bizonyos pontok összekötését jelenti, hanem egy komplett koncepciót testesít meg.
A "sas" (gondolom az Eagle-ről van szó), éppen nem ebbe az irányba mozdítja el a használóit. Nagyon sokoldalú program, de komoly felkészültséget igényel a hatékony használata. Nem az opciói rejtik a lényeget, hanem azok ötletes "kijátszásának" lehetőségei (mondom ezt Én laikus, aki nem használom a programot).
Összefoglalva. Akkor érdemes átterezni valamit, ha az új terv jobb, vagy legalább az eredetivel azonos minőségben sikerül.
(#) Alex2 hozzászólása Ápr 22, 2013 /
 
Nem értem, miért fáj itt egyeseknek, hogy új NYÁK-ot rajzolok a labortáphoz? Ha sikerül, akkor eggyel több lesz (mert ugye már most is 2 van, sőt...), ha nem, akkor meg az az én bajom.
Gyakorolni akarom az EAGLE használatát, erre pedig jobb módszert nem tudok, mint az egyébként is szükséges eszközökhöz tervezek egy saját NYÁK-ot.
Idézet:
„az ésszerű tervezést neked kell hozzá adni.”

Pont ezért akarom/kell gyakrolni a NYÁK tervezést.
Korábban már írtam, hogy az eredeti NYÁK tervet több okból sem tudom használni, ezért készítek másikat.
(#) Alex2 válasza Alkotó hozzászólására (») Ápr 22, 2013 /
 
Idézet:
„hiába próbáltak többen is jó irányba terelni,”

Nem is tudom, már hányszor írtam le, hogy nem tudom az eredeti NYÁK-terv szerint elkészíteni a labortápot, ezért rajzolom át.
Idézet:
„miért kéne mondvacsinált szempontok alapján”

Miféle mondvacsinált? Tényeket mondtam, amik nekem fontosak. Ha ezt Te nem érted meg vagy nem fogadod el, arról nem tehetek.
Idézet:
„nincs "lelke" a terveidnek”

Hol van definiálva egy NYÁK-rajz lelke?
Azt mondhatod, hogy ez, meg az nem jól van a rajzon, mert ennek, meg annak a szabálynak, elvnek, ... nem felel meg. De gondolom Te se és a többiek se úgy születtek, hogy helyből profi NYÁK-rajzokat készítettek. Ha viszont csak más NYÁK rajzait nyomtatgatom, akkor soha nem tanulok meg NYÁK-ot tervezni és én is csatlakozhatok azokhoz, akik másoknál kuncsorognak, hogy csináljanak neki rajzot.
Idézet:
„Rá kellene érezned, hogy egy panelterv az nem csupán bizonyos pontok összekötését jelenti, hanem egy komplett koncepciót testesít meg.”

Ehhez kell gyakorlás és segítőkész emberek.
Ha szerinted nem jó az EAGLE - bár mint írod, nem ismered -, akkor melyik programmal érdemes tervezni? Remélem nem arra gondoltál, hogy papíron rajzolgatok.
(#) Alex2 hozzászólása Ápr 22, 2013 /
 
Simogattam még egy kicsit, ha már senki se mondott konkrét hibát.
A hozzászólás módosítva: Ápr 22, 2013

NYÁK3.png
    
(#) Alex2 válasza Alex2 hozzászólására (») Ápr 23, 2013 /
 
Most senki sem olvassa a topikot vagy nincs benne hiba?
5. változat.

NYÁK5.png
    
(#) kokozo válasza Alex2 hozzászólására (») Ápr 23, 2013 /
 
R14 R15 R16 direkt nincs a panelen?
(#) Hp41C válasza kokozo hozzászólására (») Ápr 23, 2013 /
 
Szia!
Még egy-két dolog, amin lehetne javítani:
Az egyenirányító híd felerősítő furatát kikerülhetné a vezeték, előnyösebb lenne a puffer kondenzátort 270 fokkal elfordítani. Helyezzünk el feliratot a vezető rétegen, hogy majd azonosítani lehessen a panelt.
Be kellene állítani a minimális szigetelési távolságot és vezető szélességet, le kellene futtani a Designer Rule Checker -t...
Gondoljunk azokra is, akik majd gyártatják a panelt: ne rajzoljunk vékony vonallal nagy felületet - ugyanis a fotoplotter rendkívül sokáig satírozza őket.
(#) Alex2 válasza kokozo hozzászólására (») Ápr 23, 2013 /
 
Csak 1 végtranzisztoros lesz, ezért nincs benne emitter ellenállás.
Következő: »»   101 / 202
Bejelentkezés

Belépés

Hirdetés
XDT.hu
Az oldalon sütiket használunk a helyes működéshez. Bővebb információt az adatvédelmi szabályzatban olvashatsz. Megértettem