Fórum témák

» Több friss téma
Fórum » Elektronikában kezdők kérdései
- Ez a felület kizárólag, az elektronikában kezdők kérdéseinek van fenntartva és nem elfelejtve, hogy hobbielektronika a fórumunk!
- Ami tehát azt jelenti, hogy a nagymama bevásárlását nem itt beszéljük meg, ill. ez nem üzenőfal!
- Kerülendő az olyan kérdés, amit egy másik meglévő (több mint 17000 van), témában kellene kitárgyalni!
- És végül büntetés terhe mellett kerülendő az MSN és egyéb szleng, a magyar helyesírás mellőzése, beleértve a mondateleji nagybetűket is!
Lapozás: OK   1993 / 4060
(#) pucuka válasza matheattila hozzászólására (») Máj 15, 2013 /
 
Nem tudom milyen gyors impulzusok futkosnak, (párszor 10 ns felfutásúaknál lehet gond), de szerintem a két csík között olyan kicsi a kapacitás, amin csak igen nagyfrekvenciás komponensek juthatnak át akkora amplitúdóval hogy zavart okoznának az amúgy kisfrekvenciás opanál. Ha zavar van, sokkal inkább induktív csatolásra gondolnék.
(#) Bell válasza matheattila hozzászólására (») Máj 15, 2013 /
 
Szerintem az előadások anyagában, a kiadott jegyzetekben, irodalomban, példatárban kellene szétnézni, netán megkérdezni a többieket.
(#) Renátó004 hozzászólása Máj 16, 2013 /
 
sziasztok egy IRF1310N hexfet hez keresnék helyettesítő fetet tudnátok ebben segíteni
(#) jenci51 hozzászólása Máj 16, 2013 /
 
Üdv. mindenkinek.Fontos kérdésem volna, vettem használtam hangfalba építhető végfokot magyar Giant panelok vannak benne az A oldal gyönyörűen szól a B oldal is szól de olyan alapzaja van mintha ventilátor nyomná a levegőt. Milyen hiba okozhatja , szerelőhöz nem szeretném elvinni , nagyon muszály csak akkor.Nem búgó hangot ad ki!
(#) pjg válasza jenci51 hozzászólására (») Máj 16, 2013 / 1
 
Azt a panelt túlhajthatták és a melegtől valamelyik alkatrész bezajosodott.
(#) chopper800 hozzászólása Máj 16, 2013 /
 
szevasztok.
Ha a kondenzátorokat sorba kötöm akkor a max feszültség értékük összeadódnak a kapacitásuk pedig szorzódnak?
Üdv.
(#) elektro777 hozzászólása Máj 16, 2013 /
 
Sziasztok!
Az lenne a kérdésem hogy egy Kanthal 0,7mm átmérűjű ellenálláshuzalnak (3,6 ohm/m) menni a terhelhetősége, tehát pl 1 méter mekkora teljesítményt visel el rongálódás nélkül.
A másik kérdésem meg az lenne hogy ha ezt a huzalt Ezzel a kapcsolással vezérelném (hogy ne égjen el) és itt beállítanám a megfelelő feszültséget a terheléshez illesztve, de még ezt szererném egy Astabil Multivirátorral kapcsolgatni szintén Triaccal akkor a Triacot hogy célszerű bekötni?
Köszi előre is!
(#) pjg válasza chopper800 hozzászólására (») Máj 16, 2013 /
 
Nem! A feszültségük összeadódik de a kapacitásuk 1/C=1/C1+1/C2...
Abban azért nem vagyok biztos, hogy egy 10V-os és egy 250V-os kondenzátor sorba kötése esetén rákapcsolva 200V-ot a 10V-os túléli e?
(#) pjg válasza elektro777 hozzászólására (») Máj 16, 2013 / 1
 
Idézem a Vateráról:
"fűtőszál kanthal (ellenállás) huzal 0,7mm-es
Az érték: 0,7=3,5 ohm/m
Teljesítmény : 1 fm 24V-os tápfeszültség esetén 6A tehát kb 150W!!!
Vörös izzásig hevíthető hosszútávon is!!!
900C fokon 4000 üzemóra működési idő a katalóguslapja szerint!"
A hozzászólás módosítva: Máj 16, 2013
(#) elektro777 válasza pjg hozzászólására (») Máj 16, 2013 /
 
Köszi!
Ebből akkor az következik hogy 2,4 méter (ennyi van nekem) az 360W-ig hevíthető tehát, és ehhez 55V-ot kell megcsapolnom a kapcsolással.
A Triacot amit a 555 áramkör vezérelne hogy kössem be?
(#) pjg válasza elektro777 hozzászólására (») Máj 16, 2013 / 1
 
Amit betettél linket, az az áramkör miért nem jó? Abban nincs 555. A 10kOhmos ellenállás helyére tennék egy 470kOhmos trimmert. Azzal korlátoznám a potencióméter, hogy ne lehessen 55V fölé tekerni.
(#) elektro777 válasza pjg hozzászólására (») Máj 16, 2013 /
 
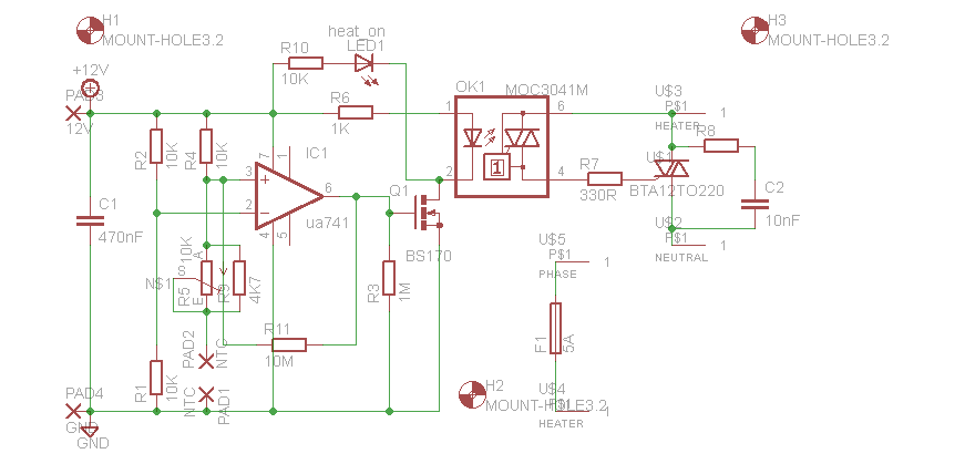
Nem közöltem egyértelműen, igen azzal leszabályozom a feszt, de még lenne egy olyan funkció is hogy a fűtőszálat (ami már ezzel a kapcsolással levan szabályozva) szeretném ki be kapcsolgatni 3 másodpercenként egy 555 astabil segítségével, egy Moc3021 opto és egy BTA16 os triacal. Kérdésem hogy ezt a triacot hogy kössem be ebbe a feszszabályzós áramkörbe.
Köszi!
(#) blackdog hozzászólása Máj 16, 2013 /
 
Sziasztok!

Kérdésem a triac vs. relé:
Van egy 230 VAC motorom kb, 10W teljesítménnyel. Ezt kellene kapcsolgatnom viszonylag gyakran. Először arra gondoltam, hogy relét használok, de eszembe jutott a triac is. Melyik lenne hosszútávon tartósabb? A kapcsolások száma egy órában kb. 20.
(#) kadarist válasza blackdog hozzászólására (») Máj 16, 2013 / 1
 
Szia!
Mivel a triakban nincs mozgó, kopó alkatrés, ezért ő a nyertes. De arra ügyelni kell, hogy ne terhed túl, mert a félvezetők nehezebben viselik el a túláramot, túlfeszültséget.
(#) blackdog válasza kadarist hozzászólására (») Máj 16, 2013 /
 
Bővebben: Link
Ezt a motort kell hőmérséklet függvényében nyitnom vagy zárnom.
12VA a teljesítménye. Triac mennyire bírná ezt?
(#) kadarist válasza blackdog hozzászólására (») Máj 16, 2013 /
 
Nagyon jól bírná. 230V-ra használj nullátmenetes kapcsolást, ahol a főelektródákon ott van a kommutációt segítő RC-tag.
(#) blackdog válasza kadarist hozzászólására (») Máj 16, 2013 /
 
Mivel MCU kapcsolna szeretnék egy galvanikus leválasztást. Jól sejtem, hogy akkor nekem egy opto csatoló kell és egy triac? Megzavar a diac. Viszont szeretném elkerülni a relé használatát.

Szerk.:
Induktív fogyasztóról lévén szó biztos, hogy kell a nullátmenetes kapcsolás?
A hozzászólás módosítva: Máj 16, 2013
(#) kadarist válasza blackdog hozzászólására (») Máj 16, 2013 /
 
A nullátmemetes kapcsolás főleg a zavarok csökkentése miatt jó dolog. Valamilyen nullátmenet-kapcsolós MOC... optodiakot használj a triak vezérlésére vagy akár egy gyári szilárdtestrelé is jó választás lenne.
(#) blackdog válasza kadarist hozzászólására (») Máj 16, 2013 /
 
Közben megnéztem a MOC3041 adatlapját. Érthetőnek tűnik.
Nekem az a lényeg, hogy a triak bírja az állandó kapcsolgatást. Egy vízhőfokot kell 16-18°C között tartanom a keverőszeleppel úgy, hogy a belépő víz 7°C. Emiatt a motort állandóan mozgatnom kell fel-le. Erre nem akarok relét mert hamar beégne szerintem, ezért gondolkodom a félvezetős megoldáson.
(#) proli007 válasza blackdog hozzászólására (») Máj 16, 2013 / 1
 
Hello! Ha ez Téged megnyugtat, az atomerőműben több száz állásos szabályozás megy triac-al. Igaz ezek a triac-ok csak oroszul tudnak, de úgy viszont nagyon.. üdv!
(#) oibacsi válasza blackdog hozzászólására (») Máj 16, 2013 / 1
 
Üdv!
Belinkelem neked a laminálógépből készült nyákgyártó gépem fűtésének a vezérlését. Biztosan segíteni fog.
A hozzászólás módosítva: Máj 16, 2013
(#) blackdog válasza oibacsi hozzászólására (») Máj 16, 2013 /
 
oibacsi
Köszönöm. Erre a megoldásra/kapcsolásra jutottam én is. Bár a fűtésed gondolom nem induktív terhelés.

proli007
Atomerőmű? Hmm... Azt azért nem építek, de meggyőző. Oroszul már keveset tudok, de megbeszélem a triac-al.

Szerk.: Azért megnéznék egy ilyen kapcsolást. Többszáz állás és triac.
A hozzászólás módosítva: Máj 16, 2013
(#) oibacsi válasza blackdog hozzászólására (») Máj 16, 2013 /
 
Nem, nem az, de a biztonság kedvéért van ott egy RC tag.
(#) etm hozzászólása Máj 17, 2013 /
 
Hello! Javítok egy töltőt,és UC 3842B IC van benne,és ez kapcsolgatja a FET -et.A FET D-S lábán mérem a 300 Voltot ami jó is így,de a GEJT-en semmit se mérek a SOURSE-hoz képest. Az IC 7-es lábán 2.5 Voltot mérek,de ez változó érték. A 6-os lábán 1.2 Voltot mérek.A gate-n már semmi fesz nincs.Az IC kimenete 10kohm ellenállással kapcsolódik a negatív tápra.Mi lehet a baj?
(#) marone hozzászólása Máj 17, 2013 /
 
Sziasztok !
A munkahelyemről nem tudom megnézni a HE fórumot, mert nem engedi a céges rendszer.
(az Elektrotanyát pl. engedi, meg a HE Store-t, de a fórumot nem)
Nem tudtok valami trükköt (anonym server v. mittudom én), amin keresztül tudnám az oldalt olvasgatni ?
Kösz !
(#) demonherceg válasza etm hozzászólására (») Máj 17, 2013 /
 
Hibás a FET.
Tégy újat és menni fog.
(#) kadarist válasza etm hozzászólására (») Máj 17, 2013 /
 
Szia!
A 7-es lábra kötött elkót cseréld ki! De ez itt off, menj át egy kapcsolóüzemű topikba.
(#) etm válasza kadarist hozzászólására (») Máj 17, 2013 /
 
Köszi,bocsi!
(#) havranarpi hozzászólása Máj 17, 2013 /
 
Sziasztok!
Szerintetek ez alkalmazható egy nagyon egyszerű keverőként?

kevero.JPG
    
(#) proli007 válasza havranarpi hozzászólására (») Máj 17, 2013 /
 
Hello! Nagyon egyszerű és nagyon sz.. 100kohm-os poti, utána 1kohm-os ellenállás? Tudod hol fog szabályozni rossz esetben? A poti felső 99%-ánál.. Csak akkor megfelelő, ha a poti kicsi, az ellenállás nagy. De utána kötött erősítő bementi ellenállásától függően van egymásra hatás. Ha magas a követő erősítő bementi ellenállása, 1/2 a feszültségosztás, és van egymásra hatás. Ha kicsi, még nagyobb a csillapítás, és kisebb az egymásra hatás. üdv!
Következő: »»   1993 / 4060
Bejelentkezés

Belépés

Hirdetés
XDT.hu
Az oldalon sütiket használunk a helyes működéshez. Bővebb információt az adatvédelmi szabályzatban olvashatsz. Megértettem