Fórum témák
» Több friss téma |
Fórum » Kapcsolási rajzot keresek
Témaindító: Kallai Csaba, idő: Márc 11, 2006
Témakörök:
Hello! Rajzoltam neked egy relés áramkört, lehet jó, ha nem kiindulási alapnak igen.
- Az alapgondolat a keresztretesz. Ha működik a gázkazán, akkor SR1 húz, és SR1-A lebontja az SR3 működési lehetőségét. Így az elszívó nem indulhat. És fordítva is igaz. Ha az elszívó indul el előbb, akkor SR3 húz, és SR3-A lebontja az SR1 működési lehetőségét. - Az érdekessége a dolognak, hogy mind két készülékhez, két lámpa tartozik. Egy piros ha működik, egy zöld, ha áll, de indítható. Ha a kazán működik, az elszívó nem indítható, ekkor L3 zöld nem világít. Ezzel egyben jelzi is, hogy "reteszben van". - Ha a zsalu zárva van, akkor SR2 húz és SR2-A és SR2-C megszünteti a keresztretesz hatását. Ekkor álló készüléknél, mind két zöld lámpája ég, és indítható is mind kettő. - Az EL-ON kapcsoló, az elszívóban van, és bekapcsolt állapota vissza van vezetve, hogy SR3 húzásával a retesz biztosítható legyen. Az elszívó csak akkor kap feszültséget, ha a kazán áll, vagy a zsalu zárva van. (Az elszívó felé, így nem három, hanem négy vezeték kell.) Ahhoz, hogy ez megoldható legyen, el kell gondolkodni a kapcsoló működésén. - A kazán eredeti szobatermosztát kapcsolója a KT kapcsoló. Ez bekapcsolja a fűtést, ha a hőfok alacsony, és a K-On kapcsoló is bekapcsolt állapotú. (Vagy is engedélyeztük a fűtést.) - Ha az elszívó működik, a kazán kikapcsolt. De ha a hőmérséklet a minimum alá csökken, akkor az elszívó leáll, így a kazán fűteni kezd. Ha a hőfok eléri a szobatermosztát hőmérsékletét, a kazán leáll, az elszívás beindul. A minimum hőfok kapcsolóba a BT "biztonsági termosztát". - Ha odaég a kaja, akkor a K-On kapcsolót kikapcsoljuk, és ekkor a kazán leáll, az elszívás beindul. Vagy zárjuk a zsalut, és mehet mind kettő. - A kapcsolásban KR11-es 230Vac relé van használva. Visszajelzésnek én Glimm lámpákat tennék. A K-On kapcsoló lehet a szobatermosztáton/ban is, de a relés logikánál is. Egyébként a témának van külön topikja is.. üdv! A hozzászólás módosítva: Okt 27, 2013
Szia! Köszönöm! Nagyon jól kigondolt, de nem csak én használnám, ezért is szeretnék csak azon lehetőségek közül választani, és minimális plusz gombbal, hogy véletlenül, feledékenységből se történjen nagy baj mondjuk hőmérséklet szempontjából. Persze oké, hogy azért van BT, de jobb lenne ezt hangulatfüggővé tenni inkább, mert KT a szobámba van, a konyhán pedig akár teljesen más hőmérséklet is lehet pl. főzéskor, vagy hidegebb is, ha nem ott vagyunk többet. De a lényeg, hogy ha ki lehet kapcsolni a kazánt a zsaluval (ami nem tudom mi), és a K-Onnal, akkor az úgy is maradhat, és több gomb, bonyolultabb, feledhetőbb.
Másrészt lehet vannak ilyesmi relék valahol, de ha nincsenek, elég húzós lenne. Ha viszont semmi be/ki kapcsolásához nincs plusz gomb, csak prioritásválasztás[EL1.-K1.(0); EL1.-K2.; EL2.-K1.] Így mindig mindkettő mehet, és ha EL1.-K2.-ben felejtik, de leállítják az elszívót, akkor működik tovább a kazán, ha KT szerint kell.
Sziasztok!
Keresnék egy kapcsolást , egy LM338-as 5Amperes tápegységhez , álíltható kimeneti áramorlátozót.
Sziasztok
Keresem a Grundig CNF 300 kazettás deck kapcsolását. Köszönöm a segítséget!
Szia!
A letöltést a megszokott módon kell végezni: Bővebben: Link.
Tiszteletem!
A következő készülékekhez keresek dokumentációt. Minola 2 INTEL 2002 Köszönettel veszek minden segítséget.
Üdv mindenkinek.
Nem tudok rá akadni a megfelelő kapcsolási rajzra illetve magam nem tudom milyen alkatrészek kellenének a következő dologhoz: szükségem lenne egy olyan vezérlésre ami egy 12v os relét be húzna illetve ki oldana de a be húzás idejét és a ki oldás idejét is szeretném szabályozni egy egy potival.Amikor be húz a relé annak ideje 0 mp- kb 15 mp- kellene állitanom,mikor viszont nyugalmi állapotban van annak ideje viszont 0 mp - 5 percig szeretném állitani. Nem tudom elég világos voltam e?! ![]() Köszi minden szakinak a segitséget. A hozzászólás módosítva: Nov 5, 2013
Időzítő 5-12 perce, beírva a keresőbe, volna ott megoldás.
Hello! Elég világos, de nulla időtől nem szabályozunk. Részben mert a poti átfogása így végtelen lenne. Részben pedig ha a relé be sem húz, vagy nem enged el, hogy értelmezed a másik időt? A gyakorlatban, meg nem lehet végtelen gyors idő alatt kisütni vagy feltölteni egy kondit. Egyébként már számtalan hasonló kapcsolást tettem már fel, de fő a változatosság.. üdv!
Sejtettem,hogy te segiteni fogsz,mert eddigi kérdéseimre is mindég volt válaszod.
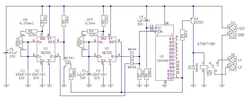
És nagyon szépen köszönöm a segitségeket. Mivel csak nagyon amatőr szintű a dolog nálam ezért nem tudtam,hogy nem lehet 0 mp től időziteni. Akkor viszont úgy kellene nekem a dolog,hogy a legrövidebb idő amitől lehet behúzás 15 másodperc, a nyugalmi viszont 5 perc. Esetleg szerinted ezt meg lehetne e oldani 555 ic vel? Mert ha lehet a legegyszerűbben szeretném megcsinálni. 555-össel még tudok boldogulni Mondjuk amit küldtél kapcsolást az sem nagyon bonyolult csak ott a rajz jobb fele még homályos mivel nem ismerem még ezt az alkatrészt. ( cd4040 ) A hozzászólás módosítva: Nov 6, 2013
Sziasztok!
Egy Whirlpool AKP 211/ix elektromos sütő vezerlő paneljának keresném a kapcsolási rajzát. A panelon található AT&S K2B KL 94V-0 illetve 4619-676-46043, sajnos szinte semmit nem találtam róla. Ha valaki tudna segíteni előre is köszönöm!
Hello! Amit rajzoltam az jó lesz számodra. Mert mint láthatod, a 100k potival van sorba egy 2,2k ellenállás. Vagy is a poti átfogását elvileg 100:2 arányban tudod állítani. De egyébként is már ez is értelmetlen, mert egy mezei potitól nem lehet elvárni, hogy 1:50 arányban változtassa az ellenállását. De a gyakorlatban sincs ilyenre szükség. Túl gyorsan egyébként sem kapcsolhatsz egy relével, annak van meghúzási-elengedési ideje, és sűrűn rángatod, élete napjai is meg vannak számolva.
A CD4040 egy 12 tagú bináris számláló. Ez leossza a frekvenciát, amit a bemenetére adunk. Egy 555-el nem lehet normálisan időzíteni 5 perc ideig. Minden osztótag az időt, így a kétszeresére növeli. Tehát az osztó, megszorozza az 555 ütemjelének idejét 2^12-vel. Így az 555 járhat gyorsan, az osztó meg 4096-al szorozza az ütemidejét. Így jön ki az 5 perc, és a 15 másodperc. Az osztó Q12 kimenete kapcsolja az 555-öket váltakozva ki-be. Azért kell a tranyó, hogy amikor egyiket kikapcsoljuk, a másik bekapcsolódjon. A diódás fokozat meg egy VAGY kapu, hiszen két ütemadónk van, és egy számlálóra vezetjük a két jelet. üdv!
Na most esett le a pofám... Ezt el magyaráztad rendesen,meg aki ért hozzá az tudna veled szót érteni ilyen téren de ez nekem NASA.Minden esetre köszi szépen.Esetleg le irom,hogy mire is kéne ez nekem,hátha úgy neked is világosabb lesz mire is kellene ez nekem meg hátha volna rá jobb,megbizhatóbb ötleted.
Születendőben van egy pelett égető projekt.És ez az elektronika nekem valójában a csiga mechanikára kellene ami adagolja a pelettet. És mivel nem gyári a cucc hanem ugye home made ezért kéne,hogy tudjam állitani az időt amig adagol (ez az idő szinte csak pár mp.) és a nyugalmi állapotot amit viszont majd úgy kell még,hogy ki kisérletezzek az égés fügvényében.De a későbbiekben is jó ha tudom állitani a nyugalmi időt mert ugye ezzel tudom az intenzitását állitani a tűznek. Üdv.
Azért egy pellet égető nem játékszer, kicsit komolyabb elektronika kellene a biztonságos üzemeltetéséhez!
Nézd csak!
Igen ezzel tisztában is vagyok.Ez csak az egyik vezérlés,majd persze jön még a többi dolog meg a védelem stb.De valahogy csak el kell kezdeni.
Egyébként meg a videó készitőjének tettem fel egy kérdést de sajna semmi. A hozzászólás módosítva: Nov 7, 2013
Üdv!
(csak ötlet szintjén szólnék hozzá...) Lehet kapni "sínre pattintós" gyári időzítőket, melyek akár hálózati, akár 12 ,24 v -ról is működnek, az időzítésuk meg tipusuktól föggöen sok féle időintervallumban álítható. Beszerzési forrás elsősorban villamossági bolt és bontás. Van, amelyik igen széles skálán állítható lépcsőzetesen, természetesen relézett kimenettel.
Hello! Az egész műveletre nincs ötletem mer a feladatot sem ismerem, amit végezni kell. De az lehet elég összetett is, a biztonsági elemekkel kiegészítve. Meg egy komplett vezérlési feladat kidolgozása szerintem nem lehet része egy hobbifórumnak.
"hátha volna rá jobb, megbizhatóbb ötleted." Ezt meg nem tudom értelmezni.. üdv! A hozzászólás módosítva: Nov 7, 2013
Hali. Sajna az egész műveletre még nekem sincs mert nem sokat tudtam eddig még "össze lopkodni" a neten illetve az életben.De viszont próbálom ki épiteni az egyes részeit ennek a dolognak.De nem szeretnék itt bele merülni nagyon ebbe a témába,nehogy kapjak a búrámra,habár ilyen topikot nem találtam csak pelett gyártásról.
"hátha volna rá jobb, megbizhatóbb ötleted." az egy más fajta kapcsolásra értettem mivel mostmár tudod,hogy mihez kell az időzitő.Azért irtam le,hogy mit kellene vezérelnie a kapcsolásnak amit küldtél mivel irtad,hogy nem lehet nulláról inditani az időzitést.Ezért gondoltam arra,hogy a munka folyamat ismeretével hátha tudsz valami más fajta kapcsolást esetleg.De ha amit rajzoltál az szerinted el tudja végezni feladatát akkor én azt el fogadom megoldásnak.Neki kell állnom,meg épiteni és majd látjuk.
Helo.Egy kapcsolási rajra lenne szüksésem.Az ajtón ha bemegyek felkapcsoljon az izzó és égjen ameddig bentvagyok.(időzités nélkül)Amikor meg kimegyek eloltodjon.Ha nem jó helyen posztoltam akkor elnézést kérek.Előre is köszönöm.
Ezeket az időzitőket is tanulmányoztam meg láttam is pár videóban aki ezzel oldotta meg a csigás adagolást,de sajna nem vagyok tisztában a működésével,meg hát ennek a használatával már nem is annyira homemade a dolog,de lehet ott kötök még ki.
Minden esetre köszi ez is hasznos ötlet.
Ja meg a "hátha volna rá jobb, megbizhatóbb ötleted."arra is gondoltam,hogy nem e lehet kihagyni esetleg a relét mivel irtad,hogy nem igazán tolerálja a gyors ki be kapcsolásokat.Esetleg valami olyan kapcsolás ami direkt a motornak adja az áramot ezzel az időzitéssel amit irtam.
Az a baj, hogy leragadtál az adagolás időzítésénél. Pedig ezen felül még elég sok elektronika kellhet a precíz és felügyelet nélküli működtetésre.
Gondolj csak bele, egyszer megeteted a pellettel. Hogy mikor kéri a következő adagot, gondolom a felfűtött hőmérséklettől függ. Tehát ezt is figyelni kell. Aztán a tűztér/pellet biztonságos elválasztása érdekében valami csapóajtót is működtetni kell. Ha megnézed a videókat, ott van visszaégés figyelő elektronika is, sőt baj esetére egy automatika ami a tűz eloltását intézi. Szóval lehet, hogy jobban járnál ha felvennéd a kapcsolatot valakivel, aki már épített hasonlót, és megosztaná veled a tapasztalatait.
Sziasztok
A mai nap kaptam egy hibás HP vp6111 projektort ami feltehetöen táphibás. Ehez keresek kapcsolásirtajzot. Elöre is köszönöm: Kovács
Értelek én de hogy oltasz tüzet,ha még gyufád sincs,hogy tüzet gyújts???
Mint emlitettem lépésről,lépésre szeretném kiépiteni a vezérlést és a végén egybe gyúrni az egészet.Ami szerintem nem lehetetlen mivel vannak emberek akiknek ez sikerült mág ha kezdetlegesen is.Sok videót megnéztem már de sajna nem kapok választ senkitől pedig nem tegnap kértem a segitséget.
Hello! Én nem látok bele a fejedbe (hála égnek) Te egy relé működtetését kérted, arra válaszoltam. Azt sem tudni milyen motort működtetsz. De egyenáramút lehet Fet-el, váltóáramút triac-al vezérelni. stb. De ezt csak általánosságban mondom.
Egy vezérlésnek számtalan kiindulási paramétere - adata van. Elsőként a technológia alapos ismerete. Aztán a megkívánt működési mód leírása, és a működések közötti logikai kapcsolatok ismerete. Védelmi működések retesz leírása. Biztonsági előírások, várható üzemzavarok lekezelésének módja. Lehet vezérlő és kontroll logika, ami felügyeli a normál működést, naplózza.. stb. Vagy is nagyon sok minden. Minden kompromisszumok megkötésén alapul, mit veszünk figyelembe, mit nem. Vagy is a feladat legfőképpen egy mikrokontrollernek áll jól. Főleg, hogy a technológia változása miatt, flexibilisnek kell lenni a dolognak. Egy gyári berendezésnél speciális ere a célra kitenyésztett és alaposan körüljárt elektronikát alkalmaznak. (Aztán az eredmény jól látszik a gázkazán topikban.) De iparszerű alkalmazásoknál, nem tökölnek ilyenekkel, ott PLC-t alkalmaznak. Ma már oly annyira lecsökkent az áruk, hogy "háztájiban" is célszerű lesz alkalmazásuk. (Nem az albán bérek mellet gondoltam.) Ennek alkalmazása biztosítja a flexibilis átprogramozást, de meghibásodás esetén a műszaki hátteret is. Hiszen beszerezhető, és felprogramozható egy új seperc alatt. De ha neked egy bináris számláló "magas foci" akkor elég bajba vagy, bármelyiket is választod. De minimális szinten a technológiát, a gépészetet és a fizikáját kel a dolgoknak ismerni, ha segítséget szeretnél bármiben. De ez itt már maximálisan OFF! Ha komolyan akarsz foglalkozni vele, és van várható partnered is, akkor nyiss egy külön topikot, ahol korrekt módon lehet tárgyalni áramköri és gépészeti szinten is. Én maximum Móricka áramkörökkel tudok támogatni egy projektet.. üdv!
Értem.Igazad van,nem magyaráztam el a dolgokat de viszont vártam a választ.Amit kértem meg is kaptam relével.Mivel okosodtam általad,ezért kérdeztem ujra a dolgokat,hogy esetleg relék nélkül megoldható e?!
Akkor felejtsük el ezt a pelett motyót.Bár meg se emlitettem volna de mindég tanul az ember. Ezt a csigás adagolót egy egyenáramú 12V os villanymotor hajtaná meg ami kb. 3A húz. Esetleg igy ki lehet e kerülni a reléket? Nem szeretnék ezzel unalmaskodni de szeretném megépiteni. Ha nem lehet szerintetek megoldani akkor nem forszirozom tovább a dolgot,le kopok. Csak azt hittem,hogy itt segitséget kapok mert van itt ollyan ember aki csuklóbol ki dob egy kapcsolási rajzot (mint pl te is) és ezt csak bámulni tudom. Nekem csak ennyi kéne,hogy ezekre az időkre kapcsolgasson a motor amiről beszéltünk. Elnézést kérek mindenkitől ha esetleg nem megoldható dolgot kérek. Üdv. A hozzászólás módosítva: Nov 9, 2013
Helo. Nem baj ha infrás is.Köszönöm.
Mi a baj a relékkel, miért kell kerülni? Nagyon sok mindenben van... - nem véletlenül! Ha túl rövid az idő- avagy gyors az adagolás, akkor a hajtást lassitsd! Oszt még erőt is "nyersz". A relé helyett vannak az erősáramú févezetők, de ár problémás, s ha bekaka, akkor általában cipeli magával a vezérlést is.
Hello! Szerintem nincs nekünk bajunk a pelettel, csak egy tüzeléstechnikai vezérlésről fejtettük ki a véleményünket. Te meg azt a véleményt veszed figyelembe a hozzászólásainkból, ami szíved szerint kedvesnek találsz. Ennyi ez, és nem több.. üdv!
|
Bejelentkezés
Hirdetés |













