Fórum témák
» Több friss téma |
Idézet: „pár us-ig kapja a dömpinget a híd” Kit érdekel az a pár us? Mit tenne tönkre? MOSFETet? Nem, keresd ki a termikus impedancia függését az időimpulzus függvényében. 10-6 általában már nem is szerepel rajtuk, de 10-5-nél a névleges érték töredék része van. Szóval az nem megy tönkre. Megemelkedik a primer fesz? Számodl ki mekkora áramot visz át a hidat, aztán nézd meghogy az általad említet pár us alatt ez ennyi plusz töltést pakol a kondikra, és így mennyire emelkedik me afezsültésgük. Szinte semennyire. Ami van GeLee tápjában topológia az egy összetákált valami. Most mit rsz egy PICes valamival, ha maga az alap gyenge. Ne ilyeneken agyaljál, hanem a következőkön: - Legyen valami jobb hatásfokú a dolog, alapból bizonyos védelmi lehetőségekkel, pl legyen rezonáns. A rezonáns kivitel alapból véd sok dologtól. Korlátozza az áramváltozás sebességét, a ciklus alatt átvitt teljesítményt, fix 1 átviteli téynező rezonanciafrekvencián, mind sok-sok jó. - Ha azt akarod, hogy szabályozható legyen, és ne csak ki-be kapcsolni kelljen (ami egyébként borzalmas dolog), akkor vagy legyen rendes PWM egészhídban (szimpla kimenetű lesz!, ez lehet rendes PWM és lehet fázistolásból jövő PWM is, akár ZVS fázistolásos), vagy akkor legyen PFM és valamilyen rezonáns: lehet soros, párhuzamos, LLC, LLCLC, LLCC satöbbi. Szóval ne toldozgasd, hanem alakítsd át valami rendessé az egészet.
Sziasztok! Keresek olyan kollégát aki a TOP250Y IC vel épített már tápot. Ferci kolléga segít ellátni tanácsokkal, Szinte mindent úgy is csináltam. Valami végett nem normális a beindulása. Egy 20W os LED szalagal is próbáltam, néha elsőre indúl, van amikor 3 villog, utána jó. Hasonló a jelenség az 55W halogén izzóval is. Néha csak kattog és nem tud elindulni. 66KHz re van az IC beállítva. Bárhogy játszom a légréssel , a jelenség hasonló. 3.3uH induktivítást még nem csináltam hozzá.
Nem lecseszést kérek. Segítséget! Köszi. Az áramkorlát 22K ellenállását is próbáltam kicsit csökkenteni, a helyzet még nem javult.
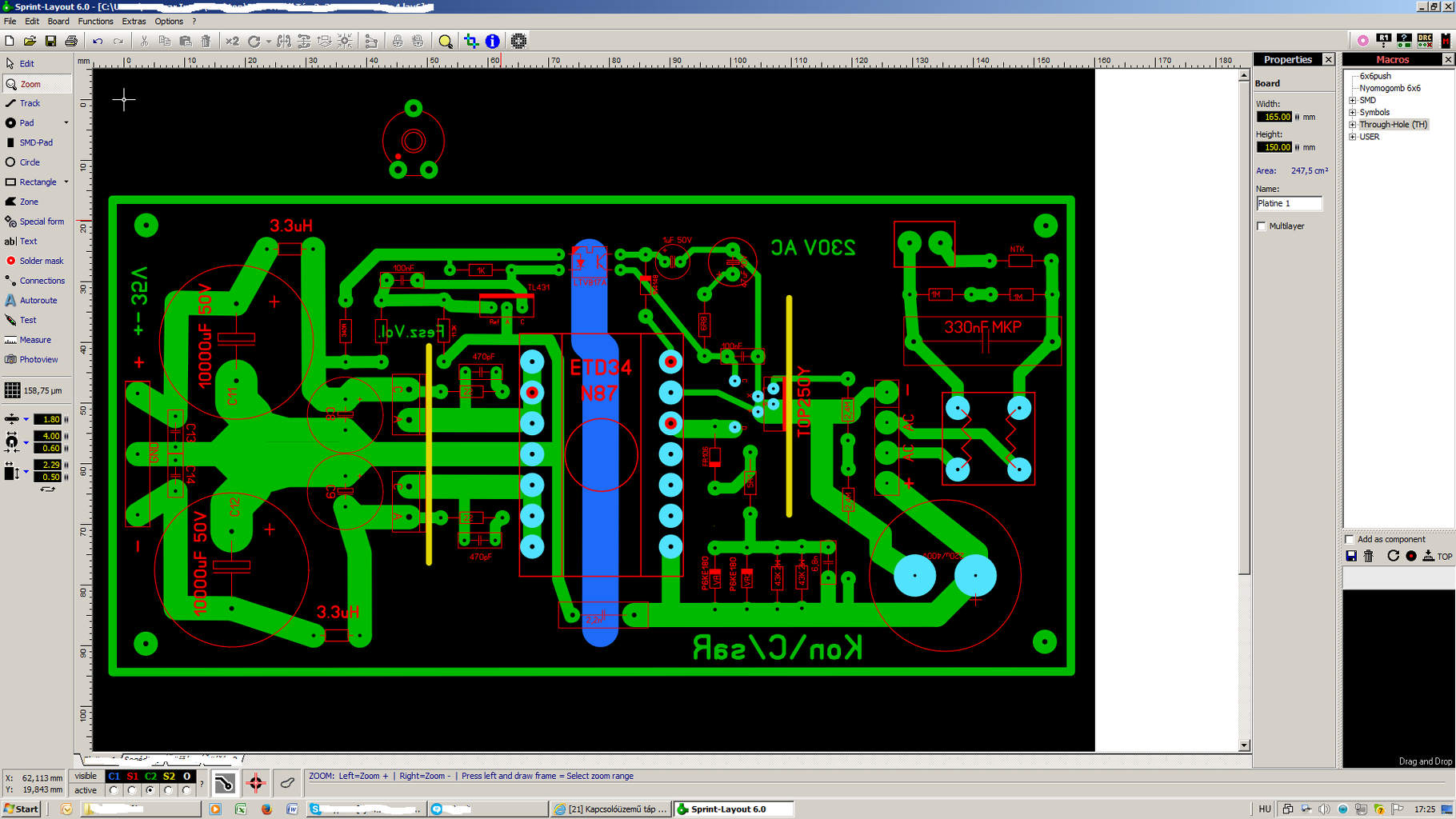
Bajok vannak a kondik sávjaival. Nem is egy helyen. Nekem például ez nem jön be.
Szia!
Elkészült már az alaplap? Mert ha igen, akkor újat kéne készíteni, ha nem akkor is. De úgy, hogy előtte felrakod ide a nyáktervet és könnyen át lehet módosítani -persze nem mondom, hogy ezzel tökéletesen megoldjuk a hibát- de a KT-k kényesek az ilyen dologra (megtanultam). Úgyhogy ez is lehet az egyik lehetséges hibaforrás. Így kell rá tekinteni. Én mindig úgy szoktam, hogy a kondi mindkét lába olyan, mintha egy ékszíjtárcsát és a hozzá tartozó ékszíjat kéne feszítse. A nyákrajz sávjának majdnem úgy kell kinéznie. (tehát képletesen a kondi lába a tárcsa a sáv meg a szíj) Régebben énis fogtam és ahol volt hely odavezetékeltem a kondikat. Végeredmény: kósza állapotban működött, egy darabig. De hogy? Azt az öreg KT-sek tudják...
Nekem az előtét ellenállás nagynak tűnik. Az egyiket zárd rövidre, hogy csak 1db 2M4 maradjon. Terheletlenül sem működik? Néha a 431 is tud érdekes dolgokat csinálni, ezért amíg nem megy normálisan az egész addig nem érdemes belerakni, csak simán sorba az optó LED-jét egy zénerrel és egy előtéttel, ahogy az adatlapon is van. A snubberkört is vagy simán kell megcsinálni (RCD) vagy a szupresszorral és diódával, a kettő együtt nem kell. Szupresszorból nagyobb feszültségű és teljesítményű darab kell, ami olyan műanyag tokban van mint a 3-6A-es diódák. Az 300W-ig simán jó, az 1T forward megoldású PC tápokban is olyan van.
Volt szó a 300VDC méréséről csukláskor... eredmény? A nyákkal ott szerintem semm gond.
A 2x2M4 is volt terítéken.. "L" láb vonali fesz ellenőrzés, csökkentsd esetleg, hátha megrántja a puffert induláskor és kevésnek érzékeli a feszt az IC, leáll. A zeneres tipp okés, ameddig nem javul meg a téma... a TL tényleg néha hm.... ![]() Az expert meg mit javasol, az egy dolog.
Sziasztok! A 4M Ohm ot levittem 2 db sorbakötött 1M ra. Változás semmi. Az is lehet, hogy a trafó csinálja ezeket a jelenségeket. Lehet, hogy pár perc és megreptetem. Megnézem hogy aerodinamikailag milyen lett.
A hozzászólás módosítva: Jan 31, 2014
A 100µF 400V os kondin mérve a feszültséget, ha kattog és nem indul, vagy ha mégis úgy dönt, hogy elindul, akkor is 325-330 V DC -t mérek.
Azért, hogy ne kelljen számolgatnod, állítsd át az expertben zeneresre a szabályzást a 12 voltos kimenethez, "lengőben" vagy egy pici panelre, a TL-részt meg kösd ki...
Semmi mást ne változtass egyelőre a primer oldalon.. A vasat meg nem reszelni kellett volna, hanem hézagolni 5 századonként pl... 0.2..0.4 mm között... ha már L-mérőd nincs. A hozzászólás módosítva: Jan 31, 2014
A 1-15W LEDszalag egyből indul, de a hálózatról való elvétel után, még 10 et villan sűrün. Ez normális?
Sziasztok,
Azt szeretném kérdezni, hogy amit a tekercsek szigetelésére használnak, annak mi a neve. Nem a Prespán-ra gondolok, hanem arra a sárga műanyagszerű szalagra. Köszönöm
Szia! Kapton szalag.
Értem, köszönöm.
A kapton elég drága esetleg valamivel helyettesíthető?
Lehet, hogy az R3-R4 43K lecsökkentem egy próbára.
Kettő LEDszalagot rákötök, első rugásra indul, a harmadik LEDsornál elkezd villogni. A hálózat elvételekor villogó jelenségre van magyarázat? Az áramkorlát 22K ja az most 10K ellenállás, próbáljam meg csökkenteni tovább? A kimeneti feszültség az semmit nem esik. Köszönöm a segítséget előre.
A hozzászólás módosítva: Jan 31, 2014
Próbáld ki először a zeneres szabályzást... vedd ki a TL-t és az anód-katód helyére rakjál be egy 10 voltos zenert+1-2 diódát nyitóirányba, hogy meglegyen a 12 volt a kimeneten.
A 100 n se kell addig, a 360 ohm maradjon előtétnek. Ezek után talán változik a helyzet. Ha nem, beírsz újra. Jó lenne, ha a pillanatnyi állapotot ( rajz ) feltennéd, mert például nem mindenki tudja, mi az a R3-R4.. - ésatöbbi.. - légrés mekkora.A 22k (10k ) >> 8k2 alá nem menjél, nincs értelme... ennek már bőven elégnek kéne lenni.
Az újabb beállításaid után célszerű lenne egy Schmidt Walter-es méretezőt is kipróbálni.. Csévecsere... - kétszeres menetszámokat ad meg a vasadra, kb. 80-90 watt szekunderre.
Rendben, köszönöm szépen. Az elkészült kapcsolást most már elég szép ideje terhelem 5.1 A árammal. Elsőre indul és megszünt az utóvibrálás is. Hibátlanul működik.
Szerintem az IC S lába körül keresendő a probléma, oda kéne kötni egy vezetékkel a 100n-s kondit, és átvágni a fóliát a 22k1 felé.
Illetve a segédtáp tekercséről az S lábra menő fóliát is átvágni, és rákötni egy vezetékkel az 1u-s kondi negatív kivezetésére. Aztán lehet, hogy a szekunder oldalon is érdemes lenne 1-2 dolgot átkötni. A hozzászólás módosítva: Feb 2, 2014
Tegnap beindult rendesen, most már órák óta 5 A felett terhelem. Hőmérsékletre is minden jó.
Üdv, Érdeklődnék, hogy TRACO POWER-el kapcsolatos kérdésemet itt feltehetem-e, vagy azt másik topicban kell?
Mindaddig, amig nem DC/DC konverterről van szó, hanom 230VAC-ről működő tápról, addig igen.
DC-DC-ről lenne szó, tudnál topicot ajánlani?
Sziasztok! Az, hogy a kapcsolóüzemű tápom nem állt a bolygónk x Km pályáján körözésre, ez köszönhető a gravitációnak, de legjobban Ferci és K. Tamás fórumtársunknak.
7.5A a folyamatos terhelés mellet két napja nem lett füstbement terv. Hibátlan. Köszönöm Nektek azt a rengeteg infót és segítséget amit tettetek ezért. A hozzászólás módosítva: Feb 4, 2014
Ez lesz a következő lépés. Az egyik kis erősítőmhöz.
A hozzászólás módosítva: Feb 4, 2014
Sziasztok! Megszeretném, hogy nézzétek a kapcsolást. Véleményezzétek légyszives. Köszönöm.
Hát, a vonalvezetések és az alkatrész elhelyezések nem a legszebbek számomra... Jó néhány vonalmegtörés felesleges, szükségtelenül messze kerültek alkatrészek. Volt valami koncepció, vagy csak ahogy jött?
A VD1-es zenert nem látom a nyákon.. készakarva hagytad le? Nem szükséges persze.
A puffer ( 300 V ) negatív forrpontja és a + vezeték elég közel van egymáshoz, talán fél mm... cseppet vedd vissza a forrpont méretét. |
Bejelentkezés
Hirdetés |






Azt az öreg KT-sek tudják... 












