Fórum témák
» Több friss téma |
- Ez a felület kizárólag, az elektronikában kezdők kérdéseinek van fenntartva és nem elfelejtve, hogy hobbielektronika a fórumunk!
- Ami tehát azt jelenti, hogy a nagymama bevásárlását nem itt beszéljük meg, ill. ez nem üzenőfal! - Kerülendő az olyan kérdés, amit egy másik meglévő (több mint 17000 van), témában kellene kitárgyalni! - És végül büntetés terhe mellett kerülendő az MSN és egyéb szleng, a magyar helyesírás mellőzése, beleértve a mondateleji nagybetűket is!
Ha jelfogón keresztül jön be a jel, akkor egyszerűen a jelfogóval kapcsold az RTS-CTS jeleket össze. Ebben az esetben a gondot megkerülöd, nem számít a konkrét hardver implementáció.
Hello!
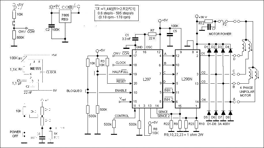
Az ULN-t már megvetted? Mert ha nem akkor válassz olyan IC-t ami nem invertál és meg van oldva a FET meghajtása. pl: UDN2981. Üdv A hozzászólás módosítva: Márc 4, 2014
Sokszor, hogyha digit multiméterrel rámérek mondjuk egy ellenállásra (feszültséget mérek), akkor elkezd kicsit szikrázni. Miért? Vezethet ez áramköri meghibásodáshoz?
Sajna megvettem, még a panel is készen van
Csak később jöttem rá, hogy az ULN-t nem kéne a maximális teljesítményének közelében járatni, inkább megfejelem egy végfokkal.Úgy látom, ebből új panel lesz, a baj csak a határidő, vasárnap lett volna. Ha jól emlékszem, az L297 bemérésekor annak kimenetén 4V ugrált. Ha az nem ilyen invertált jelet ad ki, akkor meghajtom onnan a fetet. Lehet az ULN csak egy felesleges láncszem, amit ész nélkül beraktam, holott az L297 alkalmas lenne a fet közvetlen hajtására. A hozzászólás módosítva: Márc 4, 2014
Sziasztok !
Egy dc-dc konverternél a puffer induktivitást (ha jól tudom ez a neve) ki lehet cserélni nagyobbra, ha nincs pont akkora mint a rajzon ? (a rajzon 100 uH) Vagy akkor változik a kapott feszültség is ?
Nem az a neve
Azt az induktivitast kicserelheted nagyobbra, de azert nem akarmekkorara.Ha nagyon eltersz, akkor a kapcsolasi frekvenciat kell valtoztatni, es esetleg a kimeneti elkot. Mekkora tekercsed van, amit bele tudnal tenni? A kimeno feszultseget ez a tekercs kozvetlenul nem befolyasolja.
Mi szikrazik ilyenkor? Az ellenallas vagy a muszer?
Igazából a mérőzsinór és a panel közötti kontakt, a ráállás pillanatában!
Sziasztok!
Nagyon hülye vagyok az elektronikához, de... Van egy kaputelefonunk, két kábeles megoldás. Ha a helyén a kagyló, csörög (még jó). Ha melléteszem, ad egy fals csörgési jelzést, hogy valaki csönget. Ha a hangszórót kiiktatom a körből, nem lehet bejönni kapukóddal. Azt szeretném elérni, hogy a telefonba teszek egy kapcsolót, ami átkapcsolja csendes üzemmódra, de nem csörög, tehát mondjuk valami ellenállással? Mekkora ellenálleás kell ehhez? A hangszórón 5,5 ohm 0,5W van feltüntetve. Annyira nem értek hozzá, hogy ha kell összerakom, step-by-step de a többiről annyit tudok, hogy a 240V ráz. Nagyon értékelném a válaszokat, köszönöm.
Sziasztok!
Fura parajelenséget tapasztaltam, és egyszerűen nem tudok rájönni az okára. Terveztem egy nyákot egy búvárlámpába, amit AVR-rel (Attiny25) vezérelek. A lámpában van egy mágnes (gomb) melynek a lenyomását egy hall sensor érzékeli, és az AVR-rel figyelem a lenyomás hosszát, majd annak függvényében kapcsolom be ill. ki a lámpát (+ van még benne egy két funkció). De nem is ez a lényeg. A kontrollert felprogramozás után egy teszt áramkörbe beültetve működik minden szépen. De miután beforrasztottam a végleges helyére, nem megy. Ha kiforrasztom és visszateszem a teszt áramkörbe, ott működik. A végleges helyén nem. Nincs zárlat, nincs látszólag semmi gond vele. Ha a panelra csak az AVR-t forrasztom + 1 led ellenállás kombót teszt céljára, és egy tesztprogrammal csak villogtatnám a ledet, nem megy. De a programozóval simán tudom írni/olvasni a kontrollert. Már egyszerűen megőrülök, mert nem tudok rájönni, hogy mi lehet. A reset lábat is próbáltam már felhúzni +5-re, semmi változás. Van valakinek valami ötlete, vagy volt már hasonló gondja? A hozzászólás módosítva: Márc 4, 2014
Tekernék egyet valami kis vasmagra, de ugye biztos ami biztos, nagyobbra csinálnám.
Aztán visszatekerek belőle ha túl nagy. Mekkora lehet szerinted maximum, ami még jó ebbe a kapcsolásba ?
Az RTS az Rx-el párosítva eredményezett csak látható változást a hyperterminal-ban. A baj ezzel csak annyi, hogy nekem olyan változásra lenne szükségem, ami addig magas míg a szenzor jelez és ha nem jelez akkor alacsony.
Hello! Már megbocsáss, de Te dezinformálsz minket. Ha nem azt a rajzot használod, amit feltettél, akkor miért azt tetted fel? Így aztán össze-vissza beszélünk. De nem is ebben a topikban kellene kérdezgetned, mert a léptetőmotoroknak van külön topikja, ahol laknak a téma szakértői.
- Az L297 egy totál más dolog, mit a 4028. Ha az ULN-el működöt a kapcsolás, akkor azt megfejelve a Fet-el, nem lehet jó. - De az ULN után, nem kell semmi, csak a felhúzó ellenállás pld. 1k. Sem a Gate-el soros sem a párhuzamos nem kell. De csak azért írom, hogy tiszta legyen. Az érdekes, hogy sokadjára olvasod csak el amit írnak. Nem azért írjuk, mert poros volt a billentyűzet, hanem segítenék, ha hagynád. De légy oly kedves, további kérdéseidet a megfelelő topikban tedd fel. üdv!
Hello! A kérdésedre meg is adtad a választ. A kapcsolóval átváltasz a hangszóró helyett, egy pld. 5,1ohm 0,6W-os ellenállásra és kész is vagy. üdv!
Idézet: „Mekkora ellenálleás kell ehhez?” Idézet: „A hangszórón 5,5 Ω” De ahogy látom Proli007 gyorsabb volt. A hozzászólás módosítva: Márc 4, 2014
Ha jol szamolok, akkor igy az NE555 minden ciklusban ~17us-ra kapcsolja ra a tekercsre a 12V-ot, amitol azon 0-rol 2A-ig megy fel az aram (dI = U*t/L = 12V*17us / 100uH = 2A). Durvan szamolva kb. 6W-ot tud ez a kis tap maximum. A csoveknek darabonkent max. 5mA kell, ami 120V-on osszesen 1.2W. Szerintem 330uH meg jo bele. Viszont a tekercsnek birnia kell a 2A-t.
Siasztok
Furcsa jelenségre kérnék megfejtést. Adott egy 12V-os relé amit egy BC 547-el kapcsolgatok aminek a bázisa sorosan kapcsolodik egy 74HC595-höz, a relé lábain dioda van. A kérdés hogy a fenében lehet hogyha 12V-ról üzemeltetem akkor be húz a relé de nem enged el viszont ha lejebbveszem a táot 11,3V-ra akkor már elenged.
Hello!
- "a bázisa sorosan kapcsolodik egy 74HC595-höz" Ez mit is jelent magyarul? - A HC-nak 5V a tápja? üdv!
A báziso van egy 1k ellenállás és ugy kapja a kimenetet a HC-tól, igen 5V a táp stabkockáról. A furcsaság másikfele hogy a LED-ek simán mennek, persze ott csak soros ellenállás de BC547 nincs.
Akkor valami árulás van. Tranyó elkötve vagy nem is 547.. De mérni kellene a relén - HC kimeneten feszültséget. Abból megtudható,mi a gond..
Ha a tranyó el lenne kötve akkor be se kapcsolna illetve 11,3V-on nem müködne megfelelően. A HC-n nincs feszültség. Majd késöbb mérek és referálok.
Köszi
Jogos. Ez a téma jobban túl lett bonyolítva, mint lehetett. Szerintem 1 mondatos tanáccsal megoldható lett volna, ha megfelelően indítok.
A léptetőmotoros topikban újra kérdeztem, hátha. Szép estét!
Elcserélt emitter-kollektorral akár meg is eshet. T1-T4-ről jutott az eszembe.
A hozzászólás módosítva: Márc 4, 2014
6W ??
![]() Az * smafu ! Azt hittem ez valami dc-dc konverter szerűség és bírja amit a bemenet. A hozzászólás módosítva: Márc 5, 2014
Miert smafu? Ez egy olyan konverter, ami 12VDC-bol csinal 120VDC-t es nagyjabol 6W a maximum kimeno teljesitemnye. Minden dc-dc konverternek van egy hatara, amennyit elbir.
A 6W az nem olyan kicsi teljesitmeny. Ami azt illeti ide meg sok is, ha a ket cso osszesen felvesz 1.2W-ot. Egy kicsit at lehetne meretezni a kitoltesi tenyezojet az 555-os oszcillatornak, es akkor kisebb teljesitmenyt tudna csak (mondjuk 2W-ot), viszont nem menne fel 2A-ig a tekercs arama, hanem eleg lenne nagyjabol 0.4-0.5A is. Azert nem mindegy. Es a kimeneti "brumm" is kevesebb lenne valamivel. Persze, ha neked nem ebbe a VU-meter kapcsolasba kell, hanem masra, akkor eleve onnan kellene megkozeliteni a dolgot.
Sajna nincs elcserélve, most nézem hogy nem BC 547 hanem BC 847 de ez gondolom nem okozhat ijesfajta problémát.
Kösz a segítséget !
![]() Jó hogy nem sokat költöttem erre a projektre eddig. Akkor most jöhet a "B" terv. |
Bejelentkezés
Hirdetés |




Csak később jöttem rá, hogy az ULN-t nem kéne a maximális teljesítményének közelében járatni, inkább megfejelem egy végfokkal.








