Fórum témák
» Több friss téma |
Az nem jó... viszont kérdezni vmi konkrét dologgal kéne akkor is, mert úgy SOKKAL egyszerűbb rákérdezni nekünk...
Már én is úgy vagyok vele mint GeLee.Nekem van készen,inkább elküldöm mint hogy szenvedj.Nem tudom az egyszerűségében mi annyira bonyolult?
Dara, én szeretek kínlódni. Ez nem 2U magas lesz, egy A4-es tábla méreten hanem 1U és picit nagyobb mint A5. Ígyhát más kondikat, trafót kellett alkalmazzak (meghajtásnak is, de amint látom Te is újabban áttértél a kapcsi tápos meghajtás alkalmazására) Minden hozzá értő tudja, hogy kis változtatás és már nem is lesz olyan mint egyiké vagy másiké. Közben a gondot sikerült megoldani -mert ugyebár nem tudtam- hogy a tranyók jók lesznek. Igaz picit pár perc próba után igen csak felmelegedtek bár 18Voltról lettek kipróbálva.
Holnap jönnek az égők, majd az éles teszt. Új kérdés: Tudja-e valaki hány ohm terhelést láthat a kimenetein maximum (vagyis mi a minimum aminél nem rövidzárt érzékel) Vennék égőket de azokat párhuzamosan kapcsolnám. Így csökkenne az impedancia, de mennyit köthetek rá? A kimenet 2x100Voltos. A hozzászólás módosítva: Máj 27, 2014
Közbe még egy kérdés. Pár másodperc próba után csak 18V-os segédtáppal indítva a vezérlést az egyik 2N2222A tranyó hamar forrósodni kezd. az IC-ről E1, E2 kimeneteken szép szimmetrikusak a jelek de már a kimeneteken gate trafó nélkül is egyik nagy a másik meg fele akkora amplitudójú.
Valamelyik 1N4148 dióda lehet zárlatos vagy rosszul bekötve? Netán a 330ohm ellenállás?
A kimenetekre rakhatsz egy halom 230-as, 60-as égőt, ha ebben töröd a fejedet... legalább fél fénnyel mennek csak.. (100 V..), nem mennek tönkre, ha felugrik a fesz.... darabonként 800 ohm-mal számolj (kb/sacc)..
Rajzrészt még mindig nem tettél fel, hogy követni lehessen, mit csinálsz.... .... 4148-at ilyen helyekre nem használok, hanem vmi komolyabbat áramra, hogy tuti legyen... filléres dolgok...A 330 ohm nem az E1, 2-n van? Ha az pl. más érték lenne (3k3), attól se melegedne a picike... ha meg 33, az a TL-nek lenne rossz jel szempontból. Mi a " rövidzár" minimum? "valaki" tudja szerinted, hogy egyáltalán hány wattot képes csinálni a tápod normálisan? 500, 800W, 1 kW...stb..? Csak az tudja, aki 0-ról követte, mit alkotsz.. A hozzászólás módosítva: Máj 28, 2014
Nézd meg, mekkora tüskék vannak a meghajtó trafó primerjén.. lehet, hogy azok gyilkolásszák a 2N-t... C-E fesz... vagy egyszerűen kisebb az impedancia, nagyobb az áram, nem nyit ki rendesen... Uce.sat....
Lehet, hogy neked két egyforma hajszárító betét kéne műterhelésnek, ventivel hűtve természetesen... 2x100 voltról 2x párszáz watt...
Neked kéne tudnod mekkora teljesítményre készíted a tápot,a fölé terheled pár száz wattal,és ott kéne beállítani a végét.Én 150W vonalégőkel terhelem,több darabbal.
Ennyi rákészüléssel ( mióta....) már lehetne 2x fél kW-os állítható műterhelése is...
![]() A watt is titkos, meg a rajz is... gondolom, Ge Lee tápját csinálja (?), de látatlanban nehéz mondani konkrétumokat. Kérdésekre, tippekre meg nincs válasz.
Tehát ez lenne az. Annyi változtatással, hogy nekem egy 43 mm-es fánk van benne 38 menet primerrel ami 0.35-ös hulallal lett tekerve, félszoros tekerési módban a bifilárisan összefogott szekunderekkel, amik szintén 0.35-ös anyaggal lettek húzva 14 szál, primer 10 szál. Segédtekercs 3 menet 2 szállal (még nincs bekötve). Primer oldali kondik 220µF-osak amint lehet látni, szekunderen 2x470µF/oldal. A Schottkyk 2db MBR10200 és egy darab 20200 (köszönet lorylacinak) ő hívta fel rá akkoriba a figyelmem rá, hogy van dupla tokos és szóló tokos dióda is. A primer fetek STW20NK50Z-k. A rajzon látható még majd egy elméleti 555-ös áramvédelem is egyenlőre ezt most nem kapcsoltam be (rajzon barna alkatrészek L2-rétegen látszik. Mit írjak még? Ja hát ugyebár én nem 4.7NTC-t alkalmaztam mert a multkori esetből tanulva kissé gyors volt a feltöltés ennyi kondit a primeren úgyhogy inkább 2darab 5W-os 4.7 ohm-os ellenállást alkalmazok most. Remélem ez feltölti mire a relé kinyit. Most amik bent vannak 2 kis táp az mind a kettő mobiltöltő de gyanítom kevés lesz a 8Volt a meghajtásnak 500mA-rel.
Egyenlőre ennyi mit írjak még? Látható a képen a meghajtásnál a 2N2222A és a 2N2905A. Azért teszek fel róla rajz fotókat is mert múltkor már valaki megjegyezte, hogy ha segítséget kérek akkor ne kényszerítsek senkit arra hogy Sprintet telepítsen ha csak LAY-t osztok meg. Kellemes délutánt mindenkinek! A hozzászólás módosítva: Máj 28, 2014
Még annyi, hogy azért nem ment eddig a vezérlés egyáltalán, mert a rajzon a COMP lábára kötötem az optót ahelyett, hogy egy sorral feljebb húztam volna.
Arról nem írtál csupán, hogy a meghajtásnál a meleg tranyó miatt mértél-e...
8 volt mihez van? Meghajtó trafó-tranyók? vagy én nem vagyok képben, vagy 1:1-es áttételnél a FET nyitáshoz elég nudli... 10-12 volt kellene szerintem. A rajzra 2x65 voltot írtál ( vagy csak kopi?), előzőleg 2x100-at.. most mi az igazság? power mennyi? A hozzászólás módosítva: Máj 28, 2014
Még mérni nem mértem, (újra?) mert üresbe is (tehát nincs rajta a gate trafó) melegszik és fele akkora a négyszög mint a másik kimenetén. Igen a 8Volt az lenne a meghajtás.
Bocsi ez csak a rajz alap. El is felejtettem oda írni és én tovább gondoltam. Ezt Ge Lee készítette. Power 1.3 kW körül van, 64kHz, ezzel a 2.5cm3 vassal.
A hozzászólás módosítva: Máj 28, 2014
Ha nincs bekötve a tranyókra a trafó, akkor szerintem tényleg nézd meg, jól raktad-e be a 2905-öt... ugyan mitől melegedhetnea 2222, mint egy alárakott "diódától"? Vagy a 4148 nem okés.. semmi terhelést nem kaphat az emitterében elvileg..- akkor mitől melegedne????
Ja, és 8 volt az kevés... sima rezónál a 2153 mennyit ad ki a 15 voltos tápjával? Abból indulj ki. A hozzászólás módosítva: Máj 28, 2014
Azért ennyire ne legyél lusta, hogy nem a változtatott rajzot teszed fel... aztán lessünk, mint a vett malac..
.. magaddal szúrsz ki.Gondolom, a TL is 8 voltról megy... a relé is, ami meghúz, vagy az másik táppal? Nos, ez se látszik a TE verziódban rajzhiány miatt.. A hozzászólás módosítva: Máj 28, 2014
Itt fabrikálok az étkezőbe már egy hete, de itt nincs wifi normális a két gép közt kell szaladgáljak és telón küldözgetem át egyik gépről át a másikhoz, +feltöltés, utúlag meg már nem volt kedvem megint printszkrínezni (max 2Mb) hogy tudjak válaszolni. Jó persze átrajzolhatnám, ez igaz, a valóságba megfogtam és kihajlítottam a 3-ik lábát. Kész.
Na de most úgyis esik az eső, úgyhogy neki állok megnézem amit írtál.
A hozzászólás módosítva: Máj 28, 2014
Sziasztok!
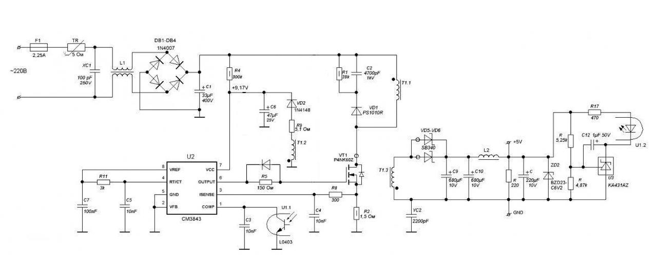
Egy laptoptöltővel kapcsolatban kérnék segítséget. Egy a képen látható laptöltő került hozzám nemrégiben úgy, hogy nem működik. A biztosíték ki volt égve, a fet zárlatos volt. UC3843b a vezérlő IC. Kicseréltem az IC-t, a fetet, a source ellenállást és a dióda hidat is, mert abban is két dióda zárlatos volt. Minden egyéb alkatrész átellenőrzése után megpróbáltam indítani a tápot. Biztosíték kiolvadt, sőt még az automatát is leverte. A probléma ugyanaz lett, zárlatos fet, IC, diódahíd. Ezután minden ismét csere, szekunder körben is TL431 és opto is. Egyedül a primer köri kerámia kondikhoz nem nyúltam, az ellenállások megfelelő értékűek voltak, ismételt indítási kísérlet után sem volt jobb az eredmény, meging leverte az automatát. Van valami tippetek, hogy mi lehet a gond? Olyan mintha a fet folyamatosan ki lenne nyitva és átfolyna rajta az összes áram, amit megkap (legutóbb az üvegcsöves biztosíték szilánkosra tört). A kapcsolás nagyjából fedi a valóságot, egy két alkatrész értéke nem teljesen ilyen a tápban.
Jó hír. Szerintem megvan a hiba. Az egyik 1N4148 a meghajtásnál szakadt. Most kicseréltem és átnézem megint külön külön milyen jelet produkál a szkóp.
Lehet, hogy okkal szakadt meg.. ezért tennék be kicsit vastagabbat, ami jobban passzolna a meghajtó primerhez...
Ott nem egy relé-védődiódaként funkcionál.. A hozzászólás módosítva: Máj 28, 2014
Tegyél a szekunder fojtónál kívülről 5 voltot, ha az tényleg a kimenő fesz és meglátod rögtön, van-e ott bármi zárlat, ami beterhelne..
Utána, ha az oké, esetleg még a trafó lehet kuka, ha minden eddigi cserére se javult meg.. A snubber kör megvan még? A hozzászólás módosítva: Máj 28, 2014
Helló!
Labortápról indítsd, ezek a tápok menni szoktak már 80-100V-tól kb, tehát ha van 2x40V-od, sorbakötöd, beállítod az áramkorlátot 0.5A-re mindkét tápon, akkor nem fog csattanni semmi, csak az áramkorlát jelző LED fogja jelezni, hogy gond van. Ha nem jelez, akkor pedig kimenő feszültséget kell mérned.
Csak nem értem miért van. Nem is teszem rá a gate trafót. Csak simán üresbe méricskélek. Most kicseréltem és mind a négy jó. A jel mégis E2-nél koszos szinte nincs is rajta erősítés. A másik oldal E1 jó.
Most kéne kivenni a tranyók bázisait... lehet, hogy zavart szednek össze a nagy fémtokok és azt látod...
Mi az, hogy nincs erősítés? Annyit kell mérned majdnem, amit kiad E1,2, fél-1 volttal kevesebbet a közös emittereken. Tehetsz be egy párszáz ohm-ot a primer helyére. A hozzászólás módosítva: Máj 28, 2014
Szia!
A helyzet az, hogy nincsen labortápom, de így hogy ezt említetted eszembe jutott, hogy igazán köthettem volna vele sorba egy izzót és akkor nem száll el minden.
Szia!
kipróbáltam, amit mondtál, szekunder oldalon semmi zárlat nincsen, a rákapcsol feszültségre feltöltődik a kondenzátor és a megfelelő feszültséget jelző led is világít. A snubber kör még az eredeti benne, ahhoz nem nyúltam hozzá, a dióda mérve jó volt, az ellenállás is a rajta jelölt értékű, a kondenzátort nem tudtam mérni, így azt feltételeztem, hogy jó.
Kivettem a bázisokat, így a kimeneteken nem látok semmit se a kettő közt se a földhöz képest csak nagyon pici valami sistergést.
E1, 2-n semmi? Pontosabban írj...
A hozzászólás módosítva: Máj 28, 2014
Bocs, ez Vacoké...
![]() Akkor FET gate-t kösd le az IC-ről és tedd testre, izzó sorba a bemenettel és világít-e.. ha igen, zárlatos.. akkor viszont tényleg trafó-kérdés jön elő, ami tönkrevágja.. a FET legalább 7-800 voltos?. A hozzászólás módosítva: Máj 28, 2014
|
Bejelentkezés
Hirdetés |




.... 4148-at ilyen helyekre nem használok, hanem vmi komolyabbat áramra, hogy tuti legyen... filléres dolgok...













