Fórum témák

» Több friss téma
Fórum » Huzalellenállás ellenálláshuzal
Lapozás: OK   1 / 2
(#) momo hozzászólása Júl 10, 2006 /
 
Hali. 1 kérdés:
lehet e 0,3 mm 30cm hosszú huzalellenálást szeretnék elemről működtetni
vagy valami kis akkuról,hogy melegedjen. lehet e ezt, és ha lehet akkor mi kell hozzá
(#) Tomee válasza momo hozzászólására (») Júl 10, 2006 /
 
a huzal átmérő 0.3mm és a huzal hossza 30cm? Milyen anyagból van?
(#) Báddzsó válasza momo hozzászólására (») Júl 10, 2006 /
 
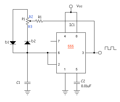
nem fontos hozzá semmi, ha elég nagy az ellenállása és nem ég el ha rányomod az akkura. Ha nem bírja vagy túl melegszik akkor használj valamilyen pwm-es vezérlést. szerintem. 555ic +fet. lásd melléklet: (P1=10kOhm, R1=47ohm, D1,2=1n4148, C1=100nF) ennek a kapcsolásnak a kimetére egy 100ohmos ellenálláson keresztül raksz egy fetet és arra a huzalt és kész.

555pwm.gif
    
(#) nagyagyas hozzászólása Jan 6, 2008 /
 
Ezt akármiről lehet működtetni, csak ellem meg ellenálláshuzal, kell hozzá és ennyi elkezd vörösen izzani de egy idő után elég.
(#) ssupecharger hozzászólása Márc 4, 2013 /
 
Sziasztok!

Kanthal huzallal lenne némi feladatom és tudni szeretném a következőket. Nem vagyok elektro mérnök az gondolom a kérdésekből ki fog derülni

Mekkora lehet a huzal felületi hőmérséklete maximum?
Mennyire bírja a hajlítgatást?
Például üllés fűtéshez megfelel? Nem arra kell!
Kötelező e tekercselve alkalmazni? ( én egy hőálló hálóba szeretném "befonni")
Ha túlméretezem a rendszert és max 70c felületi hőmérsêkletre van szükségem akkor ez mennyi re lehet tartós?

Most ennyi jutott eszembe, köszönöm.
(#) granpa válasza ssupecharger hozzászólására (») Márc 4, 2013 / 1
 
A Kanthal huzalok táblázataiban megadják, hogy milyen üzemmódban, mekkora felületi hőmérséklet/átfolyó áram engedhető meg. Bármilyen alkalmazás lehetséges, nemcsak tekercselt. A felületi hőmérséklet a kiviteli módtól is függ(hűlés/hűtés). A hajlítást elég jól bírja melegen is (nem vörös/fehér izzásban). Sajnos táblázattal nem tudok szolgálni, de pl. az Ochmat-Sárközy Műszaki Táblázatok c. könyvben van /szerintem a NET-en is/. 70C°-on nagyon hosszú életű.
(#) ssupecharger válasza granpa hozzászólására (») Márc 4, 2013 /
 
köszönöm szépen!
(#) jarvis hozzászólása Szept 12, 2014 /
 
Üdv!
Rengeteg keresés után szántam rá magam a témanyitásra.
Amire szeretnék választ kapni(tudást), az az, hogy miként lehet kiszámítani egy ellenállás méretéből, felszínéből, anyagából, a környező hőmérséklettől hány fokos lesz, ha megtáplálom pl. 12W-tal.
Egy magyarázó példának örülnék, pl. egy méter 0,5 mm 12W-tal táplált kanthál vagy réz.
(Plusz: mi értelme van a fűtőszálak feltekercselésének? Azon kívül, hogy rövidebb lesz..)
Köszönöm!
(#) kérdező hozzászólása Szept 12, 2014 /
 
Elég nehéz ezt pontosan kiszámolni, mert sok tényezőtől függ. Először is, nézd meg a fajlagos ellenállását, (függvénytábla) aztán mérd meg a vastagságot. R=ρ*L/a -ahol ρ fajlagos ellenállású L hosszúságú, és a keresztmetszetű (terület, nem átmérő) anyag van. Ha megvan az ellenállás, akkor P=Unégyzet/R Eddig pofon egyszerű, innentől tudni kellene, hogy mennyi hőt sugároz ki, mennyit ad át a levegőnek. Egyébként ha teljesen le lenne szigetelve, (ami lehetetlen) akkor az idővel egyenesen arányosan nőne a hőmérséklet, míg el nem olvad.
(#) granpa válasza jarvis hozzászólására (») Szept 13, 2014 /
 
Csatlakozván az előttem íróhoz: a táblázatok tartalmazzák a felületi hőterhelhetőséget is, abból elég jól ki lehet számolni, mekkora igénybevételnek tehető ki egy adott ellenállás-anyag.
A feltekerés nem csak helytakarékosság, hanem hőátadás, hőleadás miatt is kell (pl. fűtőtest, páka; más szempont).
(#) pucuka válasza jarvis hozzászólására (») Szept 13, 2014 /
 
Hetedikes, nyolcadikos anyag.
Bővebben: Link.
Bővebben: Link
A hozzászólás módosítva: Szept 13, 2014
(#) jarvis hozzászólása Szept 14, 2014 /
 
Nem kaptam választ a kérdésemre, urak.
Nem az ellenállás kiszámítása, nem a hőterhelése és nem a kisiskolás anyagot kérdeztem.

Átfogalmazom, egy példa:
Van egy 50cm hosszú 1,5mm2-es réz vezeték, ezt szeretném kb.40 fokon tartani, kb. szobahőmérséklet környezetben.
Gery78 ötlete a hűtőborda témakörrel jó tipp, de még nem volt időm utánanézni.
(#) erbe válasza jarvis hozzászólására (») Szept 14, 2014 /
 
Ne rézzel próbálkozz! Még a sima vas is jobb, mert sokkal nagyobb az ellenállása, így kisebb áram is elég a hőntartására. Legegyszerűbb megoldás a vasaló hőfokszabályzó. Ha ennél pontosabbat szeretnél, léteznek precízebb hőfokszabályzó áramkörök. Sokkal egyszerűbb, mint csupán a betáp megválasztására bízni. Elég, ha kinyitod az ajtót, máris lehűlt, ha letakarod, akkor meg éget.
Pontosabb tanácsot tudunk adni, ha elárulod a feladatot.
(#) pucuka válasza jarvis hozzászólására (») Szept 14, 2014 / 1
 
Miért beszélsz félre? Ezt kérdezted:
Idézet:
„Amire szeretnék választ kapni(tudást), az az, hogy miként lehet kiszámítani egy ellenállás méretéből, felszínéből, anyagából, a környező hőmérséklettől hány fokos lesz, ha megtáplálom pl. 12W-tal.”

Ebben szó sem volt arról, amit ez utóbbi hozzászólásodban kérdeztél.
A "kisiskolás" fizikát (hőtan) vagy meg kellett volna tanulni, vagy nem lett volna szabad elfelejteni. De legalább azt kellene tudni, hol kell utána nézni.
(#) jarvis hozzászólása Szept 14, 2014 1 /
 
@pucuka: Ott írom, hogy "hány fokos lesz".
Az utóbbi hozzászólásomban nem azt kérdem, hogy 10 vagy 12 W hatására HÁNY FOKOS lesz, hanem a könnyebb megértés kedvéért fordítottam a kérdésen, és azt kérdem, hogy hány wattal tápláljam meg, hogy kb. 40 fokos legyen az a vezeték.
De így se érthető látom.
Nem tudom másképp leírni, átfogalmazni.
És hogy miért írod a kisiskolás anyagot.... Díszoklevéllel fejeztem be, és a később az elektro technikusim is 5-ös.
(#) erbe válasza jarvis hozzászólására (») Szept 14, 2014 / 1
 
Akkor miért nem oktatod, ha ennyire tudod?
(#) jarvis hozzászólása Szept 14, 2014 /
 
@erbe: A feladat: Adott egy vezetékdarab, amit szeretnék 40 fokra felmelegíteni, és azon tartani egyenárammal. A kérdés, hogy mekkora teljesítmény kell egy adott anyag adott méretű darabjánál.

Én egy csúnya nagy képletet várok, amiben térfogat,K vagy °C, W, és egyéb dolgok szerepeljenek.
(#) granpa válasza jarvis hozzászólására (») Szept 14, 2014 /
 
Ott talán matekot is tanítottak, rakd össze a nagy tudásoddal!
(#) jarvis hozzászólása Szept 14, 2014 /
 
Szép képlet! Köszönöm!
(#) ktamas66 válasza jarvis hozzászólására (») Szept 14, 2014 /
 
Mikor utoljára ilyen problémám volt nem számolgattam (mert ha mondjuk 40C-on szeretnéd tartani úgyis szabályozni kell). A katalógusból megsaccoltam kb. mennyi kellhet (mondjuk én arra voltam kíváncsi, mekkora terhelést bír, hogy ne haladja meg a 300C-t).
A hozzászólás módosítva: Szept 14, 2014
(#) jarvis hozzászólása Szept 14, 2014 /
 
Azt könnyen megcsinálom, hogy a mellé teszek egy termisztor + műv. erősítőt + relét; és méréssel beállítom, hogy mikor "billenjen".
De mivel nem változnak a körülmények, biztos van valami képlet, amid durva közelítéssel megmondja, hogy mekkora teljesítmény kell rajta elfűtenem, hogy kb. 40 fokon maradjon.
Azt már kiszámoltam, hogy (50cm másfeles réznek) 403,2J kell, hogy felmenjen 40 fokra, szóval 400W-tal 1 másodperc alatt megvan a kb. 40 fok.
De mennyi kell, hogy 40 fokon maradjon, folyamatosan?
(#) ktamas66 válasza jarvis hozzászólására (») Szept 14, 2014 /
 
Akkor gondolom azt is kiszámoltad, hogy ez a 400W hány amper . A körülmények mindig változnak , ha másért nem mert ez melegíti a környezetet. (De ha csak elméleti a kérdés, persze lehet végtelenekkel számolgatni vagy 0 veszteséggel.)
Itt van még egy táblázat, de láthatod, csak egyenes vezetékre érvényes, levegőben.
A hozzászólás módosítva: Szept 14, 2014
(#) pucuka válasza jarvis hozzászólására (») Szept 14, 2014 /
 
Milyen jó lenne, ha az életben mindenre lenne egy jó képlet. De nem így van. Sajnos sok kis képletből kell kiszámolni az esetedre a megfelelő értékeket, sok olyan tényezőből amiket nem kötöttél az orrunkra. Egyébként is nem kis munka, ahogy neked sem akaródzik kiszámítani, pedig neked van rá szükséged.
De a megoldást ktamas66 megadta, ha szabályozni kell, akkor sokat számolgatni sem kell.
A hozzászólás módosítva: Szept 14, 2014
(#) jarvis hozzászólása Szept 14, 2014 /
 
@ktamas66: nem számoltam semmiféle "Ampert", persze van egy felső határa az áramerősségnek, de alatta tetszőleges..
A linket KÖSZÖNÖM.
@pucuka: ha visszaolvasol, leírtam minden paramétert/adatot.
Örülök, hogy "pörög" a fórum, viszont több hozzászólásodra nem fogok reagálni, csak ha közelebb visz a feladatom megoldásában.
(#) vajdacsab hozzászólása Feb 28, 2017 /
 
Sziasztok. Le szeretnék tesztelni egy réz-berillium csövet (Ø2x15mm) , hogy mennyire melegszik, hogy birja a magas áramot.. Át kell folyatnom rajta 15 Ampert, 12 Volton.
Mire lehet szükségem? Van egy PC tápom, ami az áramerősséget és a feszkót leadja, de milyen ellenállásokban kell gondolkodni? Hogy számítom ki? Javítsatok ki, még kezdő vagyok. Ha 12Volton akarok húzni 15Ampert, akkor az 0,8Ohm, de 180Watt. ilyet még ha találok is, és sorbakötöm, akkor a tesztelendő anyagon át fog folyni a kívánt áram? és ha igen, viszont tesztelném a melegedését, akkor nem probléma az, hogy az ellenálláson fog hővé alakulni az energia?
(#) ferci válasza vajdacsab hozzászólására (») Feb 28, 2017 /
 
Szia!
Keress vmi kerítésdrót féle vasdrótot és tekercseld fel hőálló testre ( cserép féle akármi ). A vas fajlagos ellenállásából és a keresztmetszetből ki tudod számolni, hány méter kellene.
A 180 watt csak azért érdekes, hogy ne érjen hozzá semmihez. Méred az árfolyó áramot és a vasdrót egyik végétől húzol egy sodrott rézkábeles rövidzárat, hogy be tudd állítani a 15 ampert.
A sorbakötött cső és a vasdrót között legyen azért kis átmenet vastag sodrott rézből, hogy ne menjen át sok meleg.

Ha van bontott fűtőszálad, hősugárzó betéted, abból is tudsz talán 0.8 ohmot csinálni, sok kis darab párhuzamos kötésével.
A hozzászólás módosítva: Feb 28, 2017
(#) ferci válasza vajdacsab hozzászólására (») Feb 28, 2017 /
 
A mutatvány érdekes része az lesz, hogy a kötési pontoknál mennyire fog melegedni a csöved inkább és az mennyire befolyásolja a csövön eldisszipálódó wattot.
(#) granpa válasza vajdacsab hozzászólására (») Feb 28, 2017 /
 
A cső (fal)keresztmetszete×hossz-ból lehet ellenállást számítani. A berillium ötvözés nem rontja nagyon a réz vezetését, tehát a számítottnál kissé nagyobb lesz az ellenállása, innen már számítható a melegedés/teljesítmény. Ilyen kis ellenállást nem könnyű mérni, de nem lehetetlen (U/I). 0.2 mm-es falvastagságot feltételezve kb. 0.2-3 mOhm, ~0.05 W. (15 A, 15 mm) Ha jól saccoltam.
A hozzászólás módosítva: Feb 28, 2017
(#) Pafi válasza vajdacsab hozzászólására (») Feb 28, 2017 /
 
Nem tudom hogy ezt az Ø2x15mm-t hogyan kell érteni, de szinte biztos hogy bírni fogja, hacsak nem hajszálnál is vékonyabb a fala, vagy tökéletes hőszigetelő környezetben használod, vagy nagyonsok GHz a freki, stb... Sokkal fontosabb az áramerősségnél az, hogy milyen környezetben lesz, min keresztül tudja leadni a hőt, mekkora a freki, lesz-e nagy váltakozó mágneses tér, stb...

Amúgy tökmindegy a csőnek, hogy mennyit fűt az ellenállás, hacsak nem a csövet fűtöd vele. Az már kevésbé mindegy, hogy hogyan csatlakoztatod, mivel a csatlakozásnál akár keletkezhet rengeteg hő a kontaktus átmeneti ellenállásán, vagy elvihet rengeteg hőt hővezetéssel a bekötő vezeték.
(#) erbe válasza vajdacsab hozzászólására (») Feb 28, 2017 /
 
Idézet:
„réz-berillium csövet (Ø2x15mm)”

Mi az, hogy Ø2x15mm? Nem ártana pontosítani. Melyik a külső átmérő, melyik a belső és melyik a hossza? Esetleg 15 mm átmérőjű 2-es falvastagsággal? De akkor még mindig hiányzik a hossza.
Egy réz csődarab, ha 2 mm a külső átmérője, 15 A-nál még nem melegedhet (feltételesen).
Következő: »»   1 / 2
Bejelentkezés

Belépés

Hirdetés
XDT.hu
Az oldalon sütiket használunk a helyes működéshez. Bővebb információt az adatvédelmi szabályzatban olvashatsz. Megértettem