Fórum témák
» Több friss téma |
Akkor azt kellene leolvasnod, hogy most milyen triak van benne. Remélhetőleg találunk kisebb tartóáramú típust helyette. A 10W-ból kiindulva 43mA a névleges árama.
Mutatok egy jobb képet: Bővebben: Link Itt ugye a belső oszcillátor van stabilizálva egy rezonátorral. Én erre gondoltam és nem külső oszcillátorra. Csak hogy tisztán lássunk.
A hozzászólás módosítva: Nov 1, 2014
Nem jól gondolod. Egyrész annak a PIC-nek nincs belső oszcillátora, nincs mit stabilizálni. Ami rá van kötve, az egy rezgőkvarc. Javaslom, nézz meg egy adatlapot, abban mindenféle órajelforrás benne van (pl. 16F690).
Lassan kezdem megérteni, tehát van olyan PIC, ahol nem kell semmilyen külső elem a stabil órajel előállításához és van olyan amelynél lehet vagy kell ilyen külső alkatrész? Itt mire használják a kvarcot, vagy mivel jobb így? Bővebben: Link.
Halvány lilám sincs, miért használnak külső kvarcot, miközben a belső órajel tudja a 4 MHz-et (is). Akkor van értelme, ha hangolni akarják vagy a belső oszcillátort nem lehet olyan értéken járatni, mint amilyenre szükség van. A mutatott példában semmi értelme a kvarcnak.
PIC oszcillátor lehetőségek.
Az aktív elemek vannak az IC -be, és kapcsolható (ha van ilyen lehetőség) belső RC oszci. Semmi stabilitás, de egyszerűbb feladatokra megfelel az RC pontossága is. De vagy belső, vagy külső. A hozzászólás módosítva: Nov 1, 2014
Köszönöm! Látom már, van belső kondenzátor és ellenállás is. Azért egy kvarc biztosan stabilabb órajelet eredményezhet, mint egy belső oszcillátor. De ez csak az én szerény meglátásom.
Kipróbáltam a kedvedért. PIC 16F690, belső órajelről hajtva (8 Mhz) egy számláló program. 8,5 óra alatt kb. 8 másodpercet tévedett. Nem tűnik olyan pontatlannak.
Szia! Kiforrasztottam és ez van benne Bővebben: Link
Jó lenne, ha a triakon lévő típust adnád meg, mert a típusjelzés végén lévő betűkódoknak is van jelentősége. Az adatlapban a létező összes verzió benne van. Az mindenesetre látszik, hogy a ezeknek a bekapcsoló árama és tartó árama ugyanabba a nagyságrendbe esik, mint a névleges áram a ledes izzódnak, úgyhogy egy sokkal kisebb triakot kell majd választani.
Idézet: „STI -MRC BTA10 40CB C803A” Köszönöm Előre is.
Üdv!
Próbáltad az átalakítást, amit írtam? Én addig nem variálnék a triakkal.
Ez valószínűleg 400V-os, szigetelt tokos, 25mA érzékenységű standard triak, bár a végén lévő "CB" betűkód nem teljesen egyezik meg a katalógusban megadott verziókkal.
Annak a triaknak, ami neked jólehet néhány mA-en már biztosan be kell kapcsolnia. Átfutottam a kínálatot, de a beszerezhető típusok között csak a nagyon kis áramú, érzékeny típusok teljesítik ezt a kis tartóáram elvárást. Nem tudom milyen alkatrész boltokban szoktál vásárolni. A Lomex-nál van Z0103NA, a tartóárama max. 7mA. Ez viszonylag olcsó, kb. 50Ft, először ezzel próbálnám meg. TO92-es tokozású, ha meg tudod oldani, hővezető szigetelő közbeiktatásával a hűtőfelülethez jó lenne hozzászorítani. Amiket találtam kereskedelemben robosztusabb tokozásban, az 1-2A-esek is 30-40mA-es tartóáramot igényelnek, amik már nem fognak vezetésben maradni.
Szia! Nem próbáltam még, mert ez egyszerűbb volt kipöttyinteni a 3 lábat, mint végigkeresni a nyákot. A mellékelt ábra szerint kéne elvágjam a nyákot?
Szerk.: Azt elfelejtettem odaírni, hogy a Jobb oldali a kapcsolt, és a bal oldali kivezetés pedig a fázis (a "doboz" felirata szerint) A hozzászólás módosítva: Nov 6, 2014
Tomi eredeti javaslata az lett volna, hogy a szabályzó tápellátása ne a fogyasztón keresztül valósuljon meg, hanem attól függetlenül. Ilyen esetben három vagy négy csatlakozási pont van: betáp, ami 2 db csatlakozási pont (fázis, nulla), a kimenet, ami vagy csak egy pont, mert az egyik betáppal közös, vagy a közös pontra tesznek még egy csatlakozót, és így áll elő a 4. csatlakozó pont. A te szabályzódon ha jól értem, 2db csatlakozó pont van, amit a fogyasztóval (izzóval) sorba kell kötnöd. Ha a Tomi javaslatát meg akarod valósítani, akkor a visszarajzolás nehezen elkerülhető, és a fogyasztótól függetlenül folyamatosan tápellátást kaphat a szabályzó.
Az más kérdés, hogy van-e ennek értelme. Ha az az elsődleges gond, hogy a triak tartóáramánál kisebb a terhelő áram, akkor aligha hoz ez megoldást.
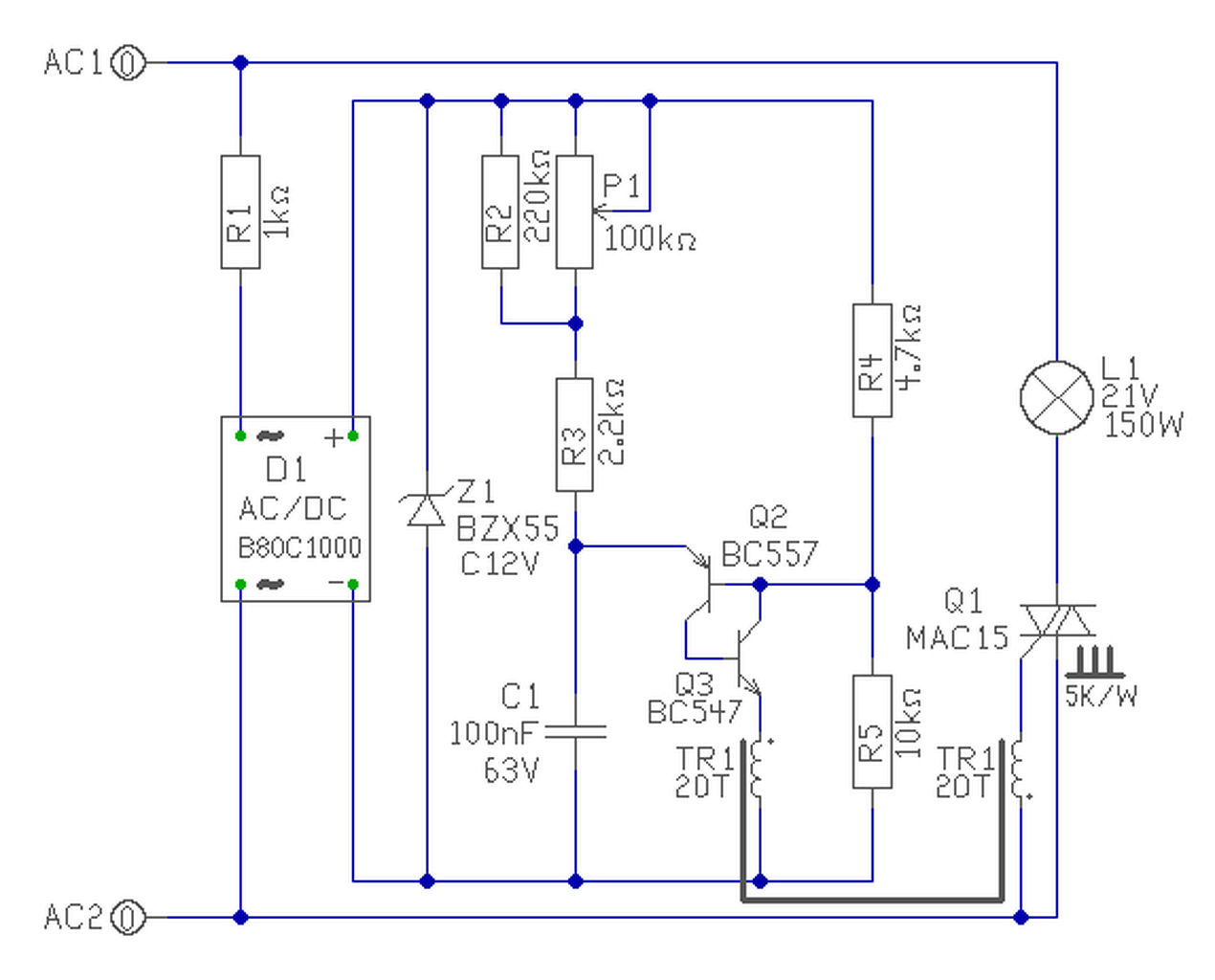
Sziasztok! Segítséget szeretnék kérni tőletek. Adott egy 21V 150W-os halogén izzó, aminek a fényerejét kellene szabályozni. Az én elképzelésem az lenne, hogy hasonlóan, mint a 230V-os izzóhoz alkalmazott az áramkörbe sorosan illeszteném a szabályzót. Ilyen kis feszéltségre megvalósítható triakos kapcsolás, vagy PWM szabályzással kellene megépítenem? Válaszokat előre is köszönöm.
Mind a kettő jó, csak vedd figyelembe, hogy a triak vezérlése lesz problémás. Egyszerűen diakkal nem hiszem, hogy megoldható, tekintve a diak 30 V -os kapcsoló feszültségét. Bár sohasem próbáltam.
Hello! Sorba nem igazán jó, de kb. így lehet megoldani Triac-al. (Persze én csak megrajzoltam..)
Amúgy a halogén fényerő szabályozása ismereteim szerint nem túl jó módszer, mert csökkenti élettartamát. De azt sem írtad, miről megy a lámpa. Mert a megoldás csak akkor megfelelő, ha 50Hz-es trafóról táplálkozik. Valamint a trafó túlságosan nem fog örülni a fázishasításos vezérlésnek. Hangja is lesz..
Ez egy micro vu matrix berendezés kameramegvilágítása. Eddig a trafó volt szabályozva, viszont 110V-os amerikai rendszeren. Ezt alakítottuk át 230V-osra. A primer oldal volt szabáylozva, viszont mi a szekunder oldali feszűltséget szeretnénk.
A hozzászólás módosítva: Nov 9, 2014
Megkérdezhetném, hogy miért nem jó a primer oldali szabályozás? A trafó elmágneseződésének kockázatán kívül szerintem minden érv mellette szól.
A hozzászólás módosítva: Nov 10, 2014
Mert van benne egy 115V-os ventilátor, amit a primer tekercs középmegcsapolásárol működtetünk és azt nem akarjuk szabájozni, sem pedig cserélni.
Szia! Kicseréltem a Triakot és most villognak vele az égők, de állandóan
Hogyan érted azt, hogy villognak, és hogy állandóan? Ha le van szabályozva, akkor is világítanak? Ha nagy fényerőre állítod, akkor nem egyenletesen világít, hanem villog? Vagy ha kis fényerőre van állítva, akkor villog? Mi a helyzet, ha kb. fél fényerőre állítod?
Szia! Nem dimmereli a lámpát, hanem folyamatosan villog a lámpa kb 1sec-es periódussal
Írtam alább néhány lehetséges okot, ami a villogást okozhatja. A neten részletesebben is utána nézhetsz a problémáknak.
A tartóáram probléma miatt az ilyen triakos szabályzóknak a gyújtásszögét adott határok között kell tartani, különben az általad tapasztald villogás lesz a végeredmény. Bővebben: Link Bővebben: Link További lehetőség, hogy olyan passzív áramkört tesznek a led-lámpa mellé, ami a tartóáram fenntartását célozza: Bővebben: Link Vannak elméleti fejtegetések arról, hogy egy ilyen kis terhelés esetén sokkal több lengés ki tud alakulni, ami szintén téves gyújtásokat eredményez: Bővebben: Link Ezeknek megfelelően néhány konkrét ok, ami a problémát okozhatja: A villogás lehet attól, ha a PIC valamiért elveszített a hálózattal a szinkron kapcsolatot. Ezt okozhatja a körben kialakuló lengés, ami téves nullátmenetet generál a PIC számára. Ezt esetleg orvosolhatná az a tápátalakítás, amit Tomi111 felvetett. Az is villogást okoz, ha még mindig nem elég érzékeny a triak, nem tud kialakulni a tartóáram. Ez tovább nem nagyon fokozható, a gyújtásszögtartomány korlátozásával, vagy valamilyen passzív tartóáramot generáló áramkörrel lehetne megoldani ezt a problémát. A villogást továbbá okozhatja a triak vezéreletlen begyújtása (túl érzékeny típus, a hálózati zavarok bebillentik), de ennek eléggé összevissza kellene történnie, nem egy fix frekivel, és vezéreletlen állapotban is ugyanúgy villognia kell.
Köszönöm a hasznos információt. Elég tanulságos projektbe sikerült belevágnom. Véleményed szerint akkor ha jól értem, visszakéne rajzoljam a nyákot és a Tomi111 módszerével szétbuherálni?
Szívesen adok tippeket, de nem szeretnélek "bevinni az erdőbe". Lehet, ha visszarajzolod a nyákot, akkor sikerül átalakítanod úgy, hogy biztosabb szinkron jele legyen a PIC-nek. De ha még mindig nem lesz jó, a gyújtásszög korlátozását szerintem nem fogod tudni elérni. Ha van kedved meg időd, akkor rajzold vissza, próbálok segíteni az átalakításban, de az eredmény bizonytalan.
Sziasztok! Egy olyan problémám lenne, hogy a nappaliban a fényerő szabályzós kapcsoló helyére egy sima, például egysarkú kapcsolót szeretnék felrakni, viszont a fényerő szabályzóba egy nulla és egy fázis volt bekötve, valamint van még egy fekete vezeték, amely nem volt használatban. szóval 2 fekete és egy kék vezeték meg be a dobozba. Hogy kössem be az egysarkú kapcsolót?
Szia!
Ha ebbe a fényerőszabályzós kapcsolóba két vezeték volt bekötve, akkor e kettő vezetéket kell az egyszerű kapcsolóba bekötni. |
Bejelentkezés
Hirdetés |






