Fórum témák
» Több friss téma |
Fórum » Akkumulátor töltő
A másik problémám vele meg az hogy én úgy tudom hogy az akkumulátor kapcitás 10ed 20 ad részével töltünk. Ahogy a képen is látszik 1,5 A -ral tölti a 9A-órás akkumulátort és világít rajta a "full led" ill a "power led" is.
Kevesen vannak azok, akik legalább felületes átlátják az akkumulátorok lényegét. Magam sem tartozok közéjük, csupán itt (főleg Proli007-től) szereztem némi alapképzést. De már ez alapján is nagy biztonsággal látom, hogy a töltőknek egyáltalán nincs arról tudomásuk, milyen töltöttségi szinten van egy akkumulátor. Ehhez savsűrűséget kellene mérni, ami általában egy fajsúlyméréses módszer, és semmi köze a töltőhöz.
E miatt a nehézség miatt, megpróbálnak az akkumulátor kapocsfeszültségéből következtetni a töltöttségre, de hangsúlyozom, nincs valós összefüggés a kapocsfeszültség és a savsűrűség között. Ez egy durva közelítés, ami jó állapotú akkumulátoroknál életszerűen használható. Csak tölteni mindig pocsék akkukat kell, ahol megdől a közelítés. Eltekintve a fenti anomáliától, egy egészen kicsi akkumulátornak is teljesen hasonló lehet a kapocsfeszültsége mint nagyobb társai, tehát ha a ledek ezt figyelik, akkor azoknak kis kapacitásoknál is működni kell, csak azok hamarabb elérik a szintet. Egyébként annyi huncutság lehet a minimum megadásában, hogy egy 10Ah-ás aksit, nem célszerű 10A-el tölteni, mert a nagy áramok eldeformálhatják a belső szerkezetét. Ezért ezeknél csökkenteni érdemes a töltő feszültséget, amihez kisebb áram fog társulni.
Hamarabb (ki)végez.
Próbáld ki a soros izzót, nagyon sokszor jól bevált már.
Amit eddig láttam és javítottam... azokban van egy sönt, amin egy OPA méri a feszt. és aszerint jelzi vissza a töltöttséget. magyarán a kicsi akku esetén nincs akkora fesz. a söntön, hogy tudja érzékelni, mert az erősítése 4-80Ah-ig van beállítva. mókuskodtam már ilyenekkel, hogy egy váltókapcsolóval lehetett választani a "kapacitások között" 10/80Ah és akkor közbeiktatott egy izzót és egy ellenállást, amivel már "jól mért". Természetesen nem szállok vitába ez ügyben, mert rengeteg féle megoldás van az ilyen töltőknél, csak megosztottam a tapasztalatomat ezekkel kapcsolatban. Abban is igazad van, hogy ezek a visszajelzések inkább saccolók, mintsem mérések.
Ha sönt van, és azon mérik a feszültséget, akkor ott a kimeneti áramot próbálják valamilyen szinten tartani, ami akár fix áramgenerátoros töltés is lehet.
Ez lehet jó, mert mindentől függetlenül egy adott árammal fog tölteni, de lehet rossz is, mert az akkumulátor "saját karakterisztikája" így nem tud érvényesülni, ami ideális esetben (jó töltőfeszültség mellett) automatikusan levezényli az egész töltési folyamatot. Az érintett töltőben nincs ilyen szabályozás, ezért kell bele egy soros izzó "dinamuikus" áramkorlátnak.
Szóval akkor azt mondjátok hogy ne alakítsam sehova a dolgot hanem marad az izzós megoldás és tuti lesz minden ?
Én ezt javaslom.
Soros izzónak próbálj meg egy 12V/10W-os szofitát. Értéke attól függ, mekkora a töltési feszültség, és mekkora áramot akarsz. Meg kell mérni a töltőáramot, de az érték tág határok közt mozoghat a tényleges aksiállapot függvényében. Lemerült állapotban akár 700-800 mA-is lehet (és szépen világít az izzó), de feltöltve már csak néhány 10 mA (ahol az izzó már csak dereng)
Akkor még egy utolsó kérdés?! Ha ezt a fajta műveletet folytatom, ha jól sejtem ha akksi elért a max töltöttségi szintet akkor az izzó kialszik a töltés kiegyenlítődés miatt, ha jól sejtem? Ill ha ezt így hagyom több hónapra mivel mondottam motorakkumulátorról van szó akkor le e bármiféle probléma , vagy ah feltöltött kapcsoljam le róla a töltőt. Az nem szeretném csak hogy álló helyébe lemerüljön,hogy nincs használva.
Attól függ, hogy mennyi a töltőfesz., mert 13.5V-nál magasabb nem lehet a csepptöltés. Ha több akkor tekerj le belőle, hogy elérd a 13.5V-ot. Oda csinálsz egy csapolást és visszatekered, így egy kapcsolóval tudsz váltani a csepptöltés és normál töltés között.
Szerintem túlbonyolítod.
Töltsd fel az akkud, a kémiát figyelembe véve 12.72V a teljesen feltöltött akku kapocsfeszültsége. Aztán 1 hónap múlva nézd meg hova merült, és ha 12.3-at megkörnyékezi, akkor töltsd fel ismét. Ezek tapasztalati értékek, a 12.72V a teljesen feltöltött, a 12.3V pedig az 50% körül álló akkumulátort jellemzi.
Úgy ahogy mondod. A csepptöltést egyébként sem szoktuk 1-2 napnál tovább folyamatosan az akkun hagyni, akkor is csak azért, hogy a mínusz tízben-húszban kivett töltést (aggregátorok esetén) ne a motor járatásával kelljen visszapótolni, hanem ráér a csepptöltő is a maga néhányszor 10mA-ével.
Sajnos ez a típusú töltő rettenetesen bonyolult
. Nem szabályoz semmit, a trafó van ezekhez az értékekhez tekerve, a led meg saccra jelez ha már elég töltést érzékel (leesik a töltőáram adott szint alá) . Kis akkut csak áramkorlátozással (ld. izzó) lehet és szabad vele tölteni! Sajnos a nagy aksikat is csak felügyelet mellett, mert azokat is túltölti ha rajta felejtik. Ehhez bizony rendszeresen mérni kell töltés közben a kapocsfeszültséget, 13,5 - 14V között le lehet venni a töltőről, a fullosan töltött kapocsfeszültség se haladja meg a 14,4V-ot, mert árt az akkunak. Ha kis 4A-s akkut töltesz, akkor 400mA kéne töltőáramnak, de el lehet menni max. 600 mA-ig, ahogy töltődik szép lassan lejjebb megy, az még nem károsítja. 1,5A viszont már sok lesz neki, tönkre fogja tenni.
Látom van kavarodás rendesen akkumulátor töltéssel kapcsolatban.
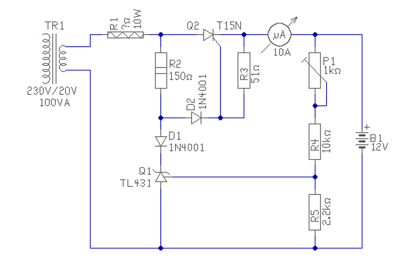
![]() Ha az már tisztázott, hogy milyen típusú akkumulátort töltünk, akkor kell eldönteni, mikor, miért, milyen árammal, és/vagy feszültséggel, és hogyan töltsük: feszültség, és/vagy áramgenerátoros módban. Erre egységes recept nincs! Jelen esetben (ha jól látom) egy kis méretű, szárazon töltött, 12V-os, néhány Ah (talán robogó), ólomsavas indító akkumulátorral van dolgunk. A példa kedvéért legyen ez most 10Ah-s. Tisztázni kell (ene) miért kell tölteni! Hosszú téli leállás alatt kissé lemerült aksi újra töltése, vagy a hosszú téli leállás idejére szeretnénk egy állandó csepptöltést adni, vagy mindennapos használatban van de pl. reggel nem indul, vagy csak egyszerűen egy gyönge, vagy gyöngülő aksit szeretnénk kissé regenerálni...stb. Itt most azt is mondhatnánk, hogy - csak az eddig felsorolt töltési folyamatok - mind más, és más töltési fázist/fázisokat követelnek meg. Az akkumulátortöltőt gyártó cégek is épp erre vannak "kihegyezve": normál töltő-gyors töltő-ultra gyors töltő-regeneráló töltő-impulzus töltő...stb. Vannak alapszabályok, melyeket nem "illik" áthágni, de ez különbözhet típusonként, és gyártmányonként is. Ha nem vagyunk biztos a dolgunkban, egyszerűen csak meg kell nézni azt a környezetet, ahol az akkumulátor üzemszerűen működik. Mi, hogyan tölt "gyárilag"? Ebben az esetben egy robbanómotor által hajtott feszültség szabályzással ellátott egyenirányított generátor. A feszültség szabályzó be van állítva 13.8V...14.4V maximális töltő feszültségre. Mivel feszültség generátoros üzemben dolgozik: az áram nincs korlátozva, sem beállítva gyárilag! Magát a generátort méretezik úgy, hogy az ne legyen képes egy kritikus áram érték fölött tölteni az aksit. Ez némileg függ az akku belső kapacitásától is. Egy jó állapotú akku nagyobb áramot képes fölvenni, mint egy öreg, használt, ugyanabban a rendszerben. Jelen példánál maradva ez lehet akár 2-4A is, lemerült, jó állapotú aksinál. Ha most elindulunk ezzel a járművel január 1-én, és megyünk vele december 31-is és le sem szállunk róla, az akkunak akkor sem szabad (na) meghibásodnia. A generátor nem bánik kesztyűs kézzel az akkuval. Egy személygépjárműben 40-50A töltőáram is előfordul a töltés elején, rövid ideig. Ez az adott akku amperóra kapacitásának a tíz szerese! Az már egy más kérdés, hogy az utólag beszerelt, módosított Ah kapacitású, más jellegű (zselés/savas) akkut korrektül fel tudja-e tölteni a gyári elektronika, amely köztudott, nem ahhoz van/volt méretezve. A kereskedelem ontja magából a termékeket. Az akkumulátor töltőket is. ![]() Ahhoz hogy az Ő termékét vegyék a vásárlók, valamivel, valamilyen hangzatos szlogennel, valamilyen különlegességgel kell előrukkolni. Némely gyártó például az ultra rövid feltöltési időt reklámozza(5...10C!), némely cég 20-30%-al magasabb töltöttségi szintet garantál(15...16V végfeszültség!), de van aki csak csepptöltőt reklámoz (100-200mA töltőáram!)...stb. Innen vannak/lehetnek apró félreértések is. Amit mindenképp érdemes betartani az, az adott akkumulátorra vonatkozó maximális töltőfeszültség. (7.2V, és 14.4V)
Köszi a választ!
Megoldottam a nagy kérdéseket és nem bonyolítom az életemet... próbapanelen készen és tesztelve volt mind a 6 és 12V autómatika és töltő rész is. Elégedett vagyok vele, nem is akarom bonyolítani tovább, inkább megbízható legyen. Hamarosan elkészülök vele és akkor dobok fel pár képet róla.
Szia!
Megépítettem a kapcsolást remekül működik 100µF-os C2-vel, viszont 1µF-al épp hogy egy pillanatra húz csak be a relé. Elrontottam valamit? Előre is köszönöm!
Hello! A C2-nek itt igazából nem időzítő szerepe van, hanem RESET. Hogy tápfesz megjelenésekor behúzzon a relé. Amíg az IC "Tr" bemenete a "Cv" láb feszültségének fele alatt van, addig Q kimenet magas szinten áll. Tehát ha bebillen, úgy is kellene maradnia amíg a "Th" láb feszültsége meg nem haladja a "Cv" feszültségét. Vagy is az újra bekapcsolásig.
Elvileg így kellene működnie. Vagy is az 555-ben az RS tárat használjuk, bebillentéshez a C2-őt, kibillentéshez a Tr feszültség csökkenését. Lehet nálad valamiért a feszültség lassabban áll fel, mint hogy a C2 feltöltődik. Tehát vagy az R3 értéke nem 22k, vagy a feszültség növekedése lassú. De ha jó a 100µF-al, akkor úgy is megfelelő, vagy akár az R3-at is növelheted nagyobbra. (Találkoztam kissé eltérő viselkedésű 555-el is. Mert mindenki ugyan azt gyártja, de lehet saját kapcsolással vagy szájíze szerint.)
Szia!
Köszönöm! A 22k-t ellenőriztem, helyes az értéke. Eddig csak segéd táppal teszteltem, most próbálom akkuval hosszabb ideig járatva, ha így stabil marad így. Egyébként ST gyártmányú NE555N.
Ha segédtáppal tesztelted, úgy, hogy a tápot fe-le tekergetted, akkor már is meg van a probléma oka. Be kell állítani pld. a 12V feszültséget és úgy rátenni az áramkört. Valamint a táp kimenetére egy jó nagy köcsög kondit tenni, az akis szimulálása végett.
Szia Proli007!
Meg építettem az új nyákot most már a külső 6V-os vezérléssel meg van az 5,1V. Viszont másik problémába ütköztem a PWMO kimeneten nincs 20mA csak 13,7. Minden beállítás átmértem megfelelnek a leírtaknak. Szépen kapcsol 14,1V-nál Rapidrol cseppre. Ami zavar hogy ha össze kötöm a PWMO és a PWM-In bemenetet a P2-es potin nincs 5,1V. Befolyásolja a kisebb áram a feszültség esést.
Hello!
Nem befolyásolja a kisebb ellenállás, hiszen az a tranyó oldalán van. Ellenőrizd a P12V panelen az R24 33ohm értékét, azon 600..650mV feszültségnek kellene lenni. Ha nincs meg a minimum 600mV, akkor mérd meg a feszültségeket az R35 - D17 és a P20A panelen az R37 és D16-on a feszültségesés nagyságait.
Hello!
Először is köszönöm hogy segítesz. A 33ohm megfelelő értékű de a mért feszültség 510mV. A többi mért érték D17 - 2,1v , R35 - 3,4v, R37 - 3,3v, D16 - 1,05v.
Hello! Sajnos elfelejtetem írni, hogy a Q1-nek is mérd meg a kollektor-emitter feszültségét. De ha kiszámolom, akkor arra 12V tápfeszültség mellett 1,6V jut a Q1 tranyóra. Tehát vagy a 12V tápfeszültség nincs meg, vagy a tranyó nincs eléggé nyitva. Mert a Q6 510mV bázisfeszültségnél még nem lehet nyitva. Vagy is nem korlátozhatná Q1 áramát 13mA-re.
Tehát vagy tápfesz gond van, vagy valamelyik tranyó nem jól van beforrasztva, esetleg az R22 értéke túl nagy. Mert vagy kicsi a bázisáram, vagy elszívja valami, vagy kicsi az áramerősítés. Mert ha nincs meg a 33-ohm-on 0 600..650mV, akkor a Q1-nek teljesen nyitva kellene lenni. Mert a számítás szerint az ellenállás értékek a körben megfelelőek.
Hello! A Q1 kollektor-emitter fesz 2,04V 13V-os tápnál. Q1 és Q6 tranyókat is cseréltem már. Az R22 értéke 10kohm a rajz szerinti, esetleg cseréljem kisebbre?
Nem kell csökkenteni. Az IC tápfeszültsége kb. 8V, a bázis és a 33ohm kb. 1,2V. Így a 10kohm-ra 6,8V marad. Ez 0,68mA bázisáramot ad. A kollektor meg 20mA. Ha a béta 30 felett van, már is folyni kell a 20mA-nak. Vedd ki a Q6 tranyót, és meglátod az korlátoz vagy sem. Esetleg mérj feszültséget az R22-őn, hogy tudd mekkora a bázisáram.. A béta csak akkor lenne kisebb, ha a tranyó kollektor-emitterét felcserélnénk.
(Jók ezek a hibák, legalább megismerkedsz az áramköri elemek működésével, és mérésével.) A hozzászólás módosítva: Feb 23, 2015
Az IC tápfesz 8,3V az R22-ön 5,78V.ot mérek. Az R22-nél az IC felöl 6,88V a kollektor felöl 1,08V a GND-hez mérten. Kivettem a Q6-ot így 31,8mA ha nincs bekötve a PWM-In. Viszont ha így összekötöm és nincs bent a Q6 a P2-es potin 4,55V-ot mérek. Mért nincs 5,1V csak ha külső tápról adok 6V-ot a PWM-In bemenetre?
- Akkor még is a Q6 korlátozza az áramot. De nem tudom miért 510mV-nál. Próbálj egy másik akármilyen NPN tranyót betenni. Hátha azzal van a baj. De ha nincs benne akkor sincs baj, csak a D17 Led lehet kicsit túl sok áramot kap.
- Csodák nincsenek (vagy még is), ezek szerint a 6V-ról nagyobb az áram, mint a PB12V felől? De hogy az opto ilyen vacak, az felet nehezen tudok napirendre térni..
Holnap próbálkozok más tranzisztorral. Egyébként tegnap is próbálkoztam egy-két dologgal.
Cseréltem az U3-as IC-t más gyártóéra már emelkedett az áram 16,2mA. Aztán a 33ohmot cseréltem 27ohmra így 18,4mA. Már csak az bosszant hogy nincs meg az 5,1V. Ez mennyibe befolyásolja a töltő működését?
Igazából csak az a lényeg, hogy a tápfesz változásra ne változzon a zéner feszültsége. Használhatsz kisebb feszültségű zénert is. A különbséget a szabályzó erősítő erősítésével lehet korrigálni. Vagy is a P3-al beállítható RAPID üzemmód mellett a maximális töltőáram. Mert a különböző üzemmódok ezt veszik 100%-nak.
Sziasztok! Egy átalakított szünetmentes táphoz szeretnék egy külső töltőt építeni, mert a tápban gyárilag levő LM317 által leadott 900mA környéki töltőáram szépkevés a 155Ah-s akkunak. Az elképzelésem akövetkező: van egy trafó utánna egy egyenirányítòhíd töltés közben az akkut egy FET direktben ráköti az egyenirányított feszre, így töltődik nagy árammal az akku egészen 13,8V-ig, ott lezár a FET, majd csak akkor nyit ki újra, ha az akkufesz leesik kb. 100mV-ot. Így a töltés vége felé kvázi PWM üzemben működne a FET, elkerülendő a nagy disszipációt. A transzformátor egyébként egy mágneses sönttel ellátott példány, ha az egyenirányítás után direktben rákötöm az akkut, akkor 12A folyik majdnem teljesen lemerült akku esetén, ami a 155Ah-s akkunak nem sok. Kérdésem az, hogy mennyiren árt vagy használ ez a töltési módszer az akkunak? Az akku egyébként ciklikus akku, de nem zárt rendszerű, hanem olyan, mint a régi autóakkuk.
Sziasztok!
Összeraktam egy "öszvér" akkutöltőt, a részeit proli007 tervezte (TL431-es tirisztoros töltő, kiegészítve a relés komparátorral és tettem rá egy shottky- hőkapcsolós ventit is) ezúton is köszönet a tervekért. A komparátorral van gondom, úgy szeretném használni, hogy 5 lábú 10A-es relét kapcsoljon, 16,2V-ig töltsön, innen 10,5V-ig kisüssön. ( A TL431 átkapcsolható 14,4 és 16,2V között). Annyit módosítottam, hogy a trimmerek 5K-sak, és a zener 6,8V-os.Ez alapján jó kellene, hogy működjön, de ha az alsó értéket beállítom, akkor a felső nagyon lejön (kb. 14,5V-ra). Mit kellene változtatni rajta? Cseréljem R1-R2-őt 4,7K vagy 3,3K-ra? Előre is köszönöm a választ! |
Bejelentkezés
Hirdetés |














