Fórum témák

» Több friss téma
Fórum » LED-es fordulatszámmérők
 
Témaindító: (Felhasználó 4577), idő: Okt 29, 2007
Témakörök:
Lapozás: OK   1 / 4
(#) (Felhasználó 4577) hozzászólása Okt 29, 2007 /
 
Üdv!
Olvasgattam itt az ehez hasonló témákat, és láttam hogy linkeltek be ilyen ledes mérőket, nekem az lenne a bajom hogy megcsináltam az egyiket, a 20 ledeset, az nem működött, egyik haverom a 10 ledeset, neki meg az nem működött, és szeretném ha segítenétek nekem egy ilyen újratervezésében, de nekem elég lenne 10 led, szerintem led meghajtónak az LM9315 lenne jó, a bemenetre meg ugyan úgy 555 IC-t.
Azt hallottam hogy az 555 IC a bemenetére feszültséget vár, nem kapcsolgatást...szóval szerintem azok nem is működőképesek...
(#) ferci válasza (Felhasználó 4577) hozzászólására (») Okt 29, 2007 /
 
"Kapcsolgatás" kell, persze.
Valamiről szedd le az impulzusokat, csinálj belőle negatívba futó tüskéket, azzal indíts egy 555-ös (pl.) monostabil multit, a kimenetét soros diódával tedd rá egy elkóra, azon egy trimmer és ezt a leosztható feszt mérd a LED-meghajtó IC-del.
(#) (Felhasználó 4577) válasza ferci hozzászólására (») Okt 29, 2007 /
 
Nagyjából értem hogy mit mondasz, de ezt valamennyire én is tudom, csak megvalósítani nem, nem akarok találgatni mert nem akarom hogy feleslegesen kárbamennyenek az alkatrészeim.
(#) (Felhasználó 4577) válasza ferci hozzászólására (») Okt 29, 2007 /
 
Jah és a megszakító kalapácsról szednék le jeleket.
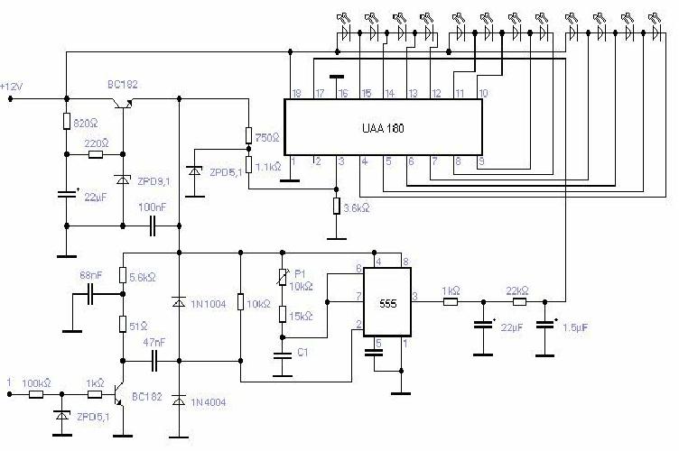
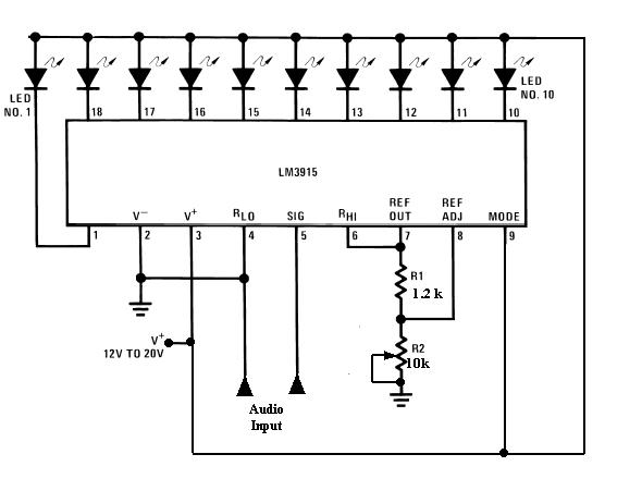
Az előző témákban két kapcsolás volt, csatolom, szerinted ezek működhetnek? annyi is elég lenne nekem ha a 20 ledest átalakítanád nekem 10 ledesre, az LM3915 IC-vel, csatolom az IC kivezérlés jelző bekötését is.
(#) sanya974 válasza (Felhasználó 4577) hozzászólására (») Okt 29, 2007 /
 
szia !

nekem 12 ledes műkszik a LADÁmban.

Ugyanúgy 555 az "eleje"
Megkeresem a doc.-ot és küldöm.
Egyébként UAA180 hajtja a ledeket,van neked,vagy be tudod szerezni?
Ja és az impulzusokat a megszakítóról kapja.
(#) (Felhasználó 4577) válasza sanya974 hozzászólására (») Okt 29, 2007 /
 
okés, köszi, nekem az a baj hogy 6V-os kellene...
(#) sanya974 válasza (Felhasználó 4577) hozzászólására (») Okt 29, 2007 /
 
És milyen kijelzésre gondolsz ?
Vonal avagy pontkijelzés?
UAA170 tud 6V-ról dolgozni pontkijelzéssel átalakítás nélkül igaz 16 ledre,de ez nem probláéma ha csak 10 ledet akarsz üzemeltetni .
(#) (Felhasználó 4577) válasza sanya974 hozzászólására (») Okt 29, 2007 /
 
Természetesen vonal, én az lm3914 IC-re gondoltam, a Te kész áramköröd lefényképeznéd nekem? kíváncsi vagyok hogy néz ki.
A kapcsolást át tudnád szerkeszteni az lm ic-re?
(#) ferci válasza (Felhasználó 4577) hozzászólására (») Okt 30, 2007 / 4
 
A "kapcsolas.jpg (58.56 KB)" eleje jó... ha 6 voltról menne a cucc, akkor a tápra természetesen nem lesz áteresztő stab., elég lesz egy 220 uF+párszáz nF.... tehát a tranyó+555 rész kell belőle. Ezt bármire ráakaszthatod, úgyis be kell állítani a csík-maximumot.
10-20 volt egyenirányítva graetz-cel, szűrés nélkül 6000 Hz, ezt vidd a 100k-ra. Az 555 6-7. lábra menő potit állítsd min. ellenállásra először és addig tekerd fel, amíg max. csík nem lesz. A két értéket megcserélném; 47k poti és 10k ellenállás - így nagyobb állítási lehetőséged van.
Arra is gondolj, hogy néha, típustól függően felére (v. 2x-re) kell állítani, mert a jel és a fodulatszám nem azonos.
A LED-meghajtót asztalon kipróbálhatod előtte, pár volt DC a bemenetre, MODE +Ut-n a csík.
(#) (Felhasználó 4577) válasza ferci hozzászólására (») Nov 2, 2007 /
 
Feri megrajzolta nekem, skype-on megbeszéltük, és elküldte, csatoltom! És köszönöm!
(#) Baxi hozzászólása Feb 6, 2008 /
 
Hi mindenki
Nekem van egy opel corsam s ebbe szeretnék fordulatszám méröt belekötni/rakni.
A kérdésem az lenne hogy láttam itt rajzokat, de 12V kellene meg lehetöleg olyan amit a hall jeladóra vayg a trafóra lehet kötni.
Nekem elég lenne ezrenkénti/ford/min visszajelzés is, bőven.
Azért csak max 6 ledes mert helyhiány van a műszerfalon

Ha van ötlet szoljatok.

led.jpg
    
(#) Baxi hozzászólása Feb 6, 2008 /
 
Hi megint Én
Egy kicsit kivehetelen volt a rajz, szóval felrakom jobb minöségben s erre kérnék segtséget.
Kicsit át kellene alakítanni mert ezen a jel bemenet a megszakítóról jön.
Nekem meg ilyen nics, úgyhogy maradt a hall vagy a trafó/elósztó fej.
Ezt egy autos oldalon találtam, még nem megépített volt.
Szerintettek ez működhet.
Segítségeteket is előre köszönöm.
(#) kobold válasza Baxi hozzászólására (») Feb 6, 2008 /
 
A megszakító jele ugyanaz, mint a trafó 1. pontjáról levett jel; ha nincs is megszakítód, 1. pont akkor is van, csak mechanikus szaggatás helyett elektronika birizgálja.
Vagyis a kapcsolás működhet, ha eleve működőképes, legfeljebb a bemeneti 100 kOhm-os ellenálláson kell (csakis utólag) változtatni, ha túl kicsi lenne a jelszint.
(#) Baxi hozzászólása Feb 7, 2008 /
 
Hi ok
Irkáltam autos forumban is és azt mondták hogy az ECU-ból "változó frekvenciájú négyszögjel" jön ki eredetileg s megy be a műszerfalba. Na most nekem nincs beépítve ford.szám mérő de attól még az ECU talán tudja. Szóval ezt hogy tudnám megnézni hogy kijön ez a "változó frekvenciájú négyszögjel".
Így talán elég valami egyszerűbb kapcs rajz a fordulatszám ledes kijelzéséhez.
(#) kobold válasza Baxi hozzászólására (») Feb 7, 2008 /
 
Ha van ilyen jeled, annyival egyszerűsödhet a téma, hogy a legtöbb elektronika a fordulatszámot adja ki Hz-ben (800 rpm = 800 Hz). Azt viszont, hogy van-e ilyen kimeneted, csak úgy tudod eldönteni, hogy utánanézel az ECU-nak. 2003-ig talán tudok segíteni, ha az adatbázisban megvan.
(#) aflmor válasza Baxi hozzászólására (») Feb 7, 2008 /
 
Ha nem akarod birizgálni szervesen a verdát, pár menetes tekercs az egyik gy.kábelre tekerve és ott a jel. Már csak a "szorzás" van hátra.
(#) kobold válasza aflmor hozzászólására (») Feb 7, 2008 /
 
Sőt, nem kell annak még lecsatolás sem, van wireless kivitelben is
Bővebben: Link
(#) Baxi válasza kobold hozzászólására (») Feb 7, 2008 /
 
Hi Kobold

Már bocs, hogy ennyít zaklatlak, de a wireless kicsit nem értem.
Nekem lenne egy számomra egyszerűbb ötlettem: az hogy fogok egy lada műszerfalat abból pedig kiberhelem a fordulatszámmérőt elektronikástól, ami a gy.trafónak az 1 ill. a 15 pontyára van rakva, és itten jöne a kérdésem.
Ha jól tudom az lada ford.szám mérő elektronika egy feszültségre mozgó "órát" írányit, és ezt a növekedő feszültséget kéne ledekre rákötni. Úgy hogy ha erösődik a fesz úgy vilanak fel a ledek.
Szerinted ez megoldható?
Gondolom hogy ide is kell valami IC meg pár ellenálás, de ezt a Profikra hagynám, Én meg kivítelezném
Elöre is köszi. Üdv Szabi
(#) kobold válasza Baxi hozzászólására (») Feb 7, 2008 /
 
Elvileg megoldható a Ladás verzió, de szerintem a mérőben lévő (valószínűleg Deprez-műszer) bemenő jelét normálisan skálázni, erősíteni a ledek meghajtásához kétszer annyi munka, mint anélkül megcsinálni az egészet.
Nézd meg ezt a topic-ot, ott a komplett kapcsolás és a nyákrajz, többször láttam már hasonlót működni
(#) Baxi válasza kobold hozzászólására (») Feb 8, 2008 /
 
Ok, köfi.
Majd szólok ha készlesz, vagy ha elakadtam benne.
(#) Tarzan hozzászólása Feb 12, 2008 /
 
Hali!

Én egy 20 ledes fordulatszámmérőt szeretnék építeni.
Variszabi (#136539) hozzászólásában van egy ilyen, 3914-em meg van.
Igazából úgy sejtem a ferci által áttervezett bemenet jó lenne. A kérdés az, hogy erre közvetlenül ráakaszthatom a 2 db 3914-et tartalmazó verziót, vagy pedig hogyan kell a kapcsolást átalakítani, hogy igényemnek megfelelő megoldást kapjak?

köszi
(#) Tarzan válasza Tarzan hozzászólására (») Feb 19, 2008 /
 
Inkább 10 ledes műszert csinálnék.

Hová kell kötni a bemenetet egy autóban, a már ferci által megtervezett kapcsolásban?
Magát a gyújtáselosztó jelét vezetékeljem a műszerfalba, vagy pedig bontsam ketté a rajzot és az 555-ös rész utáni veztéket húzzam a motortérből, a műszerfalban lévő 3914-hez?(ez utóbbi megoldás gerjedések elkerülése végett pattant ki a fejemből)
A válasz/oka/t előre is köszi.

A kapcsolás linkje: LINK
(#) kobold válasza Tarzan hozzászólására (») Feb 19, 2008 /
 
Nem igazán értem, hogy mit akarsz kettébontani az 555 után. Az egész elektronikád egy doboz, a motortérbe egyetlen vezetékkel csatlakozik, ami az impulzus-bemenet a trafó 1. pontjáról (megszakítási pont). Ezen kívül gyújtás és test kell neki, mindkettőt megtalálod a biztosítéktáblán, műszerfalban stb.
(#) Tarzan válasza kobold hozzászólására (») Feb 19, 2008 /
 
Hali!

A mórickajelölés mutatja a rajzon mire gondoltam.
Opel astra f-ről van szó, és az áramkört a benzinszintjelző alatti üres területre próbálnám beépíteni. Jó lenne a kis méret.
Fontos lenne, hogy a műszerfal csatlakozókábelével csatlakoztatni tudjam.
Üdv
(#) kobold válasza Tarzan hozzászólására (») Feb 19, 2008 /
 
Kis beépítési mérethez több mód is van. Az egyik a bontás, de akkor már ne az 555 után, hanem a ledeknél. Így egy dobozba elfér az elektronika valahol a műszerfal mögött, egy szalagkábel vagy 12 eres riasztókábel pedig össze tudja kötni a kijelző ledekkel.
Másik lehetőség a kétoldalas smd kialakítás, azzal eléggé össze lehet zsúfolni a dolgokat, csak kissé nehezebb megcsinálni.
Én azt javasolnám, hogy ha már kettéveszed a panelt, azt ne jelvezetékeknél tedd, inkább a ledeket vidd külön. Ha azoknak a szálaira ráül pár tized voltnyi zavaró jel valahonnan, észre sem fogod venni a kijelzőn. Úgy meg semmiképp ne építsd meg, hogy az elektronika vagy egy része a motortérben van, nincs erre szükség. Maximum a bemenet fojtását, szűrését tenném az elosztó mellé, hogy azon az egy vezetéken ne kerüljön elektromágneses sugárzás a műszeral mögé, de egyrészt azért a vagy két ellenállásért nem érdemes külön panelt csinálni, másrészt meg sokkal többet is elbír minden elektronika, mint amennyit a bejövő vezeték zavarni tudna.
Nincs egyébként közvetlen fordulatszám-kimenet a vezérlőelektronikán? Nem kellene a trafóról szedni a jelet...
(#) Dzót hozzászólása Feb 19, 2008 /
 
Én találtam egy komplet kis leírást a panelt már el is keszítettem hozzá. Igaz ez 20 ledes (LM3914 es) de egész igényes kis dokumentáció.
(#) Baxi hozzászólása Feb 24, 2008 /
 
Hi Mindenki
Elakadtam a fordulatszámmérő összerakásában.
Van a 555IC útán a 3 lábánál 2db elko kondi 22µF és 1,5uf-es. Na most a boltban nem kaptam 1,5uf kondit így vettem helyette 1uf és egy 2,2uf-et, lehet valameilykel helyetesíteni?
A másik kérdésem hogy az alkatrészeket ömlesztve raktam össze és nem tom hogy mit jelent az egyik kerámia kondenzátoron a következő: .022K100.
Én 22nF-re tippelek, szerintetek?
Ja és szintén kerámia kondira az van irva hogy .N.104, ez 100N akar lenni?
(#) mex válasza Baxi hozzászólására (») Feb 24, 2008 /
 
Helló. Tedd be a 2.2µF-ot. A mási két kondinál a tipped helyes.
(#) Baxi hozzászólása Feb 24, 2008 /
 
Hi
Megint gondba vagyok a UAA 180 IC 3 lábánál van egy 3,6K ohmos ellenállás valószinüleg ez se volt(bolt) s kaptam helyette 3,3K ohmost. Nagy baj lenne belöle, vagy mindenkép 3,6K ohmos kell bele?
(#) mex válasza Baxi hozzászólására (») Feb 24, 2008 /
 
Nyugodtan rakd be.
Következő: »»   1 / 4
Bejelentkezés

Belépés

Hirdetés
XDT.hu
Az oldalon sütiket használunk a helyes működéshez. Bővebb információt az adatvédelmi szabályzatban olvashatsz. Megértettem