Fórum témák
» Több friss téma |
Fórum » Kapcsolóüzemű táp autóba Hi-Fi-hez
Hid kapcsolású TDA7294 hoz keres tápot tud valaki ajánlani egyet?
Jó lehet tda meg hajtásához autóban?
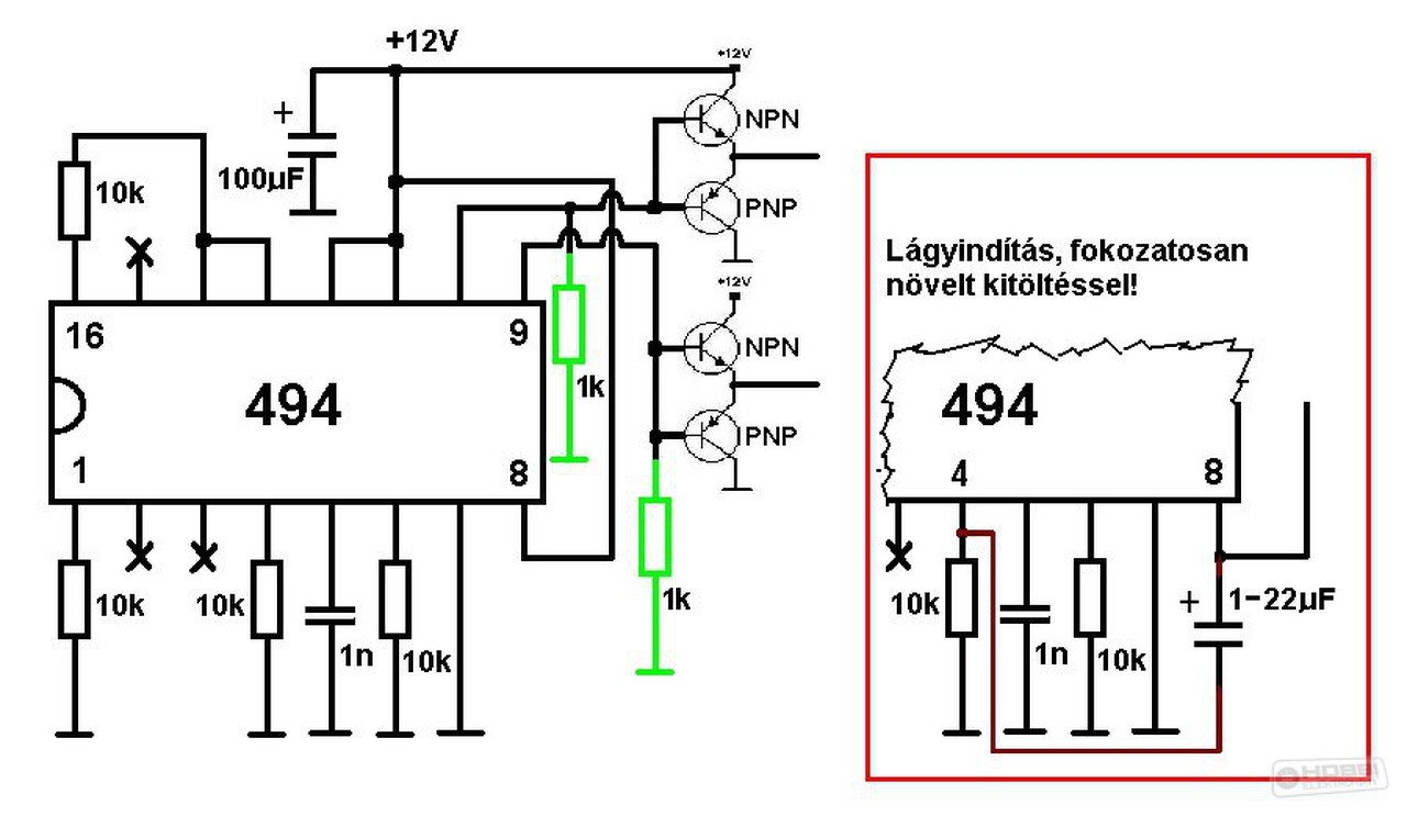
Első ránézésre annyi gondom van vele, hogy ha párhuzamosan használod a kimeneti tranzisztorokat, akkor a CTRL(13. láb) nem REF-re, hanem földre kell kötni. (lsd. TL494 adatlap).
Egyébként működhet. R1-R2 helyébe trimmert rakva a feszültséget is tudod állítani. Azonban hiányolok a kapcsolásról egy kimeneti szűrőkört (C8-al párhuzamosan 1µF (nem elkó) + Ua ágba 4,7uH I>5A folytótekercs, majd újabb 1000µF # 1µF szűrőtag).
Sziasztok
Ezt a kapcsolástg szeretném megépíteni a lehető leg kisebb méretben. lm2576-step-down-switching-regulator A gondom az hogy nem kaptam 100 vagy 150uH -folytót. Viszont vettem két 155mmX45mm-es ferrit gyűrűt hogy majd ithol megtekerem. Segítséget szeretnék kérni hogy mien huzalból mennyi menetet és hogyan. Hogy meg legyen a 100 vagy a 150mH..ja és 3A is bírnia kéne. Kicsit amatőr vagyok. köszönöm Peti
Hol vettél ekkora ferritgíűrűt? Ha a valós méreteket írtad le, ez túlzás, ha nincs benne légrés, akkor nem is idevaló.
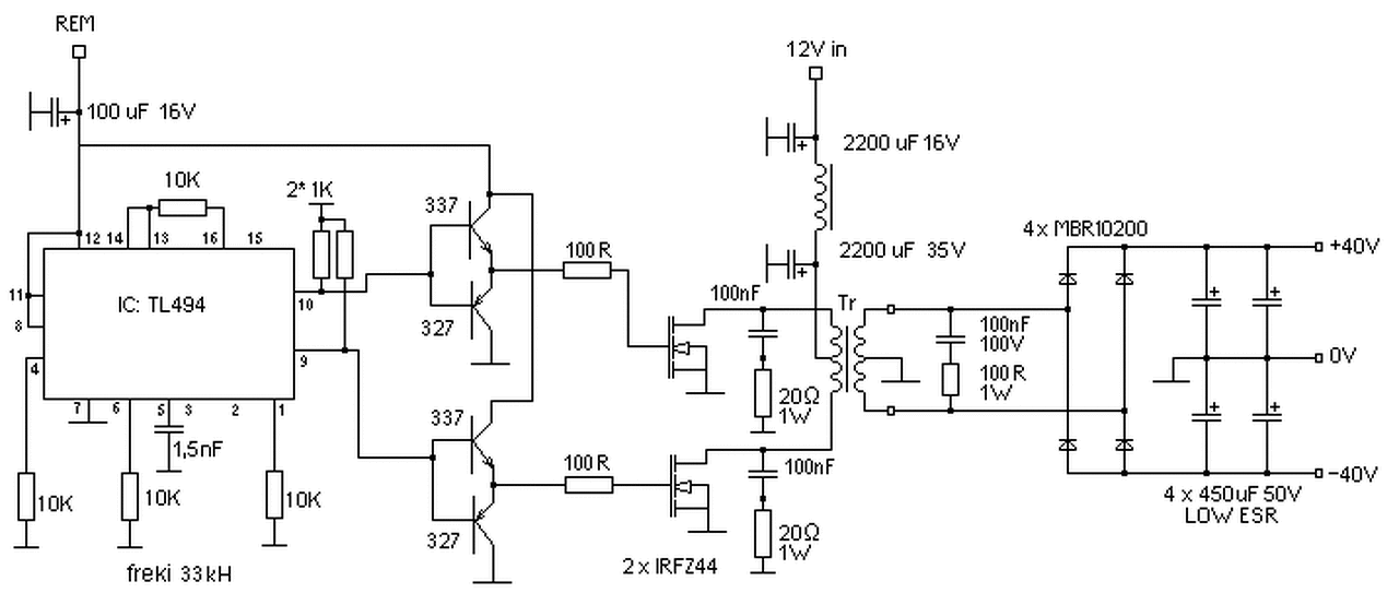
A fet mindkét Drain láb és a Gdn közzé én ajánlanék még egy 20ohm 1W-os és 100n kondit sorba bekötni.
Köszi. Remélem így gondoltad.
A hozzászólás módosítva: Szept 22, 2015
Igen . De majd az egyenirányitó diódák elé se felejcsd el betenni. 100n 100V és 100 Ohm 1W-os. Amennyiben szimetria táp lesz ne a Gdn-re hanem a két szekunder ágat kösd össze vele.
A hozzászólás módosítva: Szept 22, 2015
A meghajtás ilyenre is csinálhatod Pl: Kép
Ez egy gyári .Az Ic simán viszi. A tranzisztort helyettesítheted az általad használtal. A hozzászólás módosítva: Szept 22, 2015
Igen szimmetrikus lesz akkor így kiegészítve?
Nem ,még az egyenirányitás elé helyezd el ne után.
Igen utólag én is úgy gondoltam.
A két drain lábnál ill a +12-nél szélesitsd meg a nyákot amennyire csak lehet.
Valahogy így gondoltad?
(nem tökéletes a rajz) A hozzászólás módosítva: Szept 23, 2015
Igy, bár sokkal szebben is megoldható lenne szerintem.
Mi a különbség, a két snubber elhelyezés között?
A különbség látszik a rajzon. A második megoldás is megfelel.
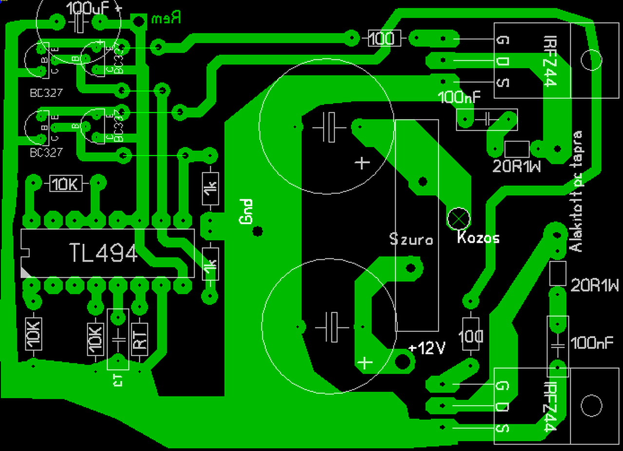
Összeállítottam a kapcsolási rajzot és a nyáktervet is a sok válasz segítségével. Hátha valakit érdekel.
Remélem ezt így ebben a formában nem megépíteni szeretnéd. Már a rajz sem jó. Ha a hibaerősítőket nem használod akkor fixre kell kötni, ellenkező esetben egy kósza néhány mV-os jel érdekes dolgokat fog csinálni a levegőben lógó lábbal. Tehát az 1-16 lábakat a földre kell kötni, a 2-15-ös lábakat pedig a Vref-re. A másik, hogy a komplementer emitterkövető elég nagy árammal töltögeti (illetve kellene töltögetnie de nem tudja mert 100 ohmokat tettél oda, ahova max 22 ohmot kellene) a fetek gate-jét, tehát annak a tápfeszét nem a remote-ról kell levenni hanem az akkufeszből. Sőt az IC tápfeszét is az akkufeszből kell elvinni, a remote szál csak engedélyezi vagy tiltja az órajelet, mondjuk a DTC lábon. A fetek gyors ki-be kapcsolásához nagyon nagy a 100 ohmos gate ellenállás, de ezt már leírtam. Ebből így elég gyorsan füst lesz.
A nyákterv sem jó, a FET gate-jére rövid vezetősávokkal kell menni, nálad egy kilométerre van a meghajtó tranyótól.
A következő rajzból merítettem ötletet. A rajzot egy cikkben ecopityu közölte.
Sőt Ő fel is használta átalakított pc táp trafónál. Ahogyan a képet látom a vezérlés külön panelon van és a booster fokozat szintém messze van a két fettől. Szerintem a képen látható tápja pont az alapján készült amit az előző hozzászólásomban linkeltem.
Akkor csináld úgy, elnézést kérek hogy segíteni akartam, többé nem teszem.
Elnézést kérek, nem akartalak megbántani a hozzászólásaimmal csupán megjegyeztem valamit......
Ne vitázzatok!
Több gyári erősítőben 10-15cm-t tesz meg a gate meghajtó jel, és nem lesz se szőrös, se torz, még az alakja sem trapézosodik! Egy pár irfz 44 hez bőven jó a 100 ohm, én a két pár esetén használtam 47 ohmot! Gyári végfokok tápjában is 100 ohm ok vannak legtöbbször... Ne feledd, hogy itt csak 40-50kHz van! Nem D végfok! Nekem abban van 400kHz-re sorban 22 ohm a végfettel. Pityu
Kell is őket javítani szép számmal. Amit magamnak csináltam azt még nem kellett, de még a hegesztő inverteremet se kellett ami közel 3kW-ot tud. Vitázni meg nem fogok, mindenki azt csinál amit akar.
Igen, jómagam is 10..- 4,7 Ohmmal megyek be a Gate-re. A gyári gépek egy részénél melegednek is a FET-ek rendesen...
Muszáj neki. Egy IRFZ gate töltése 80nC körül van, ha 100ohm a gate ellenállás akkor ugye a gate áram max 100mA lehet, amiből következik hogy majdnem 800ns alatt fog bekapcsolni.
Átalakítottam a vezérlést plusz egy lágy indítást is beraktam. Minden egy közös 12v-ról fog menni remélem nem baj a booster-nak hogy beiktattam a 4,7 ohmos ellenállást. A vezetősáv hosszán még megpróbálok rövidíteni.
|
Bejelentkezés
Hirdetés |


























