Fórum témák
» Több friss téma |
Idézet: „Három tartalmat kell egy ARV -be beprogramozni: A program memóriába a *.hex -et, az adat memóriába a *.epp -t és az un. Fuse biteket. Ez utóbbi sajnos külön kezelődik a többitől (nem tartalmazza sem a hex sem az epp),” Ezt kiegészíteném annyival , hogy egy bizonyos Makefile - ban ez megtalálható ugyanis program fordításkor itt vannak olyan bejegyzések , amik be kerülnek az adott hex - be , vagy epp be .Viszont vannak bejegyzések arra vonatkozóan is , hogy milyen típusú AVR hez milyen beállítások szükségesek , és ezek között ott vannak a fuse bitek helyes beállításai is , akár external , vagy akár internal quarz használatra is. A segéd órajel generátor sem mindig tudja vissza hozni az AVR - ert , ebben az esetben magasabb órajelet használva esetleg sikerülhet törölni , és a gyári alapra visszahozni .Viszont , ha már ez sem segít , akkor ott már a magasabb feszültségű programozó jóhet szóba , ami a fuse bit doctor .Ez minden esetben vissza tudja állítani az eredeti állapotot.Szóval egy Fusebit Doctor jó ha van.
Addig jutottam ma hogy már sikerül írni és olvasni is mindkét AVR-t, persze a végeredmény ugyanúgy nem jó. Eleinte félig-meddig működött a beleírt program, annak ellenére hogy az írás utáni ellenőrzéskor mindig hibás volt, de most már nem is működnek csak világít a 2 sor a kijelzőn.
Ha visszaolvasom a beírt adatot akkor a 2 fájl (eep, hex) mérete is eltér attól ami be lett írva. Sajnos ebben a programban (mkavrcalculator) nem lehet az írás sebességét lassabbra venni LPT esetén csak az USB-nél, is szinte biztos hogy ez a baj, mert néhány s alatt belenyomja, és persze hibás. Nem is találok olyan szoftvert a neten amivel boldogulnék, a ponyprog nem is ismeri a 328-at. Meg hát egyiket sem ismerem, fogalmam sincs azoknál hogy kellene a fuse biteket beállítani.
Akkor kezdjük az elején.Milyen AVR , tehát típus , milyen programozód van hozzá , és szoftver ami segítségével programozni szeretnéd , és milyen az a szoftver amit bele szeretnél tenni .
A hozzászólás módosítva: Nov 25, 2015
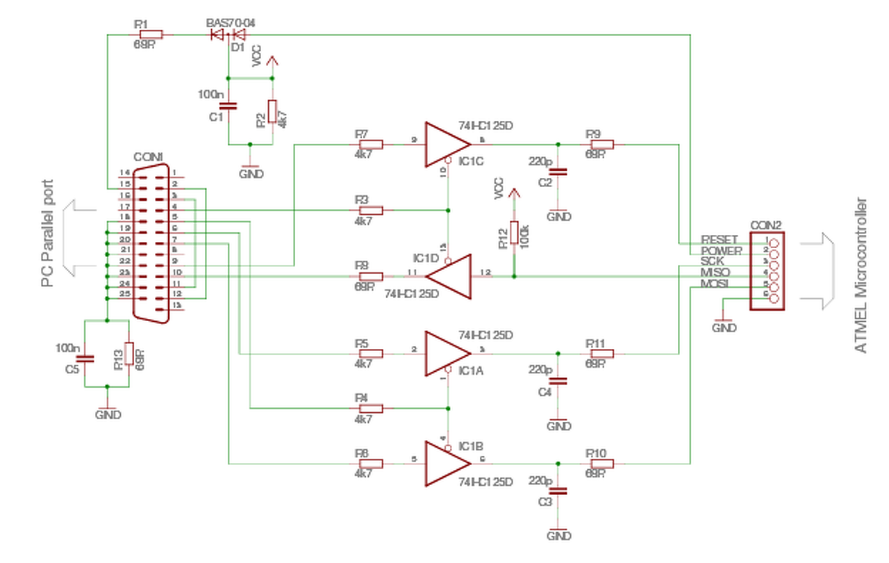
Már leírtam, de akkor újra hogy érthető legyen. Erről az AVR-ről van szó, erről a programozóról (de a 4db ellenállás is ugyanúgy jó buffer nélkül), ez pedig a szoftver. A programot morgo-tol kaptam, valamelyik legújabb magyarosítása az alkatrészteszternek, merthogy abban a topikban vagyunk.
Négy nap kínlódás után eljutottam odáig hogy tudom az AVR-t írni olvasni, csak az írás során homokszem kerül a gépezetbe, így nem működik a végeredmény, már az írás utáni visszaellenőrzéskor is hiba van, illetve a beírandó, és a beírt és visszaolvasott adat sem egyezik, más a fájl mérete. Tudom, használjak USB-s programozót, azzal csak annyi a baj hogy egyrészt Kínában van, másrészt abból sem tudnám milyet vegyek, mert van kb. 450Ft-tól tizen ezerig. Meg 3 hét lenne míg ideér, és tegnapelőttre kellett volna.
Majdnem ugyanígy szenvedtem vele közel egy éve: Innen követhető.
Nem olvasod el amit írok. Nem a szoftverrel küzdök hanem annak a beégetésével, mert az sem úgy megy ahogy kellene. Az már az utolsó lépcső ha a hex nem jó, de legalább tudnám belegyömöszölni hiba nélkül.
Elolvastam... Nekem sem ment elsőre a programozás. Kb. egy hét kellett ahhoz, hogy sikerüljön...
A hozzászólás módosítva: Nov 25, 2015
Na szóval igaz , hogy jó 4db ellenállás is , de ez csak abban az esetben , ha a Pc től a programozóig a kábel nem haladja meg a 15-20cm - ert, de az se baj , ha még kevesebb.De ez még mindig instabil lehet.
Hogy ne kerüljön homokszem a gépezetbe , és ne kerüljön még négy napodba felteszem neked képekben , hogy mit kell tenned .Ugyan azt mondják , hogy jobb , ha az ember saját maga kárán , vagy tapasztalatain keresztül jut el oda ahová szeretne , mert akkor fogja megtanulni igazán , de néha azért nem árt a segítség sem.Ennél a programozónál nem lényeg az LPT portra csatlakoztatott kábel hossza , tehát egy nyomtató kábel végére is rácsatlakoztathatod , és utána mehet a cél áramkörhöz. A beállításokat látod a képen , és a programozó szoftver nevét is . A fenti jelölésnél bejelöltem az Atmega328P AVR - t , de azt állítsd ott Autodetect re én csak azért álítottam át , hogy betudjam jelölni neked , hogy lásd ismeri ezt az AVR - t. Ha rácsatlakozol a programozóval , és van AVR is , akkor autodetect - be felfogja neked ismerni az AVR /bal felső rész / Device Signature . Ha jó minden ennek kötelezően meg kell jelenni ott. Utána értelem szerűen a felső középrész a programozáshoz tartozó rész ezek jobb oldalain található a mappa megnyitási rész.Itt tudod megy nyitni a beprogramozandó HEX , és egyel lejjebb az epp - t . És majd a lejjebb aktiválódó gomboknál pedig Pgm flas , és Pgm EEprom. Ezzel fel is programoztad az AVR - t. A kiolvasás a lenti gomboknál történik , és amikor megjelenik az alsó középrésznél a kiolvasott adatok , akkor jobb oldali mappáknál pedig menteni tudod , egyenként. A Fuse bit beállításoknál pedig , ahogy szeretnéd használni magát az AVR - t , azt oly módon kell beállítani , ennek utána kell nézni , ha másként szeretnéd használni. Ez a beállítás egy külső 8MHZ kvarc használata esetén lett beállítva , tehát , ha te is így szeretnéd , akkor ezt kell beállítani. A programozó áramkör pedig adott ez a programozó 5v tápfeszültséggel működik , és in circuit módot is tud , tehát áramkörön belül is tud programozni , nem csak kivett AVR esetén.A tápellátást meg lehet oldani külön is , vagy a céláramkörből is ez egyéni. Egy dolog , ha ezek meglesznek , és az AVR - t a szoftver felismeri az első az legyen , hogy töröld a tartalmát Hex et is , epp - t is . Utána csinálj egy kiolvasást mentsd el , és egy hex editorban nézd meg üresnek kell , hogy legyen.Ha ez meg van , akkor jöhet rá a teszter szoftvere , de itt már a fuse bit beállításokra figyelj , ha kész , és felprogramoztad , akkor a céláramkörbe téve , annak mennie kell. Ha nem jön össze az AVR felismertetése , és az órajel generátor sem segít , akkor bizony építeni kell egy Fusebit doctort azzal helyre hozható.Utána pedig a leírtak szerint járj el. Remélem tudtam segíteni , ha gond van írja nyugodtan segítünk.
Szia!
Ha a csili-vili programok megadják magukat, akkor vissza kell térni a jó öreg parancssoros megoldáshoz. Mellékelek egy csomagot amiben az avrdude, és ahhoz tartozó .bat fájlok találhatók az egyszerű használathoz, valamint Morgo oldaláról a kontrollerbe való tartalmak. Egy pár soros segédletet is írtam. Némi angol tudással megérthető a program visszajelzése. Remélem sikerül, ha nem kérdezz nyugodtan. A hozzászólás módosítva: Nov 25, 2015
Közben kaptam morgo-tól is avrdude-t, de az meg el sem indul azon az öreg gépen amin tudnék programozni. Ezen elindul, de ezen meg nem tudok mert ennek az LPT portja valamiért nem tetszik a programozóknak.
BIOSban LPT port beállítása ... legjobb lehet a 2 irányú verzió.
Köszi, holnap nekiülök aztán vagy lesz belőle valami vagy nem. A kábelem hossza nem lehet gond mert az kb. 6 centi. Tudnál nagyobb képet csinálni mert ezt alig látom?
A flash és az eeprom oké, de mi az a User Sig? Oda nem tudok mit tallózni. Az mkavrcalc progiban low:7D high 9 extended:FC a fuse bitek, ennél meg teljesen máshogy van. Hol tudom ebben az írás sebességét állítani? Mert szinte biztos hogy az a baj. Az AVR-ek egyébként rendben vannak, mert most mindkettőben fut a program hibásan.
Azt már végigpróbáltam, nem segít, marad az öreg gép azon megy.
Nem lesz. Az ISP programmer sem látja az AVR-t. Egyedül az avr calculator látja, de az meg hibásan írja meg. Részemről szerintem itt befejezem mert elegem lett.
Ha tervezed még az életben, hogy AVR-t akarsz égetni, akkor szerezned kell egy rendes égetőt. Nem Ebay-est, hanem mondjuk egyet Zombee-tól (nem jut eszembe az égető neve... Valami klón
én 5eFt-ért vettem, de szerintem van olcsóbb verziója is.). AtmelStudio-val megy, ha 6-os verziót raksz fel, semmi gondod nem lesz. Tudsz vele Fuse biteket is írni, visszaolvasni, írni, amit akarsz. Abban segíteni is tudok. Sebességet is lehet állítani, korrekt program, korrekt égetővel, ami USB-n csatlakozik a géphez, 3.3V-os is tud, 5V-ot is. Vagy kérj kölcsön valakitől egy rendes égetőt.Egyébként átérzem a helyzeted. Nem egyszerű. És itt biztosan az égetővel lesz valami, plusz semmi sem kompatibilis a másikkal, és egyszerűen nem megy. Az AtmelStudio-nál először kiírja, hogy felismerte az égetőt, utána beolvasod a Device ID-t, ha ez olvasható, akkor az ISP csatlakozóval van gond, vagy valami terheli a MISO/MOSI/SCK vonalakat. Az égető tuti jó, tehát azt ki is lehet hagyni a hibakeresésből. A hozzászólás módosítva: Nov 25, 2015
Amikor elkezdtem AVR-t programozni,és elakadtem,én is megépitettem a Fusebit doctort,Atmega8-al (innen : Bővebben: Link ),de valahogy nem akart működni(a mái napig).Esetleg ha ebben valaki tudna segiteni,örömmel venném.Ekkor épitettem egy segéd freki generátort,(ami itt is meg lett emlitve)és azzal kilőttem az Atmega8 (fusebit)kizárást.
Ami az égetőmet illeti,az AVR_PROTTOSS_910_USB programmer-t épitettem meg.A panel Sprint Layout-ban van. Égetéshez meg a cblasteravr.v1.12-őt használom. si-prog-v2Ü2 alapjan pedig lehet késziteni egy univerzális panelt,amivel akár minden fajta AVR-t fel lehet programozni. A Prottos hex pedig a beégetendő hex az Atmega8-ba, a AVR_PROTTOSS_910_USB-hez Remélem ezen feltöltött anyaggal sokaknak segitek. Ge Lee ne csüggedj,épitsd meg amit itt leközöltem,és nem lesz gondod. A hozzászólás módosítva: Nov 25, 2015
Itt lesznek , csak azokat állítsd amiket írtam , és tutira jó lesz .A többi alapból jól van a szoftverben nem kell nyúlni hozzá.
Blackforce: Ezzel a programozóval csak egy baj van , hogy ezt is fel kell előbb programozni , na már most , ha eleve ez a dolog ami pont nem megy neki akkor ????? A hozzászólás módosítva: Nov 25, 2015
A Fusebit doctor ban lévő Atmega 8 - at is fel kell programozni.Biztos , hogy ez jól lett megírva?
Ha ugyan úgy építetted meg , akkor annak működni kell.Én is megépítettem igaz nem erről az oldalról , és azért építettem én is , mert ez nem hiányozhat semmikép.Nekem elsőre működött gond nélkül. A hozzászólás módosítva: Nov 25, 2015
Az a helyzet hogy ez sem ismeri fel a csatlakoztatott AVR-t, de az AVRISP sem, csak az mk_AVR_calculator. Csatolok képeket így érthetőbb lesz amit leírtam. Az mk_AVR_calculator felismeri, meg is írja, de az ellenőrzés után hibát jelez. Ami szerintem abból adódik, hogy csak USB módban lehet az SCK speed-et állítani benne, LPT módban nem (képek).
Csatoltam egy képet arról is hogy a beégetendő és a beégetett és visszaolvasott fájlok nem egyeznek, gondolom azoknak meg kellene egyezniük. Csináltam néhány képet arról is hogy mit csinál bekapcsolás után, és hogy mit mér, néha jól, néha rosszul. A nyomógombra is csak hosszú nyomás esetén reagál, olyankor mindig újra is indul, és ha esetleg sikerül egy másik menübe belépni (mondjuk frekimérés) onnan is csak továbblépni lehet, szóval biztos hogy hibásan fut a program. Tudom hogy egy USB-s égető lenne a megoldás, nézegettem is az STK500-at, de azokkal ugyanott vagyok hogy hogyan csiholom bele a programot az AVR-be. Meg nem is nagyon terveztem hogy ezzel akarok foglalkozni, ezt a kettőt akartam megírni és lehet hogy többet soha nem égetek AVR-t, ezért szerettem volna ha összejön az LPT-s megoldás, de nem akar.
Nem írtad milyen körülmények között próbáltad az AVR - t programozni .A céláramkörben , vagy külön.Azt a programozót csináltad meg , amit feltettem neked ?Adtál neki +5v feszültséget külön ?
Ha igen , és ennek ellenére nem megy , akkor ott valami nem ok .Az első képen Bal felső részen vannak azok a gombok amikkel be tudod kapcsolni , vagy ki a programozót , illetve újra indítani , na meg kiolvastatni magát az AVR signature adatait.Lehet azért nem csinálta meg még automatában , mert még nem volt ezzel a programmal ilyen csinálva , és nem tárolta el magának .Ha a Read Signature gombot választod , akkor ott mindenféleképpen meg kell jelenjenek az AVR helyes adatai. De ha a Reset on piros , akkor a programozód nem aktív , tehát nincs kommunikáció , vagy táphiány stb. Nézd át annak mennie kell .
Ha timeout és nem tudsz belépni a menübe, akkor a fuse biteknél rossz az órajelbeállít (pl. 8as osztás bent maradt), vagy a kvarcod nem annyi, amennyinek lennie kellene. De én a DIV8-ra tippelek, vagy belső 1MHz-ről megy még mindig.
A kész áramkörben írom, tehát a betöltés után el is indul a program (vagy nem, mikor milyen kedve van).
Nem csinálok én ehhez már semmit, az egyiken a Lancos féle STK200 lóg (74HC244-el, a tápot a teszterről kapja plusz szűrés után), a másikon csak az LPT csatlakozó van meg a 4db ellenállás. Nincs különbség, mindkét megoldással (égetővel) ugyanaz a végeredmény. Az ISP programmer-en nyomkodtam mindent, teljesen mindegy volt hogy piros vagy zöld a reset, a read signature-re nem ismerte fel az AVR-t, restart előtt-után sem. A 4db ellenállásnál táp sincs, ott nem lehet táphiány, a másikon meg ott az 5V.
A kvarcom annyi az biztos. Leírtam a problémát. Nem egyezik a beírt és a visszaolvasott adat, amit a kevés PIC-es emlékeim alapján annak tulajdonítok hogy túl gyorsan írja be. Nem mértem meg de talán 10 másodperc sincs míg végez 1-1 fájl-al, az ideális szerintem az lenne ha ennél 3x-4x lassabb lenne.
A gyorsasággal nincs gond. Ha elindul a progi, jónak kell lennie a feltöltésnek! Főleg ha az LCD-n megjelent valami!
Esetleg a kvarc nem rezonál rendesen. Szkóppal megvizsgálható. Rakj be másik kondit, tisztítsd le a vezetősáv kőrnyékét. Egy kis gyantamaradvány és már intabil is lesz a programozás, visszaellenőrzés, programfutás is! A hozzászólás módosítva: Nov 26, 2015
Nem biztos , hogy az úgy megfelelő .Mivel a céláramkör tápja , és ami a programozóra kerülne kérdés , hogy mikor .
Mert van olyan verzió , ami automata kikapcsolású , és ott az céláramkör nem kap tápot csak , ha magát a tesztert elindítod , vagy fix +5v ot adtál a programozónak ? Az ellenállásos programozó , és az amit feltettem neked , annyi a különbség , hogy az ellenállásos módszer az eléggé nem stabil , kényes a kábel hosszokra stb míg a másikkal ilyen gond nincs , és sokkal stabilabb.ez az STK200 névre hallgat egyébként. Feltettem neked képekben , hogy miként kellene működnie ennek az STK200 nak az ISP programozó szoftverben. Első képen láthatod , hogy automatában felismerte az AVR t a Read Signature gombbal , ezt , ha nincs AVR , vagy , esetleg programozó , tehát hardver hiba van ez nincs ez a felismerés,A lenti gombok sem lesznek addig aktívak , amíg ez nem történik meg.Ilyenkor már tudod írni olvasni az AVR - t. Az olvasás úgy történik , hogy előtte kell csinálni egy mondjuk teszter.hex fájlt , és csak utána enged , illetve lehet kiolvasni a tartalmat a read flash gombbal .Ugyan így kell eljárni az epp vel is . A programozási résznél pedig előtte meg kell nyitni a beírandó hex,illetve epp ket , és utána mehet a programozás a Pgm Flash , és a Pgm EEprom gombokkal. A másiki két képen kiolvastattam a céláramkörben lévő AVR - t , amit a két másik képen menet közben láthatsz is. Programozást azt nem végeztem el , mert jól működik a teszter , tehát nincs értelme. Ha automata állásban nem tudod kiolvastatni a Device signature adatokat a Read signature gombbal , akkor addig a programozó nem életképes .Tehát nem működik megfelelően , és hibás valahol .Ha mindent jól csinálsz , és a programozót is jól megépítetted , akkor utána minden menni fog. A hozzászólás módosítva: Nov 26, 2015
Tessék parancsolj.
Az Atmega8 mivel belső órajelet használ ebben az áramkörben , így az alap fusebit beállítások kellenek , ami a H : 0xD9 L : 0xE1 beállítások. Ha esetleg bármi gond lenne ezzel az áramkörrel kapcsolatba0n még , akkor írj bátran. A hozzászólás módosítva: Nov 27, 2015
Közben kaptam javaslatot az USB-s megoldásra több helyről is, ebbe nem kellene program, viszont ebből is nagyon sokféle van a neten. Az első szimpatikus, mert nem kellenek pluszban alkatrészek és a tápot megkapja az USB-ből. De vannak ebből is bonyolultabb megoldások, meg másfajta lábbekötések, ( egy kettő három ). Mondjatok valami okosat. Ha az a legegyszerűbb megoldás is jó, akkor olyat majd összedobok egyszer.
Az AVR programozásokhoz inkább a három link alatt lévőt választanám , ami az STK 500 .
Én is az STK500(USB)-at építettem meg ("három" link) és kifogástalanul működik.
|
Bejelentkezés
Hirdetés |




, és ne kerüljön még négy napodba
felteszem neked képekben , hogy mit kell tenned .Ugyan azt mondják , hogy jobb , ha az ember saját maga kárán , vagy tapasztalatain keresztül jut el oda ahová szeretne , mert akkor fogja megtanulni igazán , de néha azért nem árt a segítség sem.





















