Fórum témák
» Több friss téma |
Köszi szépen a rajzokat!
Szerintem is valami nem jó itt! A FET-et hogy írja ki a programozó és mire? Inkább alkatrészteszter lesz ez, nem?
Gondolom az AVR-t akarod újraírni, az szerintem a pickit-el nem fog menni. Viszont ha van régebbi párhuzamos portos alaplapod akkor 4 ellenállás kell a csatlakozón kívül meg egy szoftver és meg tudod írni az AVR-t. Az USB-re is van egyszerű megoldás, itt van FT232RL, amihez szintén nem kell más csak összekötni, táp neki, driver, meg a szoftver és lehet programozni az AVR-t. Utóbbi nekem is készül, pont úgy mint a Luca széke.
A PicKit2 nem támogassa az Atmeg 8-168-328-at sem,meg a többi Atmegot sem.
Sziasztok!
Tudna valaki segíteni? Rendeltem kinából egy avr tesztert, kb. 3 kondit mért meg, azóta csak testing felirat van és a végén kiírja hogy CELL. Mi lehet a gond? Köszi! Tamás
A teszterhez íródott szoftver Makefile-jában ezzel kapcsolatban ennyit találni:
# The CAP_EMPTY_LEVEL defines the empty voltage level for capacitors in mV. # Choose a higher value, if your Tester reports "Cell!" by unloading capacitors. CFLAGS += -DCAP_EMPTY_LEVEL=4 Annyit jelent, hogy a kondenzátor üres szintje, ami feszültségszint milivoltban. Válassz magasabb értéket, ha a teszter a "Cell!" üzenetet adja kisütött kondenzátor mellett.
Rendeltem hozzá egy usb programozót, de még idő mire megjön.
Olvastam, hogy lehet rajta állítani valamit, ha össze zárom a 3 lábát és megnyomom a startot, de ez semmit nem csinál.
Most, hogy a Microchip (újra) bejelentette vételi szándékát az Atmel -nek, talán nem is olyan nagy bűn:
A hozzászólás módosítva: Jan 19, 2016
A recept:
Végy egy nagy kosár adatlapot, rágd meg jól. Adj hozzá némi Visual C# és Microchip C18 programozást. Időnként kóstold meg logikai analizátorral és fűszerezd debuggerrel. Ha nagyon nem megy, hagyd pihenni egy időre. Amikor már majdnem kész vagy, nézd meg mi változott illetve mivel bővült a adatlapok kosara. Ha volt benne változás menj vissza a főzés elejére.
Szóval azért nem olyan egyértelmű az a PicKit2-vel való AVR programozás.
"It decodes the AVRISP commands received from the virtual serial port, translates the commands into PICKit2 commands and send them to the PICKit2 programmer via USB" Bizonyos kompromisszumokkal lehetséges csak,de úgy simán mégsem. De azért mindenesetre köszi az infót.Az ember mindig hall (tanul) valami újat. Meg fogom épiteni az adaptert és én is kipróbálom,habár már épitettem egy Prottoss910-es AVR programmert,és hozzá egy úgymond univerzális programozó panelt is. A hozzászólás módosítva: Jan 19, 2016
A rágás még menne is, de a Visual C# és a C18-at nagyon nem bírja a gyomrom ezért csak óvatosan és ritkán kóstolgatnám így inkább csak megavasodna mint elkészülne.
Ezért inkább maradok a jól bevált gyári recepteknél
Létezik egy célprogram ami picki2-vel is képes avr-t programozni(én is vacakoltam ezzel). Ki lett ez találva már néhány éve és elég lényegretörő az irodalma is. De legegészségesebb építeni egy stk500-at AVR-hez. Nincs ez a PICKIT ilyen katartikus, ahogy itt elhangzott, mert program van rá írva és pikk-pakk müx. Nekem a Zombee úr féle van de teszi a dolgát usb-n, megtalálható itt a portálon.....
Annyi kérdésem lenne, hogy a grafikus kijelzőre készített verzió nincs meg valakinek, mert van néhány 128x64-es kijelzőm és érdekelne a giccs?!
Csak azt a filozófikus problémát tudnám feledni: A tyúk volt előbb vagy a tojás?
Ugyanis az STK500 -ban van egy AVR, amit fel kellene programozni, hogy a legelső AVR -t tudjam programozni. A PICkit2 akkor jön a látótérbe, ha valaki a Microchip tojását már feltörte, de az Atmel -ét (hamarosan ez is Microchip lesz) még nem.
stk200-al raktam programot az stk500-ba az meg néhány draut és egy LPT port. tulajdonképpen.
A hozzászólás módosítva: Jan 25, 2016
Sajnos a mai gépekben ill. laptopokon nincs már LPT port, de még soros (COM) port sem.
ez igaz sajnos. Viszont a pickit Pic-jének felprogramozására is igaz a "tyúk-tojás" elmélet. Aki igényli én szivesen segítek ingyen, de gondolom nem egyedül vagyok ezzel és bárki szivesen segít bárkinek e téren
Az enyémben van, de teljesen más mint a régiek, nem is értem.
A wlpt mini PIC programozó pl. tökéletesen megy a régi és az én újabb LPT portommal is, viszont az STK200 már nem. Az a régivel még úgy ahogy működik, az új LPT-re dugva viszont fel sem ismeri rajta keresztül az AVR-t egyik szoftver sem. A hozzászólás módosítva: Jan 26, 2016
Sziasztok!
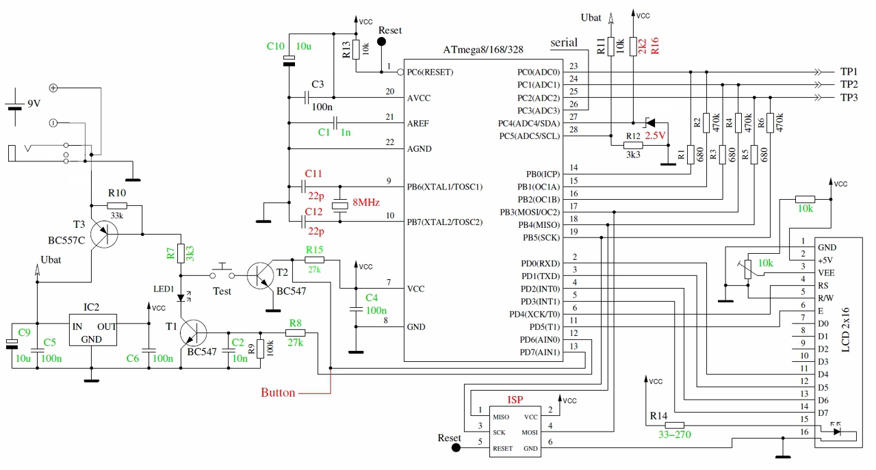
Azt szeretném megtudakolni, hogy egy kínai gyártmányú tranzisztorteszter bal felső részén található 10k-os poti mi célt szolgál. A felhasználó tud vele valamit állítani, vagy az áramkör összeszerelésekor a bekalibrálást szolgálta-e? Amíg nem tudom, nem "tekergetném". (Már huszonötödször szeretnék egy képet is csatolni, ami jpg és 80kB méretű, de hiába próbálom a "Fájl kiválasztása" gombbal, egyből a "fájl törlése" rekeszbe teszi. Ha mégis megjelenik a kép, akkor elnézést!
Hova van kötve?
A hozzászólás módosítva: Feb 1, 2016
Szia!
A kijelző kontrasztja állítható be vele. Üdv.: Feri A hozzászólás módosítva: Feb 1, 2016
Köszönöm a válaszodat, egyben szomorúan veszem tudomásul.
Ugyanis az a problémám, hogy alkatrész mérésekor a mért paraméterek csak pár tized másodpercig jelennek meg. Ennyi idő (néha három paraméter is van) kevés a memorizáláshoz, pláne leíráshoz. Jobb lett volna, ha ez a potméter a megjelenítési időt szabályozza. Most már tudom, hogy hozzá lehet nyúlni, csak nem abból a célból ami nekem kellene. Az én problémámmal nem tudod mit lehetne kezdeni? Üdv!
Ha ilyenkor újra indul, akkor a nyomógomb körül nézz körül, lehet gyantamaradványok vannak a nyákon. (olyan mintha állandóan nyomná valaki) Ennek több másodpercig kellene mutatnia az eredményt, és magától nem indít tesztet.
Szia!
Melyik szoftver verzió van beégetve az AVR-be? Azt felül lehet írni! Az enyém 15 másodpercig jeleníti meg a mérési eredményt. Van ennek itt topicja: AVR-es alkatrész ( tranzisztor ) teszter Üdv.: Feri
[/off]Nem indít új tesztet, hanem a fent leírt rövid (de korreket) mérési eredmények kiírása után megjelenik a "time out" feliratú képernyő, és úgy is marad. Ezt követően a gomb megnyomása után kikapcsolja az eszközt. Csak a gomb ismételt benyomásakor indul újra az egész.
Első képernyőn kiírja az elemfeszültséget és a "Testing" feliratot. Második képernyőkép a már leírt, pár tized másodperces mérési eredmény, harmadik képernyő a "Time out" felirat, ami viszont nem tűnik el. (Tehát a három képernyőkép között nem kell gombot nyomni) Jól megnéztem, nincs gyanta- vagy ónmaradvány a felületeken. Ugyanazt a mérést háromszor-négyszer lefuttatva végül is megtudom amit akarok, de szeretném, ha úgy működne, ahogyan eredetileg is kellene.[off]
Feri!
Hosszas kisérletezgetés után magamtól is rájöttem a megoldásra. Ha a mérési eredmények kijelzési ideje közben újra megnyomom a tesztgombot, akkor megmaradnak a kijelzett eredmények. (Hogy örökké-e, azt nem tudom. Most csak annyit tudok, hogy a gomb ismételt lenyomásakor lép ki ebből az állapotból. Ezt csak azért írtam le, hogy esetleg más is megismerje ezt az infót, ha hasonló gondja van. Üdv: Tibor A hozzászólás módosítva: Feb 2, 2016
Forditva van bent a nyomó gomb. Nekem ugyan olyen műszerem van es én is belefutottam ebbe a problémába. Fordítsd meg és jó lesz.
Köszönöm, hogy megosztottad a tapasztalatodat. Ki fogom próbálni.
Üdv! |
Bejelentkezés
Hirdetés |




?! 

! 







