Fórum témák
» Több friss téma |
Még egy kérdésem lenne: Ha a 33n-os kondira párhuzamosan kapcsolok 22n-osat az ugye már 55. Az nem baj, ha ennyivel több? Sajnos nincs 47nanos kondim. Vagy kössek 2 100-aat sorba, és akkor az is 50. Melyik lenne jobb választás?
A 33nF-dal párhuzamos 22nF-ra szavazok.
Minél nagyobb ez a kapacitás annál mélyebb hangok felé tolódik a kiemelés. Próbálgasd!
Jelenleg egy 10nF-osat raktam rá ph-osan, és az ellenállás módosításokat csináltam meg, meglepően jobb hangja van. Köszönök mindent!
Sziasztok!
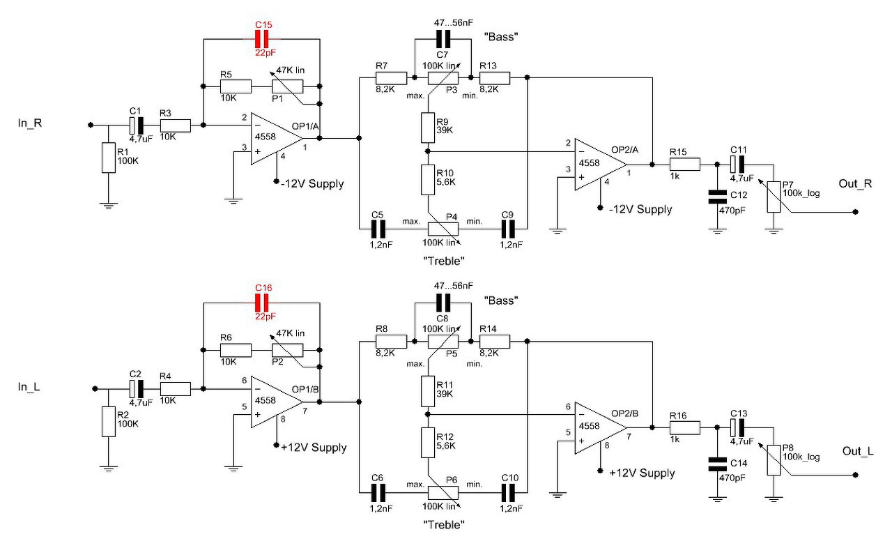
A segítségeteket szeretném kérni. Van nekem egy ST151 erősítőm. Van hozzá egy OPA 2134 IC-s előerősítő., kellene hozzá egy hangszínszabályozó, ami akár 2x12V-ról vagy 2x15V-ról is mehet. Lehetőleg nagy emeléssel rendelkezzen. Ami kritérium az az hogy NE5532, vagy szintén OPA2134 IC-vel legyen építve, és a szabályozó potik értéke 100k/lin. Sajnos amit építettem az csak 9V-ról működik, és nem duplatápos. És ezek a főalkatrészek vannak nekem. A tápegységem már így is kusza a sok plusz ilyen vagy olyan táptól. A fájlmelléklet felhasználói kérésre törölve. A hozzászólás módosítva: Máj 22, 2020
Moderátor által szerkesztve
Szia! Nézd csak, kettőt kell visszalapoznod: Bővebben: Link.
Köszi Reloop. Ha hiszed ha nem eljutottam az elejétől a 25. oldalig és feladtam.
A képmelléklet csak 4 oldal, az Új hozzászólás gomb melletti legördülő menüben találod.
Egy kérdésem volna, ez így alapban meg tud hajtani egy ST151-es erősítőt, normál bemenő jel esetén? Tehát egy CD, vagy netán magnó bemenő jel esetén? Vagy be kell iktassam az előerősítőt is?
A kapcsolás elején található erősítésszabályzó bármely médiaeszközhöz képes alkalmazkodni. Az R5, R6 csökkentésével akár csillapítani is tud.
Tehát ez kb akár 1V kimenetet is tud produkálni ami az ST-nek kell?
Tápnak ±12V-ot választva a kimenő jel amplitúdója 10V-ig terjed egy átlagos műveleti erősítőnél. Ez 7Vrms-t jelent, tehát bőséges tartalékod is marad.
Köszönöm a kimerítő választ. Így már bátran megépítem.
Az előerősítő részen a Gain/PRE az előerősítést állítja? Azt akár kiválthatom egy trimmer potival is oldalanként?
Igen lehet trimmer az erősítés állító. Érdemes megfontolni a tervezés során ezen trimmerek készülékház bontás nélküli elérhetőségét, például a hátlap irányából. Ha egy új készülék kerül a rendszerbe hagy maradjon a hangerőpoti a megszokott állásban
Ismertek olyan hangszínszabályzó IC-t, ami azt a funkcionalitást látja el, mint az LM1036, csak valami buszon keresztül lehet vezérelni (pl.: I2C, SPI)? Eddig csak olyat találtam, amit kb. lehetetlen beszerezni, vagy csak nevetségesen drágán.
Oké, értem, de nem nagyon akarom én ezt állítgatni. Még egy kérdés, mennyire más az hogy az IC invertáló vagy nem invertáló bemenete van használva. A hangszín kapcsolást ne nézd mert ezeket én megváltoztattam a Videoton erősítőben használt alkatrészekre.
Az neminvertáló bemenetű kapcsolással magasabb bementi impedanciát érünk/érhetünk el. Ennél az áramkörnél ennek csekély a jelentősége.
Köszi az infót, még egy kérdés, a bemeneten lévő kondi polaritása jól van ebben? Vagy ez számít a nem invertáló bemenet miatt?
Az elkó polaritás szimmetrikus tápnál nem lényeges, mert csak pár mV a feszültség rajtuk.
Na, elkészült a panelrajz.
"előerősítős sztereó hangszínszabályozó OPA IC-vel.lay6" a felhasználó kérésére törölve. A hozzászólás módosítva: Máj 23, 2020
Moderátor által szerkesztve
A csatoló kondik a bemenet helyett testen vannak.
Óóóó én balga, tényleg. Pedig """jól átnéztem""". Na de több szem többet lát. Köszi reloop.
Felhasználói kérésre a fájlmelléklet törölve. A hozzászólás módosítva: Máj 24, 2020
Moderátor által szerkesztve
A 100uF, 100nF tápszűrőknek nem "kilóra" kell meglenni a panelen, hanem a bejövő táp és test először ezen kondenzátorok lábaival kell találkozzon, majd a kondi lábról induló vezetősáv mehet az IC tápláb és a test felé. A test természetes kapjon csillagpontos elrendezést! Enélkül jó eséllyel lesz egy kis búgásod, zümmögésed.
Húúú, feladtad a leckét, mert a panel mérete adott, így elég nehéz lesz átalakítani, hogy ezen kritériumoknak megfeleljen. A pozitív és a negatív betápot még meg tudom oldani, de az egyik 100 n kondit azt nem igazán tudtam jól elhelyezni, de nem adom fel.
Na, ettől jobban nem sikerült kialakítanom. Remélem jó lesz, nem fog gerjedni, meg egyebek.
előerősítős sztereó hangszínszabályozó OPA IC-vel..lay6 a felhasználó kérésére törölve. A hozzászólás módosítva: Máj 26, 2020
Moderátor által szerkesztve
Sziasztok,
Az alábbi hangszín szabályozókról vélemény? Melyikkel érdemes megvenni? Bővebben: Link1Bővebben: Link2
Az elsőre szavazok. De igazából egyiket sem. Gondban lennék a dobozolással.
A hozzászólás módosítva: Márc 6, 2017
Nekem van az elsőből 1. Használom is. Kicsit keveseltem benne a mélykiemelést, illetve oda kell figyelni az árnyékolásra, ha ez megvan nagyon szépen, és alapzaj nélkül dolgozik.
Sziasztok! A képen látható hangszínszabályzót szeretném bekötni. Nem tudom hol van a bemenet meg a kimenet. Hogy tudnám meg?
Legalább két tranyó van rajta? Mert ha nem akkor kellesz hozzá előerősítő is.
|
Bejelentkezés
Hirdetés |














