Fórum témák
» Több friss téma |
Hello!
Látom nem akarod megérteni.. - Lecsökken a feszültség, bekapcsolja a töltőt. Utána mi lesz? Mert a töltő miatt, egyből felemelkedik a feszültség. Akkor erre egyből kikapcsol, a töltő meg nem tudja tölteni? - Vagy ha nem, bekapcsolva marad? Mert ekkor a töltő fogja lekapcsolni a töltő áramot. De utána már soha nem fogja bekapcsolni újra, hiszen bekapcsolva maradt. Vagy is logikai bukfenc van abban amit szeretnél, nem a megoldással van a gond.. üdv!
Az nekem már elég, mivel elég gyakran használom,nem akarom túlbonyolítani.A táp 230V ágát szakítanám meg.
Sziasztok!
Van egy murray márkájú fűnyírótraktorom, és úgy hiszem hogy nem igazán jó a töltése.Megmértem max gázon olyan 12, 6 v körül van,levettem az aksit róla, úgy járó motornál 6 volt benne, gondoltam hogy ez nem dc feszültségű hát megmértem váltófeszültségre is úgy pedig olyan 22-23 volt volt.tudom hogy ezeken nem generátor van hanem csak tekercs, de amikor akkumulátorral mértem azért 13 fölött kellene neki lennie nem?Az akkumulátor teljesen új.Nem tudom hogy ezekben van e valami elektronika vagy csak a tekercs van benne?
Szia !
Nagyon primitív a töltési rendszere, egy váltóáramú generátor mint írtad 22-23 V AC feszültséggel és egy diódás félhullámú egyenirányító. Szabályzás nincs benne, a korrekt 13,8 V maximális töltési végfeszültség nincs megoldva. Töltő áramot meg lehetne mérni, gondolom a rendszer belső ellenállása 5-6 A körül állítja be.
Töltőáramot úgy megmérhetem , hogy elindítom, kiveszem az aksit,egy mérőműszerrel ampermérőbe állítom(10 amperes) és mutatnia kell.Akkor jó sejtem hogy nem ártana néha rendes akkumulátor töltővel rátöltögetni,mivel csak 24 AH az indító akkumulátor,így jó lenne valamilyen mikroprocesszor vezérlésű, mert nekem van egy régi ABBSAR 20 A töltőm.
Képek csak tájékoztató jellegűek. A hozzászólás módosítva: Máj 16, 2016
Az indítómotor behúzó mágnestekercs kapcsoló érintkező egyik kivezetésére két vezeték csatlakozik. Az egyik egy vastagabb az akku áramát kapcsolja az indítómotorra, a másik vékonyabb a töltőáramot viszi az akkura. Ezt kell megbontani és a 10 A állásba kapcsolt
DVM-et sorosan csatlakoztatni. Így megmérhető a töltő áram. Érdemes lenne egy elektronikus szabályzót beépíteni miután a generátor feszültségét teljeshullámú egyenirányítóra kapcsolnánk.
Töltésvezérlővel történt egy kis probléma. (Túláramot kapott).
Biztosíték volt benne szerencsére, azonban ezt láttam benne: (mellékelt kép). És ez nem tudom milyen funkciót tölthet be a vezérlésben. Amikor rákötöm a napelemet, és az akkumulátort, akkor szépen kivillannak a LED-ek, és a Charger led világított is. Érdekelne, hogy mi ez az áramköri kis rész, és mi a feladata.. UI: model: CTK3S A hozzászólás módosítva: Jún 19, 2017
Hello! Nem ismerem a töltésvezérlődet (meg másikat sem), de ez ránézésre egy sönt lesz. Feladata pedig az, hogy a töltőáram ezen az árammal arányos feszültséggé alakuljon. Ellenállás értéke pedig kicsi, hogy a feszültség veszteség is kicsi maradhasson. Célja a töltőáram figyelése lenne. (De nem ennek, hanem segítségével az elektronikának.) De ha ez leégett, akkor ott más halottak is vannak..
Üdv tagok !
A következő problémával szembesültem : érkezett hozzám egy Kínai gyártású ki gyerekeknek való buggy amit egy négyütemű motor hajt elég meggyőzően. De sajnos mikor a töltésre mértem rá , az nem volt egyáltalán. Olyan önindító van rajta , ami maga a töltőáramot szolgáltató dinamó is mivel beindulás után a feszültsége egyen fesz alapjárattól max gázig 6 -és 22V között változik.Tettem rá egy robogó feszültség szabályzót de nem működik a dolog, mert tirisztoros lehet és mivel egyenáramot kap, ezért nincs nullátmenet így nem olt ki a tirisztor.Nem szabályoz így annyi lesz az akkunak.kellene egy kapcsolás ami egyenáramú dinamót ,amin nincs gerjesztés (!) tud szabályozni ,söntölve a túlfeszt levezetni azt a felesleget. Vagy érdekelne más megoldás is amivel ebből a 22V egyenfeszből tudnék 14v körülit csinálni.Még egyszer írom hogy nincs gerjesztés kivezetve rajta , csak van egy a motoron lévő testelési pont és egy kivezetés amin kijön a 22v egyenfesz. Mondjuk a gyári szabályzója ami halott, ugyanolyan 4 kivezetéses szabályzó mint amit rátettem. Akinek van ötlete ,megoldása azt szívesen venném !
Hello! Én nem ismerem ezt a jószágot, de nem biztos, hogy dinamónál is megfelelő a söntszabályozás. Mert a tirisztorosok általában azok. Ahhoz hogy el lehessen dönteni, mi is a helyes út, fel kellene venni a dinamó feszültség/áram karakterisztikáját, különböző terhelések mellett, (rövidzárban is az áramot) egy-két fordulatszámon. Ez után lehet számolgatni, vagy eldönteni, mi is lenne a megfelelő és célszerű megoldás.
De nem írtad, hogy egy kész szabályzót vennél (ha van ilyen), vagy készítenél valamit (ami próbálgatásokkal is jár). Az aksi kapacitása/típusa sem ismert. Gondolom ezért nem érkezett javaslat sem.
Köszönöm a válaszod,valóban nem írtam az akku kapacitását, most jelenleg egy 6 Ah 12V Landport SLA akku van rajta. Vennék szabályozót is de építenék is rá ha van megoldás.Az első próbálkozásomnál a vásárolt valószínűleg robogó söntszabályzó bekötése után az akkuval sorba kötött rendszerbiztosíték ami 250V10 A-s értékű a teljes gázállásnál elszállt. nem kötöttem el semmit ,nem volt zárlat. Betettem egy 15 A-st és az nem ment ki. A motor kb 3500 fordulat körül éri el a 14 v körüli feszültséget és ez el megy 19 V-ig teljes fordulaton olyan 6000F/ percnél. Üresen a dinamó( vagy magdinó) 22v os értéket mutat.Valami féle egyenáramú szabályzó kellene mivel nincs nullátmenet így tirisztoros nem igen jöhetne szóba. Mivel nem tudtam(nem is akartam )magát a dinamót szétszedni ezért azt gondolom olyan fajta lehet mint a Tatran robogók magdinója lehetett. kis indítóáramú és nyomatékú egyébként , olyan 15 cm átmérőjű.
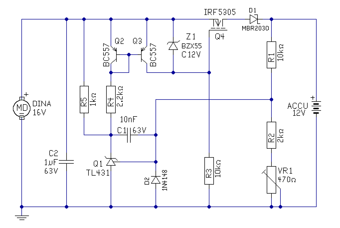
Én rajzoltam egy soros szabályzót. Az áramot a dinamó fogja korlátozni, a Fet leszabályozza a töltést ha eléri a 14,2V értéket. De mivel ez analóg szabályzó a Fet és a dióda melegedni fog. Ha akarod elkészíted, akkor Te fogod tudni, hogy megfelelő-e számodra vagy sem. A diódát és a Fet-et el kell szigetelni és a rajzon látható hűtésnél nagyobb kell..
Tirisztor helyett lehet alkalmazni tranyót vagy Fet-et, de a dinamó vajon hogy szereti a rövidzárat? Mert azért az nem egy világítás tekercs.
Hú köszönöm , ez egy jó lehetőség ,megépítem, csak az lenne a kérdésem, hogy a tirisztor helyett más típus is megfelelne, és ez vonatkozna a Fet-re és az MBR203D-re is ?
A TL 431 az független feszültségforrás ugye? Ebben a rajzban nem látok tirisztort, bocsi az előbbi kérdésben lévőért.
Ha a TL431-re gondolsz, az nem tirisztor, hanem egy "vezérelhető zéner", de inkább egy háromlábú IC. A dióda lehet más csak schottky legyen és lehetőleg nagy áramú, hogy kicsi legyen a feszültség vesztesége. A P-csatornás Fet-ek között kevés a kis RDSon ellenállású Fet. Itt is a kis feszültség veszteség a cél. Az első kettő, szinte bármely kapcsoló tápban található.
Igen a TL431 az referencia fesz forrás , az első nézésre tirinek tűnt de úgy nem műkszik a kapcsolás. A He-storén találtam IRF 5305 öt így az lesz ,de az MBR203d az nem helyettesíthető RHRP 1560-al? 15 A 400V-os egyébként.
EZ MBR230 csak D-nek néz ki a vége. De a másik dióda ugyan gyors, csak it nincs szükség rá. Viszont 4A áramnál a nyitófeszültsége már a kétszerese az MBR-nél..
Mindenképp az MBR 2030 kellene mert van itthon MBR 4045PT-m ?
Úgy látom a 2030 helyett jó lesz a 4045 mer csak 1 tizeddel nagyobb a nyitófeszültsége csak ,úgy hogy megpróbálom ezzel, majd tudósítok hogy jó lett-e ! Elvitték a kis járművet közben de kérésre visszahozzák, lehet kell 1 hét is a válaszomig. A segítséget nagyon köszönöm proli007 !
Sziasztok, segítséget szeretnék kérni az alábbi "probléma" illetve elképzelésem kivitelezésében:
Commodore számítógéphez készítettem (pár éve már) PS2 kontroller adaptert, amely a hagyományos, mikrokapcsolós joystick működését szimulálja. Nem rég jött az ötlet, hogy mivel a joy port rendelkezik analóg, úgynevezett Paddle pinekkel is, és a kontrollernek is van analóg üzemmódja, bővíteném az adapter funkcióját ezzel a lehetőséggel. A "régi" PIC16F88 helyett egy újabb PIC16F1769-es típusra esett a választás, amelyben található többek között 2db 10 bites DAC illetve OPA egységek. Addig eljutottam, hogy az OPA kimeneten a kontroller által küldött 0-255 értékkel arányos 0-tól kb. 4.3V-os feszültség megjelenik, viszont a számítógép bemenete eredetileg egy potenciométer (és nem feszültség) értékének feldolgozására lett kialakítva, a működési elve (röviden): a gépben található egy 47nF-os kondenzátor, erre csatlakozik az 5V-on lógó 470kohm-os potméter. A mérés indításakor a gép kisüti a kondenzátort, majd elindul egy számláló, amelyet egy a kondenzátorra csatlakoztatott komparátor engedélyez, kb. fél tápfeszültségnél billen, ekkor leáll a számláló az értéke pedig a potméter értékével arányos. Amit szeretnék, az OPA kimeneten megfogható feszültséggel arányos töltést, vagyis az áramot kellene szabályozni, ha jól értelmezem az elméletet, gondolom valamilyen áteresztő tranzisztor (vagy FET) lehetne a megoldás...? Ehhez szeretném a segítséget kérni, akár elméleti akár konkrét megvalósításban. Köszönöm szépen előre is. A hozzászólás módosítva: Ápr 14, 2021
Hello! Megpróbáltam összetákolni számodra egy kis áramkört. Nem egy precíziós dolog, de hátha megfel.
A T1 tranyó, egy feszültség vezérelt áramgenerátor. Ennek áramát tükrözi vissza a táp felől a T3 és T4. A T2 csak azért szükséges, mert a T1 csak 600mV felett nyitna ki. Kb. ennyivel eltolja a bemenetet felfelé. Az áram végértékét, az R1-el tudod beállítani. Viszonylag egyszerű, így kipróbálva nem sokat veszthetsz, ha mégsem jól működne..
Köszönöm szépen, kipróbálom. Megkérdezhetem még, a szimuláció mivel készült?
Természetesen, a TINA demó verzióval..
Értem, köszönöm szépen az infót és a segítséget.
|
Bejelentkezés
Hirdetés |



















