Fórum témák
» Több friss téma |
Mielőtt kérdezel, a következő két dolgot ellenőrizd!
I. A helyes tápfeszültségek megléte.
II. A kimeneten van-e egyenfeszültség.
Élesztés.
Sziasztok! Hozzám jutott egy toroid trafó, ami 2x24V-ot és oldalanként 3-3,5Ampert tud. Eből szeretnék egy erősítőtt építeni, esetleg tudnátok e kapcsolási rajzban segíteni? Már több kapcsolást is szemügyre vettem a neten, de nem igazán tudom eldönteni melyiket érdemes megépíteni.
Szia! Ebből nem tudsz erősítőt építeni! Max. a tápellátás alapvető elemeként tudod felhasználni ...
Szia,
önként adja magát a klasszikus TDA7294. Vagy bármi más. Ez a trafó az erősítő építés lehetőségeinek tárháza Üdv, G.
Egy videoton erősítőben volt ez a toroid, csak elszált. Akkor most nem értem, miért nem tudok ebből erősítött építeni. Az tudott 4 ohm-on 2x30 W-ot.
Ne higgy el mindent gondolkodás nélkül, amit "Mesterek" bekommentelnek...
Találtam egy kapcsolási rajzott. Nekem ez bőven megfelelne. Viszont ha pufferrelem, megszűröm a feszültséget, akkor 35V lesz. Ezt mivel lenne célszerű 24V-ra csökenteni?
Nem, ez így nagyon nem lészen jó.
Nyugodtan használhatsz nagyobb IC-t. Attól hogy nem hajtod túl, baja nem történik. Sőt hosszabb élettartammal hálálja meg...
Szia! Itt egy bevált TDA7294 panel. Terhelésnek inkább 8 Ω-ot ajánlok, azzal jön ki a 30W.
Az LM1876 kimenő árama 3 A-nél korlátoz, kicsit necces. 2xLM3875, az már döfi
Benéztem a kettős tápfesz adatot. Bocs. A 3875 az meg már túl jó.
Köszönöm! Ez nagyon tutti lesz! Lenne két kérdésem. A potik mi célt szolgálnak? Illetve a szimetrikus tápp előállításos panelen a diódák azok milyen értéküek?
A potis panel hangerőszabályzó, lineáris potenciométerrel, a fül érzékenységéhez igazodó karakterisztikával.
Tegyél bele masszív egyenirányítót kockát!
Ha a csatolt kapcsolást (hangszínszabályzó) hozzá akarom építeni, akkor a Te általad közétett potis részt elhagyhatom?
Az LM1036 valóban elvégzi a hangerő szabályzását, nem kell további poti hozzá. A megvalósításhoz a témájában keress NYÁK-tervet!
Ebből tápegységet tudsz építeni ... és nem erősítőt elsősorban.
Szerintem igen, de haladj lépésenként.
Azaz szóljon (és ne füstöljön) elsőként a vége.
Rendben. Még annyi, hogy a TDA7294 adatlapja szerint akár a 40V-ot is elviseli.Ez igaz? Mert az én toroidom pufferelés után 35V lesz, viszont reloop által közétett kapcsolásban csak 30V van feltüntetve.
Az adatlapnak lehet hinni.
Szerintem keversz Reloop-al (neki is lehet hinni, csak olvasd el alaposan ki mit írt, és mire). Ne álmodj túl sokat. Ne hajtsd túl. Én fele tápfeszültséggel is megelégednék, első körben. Ha nem füstöl, akkor lépjünk tovább...
Rendben és köszönöm a segítséget! Első körben akkor kisebb feszültséggel fogom kiprobálni.
Sziasztok. A végfokhoz AC24V trafót használok, viszont a bluetooth egységnek DC12V kellene. Használhatok itt step down konvertert, vagy külön tápot inkább?
Köszönöm a segítséget.
Az szerintem nem fogyaszt annyit, hogy nagyon csicsázni kellene....
Használhatsz, persze a step-down bemenetére ne AC-t köss.
A TDA7294 széles feszültségtartományban üzemeltethető, de a hőelvezető képessége véges. Ezért nem mindegy mekkora tápfeszültségnél, hány ohm-os hangsugárzót kötünk rá. Bővebben: Link
Sziasztok,azt szeretném kérdezni HK sub ts2 a tipus,a Tip31c ,Tip32c tranzisztort kicseréltem,de a hiba tovább maradt ezért tovább kerestem.ahogy a képen latszik a panelen szakadás van,meg a Q5-nél a fele le van törve.
Ja igen valami Tipp hogy ez milyen tranzisztor a képen,mert valaki lekaparta a számot róla.
A hozzászólás módosítva: Júl 9, 2017
Most tip, vagy tipp31c?
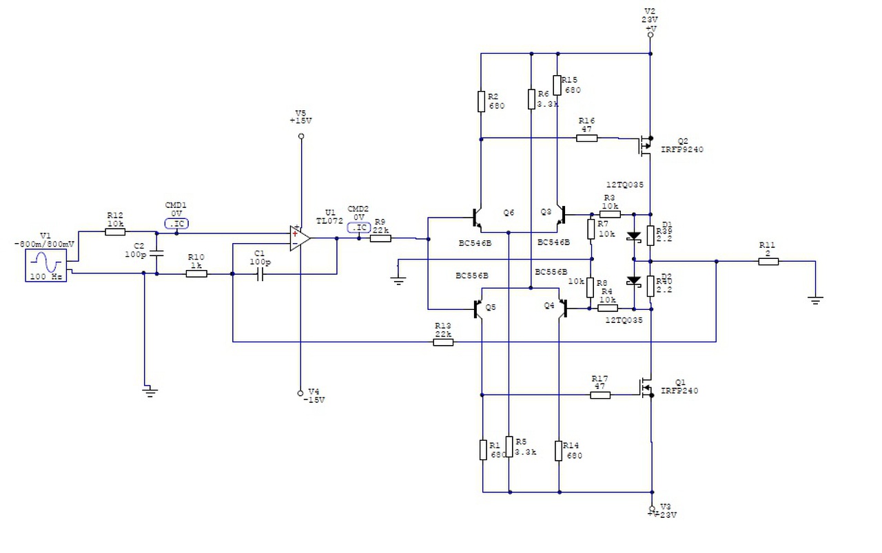
Erőt vetem magamon, Gondoltam csinálok valamit. Már egy fél éve csak javítottam. Építeni semmit. Vagyis erősítőt nem. Úgy is kellett egy szub erősítő, ami akár hálózatról, akár akkuról elmegy. A tápellátás adott. Egy darab 33V szekunderű traffancs. Bár van középmegcsapolása, nem akarom árammal terhelni azt. A hangsugárzó 250W/4 ohm.
Mosfet van egy rakat, adta magát, hogy abból építkezzek. De az a bajom velük, hogy a stabilan működő audiófetek nagy maradék ellenállást képviselnek, ezért 4 ohmon híd üzemben nem a legjobb választás. Kapcsolófetekkel meg oda kell figyelni, hogy ne hogy megszaladjon az áram. Szub erősítő lévén nem támasztok akkora követelményt, így mindössze az egyszerű építés mellett tettem le a voksot. A rajzon a fél híd látható. Azért 2 ohm a terhelés, mert ezt fogja látni a fél hangszóró miatt. Adott volt két hűtőborda is, ez határozta meg a panel méretét. Még csak szimulációban üzemelt, mivel most forrasztom. Kis eltérés van a nyákon, mert a visszacsatolás kapott egy kondit. Tehát nem DC. A nyákon egy két alkatrész be- vagy nem beforrasztásával lehet a híd módot variálni. Szimmetrikus, vagy aszimmetrikus bemenet alakítható ki. Az az egy árva 4700 µF kondi a panelon elég vékonyka, viszont kap még egy csavaros 33000µF/50V-os elkót két vezetékkel. A hűtés nem ventilátoros lesz, de azt sem mondanám hogy passzív. A reflex cső légáramlata csapkodja a levegőt rá. Nem én találtam ki, egy gyári basszuskombóban ugyanezt alkalmazták. Gondolom én is kipróbálom. Van még egy 70 fokos hőkapcsolóm, azt még talán rárakom a bordára. Majd még írok hogy hogyan haladtam vele.
Ha teszel még bele pluszban 1db ellenállást hogy folyjon némi nyugalmi áram a feteken, akkor csökkenni fog a torzítása.
|
Bejelentkezés
Hirdetés |
















