Fórum témák
» Több friss téma |
Mielőtt kérdezel, a következő két dolgot ellenőrizd!
I. A helyes tápfeszültségek megléte.
II. A kimeneten van-e egyenfeszültség.
Élesztés.
Illetve azt el is felejtettem hogy ha kidobod belőle a 4 tranyót, és R1-R2-t a műveleti erősítő tápágába teszed akkor annak a tápárama vezérli a feteket, szinte kész is a VF3.
Akinek az bejön, annak tuning gyanánt vagy olyan (nem szokványos) műveleti erősítővel érdemes próbálkozni ami jóval nagyobb feszültséget/áramot is elvisel (LM675, OPA548 stb.), vagy helyette inkább egy diszkrét műveleti erősítővel, ami "tetszőlegesen" méretezhető.
Megnézné nekem valaki, hogy a csatolt áramkör ebben a bekötési formában müködő képes e? Addig nem állnék neki a panellek elkészítésének.
Esetleg kapcsolási rajz mellékletként?
Igaz, lemaradt.
A visszacsatolo agban a 47µF elko-t ki lehetne cserelni 2 vagy 3db parhuzamosan kotott pl. wima 4.7µF mkt vagy mkp kondira. Ezzel szerintem szebb hangja lesz es kb 20-26Hz lesz a visszacsatolo kor -3dB pontja. De velhetoen mukodik elkoval is.
Eredetileg arra gondoltam, hogy VF3, vagy zéner patkolással VF6 legyen. Két gondom volt.
A szimulátor amit használok, nem kezeli a műveleti erősítők tápáram felvételét. Pédául TL071/2/4-nél opánként egyszerűen 14,2 mA-t mutat, és kész. Karesz elárulta a titkot. Megépítek ideális tranzisztorokból egy "A/B" osztályú emitterkövetőt, aztán ezt kötöm az opák kimenetére. Kicsit játszani kell vele, és a kollektorokat kell használni tápáram pontnak. Egy halom szimuláció készült, de az is maradt. Másik, a munkapont stabilizálás. Bár már készült a VF sorozatból gitárerősítő végfok ami a mai napig használatban van, most ez az alacsony tápfesz miatti érdekes izéke foglalkoztat. Tegnap hajnali négy órakor pattant ki a fejemből. Este 23 órakor már csak a fetek hiányoztak belőle. Az a hűtés miatt (kengyel gyártás) miatt tolódott. Kicsit eltértem ismét a rajztól, mert az emitterek 3,3 kohmja helyett 2,2 kohm lett betéve. A szimuláció szerint így 80mA a nyugalmi áram. A Q3,Q4 bázisárama miatt az R3,R4-en esik akkora feszültség, hogy ez ekkora drain áramot eredményez. Ezzel elméletileg megoldódna a nyugalmi áram mászkálása. Amint látszik, nincs is benne semmilyen hőmérséklet figyelő alkatrész. Igazából ez volt a lényeg. Ilyen építsd meg és használd kütyü. Aztán a puding próbája... Persze piszkálja azért a fantáziámat egy tápáram vezérelt, pontosabban egy földelt source kapcsolású végfok, ami 2SK1058/J162 felhasználásával épülne. Ott sincs szükség kompenzálásra a melegedés miatt. Mindenesetre köszönöm a tanácsokat. Egyszerűbb lett volna kapcsolóüzeműt építeni, de nincs itthon minden hozzá. Ez meg olyan fiókürítő projekt. Sok év alatt annyi felesleges alkatrész gyűlt fel, hogy már néha azon gondolkodtam, kihajítom az összeset.
Mindkét áramkörhöz találsz lepróbált nyomtatott áramkört a saját témájában. Példa.
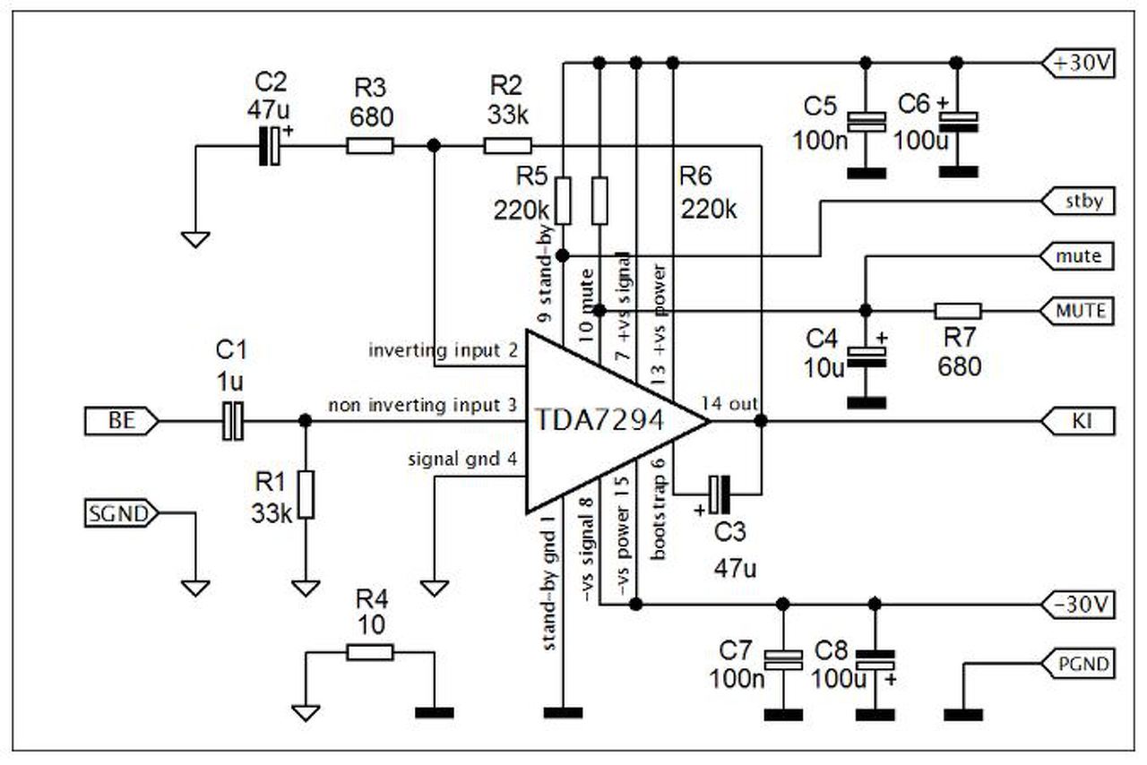
Az LM1036 és a TDA7294 közé nem kell dupla csatoló kondenzátor. Az LM1036 miatt nélkülözhetetlen a koppanásgátló, ami akár ilyen is lehet, de célszerű hangsugárzóvédelemmel együtt megépítened. A hozzászólás módosítva: Júl 10, 2017
Hát őszintén én mégkezdő vagyok ezzen a téren, Kapcsolási rajzból meg tudom tervezni a panelt, de most egy kicsit ösze zavarodtam. A csatolt áramkörökhöz, hogy kell hozzá csatolni az általad linkelt koppanásgátló áramkört?
Lehet hülyességet csináltam, de így gondoltad?
Ez tökéletesen megoldja, hogy a szóló tápos hangszínszabályzó ki és bekapcsolási tranziense ne jusson a hangszóróra. (Ha ezt választanád a kondenzátorokra még térjünk vissza!)
Azért fontold meg, hogy innen már csak egy apró lépés a hangsugárzóvédelem kiépítése. Bővebben: Link A linken szereplő tápegység négy csatornát szolgál ki, azért tűnhet kissé bonyolultnak, illetve jelzi a túlvezérlést Bővebben: Link Amúgy már teljesen leszoktam a hangszínszabályzóról, a 2.1 kiépítés ragadott magával és csak a szub arányát állítom be a műsornak megfelelően. Alkotó kolléga öntötte rajzba az áramkör teljes kiépítését Bővebben: Link Ajánlom figyelmedbe. A hozzászólás módosítva: Júl 10, 2017
Szia! A visszacsatoló ág kondenzátorának nemcsak az átviteli sáv szélességéhez van köze, hanem fázistolást is végez, bánj vele csínján! Ha általánosságban aggályod van miatta, hagyd el! DC-szervóval, vagy egyszerű segédárammal nullázható a kimeneti egyenfeszültség.
Ennek a TDA-as kapcsolásnak a színvonalát az elkó maximálisan kiszolgálja, a leváltását nem támogatom.
Köszönöm a segítséget! Első körben az általad készített egyszerűbb változatott fogom megépíteni(csatoltam). Ha ez sikerült akkor lépek csak tovább, így elkerülhetönek találom a felesleges pénz kidobást.
Még anyit kérdeznék, hogy az 510p kondit mivel helyettesíthetem, mert ilyent nem árulnak ott ahol vásárolni szoktam.
Elsősorban RF szűrő, 330 pF-tól 680 pF-ig választhatsz nyugodtan más értéket is.
Mit értesz az alatt, hogy bánjak vele csinnyán? Gerjedésre gondolsz?
A fázistolás miatt én is aggódtam, de végül is, én azt néztem, hogy a -3dB-es ponton 45 fok a fázistolás, ez 20-25Hz környékén nem szabad hogy gondot jelentsen. Ha mégis, akkor a bemeneti szűrőt szoktam alacsonyabb töréspontúra venni. Általában azért legalább 10kOhm a bemeneti ellenállás, ehhez már könnyű 1...4,7µF közötti kondit találni. A képen a visszcsatoló ág: 100k---1k+9uF, (így 101x az erősítés.) A bementi szűrő: 10k+1,5uF A hangkártya, amivel teszteltem, annak a -1dB pontja 7Hz. A képen a magas frekis hullámzás a hangkártya sajátja, egy egyszerű kis ASUS Xonar U3, ennyit tud, 20Khz-re esik -4dB-t. A hozzászólás módosítva: Júl 11, 2017
Sokan jarunk igy, hogy hangszinszabalyzoval korrigaltunk aztan idovel 2.1 lett a vege. Amig a hangvalto funkciot betoltotte a Sound Blaster Live, nekem is az volt. Aztan mivel az a pc kioregedett, tovabb kellett lepni. Egy aktiv hangvalto( Monacor mcx) vakvaganyra vitt. Utana megjott a megoldas: 1. Erosito hangvalto nelkul, ez hajtja sztereoban a szelessevu hangfalakat. Egy masik erosito, erre szinten megy a szelessavu sztereo jel, sub lada 2db.Hangvaltojuk passziv, legmagos tekercsek a hangfalalak elott. Most ez zenelget.
A hozzászólás módosítva: Júl 11, 2017
Sziasztok!
Az miért van ha ki kapcsolom az erősitőt és az egyik oldal egy 4-5 másodpercig szól. A hozzászólás módosítva: Júl 12, 2017
Szia! Azt szeretném kérdezni, hogy ha a jövőben megszeretném építeni a 2.1 változatott, és nekem itthon Ac24-Ac24V toroidom van, mivel módosulna a kapcsolási rajz? Gondolom nem elég a puffer kondikat nagyobb feszültség tűrésűre kicserélni?
Ha van benne koppanásgátló áramkör akkor a relé egyik érintkezőpárja össze lehet ragadva. Elsőre ennyi.
Nincs benne
Sziasztok kis segíségre lenne szükségem tanácstalan vagyok hogy mi lehet a probléma.
Itt hobbielektronikán találtam egy kapcsolást, pdf-be le lehetett tölteni saját káromon tapasztaltam hogy tükrözni kellett volna.. így a másik panelen alulról forrasztottam be az IC-t a probléma hogy a kimeneten pozitív tápfeszültség van valami ötlet lenne mi okozhatja ?
Szia! A bemenetet zárd testre, úgy mérd meg!
Mondjuk lehetőségem az lenne de akkor kicsit át tervezném ami jobban bele illik a dobozba
Reloop: Igazad van nem úgy mértem, viszont menetközben észre vettem hogy a visszacsatolásnál sérült a fólia lehet hogy tönkre tette az IC-t?
Próbáld le, majd kiderül! Az általad tapasztalt jelenségbe szinte mindenki belefut aki ezt a tervet választja.
És álltalában mi szokott lenni a gond? Nagyon izgatottan várom hogy mégis milyen a hangja
Az hogy nem tükrözted pdf ben is van invert gomb.
inkább a vékony vezetősávok, amik lehet hogy nem vezetnek.
Kipróbáltam. Ahogy rövidrezárom megszűnik a kimeneten a DC feszültség, ez jelentheti azt hogy valahol begerjedt vagy hogy végtelenet erősít ?
Azért a tervező gondolhatott volna az utánépítőkre. Csak most néztem én is. Vagy csak tesztelni akarta őket?
A hozzászólás módosítva: Júl 13, 2017
Mivel eddig nagyreszt ic-s vegfokokat keszitettem, van jopar sotet folt a fejemben a diszkret aramkori elemekbol keszult erositoket illetoen. Egy jlh 1969-en tul vagyok de AB osztalyban nem vagyok a toppon.
A nyugalmi aram merteket ill. erteket illetoen lennenek kerdeseim. Mi hatarozza meg a nyugalmi aramot? A jelalak? Ha pl egy 100mA nyugalmi aram mar torzitasmentes kimeno jelet ad, de en megis adok neki 1A-t(extrem pedla) akkor alacsony teljesitmenyen par wattig A osztalyban fog uzemelni? Vagy teljes a tevut a fejemben? Szivesen vennek egy atfogo magyarazatot. Koszi. |
Bejelentkezés
Hirdetés |




Akinek az bejön, annak tuning gyanánt vagy olyan (nem szokványos) műveleti erősítővel érdemes próbálkozni ami jóval nagyobb feszültséget/áramot is elvisel (LM675, OPA548 stb.), vagy helyette inkább egy diszkrét műveleti erősítővel, ami "tetszőlegesen" méretezhető. 













