Fórum témák

» Több friss téma
Fórum » Erősítő mindig és mindig
Mielőtt kérdezel, a következő két dolgot ellenőrizd! I. A helyes tápfeszültségek megléte. II. A kimeneten van-e egyenfeszültség. Élesztés.
Lapozás: OK   2105 / 2576
(#) black1989 válasza Kovidivi hozzászólására (») Szept 13, 2018 /
 
Értelek én , csakhogy nem vagyok időmilliomos sajna!
Kemény fizikai munka után épp elég egy ilyen egyszerű sz*rt tervezni mint ez is!
(#) Kovidivi válasza black1989 hozzászólására (») Szept 13, 2018 /
 
Akkor nem kell sajátot tervezni, hanem a sok millió bevált kapcsolásból kell egyet kiválasztani. Vagy nem szeptemberben lesz kész a kapcsolás, hanem novemberben, és lesz benne védelem.
Ha így használod (az én erősítőim 2-6 évig működnek, majd lecserélésre kerülnek, még működőképesen), és egyszer rövidzár miatt (vagy akár leégett lengőtekercs) tönkremegy, a javítás ideje pont annyi lesz, mint most betervezni a rövidzárlat védelmet.
(#) black1989 válasza Kovidivi hozzászólására (») Szept 13, 2018 /
 
Tisztában vagyok vele , igazad is van !!
Most ennyire futja az időmből , majd talán ha több időm lesz továbbfejlesztem !
(#) reloop válasza tothbela hozzászólására (») Szept 13, 2018 /
 
Üdv! Az említett ellenállások valóban haszontalanok az áramkör működése szempontjából. Csak az amatőr építésű áramkörökben találhatók meg, lehetőséget biztosítanak a nyugalmi áram vizsgálatára.
(#) Alkotó válasza Kovidivi hozzászólására (») Szept 13, 2018 / 1
 
Ez talán nem a legfontosabb elvárás egy fixen bekötött erősítőnél. Az űber, szipi-szupi, ultra giga, stb. erősítőknél meg nem szeretik ha beleszól a hangképbe egy ilyen fokozat. Pl a HT A30-ból is van aki alapból kihagyja ezt a két tranzisztort.
Sok vita és kevés jó megoldás van a témában, tehát ezt elvárni egészen szokatlan.
(#) tothbela válasza reloop hozzászólására (») Szept 13, 2018 /
 
Köszönöm. Így már értem. Bár én betenném a kollektor körbe az R8 és az R9 közé. Segítene féken tartani a nyugalmi áramot.
(#) Kovidivi válasza Alkotó hozzászólására (») Szept 14, 2018 / 1
 
Fixen bekötöttnél oké, de az átlag felhasználóknál (sőt nálam is!) előfordul, hogy mikor becsiptetik a vezetéket a hangdobozba, összeér a két ér. Ilyenkor füstöljön az erősítő? Nem audiofil erősítőről van szó, szerintem. Mindenki úgy csinálja, ahogy szeretné. Én próbálok mindent bolond biztosra építeni.
Más: ha valaki kifejezetten a hangkép megváltozása miatt nem akarja a rövidzár védelmet, azt megértem. Ez elegendő ok. De más értelmes okot nem nagyon tudok elképzelni.
A hozzászólás módosítva: Szept 14, 2018
(#) black1989 hozzászólása Szept 14, 2018 /
 
Üdv!

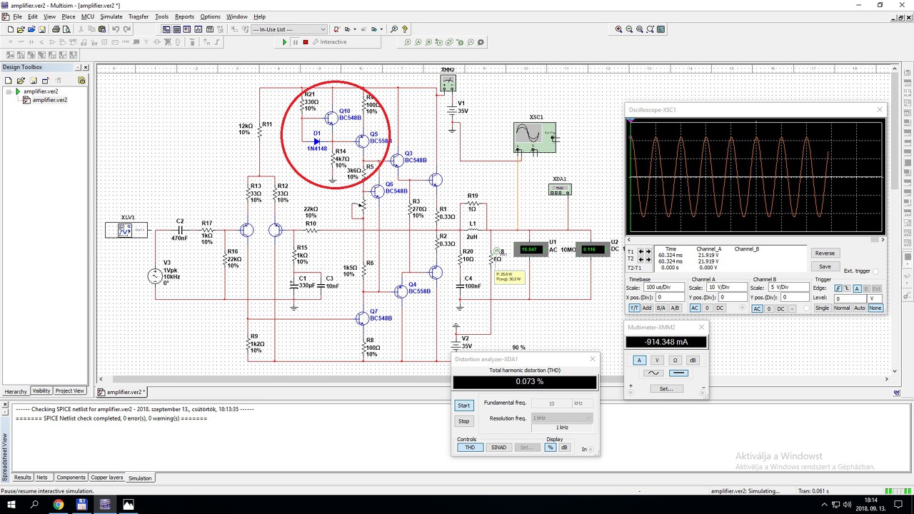
Egy újabb kérdésem lenne a szakikhoz . Az áramgenerátoros résznél az első képen látható megoldás amit alkalmaztam, a szimulálás szerint a legalkalmasabb. Viszont én próbáltam más megoldásokat is , a második képen látható megoldásnak a problémája az , hogy a tápfeszültség változásával az áramgenerátoros résznél nincs stabilizálva a tranyó bázis feszültsége , így vagy csak nehezen indul be a végfok, vagy egyáltalán nem , és nagy nyugalmi árammal , kb 2-3 amperrel indul, ha megmarad a +-35v akkor szépen megy ezzel a megoldással. Erre kellene valami megoldás , de még ott van a harmadik megoldás , aminél viszont olyan probléma van , hogy a jelalakot figyelve ,meg meg torpan a szinuszhullám , ami szerintem a q5 nagyon kevés bázisárama miatt van! Van valakinek ötlete , hogyan alakítsam az áramgenerátoros részt , úgy hogy ne kelljen a 2.4voltos zéner ?
(#) Ge Lee válasza black1989 hozzászólására (») Szept 14, 2018 / 2
 
Egyáltalán nem bántó szándékkal kérdezem, de igaza van az előttem szólónak, hogy miért akarsz ennyi tudással végfokot tervezni, ráadásul olyan kapcsolásokat, amelyeket mérnökök évtizedekkel ezelőtt már kitaláltak, és azokat esetleg azóta már többször át vagy tovább fejlesztették?
Mert a szabadidő eltöltésén kívül más értelme nincs. A rajzban amit először csatoltál hibák vannak, ezért torzít nem is kicsit, ahogy azt már többen leírták. Hogy ezt miért nem hallod arra is van tippem.
A következő rajzot amit csatoltál szintén nem kell tervezni, mert ott van az ST-s topikban, meg ebben is vagy ezerszer, valamint megtalálható a 80-as 90-es években gyártott erősítők belsejének 90%-ában, de szerintem gyártják a mai napig különféle nevek alatt.
És ha már a hangzás is szóba került, valahol olvastam nagyon régen, hogy ebből a szempontból ennek a kapcsolásnak már rögtön az elejével baj van, a differenciálerősítő miatt. Ha nem azzal kezdődik, hanem emitterbe csatolunk vissza (lásd HTA, vagy szimmetrikusban Canopus, B5 és egyebek) egyből hallgathatóbbá válik ez az egyszerű, néhány tranzisztorból álló ki kapcsolás.
Persze mondhatom én ezt, ha neked a hang karcossága jön be (ha jól emlékszem neked tetszik nagyon a Baji féle és hasonló fetes kapcsolás), mert akkor nem az fog tetszeni, hanem esetleg a több %-ot torzító végfok.
(#) Karesz 50 válasza Kovidivi hozzászólására (») Szept 14, 2018 / 1
 
Analóg végfokban még nem találkoztam olyan rövidzár védelemmel amelyik megvédte volna a végtranzisztorokat, pedig javítottam már néhányat és ezek nagy része tele volt "szórva" különböző védelmi áramkörökkel. Szívesen megnézném azt a videót amelyben működés közben rövidre zárod a végfokod kimenetét.
(#) Karesz 50 válasza Ge Lee hozzászólására (») Szept 14, 2018 / 1
 
Miért baj az ha erősítőt szeretne tervezni? Valahol el kell kezdeni. Kissé rögös lesz az út, de én szurkolok neki.
(#) Karesz 50 válasza black1989 hozzászólására (») Szept 14, 2018 /
 
Google > áramgenerátor...
(#) black1989 válasza Karesz 50 hozzászólására (») Szept 14, 2018 /
 
Szia!

Én is javítottam , sok erősítőt amikben eléggé spéci rövidzár védelem volt példának okáért , Denon AVR-2307 , csakhogy minden egyes tranzisztort cserélni kellett !! Tehát annyira nem sok értelmét látom a rövidzár védelemnek, mindössze annyi az értelme , hogy ne gyulladjon ki a végfok, arra meg van olvadó biztosíték ami megoldja ezt a problémát!!!
(#) mek-elek válasza Ge Lee hozzászólására (») Szept 14, 2018 /
 
Valahol olvastam, hogy minél kevesebb alkatrész van egy erősítőben, annál jobb lehet a hangja.
Az én véleményem, hogy a jó hangú erősítőt nem a szépsége, nem a bonyolultsága, hanem a megépítés módja, és a felhasznált alkatrészek minősége jellemezheti.
(#) black1989 válasza Ge Lee hozzászólására (») Szept 14, 2018 /
 
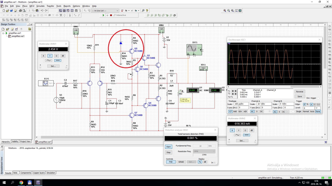
Az időtöltésen kívül , nagyon hasznosnak tartom a tanulást , ahogyan reloop is mondta , vizsgálódjak a különféle fokozatokban stb. Egyébként meg a most csatolt végfoknak a torzítása , a szimulátor szerint , tehát ezt én nem tudhatom pontosan , kevesebb mint pl egy technics_su-x950, pedig az nem egy olcsóság volt annó. 1khz-en teljes kivezérlésen 1% thd , amit én mellékeltem vég annak 0.081% thd legalább is a mérések ezt mutatják , ráadásul én 10kHz-es jellel vezéreltem ki , 1kHz-en ennyit sem mér a program .
(#) Karesz 50 válasza black1989 hozzászólására (») Szept 14, 2018 /
 
Rajzoltam neked néhány áramgenerátor alapkapcsolást. Az AC analízis a tápelnyomást mutatja a frekvencia függvényében. A legnagyobb az elnyomása a "két LED-esnek", de ez is csak 12 dB-el jobb a többinél közepes frekvenciákon - a legkisebb a precíziós áramgenerátornak. Hogy mibe, mikor, mit használunk, mindig az feladat határozza meg. A gyakorlatban nem ennyire rózsás a helyzet, az a -170 dB inkább csak -80 körül alakul.

A differenciál erősítő is igényli az áramgenerátort, vagy a tápfesz. szűrését, különben a tápzaj egy az egyben megjelenik a kimeneten.

És kHz, dB, THD, (shift gomb)....
(#) Ge Lee válasza Karesz 50 hozzászólására (») Szept 14, 2018 / 1
 
Hogy nem találkoztál olyannal annak az lehet az oka, hogy általában nem visszahajló karakterisztikájút tesznek bele, mert sajnálnak még plusz néhány ellenállást beletenni, vagy eleve nem jól van beállítva, vagy maga a végfok nincs jól méretezve, így áramkorlát közben szétdisszipálja magát. A visszahajlónak kutya kötelessége megvédeni a végtranyókat. Nekem csak az van a VF2 modomban, és ha jól emlékszem 300W körüli zenei kimenőjelnél rövidre zártam míg elmentem a postára. Semmi baja nem lett amíg hazaértem. Csak a hídba, vagy párhuzamosan összekötött végfokokat nem tudta megvédeni.
De, áramkorlát nélküli, illetve áramkorlátként épített relés védelmet is láttam már ugyanilyen jól működni, nyilván azt is méretezni kell hogy jó legyen, meg a kialakuló ív miatt csak adott feszültségig jó. Rövidzárban a relé folyamatosan kattogott, a meghúzási idejének függvényében bontott, a késleltetés letelte után újra zárt, megint bontott és így tovább. A kínai Tripath bedobozolt pwm végfokában is ilyen van, ha rövidre zárom kattog a hangszórórelé, és megvédi a végfokot. Hogy meddig azt nem tudom, mert nyilván nem órákra zártam rövidre.
Úgy összességében meg a valóban hatékony védelmet kiegészítésekkel érdemes megcsinálni, és tiltani hozzá még vagy a bemenő jelet is, vagy időzíteni a visszakapcsolást mint ahogy a pwm végfokomban csináltam.
Ha megtalálom a videókat belinkelem majd, a visszahajlóról meg a relésről is. Amelyik nagy teljesítményű végfokot nem lehet rövidre zárni működés közben, azt meg sem szabad venni, illetve neki sem kell állni megépíteni.
A hozzászólás módosítva: Szept 14, 2018
(#) Karesz 50 válasza Ge Lee hozzászólására (») Szept 14, 2018 / 2
 
Azzal kezdtem a mondatot, hogy "... ANALÓG végfokban...."
Az utóbbi 3-4 évben nem dobálom ki a szemétbe a rossz végtranzisztorokat. Ennyi gyűlt össze, pedig javítással alig foglalkozom. És ezek kb. 80%-a Dynacord végfokokban ment tönkre. Elküldöm a túláramvédelem rajzát, döntsd el, hogy visszahajló karakterisztikájú-e szerinted. Néhány tízezer db-ot eladtak ezekből az erősítőkből szerte a világban és nem a megbízhatatlanságukról híresek, de hát mégis el tudnak szállni és mégse védi meg őket a védelmük. És volt még egy érdekes megfigyelésem ezzel kapcsolatban. Amelyikből kicsipkedtem a túláramvédelmet, azok nem kerültek vissza még idáig végtranzisztor hibával. Ugyanis a túláramvédelem amikor működésbe lép, gyakran begerjeszti az erősítőt és ettől hal meg, nem is a túláramtól.

Szívesen megnézem azt a videót amelyikben rövidre zárod a HTA30 kimenetét miközben szól a zene.
(#) boxy88 hozzászólása Szept 14, 2018 /
 
Sziasztok! Segítségre lenne szükségem ha valaki esetleg tudna azt nagyon megköszönném!
Vettem 2db XXL INSIDE top450-p Hangfalat kis hibával!
Ebben kellene segítség mert kapcsolási rajz nincs hozzá sehol sajnos!
Probléma: Az egyik hangfalban a magas driver lényegesen halkabban szól mint a másikban!
Vettem bele új drivert de nem ez a probléma. Esetleg valaki vállalná hogy küldenék fényképet a nyákról mindenről és abban kellene segíteni hogy melyik része mehet a driverhez? vagy esetleg melyik kondit vagy ellenállást lenne érdemes kicserélni mert kb olyan a helyzet mintha valamelyik ellenálláson nem menne át a jel rendesen! A mély megkapja a jelet tökéletesen csak a driver nem! Válaszokat segítséget előre is köszönöm! Zsolt
(#) Ge Lee válasza Karesz 50 hozzászólására (») Szept 14, 2018 /
 
Én is analógról beszéltem, merthogy a VF2 az az. És a kolléga által a multisimben "tervezgetett" erősítőt is zártam már rövidre üzem közben, ugyanúgy nem lett baja. A HTA-t azt nem tudom rövidre zárni, mert nekem áramkorlát nélküli változatom van.
És igen, a gerjedés ugyanúgy probléma, ami bele is fér a nincs jól megtervezve kategóriába. A csatolt rajzon sem azért kerültek oda a védelembe azok az RC tagok, hogy a Phase Linear-nak fogyjon a raktárkészlete, hanem valaki beletervezte. Gondolom nem is gerjed be ha belép a védelem. Az meg hogy begerjed-e vagy sem végfok kérdése is. Nekem a VF2-ben ha jól emlékszem csak egy kondi van az áramkorlát tranyójának a bázisában, vagy még az sem, és még sosem gerjedt be rövidzárban.

pl.jpg
    
(#) black1989 válasza Karesz 50 hozzászólására (») Szept 14, 2018 /
 
Szia!

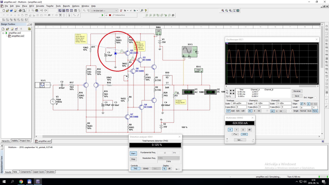
Megváltoztattam az áramkört , kiegészítettem egy lm317-el ez lesz az áramgenerátor , ez fixen tartja a bd140 bázisfeszültségét a végfok tápfeszültségétől függetlenül , legalább is levettem +-30 voltra , és szépen működik , ugyan úgy mint +-35 voltról. Kivettem a diferenciál fokozatból az emitter ellenállásokat ,így a torzítási szint is csökkent! Mit gondolsz , jó lesz így vagy változtassak még valamin ?
(#) Karesz 50 válasza black1989 hozzászólására (») Szept 14, 2018 /
 
Az a TL431 felesleges szerintem, de hosszú lenne elmesélni miért.
A BD140-en fordíts 180 fokot, hogy az emittere legyen a táp fele.
A differenciál erősítő emitterkörébe kell áramgenerátor, mert így nincs tápelnyomás. Először is brummos lesz a végfok és nem fogod érteni mi miatt.

A differenciál erősítő emitter ellenállásairól: ha növeled a nyílthurkú erősítést, (az emitter ellenállás nullára csökkentésével) csökken a torzítás, de nem mindig ilyenkor szól a legjobban... ezt ki kell próbálni.

Nincs benne semmilyen nagyfrekvenciás kompenzáció, tehát valószínűleg be fog gerjedni és ezt szkóp nélkül csak onnan fogod megtudni, hogy túlzottan melegszik majd, vagy rosszabb esetben azonnal elszállnak a végtranzisztorok bekapcsoláskor.
(#) Karesz 50 válasza Ge Lee hozzászólására (») Szept 14, 2018 /
 
A VF2 FET-es végfok. A FET-ek sokkal nagyok impulzusáramot bírnak, mint a tranzisztorok - mint tudjuk.

Emlékszem, hogy kivetted a HTA-ból a túláramvédelmet, mert úgy rosszabbul szólt és nem értetted miért. (Kapacitívan terheli a nagyjelű erősítőt.) Ha most a HTA a kedvenc erősítőd és folyamatosan ezt hallgatod túláram védelem nélkül... akkor most hogy is van ez?
(#) black1989 válasza Karesz 50 hozzászólására (») Szept 14, 2018 /
 
Szia , a javított verzióban nincs tl431 , ott már lm317-el csináltam meg az áramgenerátort!

Elméletileg , a végfok kimenetén lévő 2uh tekercs csökkenti a nagyfrekis gerjedés is . Vagy nem így van?

A nagyferekis kompenzációról meg nem sokat tudok!
(#) Ge Lee válasza Karesz 50 hozzászólására (») Szept 14, 2018 /
 
Idézet:
„Ha most a HTA a kedvenc erősítőd és folyamatosan ezt hallgatod túláram védelem nélkül... akkor most hogy is van ez?”
Roppant egyszerűen:
Idézet:
„Amelyik nagy teljesítményű végfokot”
A HTA-m kimondottan szobavégfok, közel sem nagy teljesítményű (valahol 25W körül van a vége). Tönkremennie sincs mitől, hiszen sem cipelve, sem kihajtva nincs, szóval teljesen felesleges bele az áramkorlát. Már csak azért is, mert ilyen 100Ft nagyságrendű végtranyó van benne, szóval belefér ha mondjuk 5 vagy 10 évente ki kell vennem egy új párt a zacskóból. Eddig még nem kellett.
Olyan helyre kell az áramkorlát, ahol 8db 800Ft-os végtranyót kell cserélni ha baj van. Ami ráadásul fémtokos, így a munkát is megadja.
(#) Karesz 50 válasza black1989 hozzászólására (») Szept 14, 2018 /
 
Annak az áramgenerátornak egyáltalán nem kell precíziósnak lennie, ennek semmi hatása nem lesz sem a hangképre, sem a működésre.

A kapacitív terhelés okozta berezgések ellen nyújt védelmet a kimeneten lévő induktivitás, ettől még a belső hurok gerjedhet és így fog is.

Mindjárt leszimulálom neked.
(#) bogumil13 hozzászólása Szept 14, 2018 /
 
Sziasztok!
Segitsegre lenne szuksegem egy onkyo Tx-41 javitasaban.Kb 3 eve csereltem benne STK 463-at.Akkor az volt a jelenseg,egyik oldal halkan recsegve szolt,a masik rendesen.Csere es idaig birta.Most durvabb volt a hiba jelenseg,mert mind a ket hangfalban kinyirta a melynyomot.Most egyik oldal egyaltalan meg se mukkan,a masik meg annyit csinal h brutal modon durva bugassal,beranja koppra a membrant.
Mar van uj STK,de az lenne a kerdes,a rossz meg a helyen,mielott cserelnem mit kellene megneznem,ill mernem, h mas alkatresz rossz e nehogy meg haljon az uj STK.Rajzom nincs sajna,kepet teszek fel.
Koszi ha tud vki segiteni.
(#) Karesz 50 válasza bogumil13 hozzászólására (») Szept 14, 2018 /
 
Valószínűleg beégett a hangszóró védelem reléje és ez lehet egy régi hiba is. Először a védelem javításával kezd. Csipogd ki a relét első körben.
(#) reloop válasza Karesz 50 hozzászólására (») Szept 14, 2018 /
 
Ez nem több egy koppanásgátlónál.

Onkyo.gif
    
(#) Karesz 50 válasza Karesz 50 hozzászólására (») Szept 14, 2018 /
 
Kicsit megnöveltem a nyílthurkú erősítést, a nagyjelű fokozat emitter ellenállásának 10 Ohm-ra csökkentésével. Szépen gerjed. A nyílthurkú erősítés 73 dB, a zárthurkú 26 dB - ebből adódik a visszacsatolási tényező: 73-26=47 dB, tehát a torzítás a 1/200-ad részére csökken, vagyis (az ujjaimon számolva) 0.01% körüli.

A nyílthurkú erősítés analízisén szépen látszik, hogy a -180 fokos fázistolást a 26 dB-es erősítésnél éri el , tehát a fázistartalék 0 fok, tehát gerjed.

Lehet lassítani a leglassúbb fokozatot, ez a legegyszerűbb megoldás - szinte mindenki ezt csinálja. Ezzel lejjebb tolódik az első töréspont, cserébe már egész kisfrekvenciától elkezd nőni a THD, viszont "kigerjed".
Következő: »»   2105 / 2576
Bejelentkezés

Belépés

Hirdetés
XDT.hu
Az oldalon sütiket használunk a helyes működéshez. Bővebb információt az adatvédelmi szabályzatban olvashatsz. Megértettem