Fórum témák

» Több friss téma
Fórum » Elektronikában kezdők kérdései
- Ez a felület kizárólag, az elektronikában kezdők kérdéseinek van fenntartva és nem elfelejtve, hogy hobbielektronika a fórumunk!
- Ami tehát azt jelenti, hogy a nagymama bevásárlását nem itt beszéljük meg, ill. ez nem üzenőfal!
- Kerülendő az olyan kérdés, amit egy másik meglévő (több mint 17000 van), témában kellene kitárgyalni!
- És végül büntetés terhe mellett kerülendő az MSN és egyéb szleng, a magyar helyesírás mellőzése, beleértve a mondateleji nagybetűket is!
Lapozás: OK   11 / 4047
(#) Stefan válasza kopasz hozzászólására (») Máj 8, 2006 /
 
annyira nem rosz ha NAGYON kenyes a fuled akkor masikat csinalj inkabb en szamgep taprol (12V) probaltam eddig 800 ft os autohangszoroval sztem anyira nem szar csak egy normalis elofok kene hozza
(#) tatabike válasza KeserűCukor hozzászólására (») Máj 8, 2006 /
 
LM1036-nak nem kell logaritmikus sehova. A hangerőhöz sem. És 50kOhm-osokat igényel általában. Ezeket velem a forgalmazó közölte egyszer....
(#) tatabike válasza kopasz hozzászólására (») Máj 8, 2006 /
 
Szerintem, ha szemből nézed a potit, hogy feléd legyen a kinyúló tengely, akkor a bal szélső lábra kell kötni a GND-t, földet, testet stb. A jobb szélső lábra a bejövő, vagy ráküldött jelet. A középsőre meg azt a vezetéket, amin visszacsámborog a jel az IC-be. Ha balra tekered a potit, több GND-t kap, és ugyanennyivel kevesebbet a bejövő jelből, tehát halkulni fog, ha jobbra, akkor meg fordítva.
(#) tatabike válasza tatabike hozzászólására (») Máj 8, 2006 /
 
Ja, és lefelé álljanak a lábak, bocsi ezt kihagytam...
(#) KeserűCukor válasza tatabike hozzászólására (») Máj 8, 2006 /
 
Köszönöm a segítséget mindenkinek!
---ZoLee---
(#) Tamás válasza KeserűCukor hozzászólására (») Máj 9, 2006 /
 
Sziasztok! Van 1 kis problémám.:Egy áramszünet után bedöglött a monitorom,úgy hogy elöször még nem volt semmi gond,csak újra kellett indítanom a gépemet,és az újraindítás után nem kapcsolt vissza a monitor,hanem csak a power led villog veszettül,meg ugyanebben az ütemben kattog benne valami reléféle lehet.Azt szeretném kérdezni,hogy hol keressem a hibát, én spec a sorkimenő tranyóra gondolok,hogy zárlatos lehet. Most nem tudok mérni,mert rossz a műszerem,vennem kell másikat. Ha valakinek van ötlete,kérem írjon. Köszönöm.
(#) cydor válasza KeserűCukor hozzászólására (») Máj 10, 2006 /
 
sziasztok lenne egy nagy kérdésem: Beszereztem a Tina legújabb 6-os verzióját fullosba, szal ezzel el is tudom menteni a kapcsilási rajzot.
de hogy tudom a nyák bekötést kinyomtatni...
eddig amit találtam fórumokban mindenki corelben rajzolta meg. nem a corellel van a gondom, hanem ha már egyszer beszenvedem a kapcs rajzot akkor hogyan lehetne abból kinyomtatni a nyák szabásmintát?
azt olvastam, hogy ezt TinaPro tudja, vagy mégsem?

ha nem milyen progival próbálkozzak?

olvastam róla, hogy dos, meg 98 alá vannak ilyen progik, de azokat - ha egyáltalán megtaláltam - XP alatt nem tudom futtatni, egyfoltában hibák, és kifagy meg minden.
a rávasalásos technikát szeretném használni, de ne kelljen 2* ugyanazt lerajzolni.

előre is kösz minden választ
(#) eSDi válasza cydor hozzászólására (») Máj 10, 2006 /
 
Tinába sehogy! Használj Eagle-t vagy Proteust vagy ExpressPCB-t. A Tina az csak egy áramkör szimulátor....
(#) cydor válasza eSDi hozzászólására (») Máj 10, 2006 /
 
kösz...
és a tinában megszerkesztett kapcsrajzot tudom valamelyikkel imortálni?
(#) eSDi válasza cydor hozzászólására (») Máj 10, 2006 /
 
Sajnos nem lehet.
(#) cydor válasza eSDi hozzászólására (») Máj 10, 2006 /
 
a tina doksijában ezt olvastam:
A hálózatlisták Pspice formátumban exportálhatók és importálhatók, és felhasználhatók számos nyomtatottáramkör-tervező programban, mint például az ORCAD, TANGO, PCAD, PROTEL, az EDS és a REDAC.

ezek szerint ezek is csak kapcsolási rajz tervezők?

az Eagle-t, Proteus-t, ExpressPCB-t le lehet tölteni valahonnan?, torrenten nem találtam... de biztos van valahol?
(#) eSDi válasza cydor hozzászólására (») Máj 10, 2006 /
 
nem ezek nyáktervezők. De az ORCAD az CAD program és nem kezdőnek való. a TANGO az ezer éves DOS-os valami. A Protel az nagyon bonyolult. A többit nem ismerem.

Torrenetel nem nagyon fogsz ilyet találni.

Googli a barátod. Az említett 3-ból az ExpressPCB az ingyenes de abban kézzel kell megrajzolni a nyákot.
(#) Frankye válasza cydor hozzászólására (») Máj 10, 2006 /
 
Nagyon halkan jegyzem meg, hogy a honlapomon fent van egy "javított" eagle, azt le tudod tölteni. Benne van a "javítás" is, csak egy kicsit keresgélned kell. (Nem sokat, csak kicsit!)
(#) cydor válasza Frankye hozzászólására (») Máj 10, 2006 /
 
köszi )
(#) Frankye válasza cydor hozzászólására (») Máj 10, 2006 /
 
Ezek szerint +találtad...

Szívesen!
(#) cydor válasza Frankye hozzászólására (») Máj 10, 2006 /
 
igen meg jól elrejtetted)
arik a deguid
ha minden igaz most találtam konvertert is, halán át tudom menteni a kapcsrajzokat, ha sikerül szólok
(#) Frankye válasza cydor hozzászólására (») Máj 11, 2006 /
 
Idézet:
„arik a deguid”

Köszi!
(#) deguss válasza Frankye hozzászólására (») Máj 13, 2006 /
 
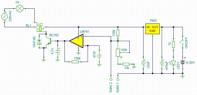
Szerintetek ez a kapcsolás mint vízfigyelő berendezés működne? Ha nem, miért, mi nem?

Üdv. deguss
(#) pitkin válasza deguss hozzászólására (») Máj 13, 2006 /
 
Első ránézésre a 7805 IN és OUT fel van cserélve
(#) dbase válasza pitkin hozzászólására (») Máj 13, 2006 /
 
És a Led1 meghalna 30V nál mert 1k-s az ellenállás és 30ma folnya rajta.
Szerintem próbáld ki az érintő kapcsolot vízbe szerintem müködne mert a víz jobban vezeti az áramot mint az ujjad,
(#) vicsys válasza deguss hozzászólására (») Máj 13, 2006 /
 
szerintem a dióda is rossz helyen van...
A relére tedd ne a tranyára
A led tényleg a másik oldalra kell...
A tranyán lévő kondi mire kell?
(#) deguss válasza vicsys hozzászólására (») Máj 13, 2006 /
 
7805 IN-OUT figyelmetlenségből fel lett cserélve.

A led előtét ellenállását valóban a táphoz kell méretezni, ez nem kérdéses. Csak kiválasztottam egy értéket hasamra csapva, 12V-os táphoz.. De jogos dbase hozzászólása. Mondjuk, a 8-30V-al azt szemléltettem, hogy a kapcsolás működőképes 8-30V-ig.

A dióda valóban mehetne a relé tekercsére, de szerintem emiatt nincs rossz helyen. Funkcióját így is ellátja...

Amiben még tanácsokra szorulnék, az a készülék működőképessége. Nah ugye ha jól rémlik a víz - összetevőitől és keménységétől (oldott ásványi anyagok)- ellenállása 800 Ohm/m. Tehát ha pl a két érzékelő kött csak nedvesség (lecsapódott pára) van, lehet még azt "korrigálni" a potival?

A kimeneten lévő kondi valóban fölösleges, nem tudom miért tettem oda/maradt ott. Szerintem a bemenetre akartam tenni, a potenciál stabilizálására... De ott valóban fölösleges. Sőt kikapcsoláskor még "veszélyt" is jelenthet a tarnyóra!

Üdv.
(#) KeserűCukor válasza deguss hozzászólására (») Máj 13, 2006 /
 
CuMz huzal az milyen?
Hol lehet ilyet szerezni, bontani, stb..?
Drága cucc ez?
THX:
---ZoLee---
(#) _JANI_ válasza deguss hozzászólására (») Máj 14, 2006 /
 
A készüléked elméletileg müködhetne. Bár némi finomításra szükség lehet.
PLD:

Ha az rézékelő elektródák tartósan vizbe merülnek, akkor a + elektródát a vízbonás miatt keletkező tiszta oxigén "megeszi" és emiatt időnként cserére szorul, kivéve ha nemesfémet vagy szénrudat alkalmazol.

Emitterkövető helyett célszerü lenne comparátort alkalmazni, hogy az érzékenységet növelhesd, vagy az elektródán átfolyó áramot letudd csökkenteni...

Elkerülhető az elektródák "elfogyása" ha váltakozó áramot kapcsolunk rájuk és igy nem tud kialakulni tiszta oxigén a felületükön. (Ez egy kicsit bonyolultabbá teszi az áramkört.)

Ha a led elé teszel egy FET-es áramgenerátort, akkor 5-30Voltig nyugodtan használhatod. Így állandó áramot biztosíthatsz a lednek különböző feszültségeken.

(#) _JANI_ válasza KeserűCukor hozzászólására (») Máj 14, 2006 /
 
Zománcozott rézhuzal.

És egy lehetséges beszerzési forrás...

Ha egész csévét (spulnit, orsót) kell megvenni akkor elég drága! De kilehet termelmi a megfelelő huzalt bontott de épp tekercsű relékből és mágneskapcsolókból. De ha nics kéznél a mezfelelő keresztmetszetű huzal, akkor vékonyabb huzalokkat kell párhuzamosan tekerni. Ekkor csak a megfelelő ősszkeresztmetszetre kell odafigyelni.
(#) Stefan válasza KeserűCukor hozzászólására (») Máj 14, 2006 /
 
1n914=1n4148
biztos jo nekem a 100Ks potiim kb 80-90K szoval az se pontos adat
sztem helyetesitsd 47µF bar ahogy en a rajzot neztem az 0.39uf szoval 470nF lesz ami neked kell
(#) KeserűCukor válasza _JANI_ hozzászólására (») Máj 14, 2006 /
 
A régi rádiókban nem ilyen van?
A másik kérdésem:
A block diagram szerint 10 és 20 lábak egyaránt GND, de ezek most akkor belül összevannak kötve, vagy mindegyikre kell nekem gnd-t kötni?
Egyre nem elég?
Mindössze ennyi áthidalás lenne a nyákrajzomon, ha lenne?
THX:
---ZoLee---
(#) _JANI_ válasza KeserűCukor hozzászólására (») Máj 14, 2006 /
 
Iden. Abban is előfordul!
(#) Stefan válasza _JANI_ hozzászólására (») Máj 14, 2006 /
 
lehet h rosz helyre irtam ?? de azt hogy csinaltam?
(#) Norberto válasza KeserűCukor hozzászólására (») Máj 14, 2006 /
 
Idézet:
„CuMz huzal az milyen?”


Gyerekek!

A CuMz huzal vajon megegyezik a CuZ-vel??? Vagy lehet, hogy mindenki félreértette az eredeti kérdést?
Következő: »»   11 / 4047
Bejelentkezés

Belépés

Hirdetés
XDT.hu
Az oldalon sütiket használunk a helyes működéshez. Bővebb információt az adatvédelmi szabályzatban olvashatsz. Megértettem