Fórum témák

» Több friss téma
Fórum » Erősítő építése elejétől a végéig
Lapozás: OK   27 / 97
(#) compozit válasza Bartos77 hozzászólására (») Jún 20, 2020 /
 
Ha tudnád, hogy D osztályban mik a kritériumok ahhoz, hogy jó hang legyen, akkor az előbbi hozzászólást biztosan nem írod le...
(#) Bartos77 válasza compozit hozzászólására (») Jún 20, 2020 /
 
Felejtsd el, hogy a gubát én kaparjam ki helyetted, amikor folyamatosan itt ócsárolgatsz, ráadásul úgy, hogy az alapokból a béka segge alatt van a tudásod...

Mert D-osztályt nem lehet tervezni úgy, hogy nem tudom mi a különbség egy késleltetés, meg fázistolás között, vagy hogy tudom megcsinálni, hogy egy erősítő fokozat alacsony fázistolással vigyen át egy szűk sávban. Akár csak abban a szűk sávban, ahol pont kell...
A hozzászólás módosítva: Jún 20, 2020
(#) Bartos77 válasza compozit hozzászólására (») Jún 20, 2020 /
 
Azt viszont látom, hogy te nem tudod, így leírni sem fogod...
A hozzászólás módosítva: Jún 20, 2020
(#) Karesz 50 válasza compozit hozzászólására (») Jún 20, 2020 /
 
Igaz ez diff. ki-bemenetű, viszont 8GHz, 17500V/us, 0.1ns késleltetés, 80ps felfutóél.
A Texas-nál +/-5V van megadva maximális tápfeszként, de az adatlapon csak+/-2.5V

LMH5401.pdf
    
(#) Karesz 50 válasza Bartos77 hozzászólására (») Jún 20, 2020 /
 
Szerinted "katt" mennyivel volt okosabb, mint "compozit" ?
(#) Bartos77 válasza Karesz 50 hozzászólására (») Jún 20, 2020 /
 
Egyébként SPafi sokkal nagyobb möster volt a témában, mint katt haverod, vagy bármelyik itt...

Kár, hogy nem ír már erre a fórumra...
A hozzászólás módosítva: Jún 20, 2020
(#) Bartos77 válasza Karesz 50 hozzászólására (») Jún 20, 2020 /
 
Nem tudom, de ez a compozit valami rossz műszerésztanoncnak tűnik, aki túl nagyarcú lett, mióta elkezdett szimulátoron játszani valami általa földelt kimenetű D-osztálynak becézgetett förmedvénnyel...
(#) Karesz 50 válasza compozit hozzászólására (») Jún 20, 2020 /
 
Akkor neked kell megmondanod, hogy okosabb vagy-e "katt"-nál...
(#) Bartos77 válasza Karesz 50 hozzászólására (») Jún 20, 2020 /
 
Okosabb e, mint egy 5.-es....
(#) Bartos77 válasza Karesz 50 hozzászólására (») Jún 20, 2020 /
 
Visszatolta e az orcáját compozit álnéven a drágaszág? Nem hiszem...

Katt-nak azé nem okozott volna gondot egy s...os ellenütemű fetes fokozat elvi működésének megértése...legalábbis annyit azért kinéztem volna belőle...Mondjuk a nagy, beképzelt pofa, a fölényeskedő hangnem az stimmel...
A hozzászólás módosítva: Jún 20, 2020
(#) Bartos77 hozzászólása Jún 20, 2020 /
 
A linkelt dolog egyébként egy fesz erősítő fokozat, nem a végfok... Csak a néhai végfoknál is hasonló volt a bemeneti fokozat topológiája... Nyilván a fesz erősítő sokkal magasabb frekvencián megy, mint a néhai végfok 360Khz-e és gyakorlatilag állandó 50%-os kitöltési tényezővel működik.

A kimeneti jel amplitúdójától szinte függetlenül mindig közel 50% a kitöltési tényező. Akkor is, ha -20V van a kimeneten, vagy 0V, vagy 20V...ez az ötlet benne...
A hozzászólás módosítva: Jún 20, 2020
(#) Bartos77 válasza Bartos77 hozzászólására (») Jún 20, 2020 /
 
Ja és igen Karesz, B100-at hajtottam vele és nem volt rossz hangja, csakhát ezt a hangot el lehet érni lineáris üzemmel is, meghát ugyanúgy minden ellenállás, tápkondi, csatoló kondi, tranyók, minden ugyanúgy hallatszik benne, mint a lineáris üzemben.

Hallatszik benne pl az áramtükör tranyói, vagy az a BAV99, amire ráhajtanak. (azon csak egy 50%-os tökéletes négyszöget látni) Bármelyik tápfesz hidegítő kondijai, hogy pl a 4,7µF X7R SMD kerámiák mellé, meg a + 220µF-os elkók mellé még betettem egy 220nF-os MKT-t az ugyanúgy hallatszott ebben is, mint akármelyik hagyományos fesz erősítőben... Szóval nem úsztam meg ezzel sem a mágiát és ezotériát, hiába működött kapcsoló üzemben... Minden ugyanúgy belehallatszik, mint lineáris üzemben, az összes ellenállás, kondi, tranyó...
A hozzászólás módosítva: Jún 20, 2020
(#) compozit válasza Bartos77 hozzászólására (») Jún 20, 2020 /
 
Igen, biztosan nagy spíler volt. Kár, hogy csak a pénzre utazott, nem a minőségre. Nagyon kevés köze volt az igazi tudáshoz. Egyébként ugyanolyan trágár stílusa volt, mint neked. Aztán megírtam neki, hogy a cipőmet sem törölném bele... Némi méltatlankodás után csend lett.
(#) compozit válasza Bartos77 hozzászólására (») Jún 20, 2020 /
 
Ezt bóknak veszem! Remélem, már beiratkoztál a 3.-ba? Találkozunk az évnyitón!
(#) compozit válasza Bartos77 hozzászólására (») Jún 20, 2020 /
 
Te miből gondolod, hogy nem tudom mi a különbség a fázistolás és a késleltetés között? Csak kitalálsz valami zöldséget?

Ha te megpróbáltad volna megérteni azt a matmodot, amit küldtem, egész más lenne a véleményed. De nyilván semmit nem értesz belőle, még kérdezni sem tudsz. Ha nem érdekel, akkor miért szólsz bele? Én mindössze egy opamp típust kérdeztem tőled. És kaptam egy rakás ostobaságot, bírálatot olyan dolgokról, amikről semmit nem tudsz.

Tehát, azt kérném, hogy csinálj úgy, mint a festék: kopj le!
(#) compozit válasza Bartos77 hozzászólására (») Jún 20, 2020 /
 
Már leírtam. Feltételeztem rólad, hogy tudod mit keresek. Sajnos tévedtem...
(#) Bartos77 válasza Karesz 50 hozzászólására (») Jún 20, 2020 /
 
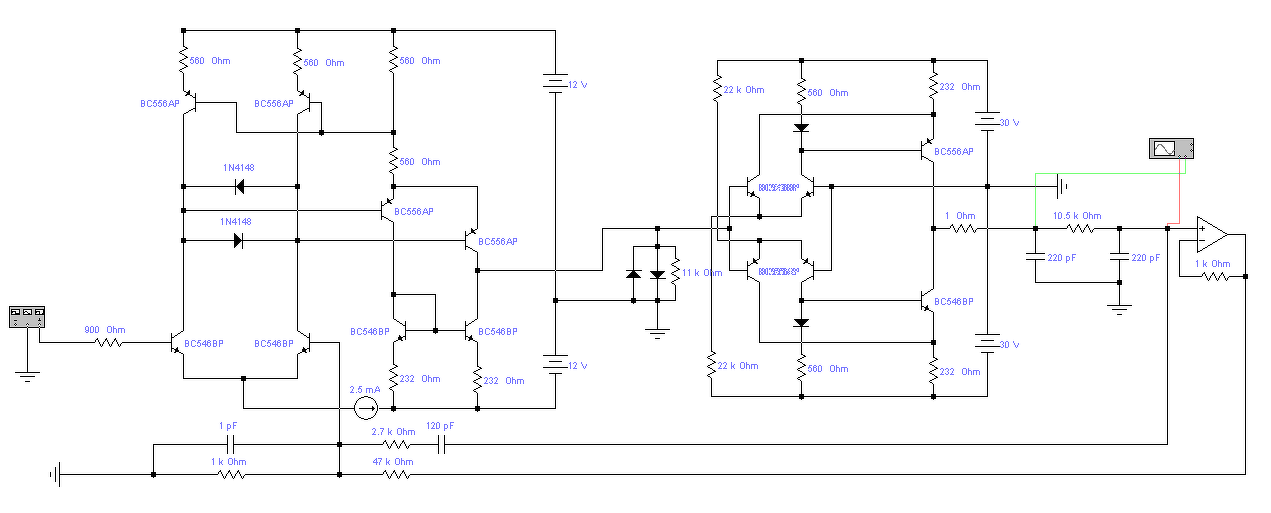
Hibásan van benne az 560R a rajzodon a második diff fokozat emitterében nincs 560R!

Legyilkoltad a meredekségét...
A hozzászólás módosítva: Jún 20, 2020
(#) Gafly hozzászólása Jún 20, 2020 /
 
Lehet takaritani.
(#) Bartos77 válasza Gafly hozzászólására (») Jún 20, 2020 /
 
Azért mindent légyszi ne, a PWM feszerősítő szorosan kapcsolódik a témához. Katt bácsi off személyes dolgai meg nem...
(#) compozit válasza Bartos77 hozzászólására (») Jún 20, 2020 /
 
Meg a tieid sem.
(#) Bartos77 válasza compozit hozzászólására (») Jún 20, 2020 /
 
Először az életben egyet értek veled valamiben. Persze a hozzá kapcsolódó dolgokra is értettem. A soha viszont nem látásra kedves katt. (A nyaraló körüli vakondtúrásokkal vigyázni a tolószékkel, mert könnyen elakadhat benne gondolom...)
A hozzászólás módosítva: Jún 20, 2020
(#) compozit válasza Bartos77 hozzászólására (») Jún 20, 2020 /
 
Vigyázni fogok, nagyfiú.
(#) Bartos77 válasza Bartos77 hozzászólására (») Jún 20, 2020 /
 
2-3MHz elég neki. 2sa1381 2sc3503-al és mondjuk hibaáram visszacsatolt áramgenyákokkal meg lehet csinálni, hogy 100V/V fölötti pp jelet kitoljon. Csak egy egyszeres erősítésű teljesítmény buffer kell utána, ami rádolgozik a hangsugárzóra. Ezen a frekin tejesen "csupasz", bundamentes jelet szolgáltat, tehát nem kell nagyon védeni nagyfrekis zavartól a buffert. Max egy jól méretezett simító RC szűrést lehet tenni a bemenetére, de én azt se raktam...

Karesz rajzán túl alacsony frekin megy. Az 560R-ek rossz helyen vannak, emiatt baromira lecsökken a fokozat meredeksége és kimenő árama.
A hozzászólás módosítva: Jún 20, 2020
(#) Bartos77 válasza Bartos77 hozzászólására (») Jún 20, 2020 /
 
Na szóval 100Vpp fölötti jelet akartam írni...

Lényeg, hogy Karesznak mondanám, hogy az 560R ellenállókat át kell rakni a differősítőben... legalább 2Mhz-en kell mennie, akkor kellően kicsi a 3-szögjel, nem rontja a kivezérelhetőséget nagyon, valamint a kimeneti jel is szinte teljesen sima, nagyon kicsi benne a vivőmaradék. (Ez a frekivel négyzetesen csökken ugye a másodfokú szűrő miatt, tehát kell a 2-3MHz működési frekvencia.)

Másoknak: a kondi értékeket tartsuk minél alacsonyabban hogy a kitöltési tényezőnek minél kevésbé kelljen kimozdulni az 50%-ból... (Vagy növeljük a kapcsolt áramgenerátorok áramát, azzal is csökken a kitöltési tényező változása).

Tulajdonképpen csak a kondikba kell áramot pumpálni, így ideális esetben állandó 50% kitöltéssel mehetne a cucc hangfrekis vezérlésnél.... A gyakorlatban is meg lehet oldani, hogy csak nagyon kicsit változzon az az 50%...

A gyakorlatban a prototípus teljesen csendesen indult. Semmi koppanás, vagy zaj. Atom csendes, nagyon zajtalan kis fesz erősítő vált belőle...

Lehet persze tovább fejleszteni rajta, ha valaki késztetést érez az ilyen egzotikus feszültség erősítési módszerek kipróbálására...

Pl a kapcsolt áramgenerátort is lehet tovább fejleszteni...lehet jobbat, meg még annál is jobbat odatenni...
A hozzászólás módosítva: Jún 20, 2020
(#) Karesz 50 válasza Bartos77 hozzászólására (») Jún 20, 2020 /
 
Kijavítottam, de véletlenül rosszabb lett és lassult valamelyest, 920kHz-ről 880-ra csökkent a vivő. Így lezár a második diff fokozat, de nincs jelentősége.
(#) Bartos77 válasza Karesz 50 hozzászólására (») Jún 20, 2020 /
 
Hát attól nem lehet rosszabb, elméletileg sem, csak csökken a késleltetés, mert majdnem 10-szeresére nő a meghajtó árama, amivel a diódák, meg a kapcsolt áramgenerátor fokozat kapacitását, meg a saját Ccb kapcitásait képes meghajtani.... Lényeg, hogy ennek nem 800Khz-en kell mennie, hanem 3Mhz-en...

Ott a második diff erősítőnél jól kell elhelyezni az ellenállókat...
A hozzászólás módosítva: Jún 20, 2020
(#) Bartos77 válasza Karesz 50 hozzászólására (») Jún 20, 2020 /
 
Hát nekem viszont csak lassult tőle, ha úgy teszem be az ellenállásokat, ahogy te...igaz nem sokat:

Tehát igen, belassítja az emitterbe tett 560R és az emiatt lecsökkentett kimeneti áram...

Még a dióda kapacitásokat is megnézném, mert lehet, hogy az ideális diódádat, valami 1N4007-ről mintázták...
A hozzászólás módosítva: Jún 20, 2020
(#) Bartos77 hozzászólása Jún 20, 2020 /
 
Egyébként ebben az ős stimulátorban pl 8MHz-en is elmegy és ilyen az aluláteresztő szűrőbe pumpált áramának az alakja:

2,5mA-es impulzusokkal hajtja az aluláteresztő szűrőt...
A hozzászólás módosítva: Jún 20, 2020

freki3.png
    
(#) Bartos77 válasza Karesz 50 hozzászólására (») Jún 20, 2020 /
 
Még a 4 db 1N4148 diódára tudok gondolni. Szerintem túl nagyok a virtuális diódáid kapacitásai...
(#) tothbela válasza Bartos77 hozzászólására (») Jún 20, 2020 /
 
2pF alatt van, éppen tegnap szimuláltam vele.
Következő: »»   27 / 97
Bejelentkezés

Belépés

Hirdetés
XDT.hu
Az oldalon sütiket használunk a helyes működéshez. Bővebb információt az adatvédelmi szabályzatban olvashatsz. Megértettem