Fórum témák
» Több friss téma |
Mielőtt kérdezel, a következő két dolgot ellenőrizd!
I. A helyes tápfeszültségek megléte.
II. A kimeneten van-e egyenfeszültség.
Élesztés.
Ááá , gyorsan összedobva is jobb mint az enyém!
Valójában rájöttem mi a probléma, én sok erősítőt építettem már , de kvázikomplementer erősítőt.. bevallom soha! Az elrendezése , az alkatrészek útjai komplementerpáros erősítőknél sokkal könnyebben lehet vezetni a sávokat! Én is nekirugaszkodtam , de kicsit másképp , várom az észrevételt , lehet ugyan olyan rossz , vagy rosszabb , de legalább most bordára terveztem amit kellett! A hozzászólás módosítva: Jan 6, 2021
Ez már 80%-os. Akkora kapacitású elkókat használj amiket rajzoltam. A nyugalmiáram-beállító bázis-emitter ellenállásának összege (poti+ellenállás) kb. 800R. A 4k7-es trimmerrel nem fogod tudni beállítani, azt csökkentsd 500R-re (mint a rajzon). A hangszóró negatív pólusa nem a GND-n van, hanem csatolókondin.
Próbáld meg úgy kialakítani a földvezetéket ahogy rajzoltam, felesleges oda-vissza csámborogni vele. A többi egyébként szuper.
Köszi szépen!
Kicsit aggódtam , hogy ez sem lett jobb mint a másik! Átszerkesztgetem az értékeket! Ma már nem biztos , hogy nem variálom a földvezetéket, végül is azt nem tudtam megoldani , hogy ne 2 oldalra menjen a földvezeték ...
(Nem hagyta magát szerkeszteni.) Lemaradt, hogy R7, R8 0.16W hőt disszipál, oda bőven elég a 0.6W-os teljesítményű ellenállás.
T3 pedig 0.3W-ot, T4, T5 0.24W-ot, ezekre nem muszáj hűtőzászlót tenni. T3 kb. 50-60 fokos lesz hűtés nélkül.
T3 50-60 fok ? Az már zsizsi
![]() Hát inkább túlméretezem , volt már olyan ,hogy nem hallható gerjedés volt , vagy földhurok ,és az egyik kis bc-ből kályha lett!
Addig értem hogy az erősítőn belül nem találkozik a két jelföld, de a jelforrás kimenetén mindenképpen. Ha csak nem valami spéci a jelforrás, de az nagyon ritka.
Ha nagyon egyszerűen akarom megfogalmazni, akkor egy közös ponthoz képest két jelforrás (bal+jobb oldal) feszültségét kellene X szedésére erősíteni. Amit a kimeneten szeretnénk kicsatolni. Ha már a jelforrás kimenetén közösítve van a két csatorna, akkor az már máshol nem igen lehet. Persze a tápegységnél kényszerből van. Ha csak nem független a jelföld a tápegységtől. Csak akkor meg mihez képest legyen hidegítve bármilyen pont, vagy mihez képest van a kimeneten jel?
A pwm-et leszámítva nem terveztem már végfokot vagy 15 éve. Az akkori hta-m közös tápos kialakítása és huzalozása valahogy a kép szerint nézett ki és semmi bajom nem volt vele (egy nyákon volt a két csatorna tükör szimmetrikusan felépítve). Nem vitatom a dual mono kialakítás előnyét, de nálam akkor vesztette el végleg az elméleti jelentőségét is, amikor a csövesem (ami szintén nem dual mono) itt állt 3 hétig az asztalon élére állítva és szétborítva, mert csináltam neki dual mono tápot. Már előre dörzsöltem a kezeimet hogy milyen lesz. Két héten keresztül hallgattam. Az égvilágon semmilyen különbséget nem hallottam a közös táphoz képest, ugyanúgy szólt, ugyanúgy, ugyanott volt minden a térben, így vissza is kötöztem az eredeti állapotra.
Pedig ebben a dologban még előre hittem is. Amiben meg nem hittem ott meg valóban volt változás, mint pl. az FR4 vs CEM1. Nem akarok hosszan írni, de ma már semmit nem hiszek el amit a neten olvasok, de amikor az egyik ismerősöm is mondta ezt nekem akkor elmentem hozzá és meghallgattam. Teljesen egyforma 2db JLH, őskori Tungsram végtranyókkal, ugyanaz az alkatrészkészlet, csatlakozók minden, ugyanaz a nyákterv, egyedül abban különböztek, hogy az egyiket FR4-es nyákra a másikat meg CEM1-es nyákra építette. És a CEM1-es nyákos az szebben szólt, szerinte is meg szerintem is. Kérdem tőle, hogy ha ez így hallható (ennyit számítana egy hordozó dielektromos tulajdonsága?), akkor mi lenne, ha az FR4-est átépítené légszereltre? Először hallani sem akart róla, aztán fél év elteltével hív hogy menjek át. A félvezetőket felfogatta a bordára, rendelt a TME-től merev, ezüstözött rezet és légszerelve pókhálóban összerakta. Háromszor mentem át hozzá hallgatózni, mindhárom esetben a légszerelt szólt szebben. Kár volt ezt ide leírnom, jobb lett volna privátban. Majd a modik törlik ha nem ide való, de talán válaszoltam is a kérdésre. A hozzászólás módosítva: Jan 7, 2021
Morfondíroztam, hogy le írjam-e a saját tapasztalatom, de hát miért ne? Ezt a légszerelést hajdanában kipróbáltuk egy nálam is elvetemültebb ember kérésére. Ugyanaz a kapcsolás, ugyanazokkal az alkatrészekkel, a tápegységet átforrasztgattam, tehát az is azonos volt. Szó szerint deszkamodell volt mindkettő. A légszereltnek nagyon nem volt mindegy hol és hogyan van lefogatva a deszkához (rétegelt lemez volt, ha jól emlékszem), mindig másképpen szólt és mindig rosszabbul, mint a nyákos változat. Nálam is hallgattuk és nála is. Abban maradtunk, hogy ez volt az első és utolsó légszerelt erősítőm.
A bakelit és az üvegszálas közötti különbséget még soha nem próbáltam ki - de már többen írták, hogy a bakelit szebben szól - talán egyszer kipróbálom, ha még építek valaha erősítőt. Azt viszont állandóan hallom, hogy a kézzel festett kísérleti nyákok mindig rosszabb hangúak, mint legyártatott ónozott, forrasztásgátlós példányok.
Rétegelt lemezre a legritkább esetben (sosem) szoktak légszerelni. A CEM1 nem bakelit hanem cellulóz, (talán ezért is fehér) fenolgyanta erősítéssel, az FR4 pedig üvegszövet epoxigyanta erősítéssel ha minden igaz.
Talán azt rajzoltam le amiről írtál. Az erősítő bemenetéig meg lehet oldani, hogy ne legyen földhurok, de az interkonnekten akkor is keletkezik. Persze a gyakorlatban ez legtöbbször nem okoz különösebb problémát, de ott van. Azt a kis áthallást meg nem érzékeljük. (?)
A hozzászólás módosítva: Jan 7, 2021
Igen, kb erre gondoltam.Ahogy említed, az a kis áthallás szerintem sem probléma, mivel úgy gondolom (talán tévesen), hogy egy vinil lemez áthallása is jóval gyengébb, meg a hangsugárzók is közös szobában vannak. Mikrofonos felvételnél is van áthallás, sőt a felvétel szerkesztése során sem szélre vannak panorámázva a hangszerek.
Eleve közös táppal tervezett sztereó erősítőnél természetesen figyelembe lehet venni hogy nem csak ott kapcsolódik a két oldal ahol ideális lenne, hanem ott, ahol a fizika akarja. A hibaáramok meg szintén ismerik a fizikát, de ezt nem kell bemutatni, mert rengeteget agyaltál miatta.
Nem baj ha ide van írva, legfeljebb nem mindenkit érdekel.
Valami olyat hallottam, hogy az üvegszálas vs "bakelit" dolog hasonlít a csöves erősítőkben használt olajpapír vs stiroflex (polisztirol) dielektrikumú kondenzátor mizériára. Azért említettem a csövest, mert ott relatív nagy hangfrekvenciás feszültségek vannak. Vagy a PWM erősítők polipropilén vs polisztirol kondenzátorai. Láttam olyan ipari elektronikát, ahol a nagy impedanciás pontok nem a nyák forrszemein lettek kivitelezve, hanem a nyák 3-4mm-es furatába beszorított teflon tipli tartott egy ezüstözött forrcsúcsot, és azon találkoztak az érzékeny pontok.
Ilyen tiplim nekem is volt valahol pár darab csak nem tudom hova kevertem el, ezek ha jól emlékszem valami lokátor fiókban voltak. Kb. 15mm magasak, az aljában egy 3-as vagy 4-es menettel, a tetejében meg egy "korona", egy 4 ágú forrfül, az egésznek az alakja meg mint a süvegcukoré.
Sziasztok! Egy olyan kérdésem lenne, hogy mivel lehetne ezt a tranzistort helyettesíteni, rtan430c-t112-1. Bc546 jó helyette esetleg? Azt a 4,7kohm-ot oda kéne illeszteni a bázisa elé, hogy a meghajtó áramkör nem menjen tönkre? Az eredetiben benne van a tokozasban. Egy Onkyo Rz800 surrand bal csatornajat nemitja.Q4613 és Q4603 a számuk.
Egy kérdést csak egy helyen, nem három topikban.. A "Tranzisztorok helyettesítése" topikban kaptál választ.
A hozzászólás módosítva: Jan 10, 2021
Sziasztok!
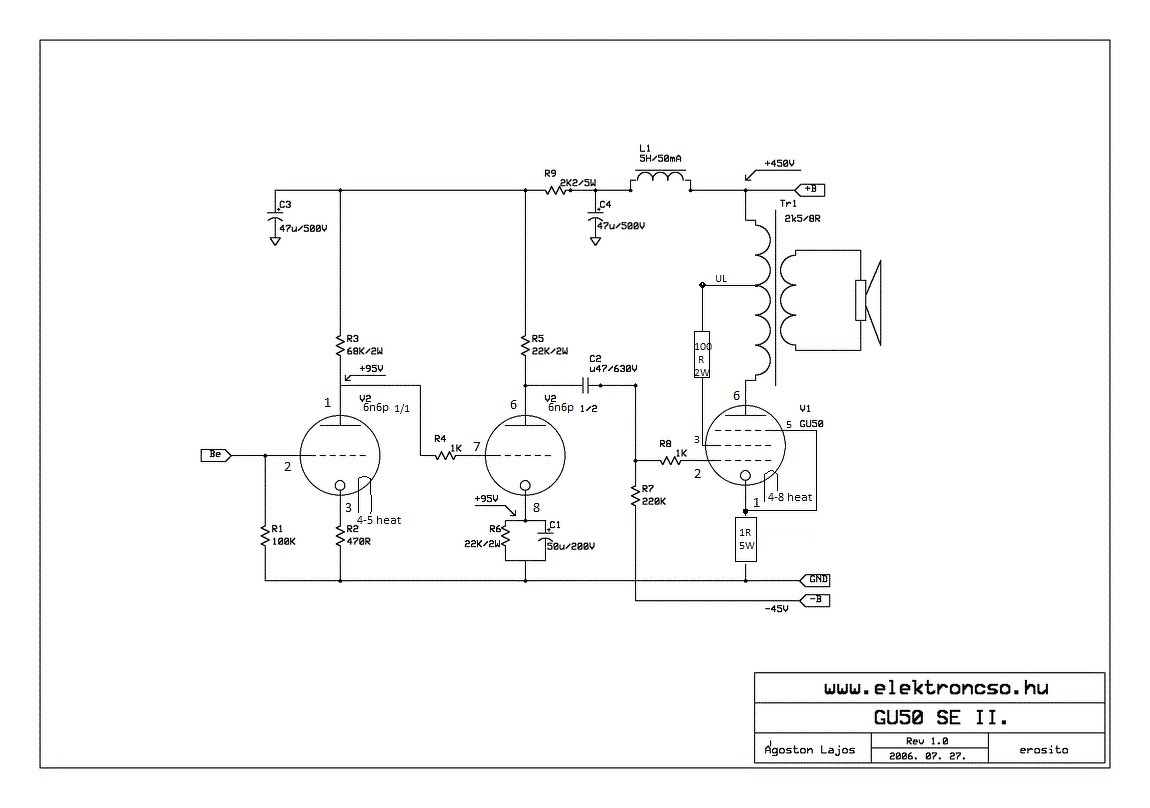
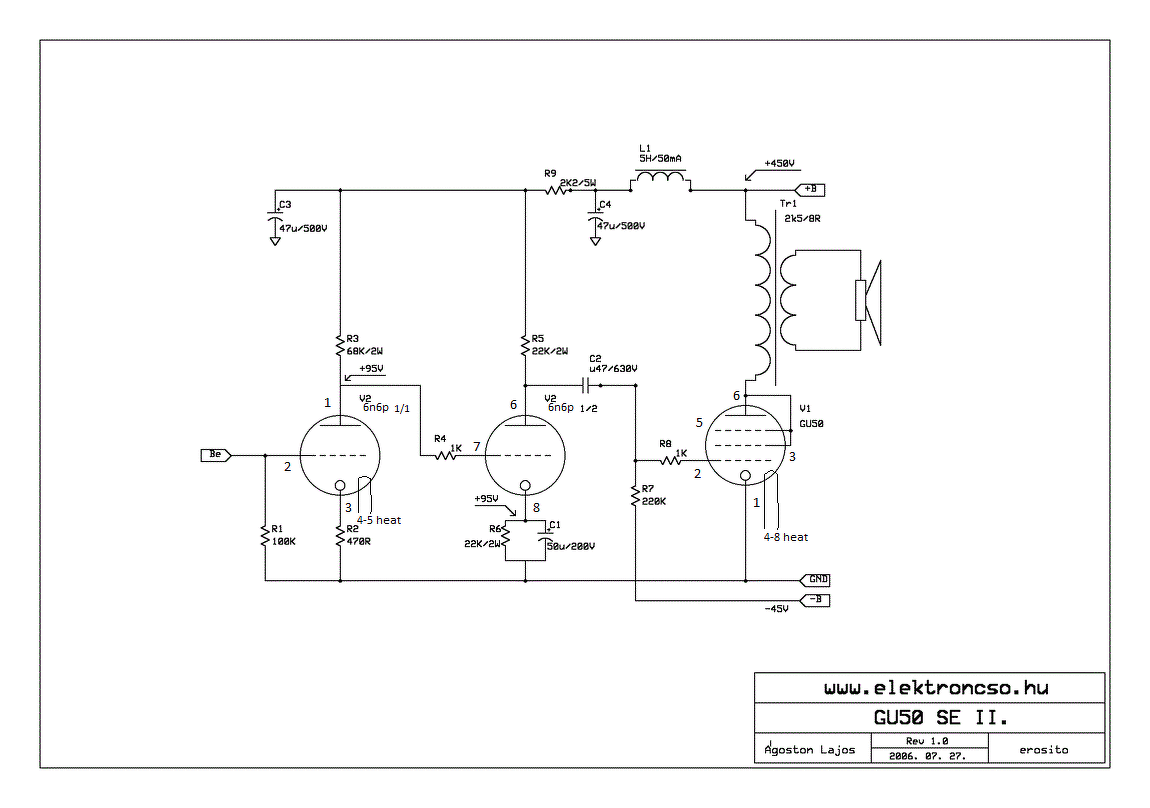
Ez a kapcsolás életképes lehet ezzel a triódával? Az előfok ellenállás értékeire gondolok , ha jól emlékszem akkor az "eredeti" rajzon 6sn7 cső van az előfokban...Vajon működhet bármiféle változtatás nélkül a 6n6p csővel is? A hozzászólás módosítva: Jan 10, 2021
Sziasztok!
Megvan minden alkatrész a csöves erőlködőhöz , persze még nem akarom összerakni , csak szeretném behatóbban tanulmányozni! Ahhoz tudnom kellene, hogy melyik fajtája építhető meg a gu50 se kapcsolási rajzai közül. Van belőle 100 ,és Attól félek sok a nem tökéletes(hibás) rajz is!
Ahol a kapcsolási rajzok alapjai sem tiszták/hibásak, onnan azonnal ugranék.
Mivel még csöves erősítőt nem építettem , így szerintem nem is kell rutinosnak legyek ebben a témában!
A 6N6P erősebb mint a 6SN7 úgyhogy ha utóbbival működik akkor azzal is mennie kell. Első körben én nem erőltetném a triódák direkt csatolását hanem tennék egy csatolókondit R4 elé és akkor mindkét csőnek tudsz állítani rendes munkapontot tápfesztől kevésbé függően. A második trióda anódellenállása szerintem feleslegesen nagy (azaz értékre kicsi), meg kell nézni a gyakorlatban hogy mekkora áram hajtja ki a GU-t, nem tudom, sose dolgoztam vele. Az L1-nek nem ott kell lenni ahol a rajzon van hanem a betápnál. Első körbe fojtó tekerésnek se állnék neki, egy fetes késleltetős-kapacitássokszorozós-stabilizált anódszűrőt egyszerűbb összerakni, pár alkatrész az egész, és jobb eredményt ad, a ripple a 100uV-os tartományban lesz.
Köszi!
Érhetően leírtad, de egyet nem értek !Mivel a rajzon a Gu50 katódja lemegy földre , így nem tudom hol állítok munkapontot, szerintem az kevés , hogy -45v előfeszítés legyen a vezérlőrács előfeszítése. Esetleg, ha a katód és föld közé betennék 1 ohm/5 wattos ellenállást , akkor azon tudnék mérni feszültséget, így a nyugalmi áram is meghatározható belőle?
Állítani attól még tudod csak mérni nem. Az áram méréséhez elég egy 1 ohmos ellenállás a katódba. A rácsokat (g2,g3) meg ne kösd közvetlenül az anódra hanem tegyél oda egy 100 ohmot mert anélkül majdnem biztos hogy gerjedni fog egy adott áramérték felett.
A kapcsolással csak annyi a bajom, hogy a GU50 anódja lehet 800 V -is, (itt 450) de a segédrács csak 250 V.
A -45 V előfeszültséget úgyis szabályoznod kellene, mert a -45 V csaknem lezárásba viszi a csövet. A katódáramot pedig a katódban levő 1 Ω -on mérheted, ahogy előttem is írták.
Szia!
Változtattam a rajzon egy kicsit! Nem biztos , hogy jó így ! Ha jól tudom így kell ultralinear módba kapcsolni... Az egy ohmos ellenálláson gondolom mv-ban kell mérnem , 50-70 mv környéki beállítást kell elérni?
Hát igen, de ebben az esetben a cső már nem trióda kapcsolásban működik, mint eredetileg, hanem pentódaként. A megengedett segédrácsáramot kell a segédrács ellenállással beállítani.
Azért a segédrácsot egy 100 µF -al hidegíteném, hogy ne működjön anódként. De ez már így egy másik kapcsolás. A hozzászólás módosítva: Jan 12, 2021
Értem, szóval akkor így már teljesen pentóda kapcsolásban van?
Viszont akkor annyi az egész , ha jól értem , a g2 segédrácsot kössem az anódra 100ohm/2-5 wattos ellenállattal ?A g3 fékezőrácsot pedig simán a katódra, vagy mehet gnd-re egyből?
Ha trióda kapcsolás van, g2, g3 az anódon, akkor az anódfeszültség 250 V lehet, a G2 miatt.
Ha pentóda kapcsolás, akkor lehet 450 V anódfeszültség, de akkor a segédrács áramot korlátozni kell. A g3 -at katódra kell(ene) kötni mint minden rendes pentódánál, ha anódra van kötve, akkor annyi, mintha ott sem lenne. A katód, meg a GND elvileg ugyanaz, az az 1 Ω nem sokat számít, de a katódra illik kötni.
Akkor lehet , hogy rosszul értelmeztem volna?
Itt egy teljes leírás amiből az ihletet merítem, merítettem!
Ne haragudj, nem olvasom végig. A GU50 alapból egy pentóda. De sokan nem szeretík ebben az üzemmódban, és mivel minden elektródája ki van vezetve, könnyen triódába köthető. Ezzel nincs is semmi baj, csak a katalógus adatai szerint a segédrács max feszültsége 250 V. Ez egyben azt is jelenti, hogy az anódfeszültsége sem lehet több ebben a kapcsolásban. Lehet, hogy bírni fogja legalábbis egy darabig. Amúgy sem egy hosszú élettartamú cső.
Ihletet lehet meríteni, sőt nem is árt, de az ihletből tanulni kell, és a konzekvenciák levonása után áttervezni a saját áramkört az igényeidnek, lehetőségeidnek figyelembevételével. Mindenesetre nem árt, ha fél szemmel az adatlapját is nézed. |
Bejelentkezés
Hirdetés |


















