Fórum témák
» Több friss téma |
Ne legyen komolyság benne!
![]() Csak vicccccnek szántam!! Idézet: „Amúgy meg tényleg érdekes, hogy az a teljesen OFFtopic hozzászólás maradt ugyanúgy, sem javítva, sem off-ba nincs rakva.” A hozzászólás módosítva: Márc 16, 2021
Ez nem neked szólt. Csak láttam a mobil ikont és gondoltam egyett......
Itt a vége OFF! A hozzászólás módosítva: Márc 16, 2021
Sziasztok!
Van egy Urbán féle kit párom, amit hosszú idejű kihasználatlanság után üzemeltem be ismét. Az lenne a bajom vele, hogy az egyik panel kicsit recseg, gerjed (,ha ezt annak lehet nevezni). Mint, amikor egy hangerő szabályzó poti kontaktos lenne tekergetés közben. Jellemzően bekapcsolás után adja ezt a hangot, szinte folyamatosan, majd bemelegedés után már egyre kevesebbszer, de nem feltétlenül szűnik meg teljesen még 1 óra működés után sem, csak már sokkal ritkábban hallani. A hang egyébként ilyenkor is rendben van. Nem torzít, nem marad ki, csak jön ez a kis recsegés mellé. 1 óra múködés, majd egy kikapcs/bekapcs után is ritkán jön elő, tehát mondhatjuk, hogy bemelegedésre mérséklődik a hiba. Csak az egyik panel csinálja ezt, a másikkal nincs gond. Ezt a problémát egyébként nagyon régen a megépítéskor is tapasztaltam már. Táp bajom nem hiszem, hogy van, hiszen a másik panel teljesen ok, illetve minimális búgás sincs, +-42V a tápfesz. A másik bajom (és ez mindkét panel esetében van), az a zaj (sustorgás). Emlékeim szerint megépítéskor nem voltak ennyire zajosak ezek a panelek, most pedig azért hallani kis sustorgást a hangszórókból (rövidre zárt bemenetnél is). Létezik, hogy a műveleti erősítő zajosodik be sok év után? Tudna valaki tanácsot adni mi lehet a hiba?
Szia! A recsegés sajnos számtalan okból adódhat. Passzív, aktív alkatrészek szinte bármelyike lehet, még a hűtőborda és a tranzisztorok közötti szigetelésbe keveredett fémforgács is okozhatja. Talán a legvalószínűbb, hogy van hibás forrasztásod, ahol az ón nem futott fel az alkatrész lábára és csak szorító kötés jött létre. Ha átfuttatod valamennyit akár meg is javulhat.
A sustorgó zaj azért feltűnő, mert napjainkban már a jutányos árú készülékeinek is jobb a jel-zaj viszonya mint a félévszázados technikának. A műveleti erősítőt NE5534-re cserélve várható némi javulás.
Köszi!
A recsegés problémát talán sikerült megtalálni. Átforrasztottam a panelt, lekopogom, de eddig nem jött elő a hiba. Remélem így is marad. 5534-ek vannak a paneleken, ezért is állok értetlenül a probléma előtt. Ez egy kifejezetten kis zajú műveleti erősítő. Ha jelet adok rá, egyébként nem lesz nagyobb a zaj, de egy alapsustorgása van, amit - ha közel hajolok a hangszórókhoz - jól halalni. Ez az alapzaja viszont tuti nem volt meg anno sok-sok évvel ezelőtt a megépítésekor. Azért lehet megpróbálom kicserélni az 5534-eket.
Sziasztok
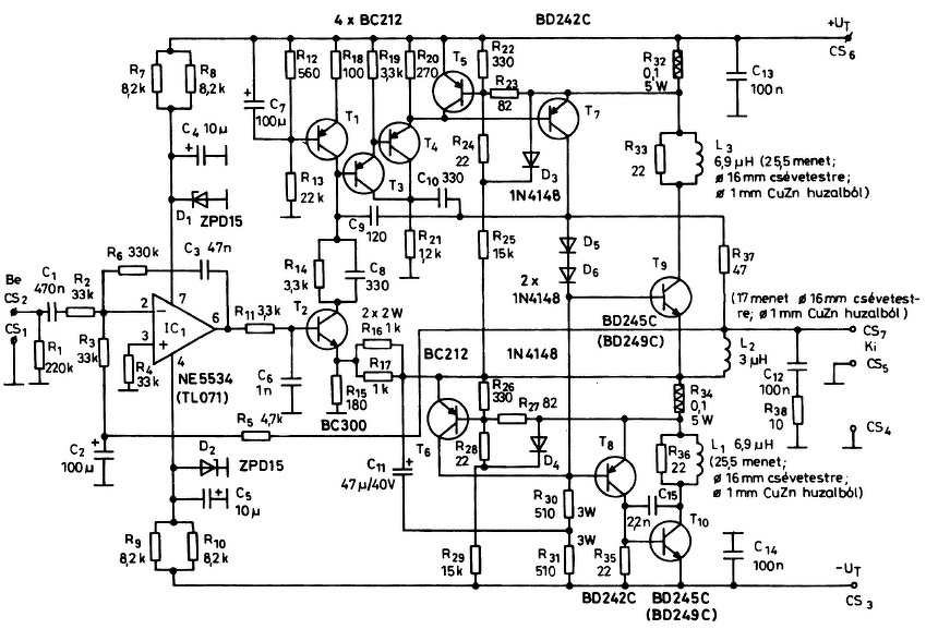
Kicsit bajba vagyok egy quad 405 javítással, elszálltak a végtranzisztorok. Cseréltem benne az összes tranzisztort és diodát.T9-T10 2n3055,T8-T7 BD240C,T1,T3,T4,T5,T6 BC212,D3-D6 1n4148. A probléma a kővetkező, közepes hangerőn jó nem melegszik kicsit több hangerő és a T8,T7,T6 elszáll. Kicsit tanácstalan vagyok nem találok hibát.
Szia! Mérd meg a feszültséget T10 kalapján, olyan mintha nem érintkezne, esetleg rossz a tranzisztor.
Megmértem,0v van rajta gnd-hez képest.
Mekkora tápról megy?
2x50v - ról
Oda a 2N3055 öngyilkosság. Csak 60V-ig bírja, szóval kéne valami masszívabb.
Ez igaz nézek ide 2n3442, érdekes a másikoldalon is az van és megy.
Azután egyszercsak elszáll, minden előjel nélkül
Sok Quad 405 panelt készítettem. Kb.: 57db. Abból most használatban 3..... Nekem a legbeváltabb végrehajtók: Mj15003g. Régebben a BUX40-et használtam. Azzal sem volt soha gond. Nem tudom, hogy kapható-e még.
Kiszedtem, mindkettő szakadt,nem jutottvolna eszembe hogy nem odavaló.
Köszi a segítséget
Ez tápfesz függő!
Elvileg 60 voltos a 3055 tranyó, tehát a tápfeszültség ezzel a tranyóval nem lehet több mint plusz/mínusz 30 volt!! De biztonsági okokból még ennyi se. Ezzel a Quad kb 40-50W-os lesz, illetve néhány ellenállás értékével lejjebb kell menni. A normál tápfesz 45-48v, ahhoz kell a 100 voltos tranyó!! Annó építettem 300wattos quadot is, 2x65V táppal, szatyornyi végtranyóval, amik 150v-osak voltak. Ehhez még kellet pár radikális módosítás az áramkörben is.
Érdekes amit írsz . Nekem a sima +/- 50v-os kapcsolás megy +/-36v-ról. Mit kellene válltoztatni benne hogy a táphoz megfelelő legyen?
Illetve mit okoz ha nem történik változtatás? A hozzászólás módosítva: Ápr 18, 2021
A zénerek előtét ellenállását, és az A osztály 2db munkaellenállását célszerű csökkenteni!
Az A osztály nyugalmi munkaárama 40-50mA! Bár a legjobb, ha kihajítjuk ezt a 2 ellenállatot, meg a bootstrap kondit, és helyette egy áramgenerátort használunk!
Gondolom ha a gyári marad sem okoz problémát egyik sem.
Problémát nem, esetleg idő előtti torzítást, ha elfogy a táp, elfogy az áram...
Kicseréltem 2n3443-re ugynézki jó. Arra kondoltam meghajtóm egy ellenállás keresztül egy kisebb hangszoroval, nem tudom jól gondolat-e?
Szép napot Mindenkinek!
Hozzá jutottam 2 darab régi Quad 405 panelhoz, Cleopátra dobozból lett kitermelve. Tehát +-30V-t kapott. Mivel elég szép a munka, a felújításán gondolkodok. Mit javasoltok hol kezdjem. Vigyázat műkedvelő vagyok, sajnos kevés ismerettel, de lelkes vagyok. ![]() Remélem a csatolmányok jól láthatóak.
Szia!
Láthatóan hiányoznak középről a 47 µF-os kondenzátorok. Bővebben: Link Bővebben: Link Az IC-t lehetne még cserélni, itt a topicban volt már szó arról, hogy mivel jár.
Köszönöm.
Azt láttam, hogy ott van két furat üresen, de a túlsó oldalra van forrasztva egy kondenzátor. Képek csak holnap lesznek. A fólia kondi maradhat? A T5 tranzisztor alatti 4, 7nF, 22nF, 130pF is jó? Azt jól olvastam, hogy a 709 kompenzációja bent maradhat?
Az alkatrész értékek szerintem jók lesznek, igényes kivitelezést látok.
Bővebben: Link
Még egy kérdésem van, az NE 5534 opamp berakható a uA 709 helyére? Ha igen milyen kompenzáció igénye van?
Az NE5534-hez nem kell kompenzáció. Bővebben: Link.
Arra ügyelj, a 709-es foglalatában a korábbi ábrán LM301 szerint kell az IC-t bedugnod. |
Bejelentkezés
Hirdetés |













