Fórum témák
» Több friss téma |
Ha valaki tud a címben jelzett dologra valami jó kapcs rajzot...
HELP!
Teljesítmény? Szigetelt (leválasztott), v. azonos a talaj?
80-100watt azonos föld játszik..
Autó szivarról P4 notesz táp.
ha nincs senkinek jobb 5lete akkor a cikkek közt van eg 12/220 as inv azt megépíted aztán még1 trafó és lm317 el belövöd a feszt
de ez már nagyon elvetemült dolog.... vagy esetleg letekercselsz a trafójából
Hát ez tényleg elég elvetemült ötlet
Nekemis ugyanez a bajom csak még nem gondoltam rá hogy topicot nyissak neki . Én példálu gondoltam a Vilard körre is de én még azt is igyénytelennek tartom: Két dióda kondival felváltott ütemben vezérelve feszültségkéteszerez(több egymás után pedig többszöröz). És akkor az felnyomná 24Vra onnan pedig megint le 19re. De szerintem még ennél is van igényesebb megoldás. Nekem az a bajom az ilyen stabival ilyenkor hogy feleslegesen fűt és sokat (aránylag). Arra viszont még lusta voltam hogy kimérjem hogy legrosszabb esetben is mennyit vesz fel a laptop mert én azért nem fogadnék arra hogy felveszi az összes nekiszánt 3-4-5 ampert ami táp aljára rá van írva max áramnak. Bár lehet..nemtom.. Ez +5V ból +30 at csinál, de leírja hogyan
Ezt 1 IC-vel - adatlapkészletem alapján - nem lehet megoldani, külső kapcsolóeszköz (FET,BJT) is kell.
A belinkelt rajz alapján max 10-15mA-es táp készíthető. Ha nem a kihívás miatt kezdesz bele, olcsóbb ha veszel Nedisnél 4rugó körül egyet, amin beállítható a kimenőfesz jumperrel és 12-24-ről is megy.
vannak olyan fesz stab ic-k amik nem fűtenek, igaz nem elég nekik 2 kondi hanem tekercs, meg sok kondi is kell. Sajna mindig elfelejtem a nevüket...most sem ugrik be..
majd vki talán tudja...
Szerintem ebből ki lehet indulni....
bár nem biztos, de próba szerencse
megvan: buck-konverter -es ic-k nem fűtenek.pl LM2576
Igen, azok sem fűtenek, de ide fesz emelő azaz "boost" konverter kell. Végülis mindkettő kapcsolóüzemű táp.
A pédéefben LM2587 szerepel és szerintem az úgy tökéletes az a kapcsolás ahogy van. Ha valaki kipróbálta szóljon. Szerintem ígéretes a kapcsolás
2587 az 5A-es kapcsolóáramú, 12V-nál ez 60W = kevés sztem.
A kimenö fesz. 19 volt...
Amúgy egy P4-es notesznek naggyából elég a 60-80W. Kár, hogy ez mind kb. 2X-ező. (12-24volt 24-48volt). 19 voltot stabilra belőni ebből?
Hát ez nem az igazi mert semmi áramot nem bír. Ez az a vilard kapcsolás amit említettem. Kis BC tranyókkal nem megyünk messzire.
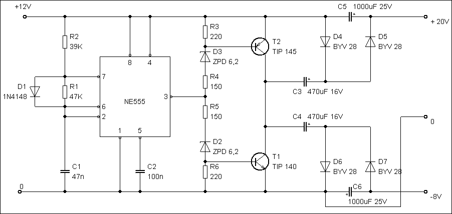
Most találtam egy tetszetőset csak kisebb átalakítást kíván. NE555 forever !!! ![]() És nekünk nem kell negatív táplétrehozás tehát annyival mégegyszerűbb. Mostnéztem hogy a TIP 125W 10A es tranyó. Egy pnp és egy npn. Hmmm lehet hogy ezt holnap megépítem... Nekem megteszett.
Találtam mégegy lehettsées alternativát. Bár aelőző nekem szimpiksabb. Link
Ez is a tipikus vilard kör csak éppen egyszerűbben. Bár ami egyszerű azt nehéz is elrontani Ja igen és ittis megírnám hogy még mindig választ keresek az én problémámra a pc táp átalakítás rovat utolsó előtti oldalán. Szakértők segítégét várom.
Sztem odaírtam (31779): a 12V-ra tegyél egy buck-konvertert, ami 3,3V-ra van beállítva.
Már oly soxor leírtam: ha a kimenőfeszt akarod változtatni, azt kb 1/5-ödével szabad megtenni (kb 4 és 6V között az 5V kimenet) Egyetlen szabályzott az +5V kimenet, ha ez nincs kellően terhelve, az összes többi kimenet sem terhelhető erősen (némelyik el sem indul +5V terhelés nélkül).
Hát én egyszerűen megoldottam, lehet, hogy ezek után számgép gyilkosnak néztek, de müxik....
a számgépek +12 v és +5v- al mennek. a laptopban van aksi, ami álltalában 12voltos vagy 11.4 vagy ilyesmi... Az én gépem hálózati adaptere 20volt 3.25amperes. a hálózati adapter (szerintem) azért ad le több feszültséget, hogy tudja tölteni megfelelően az akkumulátort és a gép is menjen. Arra gondoltam, csinálok egy szivartáp kábel - számgép tápcsati kábelt bedugom és had menjen, igaz nem 20voltról, hanem max 14.4 ről vagy 11v-ről....és megy. De aksit nem töltök ilyenkor vele!maxra feltöltött aksival használom, mert ha mégis zavar van, vagy az autó inditásakor vagy ilyesmi akkor nem áll meg a gép. nem túl sokat használtam de eddig teljesen normálisan megy.... ha valaki kipróbálja, azért FELELŐSÉGET NEM VÁLLALOK!
Hát én már totál elkeveredtem...
Nekem is kéne egy egyszerű rajz hogy az akksiról 19V-ot csináljak.... Nem laptop hanem egy kisebb Hp gép ami adapterről megy...(NAGYON COOL) Csak nem tom tápolni szivargyújtóról... majd még pontosítok hogy mennyit ad le az adapter..... De ha valaki megépítette már az invertert akkor lécci írja le hogy hogyan... Előre is köszi.
A mellékletben csatoltam egy buck/boost regulátort (invertálni is tud). A PDF-ben benne van minden szükséges infó a méretezéshez.
Sziasztok.
Hozzájutottam egy p1-es lapihoz, az akkuja sajnos nem jó, ezért arra gondoltam, akkuról fogom neki adni a 19V-ot, mert ez annyival megy. Utánanéztem a neten. Nem lehetne valahogy ezt feltuningolni? link Vagy mondjuk ezekre más trafót tenni?
Van egy dc-dc converterem...
csak 12v és azalatt ad ki.... De mivan ha beállítom kb 7V-ra és sorbakötöm az akksival amiről megy??? 12V+7V=19. Vagy nem?
Van egy jó kis univerzális DC/DC konverter IC, a 78S40: http://lc.fie.umich.mx/~ifranco/DATASHEET/control_fuentes_conmutada...40.pdf
Na jó, talán nem a legkorszerűbb fajtából való, mivel legalább 20 éves A datasheet-ben van app. note Step-Upra is, csak a feszosztót kell megméretezned 19V- ra. A referencia 1,25V-os tehát, ugy kell csinálni, hogy 19V-on pont 1,25-re osszon. A többi az adatlapon.
Sziasztok!
Szükségem lenne autóba egy 12V-ról AC 15V ra max 1A terheléssel. Nincs valakinek valami ötlete hogy hogyan lehetne ezt megoldani? |
Bejelentkezés
Hirdetés |




majd vki talán tudja...
bár nem biztos, de próba szerencse
(2200Ft)









