Fórum témák

» Több friss téma
Fórum » Erősítő probléma
 
Témaindító: proksa1, idő: Márc 15, 2006
Témakörök:
Lapozás: OK   27 / 85
(#) lapose válasza vpist hozzászólására (») Jan 14, 2009 /
 
Szia!

Ezeknél az erősítőknél sűrűn előfordul a panelen a fólia szakadása, főleg a nagy BC-k környékén, ha nem szakszerűen lett javítva!
Én először ezt nézném meg.
(#) cicne23 hozzászólása Jan 14, 2009 /
 
szevasztok!!!!nemrég szemányoltam egy erősitőt.
2n3055 a végtranyója.nem ez a lényeg. a panelra beag 0003199 van irva ehez kellene nekem kapcs rajz vagy valami leirás
SOK KÖSZÖNET!!!!
(#) lapose válasza cicne23 hozzászólására (») Jan 14, 2009 /
 
Szia!

Fénykép róla?
(#) aty92 hozzászólása Jan 15, 2009 /
 
Üdv! Van egy 1000W-os Magnat the rock 800 4ch típusú erősítőm. Az a gáz vele, hogy 2 csatornás állapotában nem hajtja meg az egyik hangszórot, abszolút néma, míg a másik oldal tökéletessen szól. Esetleg valami tipp mit tegyek,hogy helyreállítsam ezt a problémát
(#) cicne23 válasza lapose hozzászólására (») Jan 15, 2009 /
 
csak panel van mert a doboz nem gyári
(#) lapose válasza cicne23 hozzászólására (») Jan 15, 2009 /
 
Szia!

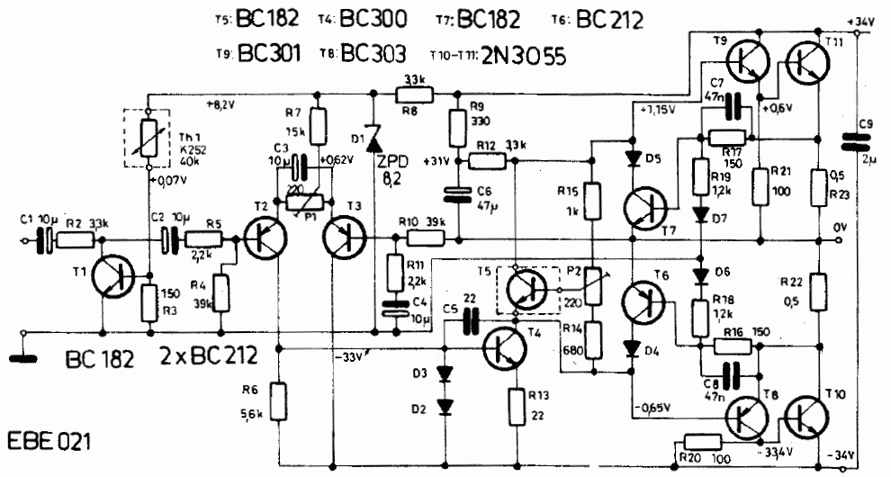
Szerintem ez az.
(#) cicne23 válasza lapose hozzászólására (») Jan 16, 2009 /
 
kössz szépen átnézem a rajzot aztán irok hogy jó e!!!!
(#) cicne23 válasza lapose hozzászólására (») Jan 16, 2009 /
 
köszönöm szépen a segitséget ez az a rajz be is élesztettem. Fajintos.
csak egy gond van vele nyitott bemeneti kapocsnál gerjed egy kicsit.de megoldom.KÖSSZ!!!
(#) lapose válasza cicne23 hozzászólására (») Jan 16, 2009 /
 
Szia!

Szívesen!
(#) gerzsonbiketrial hozzászólása Jan 22, 2009 /
 
Hali mindenkinek Vincze Gergő vagyok.200W-os erősítőt szeretnék csinálni és ahoz kapcsolásrajz,fóliarajz és egy lista hogy mien alkatrészek kellenek.Ha valaki tud segíteni írjon fontos lenne előre is kössz.
(#) maTaKee válasza gerzsonbiketrial hozzászólására (») Jan 22, 2009 /
 
Üdv!
Van millió féle erősítős topik! Csak keresgetni kellene, egyet viszont ajánlok: KD mester MONSTER végfoka (igaz 270W, de ha te ilyen nagyban gondolkodsz, akkor szerintem neked az a +70W semmi).
(#) pintyu hozzászólása Jan 26, 2009 /
 
Sziasztok! Egy telefunken erősítőt javítok. Tranzistoros végfokja van, ám IC-vel van meghajtva. Kezdetekben letiltott a védelem. Kibogarásztam, hogy 10V körüli egyenfesz van a hangszórókimeneten! A másik kimeneten 0V, a jobbik felére rá is kötöttem egy hangszórót, be is búgott szuperul. Próbaképp kivettem a ezt a meghajtó Ic-t, illetve megcseréltem a kettőt. Mivel félbeszakítottak, ezért véletlenül fordítva raktam be a "jó" IC-t. Persze tönkre is ment. A "rossz" Ic a végfok másik felében is 10V egyenfeszt produkált.
Tévedni emberi dolog....Csak az a baj, hogy ez az IC 4500Ft ba kerül.Kellene belőle 2db....Úgy vagyok vele ennyit nem szabad adni egy ilyen IC-ért.
Az lenne a kérdésem, hogy valaki találkozott-e már ezzel az IC-vel? A tipusa: LM391. Nem lehetne ezt valami olcsóbbal helyettesíteni vagy átalakítani? Egész pofás erősítő...kár volna átalakítani az egész véget.

Kép007.jpg
    
(#) lapose válasza pintyu hozzászólására (») Jan 26, 2009 /
 
Szia!

Helyettesíteni nem tudod!
Ha hasonlóra akarod átépíteni a TDA7250-el próbálkozhatsz.

TDA7250.pdf
    
(#) pintyu hozzászólása Jan 26, 2009 /
 
Üdv! Nem egy vagyon ez a TDA, szerintem ez marad. Úgysem próbáltam még ilyesmit Köszönöm mind2-tök hozzászólását!
(#) ged hozzászólása Feb 20, 2009 /
 
Üdv!
Van egy Yamaha RX-496RDS erősítőm ami néha magátol kikapcsol. Biztos, hogy nem melegszik túl mert kis hangerőn és bekapcsolás után is csinálja teljesen rendszertelenül. Amikor kikapcsol olyan hangja van mintha nem kapna áramot hirtelen, mint amikor lekapcsolom a tápfeszt és a kondi kiürül. (Remélem kb. érthető.) Szerintetek mi lehet a baja? Talán öregek a kondik, vagy döglődhet a táp része? Mit tudnátok ajánlani hol keressem a hibát mit cseréjek ki benne?
(#) ged válasza (Felhasználó 13571) hozzászólására (») Feb 20, 2009 /
 
Nagyon köszi, most azonnal szétkapom!
Ha mégsem járok sikerrel van még további ötleted?
(#) ged hozzászólása Feb 27, 2009 /
 
üdv ismét!
ismét egy problémával fordulok hozzátok!
van egy onkyo tx-8211 rádiós erősítő aminek a bal oldala hangerőtől, bemenettől függetlenül nagyon halkan búg/gerjed. próbáltam több konnektorban, nem földhurok, szétszedtem bekapcsolt állapotban óvatosan átkocogtattam szigetelt csavarhúzóval hátha kontakthiba de semmi sem derült ki. lehetséges hogy valamelyik kondi elöregedett? végülis nem egy mai darab, azt hiszem 2001-es. remélem tudtok adni valami ötletet, hogy merre keresgessem a hibát!
előre is köszönet!
(#) Stefan hozzászólása Márc 19, 2009 /
 
Üdv!
Szerintetek az miért van, hogyha fordítva dugom be az erősítőt a konnektorba akkor jobban búg?
Saját végfok, a primer oldalon van a kapcsoló, csak az egyik ágat szakítja meg, műanyag.
(#) Stefan válasza Stefan hozzászólására (») Márc 19, 2009 /
 
Jó fej vagyok... sok infó volt...
Egy kis plussz: szekunder oldal szabvány szimmetrikus táp graetz, 4700-4700uf kondik +100-100nf fölpontok mindenhol külön vannak vezetve, amúgy semmi bugás, csak ha lóg a madzag a bemeneten, és a másik kérdés, hogy az miért van, ha ledet is kötök a tápra akkor is jobban búg? a led egy 1,2Kohmos 5Wos ellenállással van bekötve.
(#) Matt hozzászólása Márc 22, 2009 /
 
Tiszteletem a Kollégáknak!

Hozzám került egy BEAG-AET453 -as erősítő javításra. A probléma a következő: Amikor bekapcsolom, olyan hangot ad (nem a hangfalakból) mintha szikrázna benne valami, de nem látszik semmi égési nyom, esetleg hol szikrázna. Továbbá ezt a jelenséget kb 50Hz-es brumm kíséri a hangfalakba. Az erősítő kb fél éve lett átkondizva. Ezt biztosra mondom, mivel én kondiztam át anno. Az a furcsa ebben a jelenségben, hogy nem mindíg csinálja.
A pufferkondikon van egy hőellenállás, ilyenkor az elég rendesen melegszik. Csodálom, hogy nem old le.
Előre is köszönöm a segítségeteket.

Üdv:
Matt
(#) Legu hozzászólása Márc 23, 2009 /
 
Sziasztok!

Bocsi, ha nagyon buta a kérdés, de hátha tudtok válaszolni. A helyzet van egy régi rádióerősítőm, amit a multkor elővettem a kamrából. Kipróbáltam, beszédhangnál gyönyörűen megszólaltatta a korongokat, szépen tisztán szólt, de amikor zenére kapcsoltam, akkor folyamatosan el-elhalkul amikor erősebb jel megy át, érzetre olyan, mint amikor teljesítményt kellene átadnia akkor szakadozik. Főleg basszusnál.

Van bárkinek épkézláb ötlete mi ez a jellenség????

Előre is nagyon szépen köszönöm a segítségeteket.


Üdv.:

Legu
(#) watt válasza Legu hozzászólására (») Márc 23, 2009 /
 
Lehet, hogy kiszáradtak benne a pufferelkók, vagy nem jól működik a csendesítője, ha ez olyan, hogy a gombokhoz érve elhalkul...
(#) Legu válasza watt hozzászólására (») Márc 23, 2009 /
 
Hát igazából nagyon buta vagyok az elektronikához, csak az érdekelt, hogy hátha gyakori hibajalenség lehet, és van rá egyszerű megoldás.

Ha nem nyúlok semmihez akkor is csinálja.

Nem kell semmihez hozzáérni, egy külső tunert kötöttem rá és a csatornaváltás után csinálja. Amikor csak beszéd van szépen tisztán szól, nagyobb hangerőnél a mélyebb tónusok már beremegnek, de ha zene szól amikor nagyobb ütem szólal meg megszűnik 1 - 1 pillanatra a hang. Ez kis hangerőnél is jelentkezik.

Ha még valami ötlet van szívesen várom

Üdv
(#) muimui hozzászólása Márc 23, 2009 /
 
Szerintem ottlehet a probléma, hogy az előerősítője kis jelszintre van tervezve, és te nagy jelt küldessz rá, magyrán tulerúsíti a végfoknak
(#) Legu válasza (Felhasználó 13571) hozzászólására (») Márc 23, 2009 /
 
Abszolúte miden a gyári rajta. táp is, csak rákötöttem egy külső tunert, a deck bemenetre.

2 db hangszórót rákötöttem és ennyi.

És teljesen buta vagyok a dologoz sajnos
(#) Sebi válasza Legu hozzászólására (») Márc 23, 2009 /
 
Jó, gyári, de milyen? Ahhoz hogy érdemben elmélkedni lehessen a hibáról, kellene valami típust is írnod!
(#) Legu válasza Sebi hozzászólására (») Márc 23, 2009 /
 
Elnézést kérek tudatlanságomért, megpróbálok több infót begyűjteni róla, de mint modottam teljesen laikus vagyok.

Örülök, hogy így is ennyien megpróbáltok segíteni, csak félek, attól, hogy megnézem sokminden nem derül ki. Max fotókat tudok csatolni, feltölteni, hátha az alapján tud valaki segíteni. Mivel nem értek hozzá, csak demonstrálni tudom a hibát, ill fotózni az eszközt. Ebéd után nekiesek én is a témának.

Köbzoli köszönöm a válaszod nekem ez is nagy segítség, hogy tudjam mit kell egyáltalán vizsgálnom.

Üdv
(#) watt válasza Legu hozzászólására (») Márc 23, 2009 /
 
Az adattábláját tán el tudod olvasni?
(#) Legu válasza watt hozzászólására (») Márc 23, 2009 /
 
Hali!

Proxima erősítő 45w 4 Ohm. A tápja kolegám szerint rendvben van. 35W-ops 4 ohmos hangfalakat akartam meghajtani, és csinálj a fent említett hibát.

Valakinek vmi éegyéb ötlet?


Köszönöm
(#) zolika60 válasza Legu hozzászólására (») Márc 23, 2009 /
 
Nem lehet, hogy kicsi a hangfalad? Egy 45W-os erősítőhöz legalább 60-70W-os hangfal kéne.
Következő: »»   27 / 85
Bejelentkezés

Belépés

Hirdetés
XDT.hu
Az oldalon sütiket használunk a helyes működéshez. Bővebb információt az adatvédelmi szabályzatban olvashatsz. Megértettem