Fórum témák

» Több friss téma
Fórum » TL494
 
Témaindító: speki, idő: Ápr 30, 2006
Lapozás: OK   3 / 5
(#) tepizoli válasza mex hozzászólására (») Máj 15, 2007 /
 
Köszi! Az az egy volt nem számit.
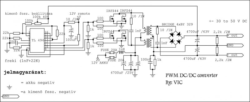
(#) WaRL0 hozzászólása Dec 28, 2008 /
 
Sziasztok.Szeretnek egy DC-DC konvertert csinalni 12Vrol 30Vot csinalni.Ehhez szeretnek kapcsolast.Van 1 AZ7500BP IC-m PC-tap bol bontotta szerintem jo erre a celra.

Koszonom


Bocsanat a modiktol hogy ebbe a topic ba irtam de ez is kapcsolouzemu dolgokkal foglalkozik es mereszkedtem ide irni
(#) lapose válasza WaRL0 hozzászólására (») Dec 29, 2008 /
 
Szia!

Ha jól tudom. AZ7500=TL494
(#) lapose válasza WaRL0 hozzászólására (») Dec 29, 2008 /
 
Szia!

Kiindulási alapnak:
Bővebben: Link
Bővebben: Link
(#) Hebi hozzászólása Márc 25, 2009 /
 
Sziasztok!

TL494-el szeretnék készíteni pwm-es habvágó-hőmérsékletvezérlést. Sajna nem igazán vágom az elektronoikát, jó lenne, ha valaki kisegítene legalább egy kapcsolási rajzzal.
42V-os trafóról működne a habvágó, mert ilyen trafóm van.
Előre is köszi a segítséget!
(#) sebestyen_ferenc hozzászólása Ápr 16, 2009 /
 
Üdv mindenkinek, az alábbi kapcsolásban szerepel, egy kapcsoló üzemű táp azzal a módosítással készítettem el,hogy nekem 230 voltra transzformálja a feszültséget és nem tudom, mekkora ellenállás kellene a visszacsatoláshoz, hogy stabilan tartsa a kimenő feszültséget.
(#) gtk hozzászólása Ápr 20, 2009 /
 
Sziasztok !

Van egy TL494-el szerelt AC-DC tapegysegem. -5V/1A, 5V/12A, 12V/2A -t tud. Szeretnem atalakitani 0-40V /5A tapegysegre. Jelenleg 8-10% kitoltessel dolgozik. Valoszinu hogy 50% kitoltessel, a jelenlegi trafoval is elerne a 40V koruli kimenetet a mostani 12V kimeneten.
- Nezegettem TL494 tutorialt; a PWM szabalyzassal nem lenne gond.
Az +5V kimenet vissza van csatolva egy ellenallas osztoval az 1. labra. A 2. lab egy ellenallas osztoval az IC tapjara van kotve. Ezt is kellene modositanom. De nem talaltam anyagot, es nem ertem a hibaerositok szerepet es mukodeset az IC-ben.
Ha valaki a lenyeget leirna nagyot segitene. Koszi.
(Majd ha elobbre jutok, erdekelne az aram szabalyozas is, hogy hogyan lehetne megoldani.)
(#) gtk válasza sebestyen_ferenc hozzászólására (») Ápr 20, 2009 /
 
Ha jol ertem: a masodik labon levo feszultseggel hasonlit,ami ebben az esetben a REF fesz. vagyis +5V. Akkorara kell meretezni az ellenallas osztot, hogy (a potmeter minimum allasaban, ~0 Ohm) 230V -nal legyen 5V az 1. labon.
(#) Inhouse válasza gtk hozzászólására (») Ápr 20, 2009 /
 
A TL494-nek van egy referencia lába, stab 5V vvan rajta, ezen van az egyik ellenállás páros, a stabilnak szánt kimeneten a másik, az előzőhöz viszonyítva áll be a kimenet...

Üdv
Inhouse
(#) gtk válasza Inhouse hozzászólására (») Ápr 20, 2009 /
 
Koszi. Az en tapomnal annyi a kulonbseg, hogy nem a REF-re van kotve, hanem az IC tapjarol van leosztva. Udv.

(#) sebestyen_ferenc válasza Inhouse hozzászólására (») Ápr 20, 2009 /
 
Akkor én az ic 1-es lábra 5voltig le kell osztja a 230voltos feszültséget?
(#) gtk válasza sebestyen_ferenc hozzászólására (») Ápr 20, 2009 /
 
Idézet:
„Akkorara kell meretezni az ellenallas osztot, hogy (a potmeter minimum allasaban, ~0 Ω) 230V -nal legyen 5V az 1. labon.”

Bocs! Nem minimum , hanem MAXimum allasban !
(#) gtk válasza sebestyen_ferenc hozzászólására (») Ápr 20, 2009 /
 
22k marad az 1. labon GND fele. A 100k helyett : 560k+220k, es marad a 100k potmeter is. Igy kozel 230 lesz a maximum kimeneti feszultseg.

(#) sebestyen_ferenc válasza gtk hozzászólására (») Ápr 20, 2009 /
 
Köszönőm szépen a választ remélem is már stabil lesz a kimenet fesz,
(#) gtk válasza sebestyen_ferenc hozzászólására (») Ápr 20, 2009 /
 
Azert elobb merd le es allitsd be pontosan !
(#) sebestyen_ferenc válasza gtk hozzászólására (») Ápr 20, 2009 /
 
Igen eszt fogom tenni, köszi még egyszer
(#) gtk válasza sebestyen_ferenc hozzászólására (») Ápr 20, 2009 /
 
Ha mar megvan az atalakitas, jelezz vissza kerlek.
(#) sebestyen_ferenc válasza gtk hozzászólására (») Ápr 20, 2009 /
 
Ok, majd holnap kicserélem az ellenállást és kipróbálom, ma már fáradt vagyok hozzá
(#) Thomas10100 hozzászólása Máj 16, 2009 /
 
Sziasztok!

Volna egy kapcsolási rajzom, ami tökéletes lenne nekem.

De ebben van visszacsatolás, nekem meg nem kell.
Ezt hogyan lehet kiiktatni?

Nekem csak a TL494 és az IR2110 kell, rezonáns tápegységhez.

Köszönöm!
(#) Thomas10100 válasza Thomas10100 hozzászólására (») Máj 16, 2009 /
 
Megoldottam, már működik!
(#) DJ Tacki hozzászólása Aug 25, 2009 /
 
Üdv!
Most ismerkedek a TL494 Ic-vel, és egy problémába ütköztem mindjárt az elején. Remélem hogy a többieknek triviális lesz a megoldás
Szóval egy Booster kapcsolást csinálok, amiben az ic egyetlen FET-et kapcsolgat(IRFZ44), viszont amint az ic kimenetét a fetre kötöm, eltorzul a vezérlőjel. Emitterkövető kapcsolásban használom, tehát collector tápon, emitter ellenállással a földön. ennek az ellenállásnak az értéke is problémás, nem tudom hogy kellene kiszámolni, 100ohmos potival próbálkoztam, de a képeken látható módon vagy nagyon lassú lesz a lefutó él, vagy a "teteje lejt". milyen megoldást tanácsoltok, hogy szép négyszögem legyen? (avr-el közvetlen meghajtva a fetet semmi ilyesmi nem jelentkezik). Előre is köszi!
(#) gulyi88 válasza DJ Tacki hozzászólására (») Aug 25, 2009 / 1
 
Inkább így
T1, T2 nek megteszi bármelyik 1A küröli középfrekis komplementer tranyópár.
Más tpfeszültségre az R1-et kell módosítani, nagyjából R1= Ut/100mA.
R2 értéke nem sokat számít 0-10-20 ohm nagyságrend.

Ui: R1 nél lehetne 200mA el is osztani, mert a TL midnkét tranyója hajt, én meg csak az egyikkel számoltam.

TL-FET.PNG
    
(#) DJ Tacki válasza gulyi88 hozzászólására (») Aug 26, 2009 /
 
bevallom simpi válaszánál picit megijedtem, hogy ilyen bonyolult lesz, de a Te push-pull megoldásoddal jó lesz! az értékeket még ki kell kísérleteznem, de első probára is sokkal jobb mint eddig!
Köszönöm!
(#) Epracer hozzászólása Aug 26, 2009 /
 
Nekem is lenne egy kérdésem, kezdő vagyok, szval előre is bocsi a megfogalmazásért
Adott egy autóserősítő, 2 db 2 v-os akku van sorbakapcsolva a 12 V-ossal, versenyzem vele, így minél többet kell kiszedni belőle pár másodpercig.
Odáig eljutottam hogy 1-2, 15 és 16-os lábak a hibaerősítők bemenetei. Működésükkel már nem vagyok tisztában.
A 16-os láb előtt 3 ellenállást találtam, az egyik le volt kötve a pozitív bemeneti tápfeszre, ( 22 kohm ), 15,8 V-nál tiltott, ezt 33 kohm-ra cserélve sikerült elérni hogy 17 V körül kapcsoljon ki. Nem stabiltápos, szval emelkedett a kimeneti feszültség. A másik kettő 10 kohm, és 100 kohm-os, ezek között lehet a magas kimeneti áramra tiltás ( végerősítő részéről ) és az alacsony tápfeszültségre való tiltás ?
A megoldandó probléma hogy a kisebb terhelőimpedancia miatt letilt a pwm. Hogyan tudnám ezt kiiktatni ?
Nemhiszem hogy probléma lenne belőle, egyszer valahogy sikerült összehozni hogy ekkora impedancián ne kapcsoljon ki.
Megpróbálom majd lerajzolni a kapcsolást, de nagyon örülnék egy kis segítségnek hogy merre keresgéljek, illetve csak röviden, hogy hogyan is műkednek ezek a hibaerősítők.
válaszokat előre is köszönöm
(#) Epracer válasza Epracer hozzászólására (») Aug 26, 2009 /
 
a 14-es lábon lévő 5 v referencia feszt kapja meg a 15-ös és az 1-es lábon lévő hibabemenet. Ha a 2-es és 16-os bemeneteket lekötöm nullpontra, akkor figyelmenkívül hagyja a végfoktól érkező hibafeszültséget ?
Vagy most baromságot mondtam ?
(#) Thomas10100 hozzászólása Szept 2, 2009 /
 
Sziasztok!

Egy autós erősítőt javitok, és nem akar menni a tápja. Úgy néz ki hogy a TL494 letilt, valamilyen bemenete miatt.

3-at nem tudok eldönteni hogy jó-e:

1. láb: 0V 1IN+
2. láb: 2,4V 1IN-
3. láb: 0,067V Feedback

Sajnos nincs rajzom hozzá, ezért így nekem kell majd visszakövetnem.

Köszönöm!
(#) szucsip hozzászólása Szept 24, 2009 /
 
Sziasztok!

Valami nagy "hülyeségen" töröm az agyam, de sajnos nem tudom, hogy a TL494 IC mekkora feszültséget tud elviselni (még lineáris tartományán belül) az 1 -es és 2 -es lábán? (az adatlapba vannak mínusz feszültségek is, és nagyon összekeveredtem ) Illetve azt szeretném még tudni, hogy a FEEDBACK (3) láb mire való?


(#) L2773 hozzászólása Jan 8, 2010 /
 
Annyit kérdeznék meg Tőletek, hogy miben különbözik egy Ilyen 555-össel megoldott PWM fordulatszabályozás egy Ilyen TL494-es megoldástól? Bővebben
Feltételezem, hogy a 494-es "elosztja" a "munkát" (hogyan?) vagyis áramot a két tranzisztor közt, nem ?
De másképp, minőségileg van egyéb különbség - valamilyen tekintetben?
Mert az áram megosztását az 555-ös változatnál is megoldhatom két párhuzamos IRF pl 48-cal, és egyszerűbb ez a kapcsolás.
Nem biztos, hogy "igazságosan" osztják meg egymás közt, lehet...
???
(#) L2773 válasza vicsys hozzászólására (») Jan 8, 2010 /
 
Helló!
Azt szeretném megkérdezni Tőled, hogy miben különbözik egy Ilyen 555-össel megoldott PWM fordulatszabályozás egy IlyenTL494-es megoldástól? Bővebben . A topic első oldalán általad a 494-gyel javasolt megoldás majdnem ugyanaz, ezért fordulok hozzád. Feltételezem, hogy a 494-es "elosztja" a "munkát" (hogyan?) vagyis két tranzisztort hajt meg időben elosztva, mivel két kimenete van?
De másképp, minőségileg van más különbség ?
(Ne gondoljunk itt a viccre, hogy miben különbözik az elefánt a zsiráftól, vagy hogy is van...) Pedig lehet, hogy ugyanolyan dolgot kérdek.
Mert az áram megosztását az 555-ös változatnál is megoldhatom két párhuzamos IRF pl 48-cal, és egyszerűbb ez a kapcsolás.
Nem biztos, hogy "igazságosan" osztják meg egymás közt, lehet...
Meg látom, hogy a 494-est más frekvenciákra javasolják (?) az adatlapján. S hogy az konkrétan egy PWM-hez készített integrált.
Egy akkumulátoros csónak motrának a fordulatszabályozását akarom megoldani, s gondolkozom, melyik a megfellelőbb választás.
??
(#) L2773 válasza vicsys hozzászólására (») Jan 8, 2010 /
 
555-tel készítettem már PWM fordulatszabályozást. Ott van egy zúgó alaphangja a szabályozónak, amit a 100 Hz körüli négyszögjel ad.
Ezt küszöbölné ki a TL494 a 10 kHz feletti frekvenciájával?
(Ha működik egy ilyen dolog olyan magas frekvencián...)
Pedig ha jól látom, az adatlapjában azt javasolják...
Következő: »»   3 / 5
Bejelentkezés

Belépés

Hirdetés
XDT.hu
Az oldalon sütiket használunk a helyes működéshez. Bővebb információt az adatvédelmi szabályzatban olvashatsz. Megértettem