Fórum témák
» Több friss téma |
Szerintem 6cm kevés lesz, én hajlanék a 10cm, vagy többszörösére.
Üdv.
Tanácsot szeretnék kérni A osztályú erősítő ügyben azoktól akik már tapasztaltak ebben.Mostanában szeretnék építeni egy ilyen erősítőt és már ki is szemeltem pár kapcsolást, de igazán három kapcsolás amivel leginkább szimpatizálok.Ebben kellene egy kis segítség hogy melyiket érdemesebb megépíteni szerintetek,illetve melyiknek szebb, tisztább a hangja?Vagy úgy is kérdezhetném hogy melyik képviseli leginkább az A osztályra jellemző hangzást?Ezekre a kapcsolásokra gondolok:JLH Class A ,Death of Zen (DoZ),Hiraga Még annyit hozzáfűznék hogy 4-Ohm terhelésre kellene. Előre is köszönöm a segítőkész tanácsot.
Szia .
Idézet: Hát építsd meg mind aztán majd eldöntöd melyik tetszik igazából ? Mind más, mindnek van valami más amiért szeressük ! Végülis akár melyik használható akár 4 ohm mal is ? „JLH Class A ,Death of Zen (DoZ),Hiraga ”
Üdv!
Ez a kapcsolás nem ismerős valakinek? Kicsit elmosódott, ha lenne valami jobb minőségben lehet kipróbálnám.
hali! egy tranyús erősítőt csak npn tranyóból lehet elkészíteni? mert nekm van itthon régi 12,5W Pnp tranyóim! és ha lehet nagyon szivesen építenék belőlük valamit! ja és amúgy öreg erősítő végtranyóiról van szó!
köszi
Szia!
Gondolom jó kis öreg germánium tranzisztorok(OC26, ASZ16).
Üdv!
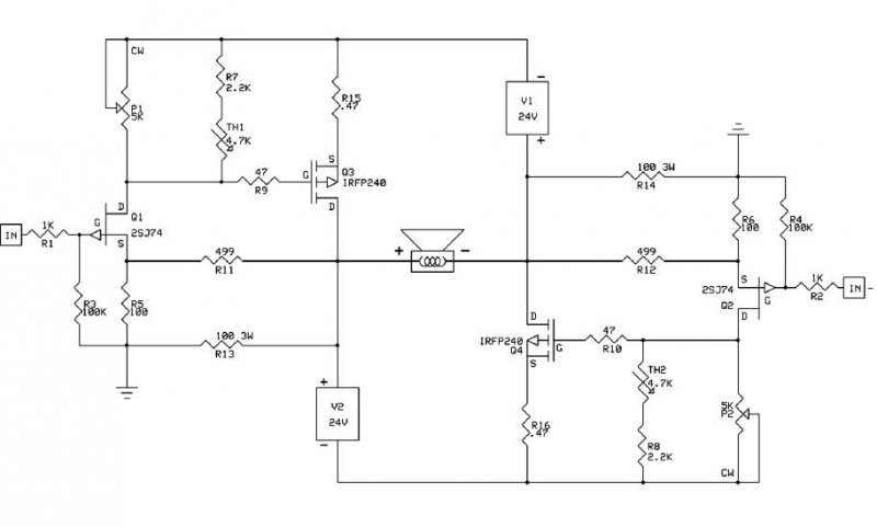
Lenne egy jó kapcsolásom, most találtam, egy FET-es híderősítő, Circlotron. A kérdésem hogy a TH1,2 PTC vagy NTC, illetve hogy a 2sj74 helyett jó-e a 2sj103. Elöre is köszönöm a választ! Kiváncsi vagyok milyen hanja lesz egy DoZ hoz képest Elkapott az erösitö épitési láz
Nem érdemes germániummal építeni,főleg PNP ellen üteműt nagyon trágya hangja lesz.Kicsi a sávszélességük emiatt.
Sziasztok !
Az az 50mA tényleg elég kacsúnak látszik, de a P1-es potival a munkapontot széles tartományban tologathatod.Persze csak óvatosan mert el is lehet röppenteni a tranyókat .Néhány éve ezt a kapcsolást én is megépítettem ,de számomra a hangja átlagosnak tűnt .Úgy emlékszem ,hogy a védelem kiiktatása esetén 60 watt is kijött belőle,de ezt csak érdekesség képpen irtam ,mert ezt huzamosabb ideig nem valószínű hogy bírná a szerkezet .
Hello!
Van egy 2*24V 2*2A-es toroidom tudnátok valami kisteljesítményű erősítő kapcsolást ajánlani? persze A osztályút.
A osztalyu erosito hatasfoka "kicsi" .
Eggyetlen jo dolog hogy nincs "crossover" torzitasa. A kis hatasfok miatt nagyhatasfoku tolcseres hangszorokat terveznek hozzajuk hogy kompenzaljak a kis hatasfokot. " Fullrange Hornspeaker" kene az "A" osztalyu erositohoz. De ha probalgatni akarod csak ugy othonra jo akarmilyen jominosegu hangfal.
S ehhez a rajzhoz mit szóltok? Abszolút jó ajánlólevél,h ez (is) Rod Elliott munkája,ő pedig nem szokott butaságokat publikálni...
Még nem építettem meg,(PNP-s tranyókat kell hozzá beszerezni)
Megpróbálom a teljes anyagot feltenni...
De ez valamiért nem sikerül.A lényeg megvan.
Engem érdekel a kapcsolás. Ha tényleg megépítenéd, mindenképp írd le a tapasztalataidat.
Remélem vannak hatalmas hűtőbordáid, mert ehhez megint csak az kell. Elliott írja: Idézet: „However big the heatsink you were thinking of, use a bigger one!” Szabad fordításban: Idézet: „Bármilyen nagy hűtőbordára is gondoltál, nagyobbra lesz szükséged!” Egyébként itt a teljes cikk: 20W A osztály
Tervben van a dolog,de nem mostanában lesz.A hűtőborda egyelőre még gond,mivel nem akarom az előző kapcsolásokat szétbombázni,továbbá tranyók is kellenek még.
Sziasztok!
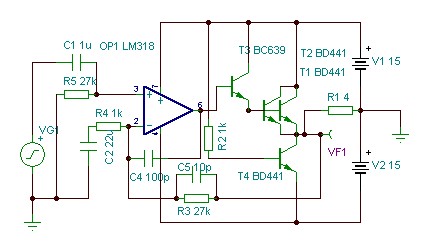
Én ugyan nem vagyok egy Elliott, de itt van nektek egy A osztályú erősítő, ami messze felülmúlja torzítás tekintetében a szokott kapcsolásokat. A kapcsolás nagyon egyszerú, beállítás nélkül is működőképes. Aki mégis szeret a beállításokkal bíbelődni, az R2-vel egy műterhelésen beállíthatja a legnagyobb kivezérléshez tartozó szimmetrikus terhelést. A kapcsolás jellemzői gyakorlatilag nem függnek a használt tranzisztoroktól, csupán a következőket tartsuk be: - F tr min 3 Mhz, U ce>=45V, Icmax>=4A T3 helyén se tarsuk meg a rajzon látható típust, használjuk azt, ami a fiókban van. A kapcsolás minden szokott műveleti erősítővel üzemképes, némi torzítás romlás árán.A várható torzítási értékek elképesztően jók, a megszokott 0,3-1% tartomány helyett, jobb mint 0,001% várható a teljesítmény tartomány 70%-ban és nem lesz rosszabb 0,03%-nál 741-es használata esetén sem.... Mivel a kapcsolás túlzás mentesen 5 perc alatt összedobható, jó szórakozást kívánok hozzá, a hétvégére, a vállalkozó kedvűeknek.
Még egy dolog, a szükséges hűtésről.
A Pc-ben megszokott 2,4Ghz-3,2Ghz erőműveknél használt 8 cm-es ventillátorral szerelt hűtőborda képes elvinni a keletkező kb. 30 W-nyi hőt. Szóval 2009-ben csupán tekintély tiszteletből, ne tegyünk 20kg hűtőbordát az 5 dkg-os erősítőhöz, mert felesleges. Ma már létezik olcsón, könnyen elérhetően, halk ventillátoros hűtés. Ám ha barátaink szemében nem csillanna fel az ámulattal vegyes irigység egy apró konstrukció láttán, akkor bizony építsük meg az erőművet, minimum 2db 30cm hosszú hűtőbordával, mert ne feledjük: a méret a lényeg, ha A osztályról van szó!
A nyugalmi árama hogy áll be ennek a kapcsolásnak? Ha jól gondolom, csakis T4-függő, ráadásul eléggé hőmérsékletfüggőnek is érzem. Nem lenne célszerű pár áramstabilizátort alkotó alkatrésszel "bonyolítani" (pl. egy Si sióda és két ellenállás, amolyan "áramtükör" kapcsolásban)?
A megoldás tökéletesen áramstabil, semmi kiegészítést nem igényel, mivel az 1 kohm-os bázis ellenállás áramgenerátoros vezérlésnek számít 1A körüli emitter áram esetén. A JLH-ban ennek a fele van...
De a végtranyók nyugalmi árama csak beépített T4 áramerősítésétől függ. Ha azt teljesen más típusra cseréljük (ahogy utaltál is rá, hogy szinte "bármit" betehetünk), akkor teljesen más lehet ez a kialakult áram is!
Jól látod, de maxwell szelleme, ahogy annyiszor, itt is segít rajtunk. Az a helyzet, hogy a legtöbb végtranzisztor a 15mA-ben korlátozott bázisáramra 200mA és 1,5A közötti emitter árammal válaszol. Elvben elképzelhető szuperbéta végtranzisztor, ami 15mA bázisáramnál nagyobb bétás, mint 100 ( pl BD 441), de a saturáció növekedése miatt csökkenni fog a bázisáram, ( mivel csökken az ellenálláson a feszültség ) és végső soron e kettő ok miatt az áram a megadott tartományban marad.
Aki szereti a preciz beállításokat, az végül is a fent általam leírt módon, pontosan beállíthatja a végtranzisztorok áramát. További stabilizálásra azonban semmi szükség.
Ha már a haveroknál villantás, ha esetleg a nagyobb a jobb elvét választja az ember, és van rá tőkéje is, akkor peltier-szendviccsel is meg lehet oldani a dolgot szerintem!
A peltier elem nálam évek óta tervben van, de sohasem jön össze. Ha te megcsinálod számolj be kérlek.
Highand, és ez a kapcsi mennyire high-end ? Mennyire jó ? Mert tudjuk hogy a torzítás csak egy része a képnek. Fülre milyen ? (audiofülre
) Ha jól értelmezem a kapcsit, akkor a felső három tranyó valójában egy db darlington, az alsó pedig egy nem-vezérelt áramgenerátor, ott akár egy ellenállás is lehetne. Az opa pedig kompenzálja a single-ended a-osztályú vég torzítását.
Szia!
Csak azután fogok tudni válaszolni a kérdésedre, ha megépítettem a kapcsolást. Jó néhány kapcsolást szültem az utóbbi időben, és mindegyik esetében megígértem, hogy kipróbálom azokat, tehát meg is építem. A 100W-os TDA 2030-al most végeztem, az rendben hozza azt, amit a szimulátor előre jelzett. Viszont azt nem értem, hogy egy 20 éves konstrukció estében más miért nem poublikálta már a parallel elrendezést, egy kivétellel, a National ha másik gainclone-ra is, de publikált ilyen elrendezést, de csak 2004-ben. Ezt az A osztályú kapcsolást még a héten megépítem és meghallgatom és majd beszámolok.
Ja és ezt a tda2030 -as teljes kapcsolást feltennéd ? Ez ugye a hibajavítós. Szeretnék mostmár valami tényleg nagyon jót építeni. Köszi!
|
Bejelentkezés
Hirdetés |





köszi 


Még nem építettem meg,(PNP-s tranyókat kell hozzá beszerezni) 






