Fórum témák
» Több friss téma |
Üdv,
nem találtam semmilyen témát, ahova ez illik. Remélem nem baj. elég öszetett a dolog, nekem legalábbis, páran biztosan tudjátok, én csak olyan koca-pákás vagyok, néha rámjön, aztán hetekig csak forrasztok, aztán hónapokig semmi. Szóval, egy olyan ketyere tervezéséhez várok ötleteket, amely végülis egy kürt. Nagyon hangosnak kéne lennie, de alkalmanként csak max 1. mp-ig szólna, vagy annyit sem. A lényeg, hogy hangosabbnak kéne lennie, mint egy hagyományos autókürtnek, ceruzaakkukról (max. 4db) kellene táplálni, és fel kéne szerelni egy bringa kormányára. Ahogy a címből is kitűnik, én egy vakuhoz hasonló, pufferelt áramforrásról működő cuccra gondoltam, csak éppen fényvillanás helyett "hangvillanást" produkálna. gombnyomásra. Majd szépen feltöltődne a puffere, hogy megint el lehessen "lőni". Kellen ugye maga a töltő áramkör, valami hanggenerátor, meg egy kisméretű hangszoró, ami bírja a "löketeket". Ez gondolom valami piezo-szerű cucc. Hanghatásra olyasmire gondoltam, mint pl. a rendőrautó hápogója, amivel az autóst terelgetik/figyelmeztetik, arra a kicsit mélyebb, morgó hangra gondolok, ami nagyon hangos. Nekem ilyesmi kellene, de csak tized mp-re. Előre is köszönöm az ötleteket, javaslatokat. Ha esetleg felesleges volt nyitnom ezért témát ( 4 év alatt ez a negyedik, remélem nem viszem túlzásba), akkor elnézést.
Egy elvi kapcsolás leírás. Egy dupla tölcséres piezzo, egy IC s erősítő és egy 555 hanggenerátornak, a másik 555 táphoz, egy nagy pufferkondi, visszacsatolás az elkótól a táphoz és kész. Jó ötlet az idétlen autósok figyelmeztetésére de lehet balesetveszélyes is a dolog főleg női autóvezetőknél.
Köszi simpi, ez régebben nekem is simpi volt (ááá, de vicces vagyok...
), de letettem róla, nekem problémás, plusz nem is olcsó.
Jó gondolat, és otthon is lehet utántölteni ha van kompresszor. Mi cégnél így csináltuk, igaz nekünk lecsavarható fejű volt a palack.
Mit tippelsz, milyen hangerőt érhetnék el ezzel? Általánosságban én is hasonlóra gondoltam, csak konkrétabb adatokra lenne szükségem. Gondolok itt kapacitásra, pontosabb erősítőr-típus megadására, esetleg a hanggenerátor elvi rajzára, stb. Tudom, hogy előfordul olyan szitu, amikor ez balesetveszélyes lehet, elég nagy a tapasztalatom, olyan helyzetekben (ijesztés), nem akarom használni. Csak zavar, hogy a vaku-erősségű első villogómat sem látják meg pl., és kapualjból, takarásból simán kikanyarodnak elém. Ilyenkor egy kis figyelmeztető hangjelzés jól jönne, a gyalogosokat felébresztő csengő nem sokat ér...
Szia.
Mindenképp egy piezót javasolnék én is ,mégpedig valami tölcséres kivitelben. A jól belegondolunk szerintem tized másodpercig ,akár 2-3 szoros terhelést is elvisel. Ha pl 105 dB-es piezót választanál , könnyen fel lehet tornázni , 117 dB-re , ami már odab..sz. Pl ilyent. Ha jól számolom kb 12 Voltos AC fesz kellene a piezóra ,hogy elérjed a 117 dB-t. Ha én csinálnám akkor biztosan két hangja lenne egyszerre , mint a gitárál az akkordok. Mivel nincs nagy minőségi igény akár négyszög jel is lehet. Egy egyszerő tranzisztoros erősítő kell a végére , és igen az 555 jó lehet jelgenerátornak. Szerintem a legnagyobb probléma a tápellátás lesz , mármint ,hogyan sikerül 12 voltot elérni vagy akár többet?
Jóóó...
Ilyenem már volt, elég érdekesen néztek rám, mikor feltűnösködtem vele...
Na, gondoltam én, hogy összetett ez a dolog. Maximum 4 db. ceruzaakku sorbakötve áll rendelkezésre. ez meg is van, az első lámpámról akarom tápolni a cuccot. Vagyis 4.8 VDC-re kellene olyan kapcsolás, ami egy nagy kapacítású akkut feltol 12 volt környékére. Mert ugye a cerkaakkuk 1.2 voltosak...
Uraim, nem a feszültség kérdése itt a probléma... A hangszóró, mint minden tekercs, csak az áramot érzékeli.
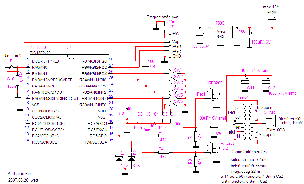
A fő probléma, hogy nem csak kitéríteni kell a membránt, hanem visszahúzni is, tehát meg is kell változtatni az áram irányát. Ezért lenne előnyös egy szimmetrikus táp. Ennek hiány egy csatolótrafó középleágazással a primeren. Valahogy úgy, ahogy Watt kolléga csinálta.
Phü, bonyolultabb nincs...?
A piezonál is szükség van erre?
Csak a lényeget nézd! A meghajtást.
Elméleti alapok nélkül nehéz csodát művelni. Azt hogy az 555-ös kimenetére rányomok egy FET-et és kapcsolgatom ki-be a hangszórót, az maximum családtagokat idegesíteni jó, mert felér egy szúnyogzörejjel...
De ezt nem tudom kivitelezni, meg szerintem nem lesz kompatibilis a kerékpárra. Nagy és nehéz, a súly meg nálam sokat számít. 20 dekát is megérzek. Ezzel a bringával már vagy 100ezer kilométert toltam le. Felmásztam vele a Kékesre is, pedig csak egysebességes...
Az egysebességes, és kontrás agy miatt kell a duda. Ezzel előre kell látnom a forgalmat, mert nem lehet vele megállni olyan rövid távon, mint egy hagyományossal. Amikor már csak dudálni van idő, ott a kontra nem segít... :no:
Ennyire nem, de én is megszállott kerékpáros vagyok.
Ha nem áll rendelkezésre legalább 2*6V, akkor mindenképpen kell vagy - egy középleágazású trafó + 2 kapcsoló (tranzisztor, FET) vagy pedig - 4 kapcsoló (tranzisztor, FET) H-hídban egy picit bonyolultabb vezérléssel.
Elvetemült állatok mindig lesznek. Én ezzel a gépsárkánnyal minden reggel 6-kor indulok, és átviharzok Vele a fővároson...néha szó szerint, csak már unom a bringás gatyám térdét varrogatni...
Esetleg egy rajzot lehetne kérni Tőled? Az uccsó lehetőség érdekelne. A lényeg a minél kisebb súly és méret.
Hm, ez is jónak tűnik. Mekkora az a hangszóró? Ne felejtsd el, az én kit-eken tapasztalódott gyakorlatomnak túl sok ez a rezgéskeltő, meg összegzés... A vibrátorokat nagyjából vágom.
Holnap rajzolok valamit...
Köbzoli vezérlése nem rossz, de a hangerő - az említett felépítés miatt - véleményem szerint csak ébresztőórába jó, nem a városi zajba. Én inkább műanyag tölcséres hangsugárzót használnék, nagy, hosszú, fém tölcsérrel. Esetleg hosszú csavart tölcsérrel, hogy minél mélyebb hangot adjon. A sárgaréz nem is olyan nehéz, és szépen is néz ki. Bár elkészíteni sem fél órás munka... de egy hangszóró tölcsér vagy láda nélkül csak suttyog...
Anno valaha szedtem szét eldobható fényképezőgépet. Ott 2*1.5v-ból csinált passz mennyit nem mértem de 300V 2-300µF-os kondi volt benne. Egyszer rövidre zártam kézzel és volt benne erő rendesen
. Nem tudom mennyire oldható meg azzal az elektronikával az adott probléma, de egy tippnek talán elmegy. Súlya gyakorlatilag nulla volt.
Hát akkor meg azt kell mondanom, hogy ki kell próbálni kedves tatabike!
Köbzoli által feltöltött kapcsolás egyszerű elemekből egy működőképes jónak tűnő szerkezet, építsd meg! Sokat nem veszíthetsz...
Igen-igen. Nagyon lényeges, hogy mi most több kHz-es riasztót (visítő hang) építünk, vagy egy valamire való 200-300Hz-es dudát (a c hang 440Hz, ez kb. két oktávval lejebb van). Ahhoz teljesítmény is kell...
Oké, oké, csak tudjam követni...ha ugye mélyebb hangú cuccot akarok, akkor deguss ötletét kell követni. Ha megelékszem a magasabb hanggal, hogy köbzoli piezós cuccát próbáljuk, akkor nem kell annyira bonyolult elektronika, könnyű és kicsi lehet a cumó, meg kell keresgélni a jó frekit, ami már elég hangos, és a lehető legmélyebb, amit a piezo tud.
Jól gondolom?
Jut eszembe, vannak ezek a kicsi kerek kondik, nem jut eszembe a nevük...5,5 meg 3,5 meg ilyen feszkójuk van, és 200ezres is van köztük (uF). Azokkal lehet valamit kezdeni? Már a méretük miatt kérdezem, egy-két centisek csak.
Szerk.: na, közben megtaláltam Back Up aranyfüst kondi
körülbelül.
Leírhatom én egy bizonyos hangnyomáshoz szükséges teljesítményt, és az emberi fül érzékenységi diagrammját, de azt hiszem ez túltesz ebben az esetben a téma keretein. A lényeg, hogy az emberi fül 1kHz környékén hall a legélesebben. A mélyebb hangokból nagyságrendekkel nagyobb teljesítmény kell ugyan akkorra akusztikus szint érzékeléséhez. A hangerő fogalma egy igen bonyolult téma, ezért is nem alkalmazom ezt a kifejezést. Nézz be egy kapható piezó hangsugárzó adatlapjába, átalában 500Hz-től kezdődik a diagramm. Az alatt nincs is értelme, mert nem adja le a hangokat...
Még valami. A piezó tud olyan frekit, mint ezek a sűrített levegős kürtök? Amikkel a focimeccsen nyomatnak. Mert az j is jó lenne szerintem...
Mármint a freki lenne jó, nem az a sűrített levegős bigyó...az macerás nagyon, meg egyből látják, hogy mire megy ki a játék...
Bővebben: Link
Tessék! Eek mind egyenárammal mennek, nem kell ide semmilyen oszcillátor, felesleges. Erre rátesztek egy kapcsolót és kész.
Menj ki a focimeccsre egy Vicsys féle hordozható frekvenciaszámlálóra épített egyszerű lengőtekercses mikrofonnal mérd meg a frekvenciaspektrum átlagát, amit kiad a kürt...
Ne komolytalanodjunk el, tarstuk a színvonalat! Ez nem a chat! Egy kondenzátornak névleges feszültsége és kapacitása van, nem pedig "feszkója" és "nem jut eszembe mije..."
Na látjátok, itt a megoldás! Ebben már benne van a vezérlőelektronika is...
Valamint nagyon jó áron van, ennyiért az alkatrészeket is alig kapod meg, ha mindent meg kell venni.
Szerintem ezek 6V-ról nem nagy hangúak, főleg zajos forgalmú úton!
pl. 6V-ból lehet nagyobb fesz-t csinálni DC-DC konverterrel és ott már lehet erősítővel nagyobb teljesítményt elérni! De az egyszerűség, nagy teljesítmény, kis költség és súly szerintem egymást kizáró szempontok házi projektnél :no: Steve
Nekem ilyen volt anno a bicajon, míg egy tetű el nem lopta bicajjal együtt. A gyalogosok meghallották, de mivel sziréna hangú volt nem fogták fel, hogy nekik szól (hátra sem fordultak). Az autóba viszont nem hallatszott be, csak ha már felkenődtem rá ! Pedig én 1,3 Ah-ás 12 V-os riasztó-akkuról toltam !!!(csak az akku majd 1 kiló, a sziréna az pille könnyű)
A szobában, ha megszólalt besz@rtam tőle, de kint a forgalomban nagyon kevés . . . |
Bejelentkezés
Hirdetés |




), de letettem róla, nekem problémás, plusz nem is olcsó.
Ilyenem már volt, elég érdekesen néztek rám, mikor feltűnösködtem vele... 
. Nem tudom mennyire oldható meg azzal az elektronikával az adott probléma, de egy tippnek talán elmegy. Súlya gyakorlatilag nulla volt. 