Fórum témák
» Több friss téma |
Fórum » LED-es index
Témaindító: Einstein21, idő: Márc 29, 2006
Témakörök:
Ha a ledes lámpán rajta van az E betű, akkor szerintem el kell fogadnia. Viszont hallottam olyanról, aki ismer olyat, akitől a vizsgabiztos megkérdezte, hogy ugye ez a ködlámpabúra a vizsga után tört el?
Na, konkrétan erre gondoltam. 5-10 ezerért a vizsga után tört el...
Szia!Lehet hogy félre érthető voltam , a piros macska- szemet hiányoltákhátulról, az első indexeim 10wsárga izzó ,átlátszó burával.Mert a régiekben nem volt "E" jelzés.Már 5-10 euroért lehet kapni. Üdv Laci
Ez érdekes.
Tudomásom szerint a búrán van jelölve a szabvány-megfelelőség, az izzón semmi ilyen nincs. Lehet, hogy csak én vagyok ilyen harcos típus, de csak megkérdezném, hogy mi a baj a LED fényforrással a szabványos lámpatestben? A kibocsájtott fény színe, ereje, vagy az iránya nem ekvivalens az előírt izzóéval? Ugyan, mérje már be, ne csak dobálózzon a szavakkal! De egyáltalán hova van az leírva, hogy csak 21W-os radiátorral lehet abban a lámpában a fényt létrehozni? Mert én erről beszélek. Vagy nyomjanak E betűt az autólámpákba gyártott LED fényforrásokra (amiket bevizsgáltattak), vagy menjen mindenki a sunyiba! Ha ilyennel visszadobnának vizsgán, én az orra alá dörgölném a felhasznált LEDek specifikációját, a meghajtó áramkör kapcsolási rajzát, a számított és a mért fényteljesítményt, meg talán egy spektrummérés doksiját is, és közölném vele, hogy feljelentem, és visszaperelem az előző vizsga díját, a dokumentációk elkészítésének, hitelesítésének, a hitelesített laboratóriumi bemérések díját. Továbbá amíg nem volt vizsga az autómon, addig bérautóval kellett járnom, annak a bérleti díját, a vizsgálatra trélerrel kellett szállítaniom az autómat, annak költségeit, az ügyintézés idejére kivett fizetetlen szabadságom miatt kiesett munkabéremet. A NKH-t pedig felszólíttatom a bírósággal, hogy körlevélben utasítsa munkatársait a KRESZ műszaki előírásainak ide vágó és a vizsgáztatás eljárásrendjének a kiadottaknak megfelelő alkalmazására. Huhh, de felhúztam magam... Idézet: „Huhh, de felhúztam magam...” Ezért kár volt! Igaz, régen tanultam már a KRESZ-t, de nekem még azt tanították, hogy az irányjelzőben 21W-os lámpának kell lennie. Így, szó szerint. Ergo: Ha nem 21W a teljesítménye, ha nem izzólámpa, akkor sérti a KRESZ előírását. Néhány bikkfafejű vizsgabiztos pedig e miatt akár vissza is dobhatja az autót a műszakiról. Persze, lehet, hogy azóta a jogszabályt változtatták, és akkor mindez, amit eddig írtam, már túlhaladott, ezesetben mindenkitől bocsánatot kérek, de én még így tanultam, és nem tudok változásról... Idézet: „(Az a legszörnyűbb, ha a fafejre vaskalap kerül...)”
A műszaki vizsgának Magvarországon semmi köze az előírásokhoz és a műszaki tartalomhoz. Csak a jatt meg a személyes ismeretségek számítanak. Az előírások arra vannak, hogy legyen mire hivatkozni ha valaki nem jattol.
Emlékszem a nyolcvanas években elkezdett terjedni a pótféklámpa itt azonnal hoztak egy szabályt, hogy tilos használni. Miután néhány százezer darabot eladtak belőle. Manapság meg új autón kötelező. Nagyjából erre számíthatunk a LED-ekkel kapcsolatban is. Eladjuk de nem szabályos így azért is lehet pénzt kérni, hogy aki megvette használhassa, majd egy kis idő után kötelező lesz, hogy aki nem akart ilyet venni az is vegyen.
Zolika látásmódja államhivatalnokellenesen tiszta az abszurdisztáni helyzetet illetően.
Valami ilyesmi volt az ABS-es fékekkel is kezdetben. Nem blokkolt a fék a padon, akkor nem jó. Az nem tűnt fel nekik, hogy jobban fog, mint az, ami blokkol...
Egy kollégámnak közúti balesete volt. Akkoriban még nem is hallottak itthon a rend büszke őrei az ABS-ről. Kijönnek helyszínelni, azt mondja a "közeg":
- Nincs féknyom! Nem is fékezett! - De jóember, ezen az autón ABS van... - Nem érdekel, milyen gagyi tuningja van, nincs féknyom, nem fékezett! No comment.
Hali!
téli elfoglaltságként arra gondoltam megcsinálom a motoromon az indexeket és a hátsólámpa/féklámpát ledesre. Arra gondoltam egy stab ic-vel leveszem a feszültséget állandóra (motorom elég régi darab hol 10V hol 15V van a rendszerben) a rendszerben és utánna kötözgetem a ledeket Olyan infót kaptam hogy 1w led kb 10w izzónak felel meg: ezért hátsólámpa 0,5w féklámpa 2,5w indexek 2w össz led teljesítményt kapnának féklámpát kissé erősebbre tervezem hogy jobban látszódjon. A kivitelezés még hátravan, először arra lennék kíváncsi hogy a terv jó-e és van -e olyan stab ic ami kibír nagyobb terhelést is?
A TO3 tokozásúak általában 3 A-t viselnek el tartósan, de hűteni kell őket. A TO220-as tokozásúak maximuma kb. 1,5 A. Pontosabb értékekért keresd fel az adatlapjukat.
Az elgondolás önmagában nem butaság, erről itt már többször is esett szó, kicsit olvass vissza (12 oldal az egész téma!), és sok minden lesz világosabb Számodra.
A hűtés egy kis zárt térben elég elégtelen lenne.
pl a hátsó lámpa 10x5x5cm térfogatú lehet Esetleg ha több stab is van párhuzamosan akkor kevésbé melegedne? Végigolvastam itt a dolgokat de komplex megoldást nem találtam.
Szia!
A melegítő teljesítmény számolása P= ( Ube-Uki )* Iki. Ha több eszközt használsz a melegedés akkor is ennyi, csak több eszközön oszlik el ( magyarul a hatásfok nem javul! ). Ha csökkenteni szeretnéd a melegedést, akkor csökkenteni kell Ube és Uki különbségét ( több LED sorba!), vagy az áramot ( nagy fényerejű, jó hatásfokú LED-ek), vagy kapcsolóüzemű táp használata! Sok szerencsét az építéshez ! Steve
7810esre gondoltam első körben.....
Mert azért 12v szinte mindig van ha jár a motor akkor 14 felé Inkább több kisebb led lenne az optimális, mert akkor jobban "eloszlana" a fény
Én 7805-tel csináltam így amikor már full le van merülve az akksi még akkor is vigan világít és villog minden.
Azért ez nem teljesen így nézett ki. Pontosabban megjelentek a gyári pótféklámpák a nyugati autókon, de nem szabályt hoztak, hogy tilos, hanem nem hoztak szabályt, hogy szabad.
Az a része, hogy a jogszabályban nem engedélyezett lámpák felszereléséért büntetnek nagyon is helyes dolog! A probléma azzal van, hogy a szabályozás nem követte a világ fejlődését, csak azután, hogy jó pár embert végigbírságoltak. Tehát alapvetően nem a szabályokkal van/volt a gond annak idején, hanem, hogy le voltak maradva. Ami nincs a jogszabályban azért igenis bírságoljanak, de legyenek naprakészek a jogszabályok.
Egyetértek.
Ezért mondom azt, ami kicsit ellent mond a HE törekvésének, az otthoni barkácsolásnak, hogy úgy határozzák meg jogszabályban, hogy X, Y, vagy Z lux fényteljesítményű, és milyen irányba sugárzó fényforrásnak kell lennie a lámpatestben. Vagy biggyesszenek E betűt a bevizsgált ledes fényforrásokra, és írják elő, hogy csak a jelöléssel ellátott használható.
Üdv!
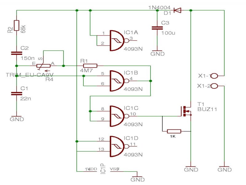
Én is megépítettem ezt a kapcsolást: Bővebben: Link Ha az Ic kimenetére egyszerű módon előtét ellenállással ledet kötök, szépen dolgozik...Sőt, Tip31C-vel is remekül kapcsolgatja a tápot a ledekre.. Viszont amint megkapja az IRFZ44N típusú FET-et, megtöbbszöröződik a villogás sebessége... Az egyik kolléga a topik elején is így járt, meg is oldotta, csak sajnos nem osztotta meg a hallgatósággal, hogy mit is csinált... Ma elég sok füstöt eresztettem ki FET-ekből.... Hogyan tudnám ezt a problémát kitessékelni a kapcsolásból? Köszönöm! Tamás
Szia!
Remélem így gondoltad.... "Hobbielektromos"-ként remélem jól értettelek. Köszönöm! T.
Nekem, vagyis egy távoli ismerősnek is hasonló gondja van. Ugyanezen alkatrészekből felépülő villogó tökéletesen üzemel, ha áll a motor (Jawa Mustang), de amint beindítja, össze-vissza kezd villogni, bár ő izzót használ.
Lehet, hogy nála is csak ennyi lesz a problémamegoldás, hogy berak G-S közé egy ellenállást? Mondom neki, aztán kiderül.
Rendben, köszönöm! Javasolni fogom ezt a megoldást.
Üdv ismét!
Fájdalom, de az 1k-s ellenállás sem oldotta meg a problémát. Átnéztem a kapcsolást, egy hibát találtam is,amit septében ki is javítottam.. Ezzel elértem azt, hogy a kapcsolás már rendben van, de a villogás még jobban felgyorsult... Ha az IC 4-es lábára előtéttel Led-et teszek, az ütem rendben van, a trimmer fordítására változik is a takt.. De amint megkapja a FET-et, elindul a tánc, és vibrál a ráakasztott 60W-s izzó. A fet 2s után már süt... Lassan jobban megéri elballagni egy boltba, és megvenni, bár egyenlőre ezért nem futamodnék meg... T
Helló! Én a mellékletben látható kapcsolást építettem meg, egyenlőre még csak "asztalon" próbáltam ki, szegény Simson meg már várja hogy felszereljem rá. LED-hez nemtudom mennyire használható, de szerintem menne azzal is. A villogás sebessége nem állítható, viszont nem függ a terheléstől (2db 21Wos izzóval is ugyanúgy villogott, mint eggyel). A FET nem melegedett lényegesen (mondjuk én másmilyent raktam bel, picit izmosabbat, talán IRF640, vagy 540), és hűtést se raktam rá.
Sziasztok!
Nemrég elkezdtem csinálni motoromba ledes indexeket. Terhelés nélkül eléggé felgyorsul a villogás, mint a régebbi hozzászólásoknál olvastam, az a megoldás, hogy le kell terhelni a relét. Van egy számításom is, hogy mekkora ellenállással tegyem ezt. A motorom index izzója 10W / DB (12V) A számolásom: Mivel két izzó: 20W/12V= 1,66A 12V/1,66A= 7,2 ohm És az ellenállás teljesítménye: ~18W (elviekben 2W egy ledes indexpár [4X4 darab 20mA-os led egy darab indexben]) Kérésem az lenne, hogy nézzétek meg ti is, hogy biztosan jó-e, mert akkor megvenném holnap az ellenállásokat és a hétvégén be tudnám fejezni. U.I.: Tervezem a későbbiekben a hátsó lámpát is ledessé tenni, de az kicsit bonyolultabb, mivel ha nem fékezek úgy is kell világítania csak halványan. Érdekelne erre is egy lehetséges megoldás. Várom válaszotokat!
Csak leírom a véleményemet, nem muszáj hallgatni rám.
Ha már valaki LED-es indexet szeretne, akkor azt valószínűleg azért akarja, mert alacsony fogyasztásához mérten nagy a fényereje. Tehát szimplán csak energiatakarékosság miatt. Ebben az esetben építeni kell egy olyan villogóautomatát, ami akkor is normál ütemben villog, ha csak ilyen kicsi terhelés (LED) van rajta. Hallom mindig ezt, hogy tegyünk a LED-tel párhuzamosan ellenállást, és akkor a hőrelés villogó sem fog megbolondulni. Ezzel pont elveszítjük az egész értelmét, mert sok munkával áramfelvételben ugyanott vagyunk, mint ahol izzóval lennénk nulla munkával. Jó, persze vannak olyan elektronikák (pl Harley), aminek fontos, hogy meglegyen a terhelés a villogóautomatán, de akkor is... Különben sem lehet egy LED-et oldalról látni, az izzót pedig igen, és mivel a kocsikkal ellentétben a motoron oldalt nincs irányjelző, csak elöl-hátul, így bizonyos helyzetekben veszélyes lehet. Szóval, ha nem azért LED-esítesz, hogy csökkentsd az áramfelvételt, hanem csak a "feltűnés" miatt, hát tedd. Én inkább maradok az izzónál, az legalább szabályos. A robogóm indexének 10W-os "gyertyafényét" is inkább megdupláztam, bár nagyobb az áramfelvétel, de nagyobb a biztonságérzetem is.
Értem amit mondasz, tényleg a ledeknek jobbára ez az értelme, de én inkább tuning miatt csinálom. A ledek előnye még a hosszú élettartam is.
A fókuszpontjával nem lesz baj mivel félkör alakú az indexbúrám és a fényvisszaverős kialaítása elvezeti a fényt. Szerintem nagyon jól mitat a színe miatt a ledes fény.
Kérdésem még az, hogy nem lesz e gond az ellenállás melegesésével.
Idézet: „inkább tuning miatt csinálom” Na igen, erre gondoltam a "feltűnés" alatt. Mindegy, hagyjuk. Nem lesz gond az ellenállás melegedésével, ha megfelelő teljesítményűt használsz, és jól szellőző helyre rakod. Illetve szakaszosan üzemel, akkor is csak kb 50% kitöltési tényezővel, szóval - mint ahogy számoltad - ha 20W-os ellenállást használsz, akkor minden tökéletesen fog üzemelni.
Még annyi, hogy szerintem a legegyszerűbb megoldás, ha veszel egy villogó ledet és sorra kötöd a többivel így már villogni is fog az összes és nem kell külön relével foglalkozni.
|
Bejelentkezés
Hirdetés |




Szia!
Emlékszem a nyolcvanas években elkezdett terjedni a pótféklámpa itt azonnal hoztak egy szabályt, hogy tilos használni. Miután néhány százezer darabot eladtak belőle. Manapság meg új autón kötelező. Nagyjából erre számíthatunk a LED-ekkel kapcsolatban is. Eladjuk de nem szabályos így azért is lehet pénzt kérni, hogy aki megvette használhassa, majd egy kis idő után kötelező lesz, hogy aki nem akart ilyet venni az is vegyen.






