Fórum témák

» Több friss téma
Fórum » Labortápegység készítése
Egyéb népszerű labortáp témák:
- SMPS labortáp
- Labortáp javítása
Lapozás: OK   294 / 851
(#) kadarist válasza gasparek hozzászólására (») Szept 23, 2010 /
 
A "CP" utótag a tokozásra utal. Jelen esetben TO3-as tokról van szó. Ez egy nagyon príma szabályzó, 7,5V-os maximális kimeneti áramú. Nézd meg az adatlap 15-ik oldalán lévő "1.2V to 15V Adjustable Regulator" rajzot. Egy olyan kapcsolást mutatnak, amellyel 1,2V-tól 15V-ig szabályozhatod a kimenő feszültséget. Legfeljebb 30V-ot kapcslhatsz a bemenetére.
(#) gasparek válasza kadarist hozzászólására (») Szept 23, 2010 /
 
köszönöm a segítséget , amugy nekem to-3p tokozásban van
(#) miklosch válasza Directors hozzászólására (») Szept 23, 2010 /
 
A pontos választ itt találod!
(#) kadarist válasza gasparek hozzászólására (») Szept 23, 2010 /
 
Igen, pontosan TO-3P-tokról van szó.
(#) Directors válasza miklosch hozzászólására (») Szept 24, 2010 /
 
Köszönöm a segítséged miklosch.

Proci_85,emmzolee hát végül is nem lenne rossz de én már megvettem az árammérőt is és az csak 3A-es.Jó lesz egyenlőre a 3A is de köszönöm a segítségeteket.
(#) Sword hozzászólása Szept 24, 2010 /
 
Hali!

Tudom, hogy telis tele a topic kapcsolási rajzokkal és komplett NYÁK tervekkel, viszont nem akartam az egészet átolvasni, úgyis ezer kérdést tennék fel.
Szóval építenék egy labortápot, mert régóta kéne.
Valami egyszerűre gondoltam, max 30V/2A, de akár 24V/2A is elég lenne. Esetleg + rövidzár védelem.
ATX táp házát használnám hozzá, komplett hűtéssel együtt.
Apropó: az áramkorlát, hogy működik? Minden feszültségnél 2A a limit, vagy csak csúcsfeszültségnél?
Szokást ezt szabályozni vagy fix értékű?
Elnézést a hülye kérdésekért .
(#) Frankye válasza Sword hozzászólására (») Szept 24, 2010 /
 
Pedig érdemes átolvasnod a topicot, nagyon sok, jó és egyszerű labortáp rajza, kapcsolása, NYÁK terve fenn van, leírásokkal, élesztési tanácsokkal, stb.
A labortáp lényege, hogy beállítható a kimenő áram korlátozása, azaz, ha egy róla táplált eszköz több áramot akarna felvenni, mint amennyi a beállított korlát szerint megengedett, akkor addig csökkenti a kimenő feszültséget, míg az áram a korlátozás alá nem megy. Ebből egyenesen adódik, hogy az áramkorlát és a kimenő feszültség természetesen szabályozható. A labortápok épp ezért képesek a rövidzár ellen megvédeni a rájuk kapcsolt fogyasztót.
A limit nem csak a labortáp kialakításától függ, hanem az alkalmazott trafótól is, pontosabban annak terhelhetőségétől.
A labortápok (az egyszerűbbek) a fölös feszültséget-áramot a kimenő tranzisztorok segítségével eldiszipálják (elfűtik), ezért életbevágóan fontos a kimeneti tranzisztorok megfelelő hűtése. Ez lehet passzív (hűtőborda) és passzív+aktív (hűtőborda és ventilátor pl.) is.
(#) Sword hozzászólása Szept 24, 2010 /
 
Köszönöm az infót.
Akkor keresek egy szimpatikus rajzot és akkor konkrét dolgokat is meg tudok kérdezni.
Úgy érzem trafót lesz a legnehezebb keríteni.
24V, 50VA körül már megfelelő lenne?
kimenő 30VDC/~2A esetén.
(#) Zed válasza Sword hozzászólására (») Szept 24, 2010 /
 
Szerintem nem lesz könnyű dolgod. Én már több kis "labortápot" készítettem PC-táp dobozba és tapasztalatom szerint disszipatív táp készítéséhez nagyon kicsik ezek a dobozok. Nem tudom, hogy találsz-e olyan NYÁK tervet, amit egy trafó mellé be tudsz zsúfolni ekkorka kis helyre. (Ha magad tervezed a NYÁK-ot, akkor nem szóltam.) A doboz anyaga nagyon vékony, nagyméretű lyukakat (ami pl. potméterhez vagy banándugóhoz kell) nehéz szépen fúrni rá. Elektrós boltokban (én a Déli pályudvartól nem messze lévőben vettem) lehet kapni nagyon frankó kis gumilábakat, azokat mindenképpen érdemes az aljába elhelyezni.
Idézet:
„24V, 50VA körül már megfelelő lenne? kimenő30VDC/~2A”
A trafóval és a megfelelő méretű hűtőbordával valószínűleg meg is telik a doboz. Esetleg próbáld meg kívül elhelyezni a hűtőbordát.
Mielőtt a moderátorok szólnának: használd a 'Válasz' gombot ha választ írsz.
(#) emmzolee válasza Directors hozzászólására (») Szept 24, 2010 /
 
Akkor amit Miklosh mondott ket ellenallast, azokat modosítsd.
(#) emmzolee válasza Sword hozzászólására (») Szept 24, 2010 /
 
Van egy nagyon jó cikk itt a Hobbielektronikán, amiben le írják, hogy kell átalakítani a számítógép tápját labortáppá.
Ki lehet belőle hozni 0-20V-ig 0-4A-ig szabályozható tápot szinte fillérekből.
itt a linkje
Ha kicsit jobban meg hekkeled, akkor ki lehet hozni belőle 0-40-V -ig is.
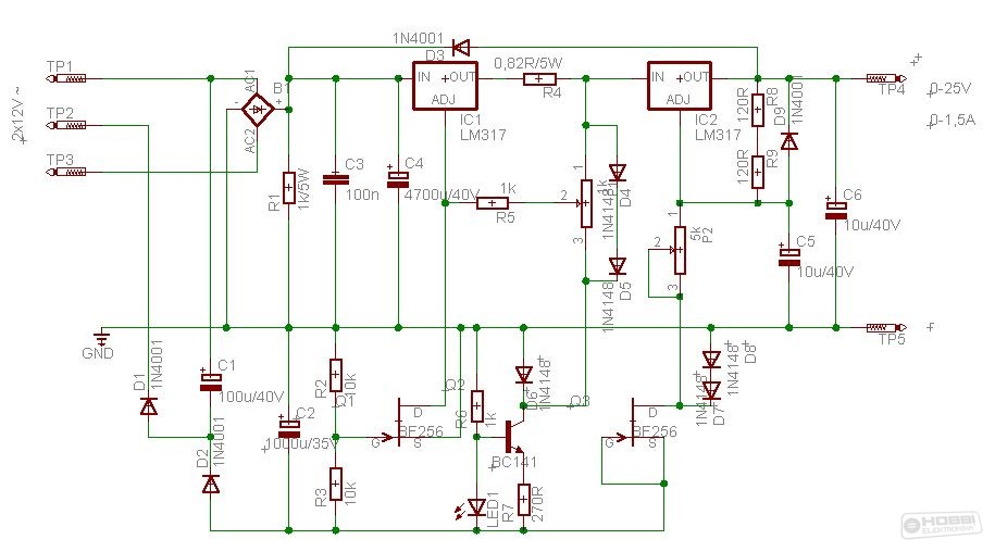
Vagy itt van egy másik nagyon egyszerű kis labortáp leírása:0-25V 0-1.5A leírásEzt gyakorlatilag át lehet könnyedén alakítani 0-30V-ig, 0-2A-ig is akár. Ezt azt ki kell benne cserélni, és már jó is. Most építettem meg egy ilyet az egyik cimborámnak. Egyszerű mint a pofon és tökéletesen működik.
(#) Sword válasza Zed hozzászólására (») Szept 24, 2010 /
 
Bocsi.
A hűtőventilátort megtartom benne, bírnia kell, hisz gyárilag sem kevés hő keletkezik bennük.
A panelt mindenképp magam tervezem és ha nem túl nagy a trafó, akkor el kell benne férnie.
Kap új előlapot feliratozva+ festést,
így a vékony lemez sem gond.
A gumilábra én is gondoltam, de más forrás kell, nem vagyok pesti .
Köszi!
(#) Directors válasza emmzolee hozzászólására (») Szept 24, 2010 /
 
Az R18-at változtattam meg csak.Így jó is.
(#) Zed válasza Sword hozzászólására (») Szept 24, 2010 /
 
Én mondjuk mindig TO-220-as tokokat használtam (LM317 és L200), de mindkettőnél a hűtőborda a szűk keresztmetszet. Igaz, hogy az eredeti tápban több hő keletketzik, de több alkatrészen, több hűtőbordán. Egy disszipatív tápban szinte az összes disszipáció egyetlen alkatrészen, az áteresztő elemen keletkezik. (Lásd a linkelt leírást emmzolee hozzászólásában:
Idézet:
„Az IC-ket azért kell hűteni, mert az adatlapjuk szerint a megengedett, legnagyobb disszipációs teljesítményük 15W, melyet 10V kimeneti feszültség mellett, maximális, 1,5A terhelésen már elérünk!”
Én azt tanácsolom, hogy ha kiválasztottad a beépítésre szánt anyagokat, akkor először próbáld ki, mennyit bír az összeállítás. Én már belefutottam ebbe.
Idézet:
„A gumilábra én is gondoltam, de más forrás kell, nem vagyok pesti”
Én sem vagyok budapesti, Nagykanizsán lakom.
(#) Proci_85 válasza Directors hozzászólására (») Szept 24, 2010 /
 
Szívesen, de tényleg ne bánd. Nálam is kb 4A a vége és annyi tartalék még van a deprez műszeremben, csak skála nélkül. Ha nálad digitális van, szerintem az sem pusztul el, csak nem jelzi már ki. Nálam jól jött olykor az a kis tartalék, ha valamit teszteltem (Pl. peltier elem).
Nem kell használni, csak tudd, hogy ha úgy adódik, van még egy kis rejtett tartalékod
(#) Sword válasza Zed hozzászólására (») Szept 24, 2010 /
 
Amint találtam egy egyszerű de nagyszerű rajzot ráérek ezeken gondolkodni. De ha nagyon melegszik az összeállítás, akkor más megoldást választok.
Ennek ellenére kétlem, hogy párszor 10 perc használattól léghűtéssel is felforrósodna.
Van itthon elég bika 8 centis ventilátor
+2 db 400w-os ATX tápból bontott borda.
De mint mondtam, majd ha megépítettem kiderül minden.

emmzolee: erősen gondolkodom a második javaslatodon.
(#) Doncso válasza Sword hozzászólására (») Szept 25, 2010 /
 
Szia, keresd meg itt a topicban Proli007-tápot, az kicsi, kompakt, stabil, és egy nagyon jó kis táp, 24v 2-3A, amire állítod. Az kell neked. De az ATX bordát felejtsd el, az nem jó labortápba.
Üdv. D.
(#) emmzolee válasza Sword hozzászólására (») Szept 25, 2010 /
 
Nekem nagyon szimpatikus volt az a kis táp az LM317-ekkel.
Amit én módosítottam rajta: A 2db LM317-es helyett 2db LM338T lett benne. Ezek jobban bírják a gyilkolást, mert nem 1.5A-esek, hanem 5. Rátettem egy ilyen hűtőbordát (katt ide.) kb 9X10 centis volt. Erre tettem föl a két LM338-at, és 1.66A mellett 1 V kimenő fesz mellett elkezdtem gyilkolni. Nem használtam ventilátort, és a hűtőbordám 51°C-ra ment föl nem tovább. Aztán tekergettem terhelés alatt mindenfelé, hogy kiderüljön a gyenge pontja, de bírta. Megmértem az LM338 hőmérsékletét a bakelit házán, ott 54°C volt. Ha kicsi a bordád, akkor oda kell figyelni, hogy nehogy túl melegedjenek a szigetelő gyűrűid, amiket az ic-k leszorításához használsz, mert el tud olvadni. Jártam már így, amikor "A"osztályú erősítőt építettem.
Azért nem módosítottam följebb az áramkorlátomat, mert 35VA-es trafót használtam hozzá, és akkor az nem bírta volna. Az LM338T IC adatlapján azt írják, hogy 200 fokig tud működni, és fölötte lekapcsolja a belső hővédelme. Ezt ki is próbáltam, mert kíváncsi voltam. Leszedtem a bordáról. ki kapcsolt rendesen. Mondom ok, de megdöglött? Vagy csak ki kapcsolt. Vissza tettem a bordára, és minden ok! Működik a védelme rendesen.
Szerintem 2-3 A-el meg tud birkózni ezen a bordán.

A másik módosításom az a fesz szabályzónál volt. Kicsit le egyszerűsítettem, mert a cimbimnek akku töltőnek kell ez a táp. RC autózik, és motorcsónakozik, és azokhoz a kis akksikhoz kellett ez a cucc. Akkor nincs szükség a fesz szabályzó ic ADJ lábának a negatív tápra, elég ha a potit a negatívról viszem. Ilyenkor 1.25V-tól tudok feszültséget elő állítani.
Rádobtam 2 panelműszert, és ki jelez mindent.
(#) Frankye válasza emmzolee hozzászólására (») Szept 25, 2010 /
 
Ezt a kis labortápot én is sokáig nyüstöltem, TO220-as tokos LM317-esekkel, nem túl nagy bordával. A PC táp dobozába belefér maga a táp, de a trafó csak különösen szerencsés esetben. De tényleg szinte "tönkretehetetlen" kis jószág.
(#) Sword válasza emmzolee hozzászólására (») Szept 25, 2010 /
 
Tetszik a dolog
Egyszerű, olcsó, működőképes dolog kell és szerintem ez a kapcsolás nekem megfelel.
Tehát akkor kisebb trafóra is be lehet állítani az áramkorlátot? Nem valószínű, hogy 30V-on 2A-t szeretnék kivenni belőle, pláne, hogy nem olcsó mulatság egy nagyobb trafó.
az LM338-hoz kell valamit módosítani az áramkörön vagy teljesen kompatibilis?
(#) emmzolee válasza Sword hozzászólására (») Szept 25, 2010 / 1
 
A tápot könnyen lehet módosítani.
Alulra beteszem a kapcsolási rajzát, hogy ne kelljen keresgélni.
Az áramkorlátot az IC1 intézi. Ha módosítani akarod, akkor a mellette lévő R4 ellenállást kell módosítani.Lényeg, hogy 5W-os legyen!
A feszültség stabilizátor meg az IC2. Ha ott akarsz valamit változtatni, akkor az R8 R9 ellenállással kell játszani.
Nekem egy 35VA-es Puskás trafóm volt, meg egy csomó 1000 éves kondim, meg ilyesmi. Ehhez terveztem a nyákot, tehát mai alkatrészekkel lehetett volna sokkal kisebb. A mérete így is 120X120 mm lett trafóstól, mindenestől. A 338-asokat úgy is ki kell vezetni a hűtő bordára. Azért nem terveztem a panel szélére.
Beteszem alulra, hogy milyen lett a panel tervem.

Ja, majd elfelejtettem itt egy áramkorlát calculátor Current Regulator Calculator tekerj lejjebb, és ott lesz. Ott be írod az ellenállást, és kiszámolja, hogy hány A lesz a maximum, és hány W-os legyen minimum az ellenállásod. A 0.6 ohm az pont 2 Amper lesz. Én 0.75-öt használtam, és 1.66 A lett a maximum.
(#) emmzolee válasza emmzolee hozzászólására (») Szept 25, 2010 /
 
Az LM317 -esek helyére mehet az LM338T pont egyformán viselkednek.
(#) Sword válasza emmzolee hozzászólására (») Szept 26, 2010 /
 
Köszönöm! Amint lesz egy kis időm átnézem és kerítek hozzá trafót. Méretre mindenképpen jó, mert a táp panelja 145*110-es volt.
Tehát akkor itt az áramkorlát fix és nem lehet változtatni?
(#) Sword válasza Sword hozzászólására (») Szept 26, 2010 /
 
Bocs, közben megtaláltam a másik potméter is
(#) nyekk hozzászólása Szept 26, 2010 /
 
Üdv.
Labor táp 0-30V 3A kisérlet alatt .
(#) albinolynx válasza (») Szept 28, 2010 /
 
Köszi, hogy voltál olyan rendes és átpakoltad a megfelelő helyre! Mivel azonban első körben egy speciális labortápra gondoltam (nagy áramok miatt), ezért tettem fel itt a kérdést.
(#) Sword válasza emmzolee hozzászólására (») Okt 2, 2010 /
 
A feszültség és árammérőkhöz vehetem a 2*12V-os trafó egyik szekunderét segédtápnak külön stabilizálva?
Vagy mindenképp kéne egy második kisebb trafó?
Ja és még egy: Ha a két 338-ast külön bordára teszem, akkor nem szükséges elektromosan szigetelni, amennyiben a borda nem érhet hozzá semmihez, ugye?
Így jobb lenne a hőátadás is.
Lehet tudni, hogy melyik disszipál nagyobb hőt?
(#) emmzolee válasza Sword hozzászólására (») Okt 2, 2010 /
 
Én tennék be egy külön trafót a műszernek. Nem lehet közös potenciálon a táp és a műszer (az esetek 90%-ában). A 230V / 2X7.5V 4.5VA-es nyákba forrasztható trafó van vagy 800Ft, és 2 műszert lehet rákötni.

Idézet:
„Ja és még egy: Ha a két 338-ast külön bordára teszem, akkor nem szükséges elektromosan szigetelni, amennyiben a borda nem érhet hozzá semmihez, ugye?”


Lehet 2 bordára is tenni. Szíved joga.
Azt meg nem írom alá, hogy akkor jobb a hőátadás, mert a csillámnak, és a teflonos cuccnak is 1 W / mK a hőértéke.
Tehát ha 100W-ot fűtesz el alap esetben az LM338-addal, (ami persze lehetetlen, mert abba bele halna). Csak a durva példa kedvéért mondom. Akkor az LM338-nak a hőmérséklete 100C°-al emelkedne a környezetéhez képest, mert a 338-nak 1C°/W a hő értéke. Ha beteszed a csillámot közé, akkor nem 100C°-ot melegedne, hanem 100.1C°-ot.
Ez "semmi"
Hogy melyik melegszik jobban? Ez terhelés függő. Ha nagy áramot kergetsz át rajta, akkor rendesen fűt az áramgenerátoros bekötésű. Ha meg kicsire teszed a kimenő feszt de az áramot nagyra, akkor a fesz szabályzó 338-nak kell az összes energiát elfűtenie.
Nem lehet tudni melyik akar éppen jobban melegedni, mert mindenféle dologra fogod használni a tápodat.
(#) Sword hozzászólása Okt 2, 2010 /
 
Az utolsó kérdés tényleg butaság volt .
Akkor kerítenem kell egy kellően kicsi nyák-trafót, aminek még tudok helyet szorítani a panelen. Ha minden igaz, egy 2*12V, 60VA-es nyáktrafó kerül bele.
Ha semmiképp nem fér bele a tápegység dobozába, akkor nem zsúfolom össze, kitalálok mást,
de el kell férnie.
(#) Gabi hozzászólása Okt 4, 2010 /
 
Ennél a tápnál igazából miért szükséges a leágazásos trafó? Sima egy szekunderessel + negatív segédtáppal is működik?
Bővebben: Link
Következő: »»   294 / 851
Bejelentkezés

Belépés

Hirdetés
XDT.hu
Az oldalon sütiket használunk a helyes működéshez. Bővebb információt az adatvédelmi szabályzatban olvashatsz. Megértettem