Fórum témák
» Több friss téma |
- Ez a felület kizárólag, az elektronikában kezdők kérdéseinek van fenntartva és nem elfelejtve, hogy hobbielektronika a fórumunk!
- Ami tehát azt jelenti, hogy a nagymama bevásárlását nem itt beszéljük meg, ill. ez nem üzenőfal! - Kerülendő az olyan kérdés, amit egy másik meglévő (több mint 17000 van), témában kellene kitárgyalni! - És végül büntetés terhe mellett kerülendő az MSN és egyéb szleng, a magyar helyesírás mellőzése, beleértve a mondateleji nagybetűket is!
Szia!
Ez egy APX100-as erősítő trafója volt. topik
Sziasztok.
Van egy elég régi autórádió mivel annyi a gondom, hogy az antenna bizonyos állásában viszonylag jól szól, de a másik irányba csak zúg. Néha ha az antenna testjéhez érek vagy egy darab rézdrótot érintek javul egy kicsit. Az antenna kb 40cm hosszú. Hogy kéne megoldani, hogy az autóba jól szóljön minden irányba? Gondoltam az antenna kicsi, de az elemes rádióknak se nagyobb az antennájuk valahogy erősíteni kéne a jelet vagy nem tudom lehet hangolni az antennát magában a rádióban? Mit lehet vele csinálni?
A régebbi autórádiókban volt egy antennahangoló trimmerkondenzátor (hosszú, közép hullámra). Ezzel lehetett kompenzálni az antenna, és a kiskapacitású antennavezeték kapacitását. De ez egy bedugott drótnál nem működik.
Valószínűleg elhangolódott, újra kellene hangolni, de ha lehet, a KF tekercsekhez ne nyúlj.
Input/output (kimeneti/bemeneti kártya). Sokféle I/O kártya van, sokféle célra.
üdv.
Van egy UTP kábel, amit max 100 méterig lehet használni, mert ha hosszabb akkor elveszlik a jel. Na mármost ha én azt a kábelt egy nála 4x vastagabb kábellel helyettesíteném, akkor meglehetne még hosszabbítani? Ha kellő vastagságú és leárnyékoltságú a kábel akkor akár 1km-re is? Vagy 100 méter után mindenképp leesik a jel és használhatatlan lesz?
Igen, házon belül akarom használni. (bocsi hogy nem írtam csak elutaztunk)
Közben eszembe jutott hogy nem lenne egyszerűbb ha egy vezeték nélküli kapucsengővel kötném össze??? Mert ezzel még itt bíbelődni több idő.
Hát ennél a rádiónál ehhez az antennához sose volt hangolva, sőt lehet még sose volt hangolva mert sose volt jó a kocsiba, sok ideje már csak el volt téve, de most már csak jó lenne.
Van hozzá egy bolt zajszűrő a pozitív táphoz kell kötni az szerintem jó. Az antenna egy kisrádiónak az antennája, mert alapból külön lett véve hozzá egy ilyen autóantenna, de az még rövidebb volt és nem is fogott semmit. A kábel árnyákolt kábel. Akkor szerinted be kéne hangolni az antennát? De bizonyos állásba jól szól, csak ha ugye kanyarodik az autó akkor már más irányba mutat az antenna és akkor zúg vagy nagyon zavaros. (Aszem talán déli irányba jól szól, északra és keletre szar.)
Halihó!
Ez a 100 m a szabvány szerinti adat, amit biztosan tudnia kell teljesíteni. Efelett az átvitel nem garantált, bár nyilván még valameddig működik a dolog. A veszteségek nem csak a kábel ohmos ellenállásából vagy az árnyékolatlanságból származnak, hanem sok egyéb másból is, úgyhogy valószínűleg egy vastagabb kábellel nem nyernél sokat. Nagyobb távolság áthidalásánál inkább repeatereket szokás beilleszteni a vonalba 100 m-enként. Ha ez nem megvalósítható, akkor más fizikai eszközt kell használni. Ha van optikai rálátásod, akkor pl. WiFit két irányított antennával, vagy infra lézeres átvitelt, csak az esőben, ködben nem működik. Üdv, Ballage
Köszi a választ!
Ez csak egy elméleti kérdés volt, mert kíváncsi voltam
Egy elég fura kérdésem lenne:
Hogyan lehetne egyszerű, kisméretű elektromos levegő szelepet készíteni (esetleg venni)? Olyan 4-5mm átmérőre és 20-30mm hosszra gondoltam.
Hello!
Pont ellenkezőleg. Az 1µF/1,5kohm, csak kb. 1,5msec (T=R*C) ideig tárolja a csúcsegyenirányított feszültséget. (olyan lesz, mint ha ott sem lenne a fokozat) Szerintem kb. 50..100msec időállandóra lenne szükség, hogy látható is legyen a jel. üdv! proli007
Hello!
A jelszint amiről beszélsz, egy TTL logikai IC bemenetére vonatkozik. (Azért pont ennyi, hogy biztosítva legyen a zavarvédelmi sáv, avagy a logikai kimeneteknek minimálisan ezen értékeket kell biztosítani.) De a Te szándékod szerint, nem logikai áramköröket, csak egy tranzisztorral egy relét szeretnél meghajtani. Nem kell ennyit töpizni rajta.. A tranzisztor bázisát, egy soros 1kohmos (áramkorlátozó) ellenállással bekötöd az "1.5V-os kimenetre". Ha a feszültség 500mV alatt lesz, a relé el lesz ejtve. Ha a feszültség 1V felett lesz, a relé meghúz. (maximum 100mA-es relét figyelembe véve.) A relére, ne felejts el védődiódát tenni! üdv! proli007
Hali. Suzuki dr 500 feszültségszabályzót hogy lehet épiteni? Eladó is érdekel. Ha a szobában ráz minden valahol, a föld összeér a fázissal. shrek
Ha a föld összeérne a fázissal akkor ahol összeér elkezdene melegedni és akár tüzet is okozhat. De attól nem rázna minden és mindenhol.
Sziasztok!
Elfelejtettem még a hozzászólással kapcsolatban azt hogy a lágyindító-t életvédelmi okok miatt esetleg hogy lehetne elszigetelni a kóbor újak elől! Esetleg műgyantával kiönteni?
Nem. Nekem elektronikus kellene. Nyomást szeretnék ki-be kapcsolni, mondjuk +5- +12V-tal...
ÜDV! Gondolkoztam azon amit írtál, és tényleg nem tudtam 0,02Voltnál több váltót mérni a trafon... megcseréltem a két vezetéket, így is tökéletesen működik és most már kitudom mérni a 24Voltot a trafo két vége között, úgy hogy így hagyom, köszönöm szépen a Te segítségedet is. De megkérhetlek arra, hogy elmondod hogy miért jobb így mint az előtt? Nem tudom mi az a középmegcsapolás és hogy az egyenfeszültség brummosabb lesz. Köszönöm a fáradozást!
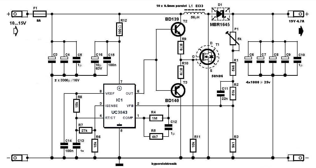
Ebbe a kapcsolásba mit kéne betenni, hogy ha valamelyik alkatrész tönkre megy akkor egészen biztosan ne menjen a kimenetre az általa előállított 19V-nál több?
A nyákrajzon ott van már 1db 22V 2W Zener de az nagyobb áram mellett szerintem semmit nem ér meg amúgy is az 22V és nem 19. És egy másik kérdés: Csatolom a beültetési rajzot is, és azon a teljesítmény dióda egy dupla típus, a kapcsolási rajzon meg egy diódás verzió. Miért nem jó a szimpla dióda miért raktak oda dupla diódát? Miért jobb az oda?
Sziasztok!
Engem is érdekel valami ilyesmi, a növények öntözésére használt szobai öntözőrendszerben használnék pár darabot. Elsőre arra gondoltam, hátha találok valami autóbontóban.
Szia, a dupla dióda szerintem csak a terhelés felezése miatt van, tekintve , hogy közösek az anódok, katódok, biztos vagyok benne hogy jó oda egy nagyobb teljesítményű is, ami elég gyors. A másik kérdésedre , szerintem elméletileg nem kerülhet magasabb feszültség a kimenetre, normális üzemben a dióda után van egy fesz osztás, itt van figyelve a kimenő fesz, az IC 2-es lábával, így a kimenő fesz leesésekor utánnaszabályoz, emelkedésor meg visszaszabályoz, így nem kerülhet ki magasabb fesz, ha meg pukkanásra gondolsz, szerintem itt csak a teljesítmény fokozatok mehetnek el, túlterheléskor, ez meg az oszcilláció leállását eredményezné, ergó nincs semmi a kimeneten, nem látok olyat amitől a kimenő fesz felszökne. Mi ez? Laptop szivartöltő? Ha nagyon védeni akarod a "végét" akkor kellene egy tranyós fesz szabályzó a végére. Vagy LM317 3055-el, fejelve. Ez biztos nem enged többet át a beállítottnál.
Aha. Köszi Mester!
Akkor ha elméletben nem juthat ki nagyobb feszültség, így megelégszem a zener diódás védelemmel. Egyébként laptophoz menne. Szivargyújtós töltő a hivatalos neve, de nem arra lesz használva. Üzemi tápja lesz akkumulátorról. Így gyakorlatilag kevesebbet fogyaszt a laptop, hogy nincs benne akku, viszont a tápnak azt folyamatosan kell biztosítani, nem csak 1-3órán keresztül, de szerintem ez simán tudja ezt, mert messze nem kell az a 4A amire képes a kapcsolási rajz szerint. Maximum 1,5-2A áramfogyasztás lesz jelen. De akkor itt egy másik kérdést is felteszek. Csatolok egy képet az elkészítettről, és az induktivitás látom hogy egy valamilyen vasmagra van tekerve. Ennek a vasmagnak az anyaga kritikus? Vagy akár lehet ez légmagos tekercs is? Persze nem lesz légmagos, csak elméletben kérdem, hogy igazából akármilyen fajta 56uH induktivitás megfelelő lenne oda? Meg nem tudom mi az a felirat ott az induktivitás fölött, hogy 10X0,5mm paralel...10X0,5mm átmérőjű huzalokból összerakott tekercs lenne? szerk: eszembe jutott egy képlet...mi van ha BD139 vezetővé válik, és ne adj Isten BD140 is, és egyszerre. A FET így sokkal jobban ki tud nyitni. Ez sem eredményez sokkal magasabb feszültséget a kimeneten? Gondolom az a 6,8ohm valamiféle korlátozó szerepet tölt be, de akkor is van létjogosultsága a kérdésemnek.
Szia, egyszerre nem válhat vezetővé a két tranya, mert az egyik NPN a másik PNP, elszállni szerintem sosem fog, mivel FET-et hajtanak, így effektív terhelés nem nagyon van rajtuk, mivel a FET-et feszültséggel vezéreljük nem árammal. Ha a két tranyó elszáll, akkor leáll az oszcilláció, nincs kimenő fesz. De még ha úgy is van amit mondasz, hogy jobban kinyit a FET akkor is a FET után lévő , már egyenirányított kimeneti feszt figyeli a 2-es láb, így ha nagyobb a kimenő fesz, visszább vesz az arcból.
Tekercsbe nem vagyok annyira pró, légmagos szerintem semmiképp, én annó csináltam ilyen DC-DC konvertert, vagyis fesz kétszerezőt, az elve ugyan ez volt, annyi különbséggel, hogy az oszcillációt nem IC vezérelte, hanem egy sima tranyós oszci, na lényeg, hogy ott is így volt megoldva a tekercs rész, egy kapcsoló tranyóval, én ott PC-tápból bontott ferrit gyűrűt alkalmaztam, kettőt egymás tetejére és úgy rá a tekercset, teljesen jól működött az áramkör. Szerintem olyat is bártan használhatsz. Meg tudod mérni? A 10*0,5mm paralel azt jelenti, hogy EI33-as magra, ez van a PC tápban, szóval erre 2db 0,5mm-es zománchuzal párhuzamosan fogva 10 menet.
Megmérni nem tudom, csak nagyobbat tudnék, de jobb híjján hasonlókkal próbálkozok: http://www.pronine.ca/multind.htm
Akkor megelégszem a zéneres "védelemmel".
PC-tápból bontott trafó nem jó? Arra meg van adva a menetszám. De szerintem nem kritikus. Látom nem nagyon bízol abba a Zenerbe, ha nyugodtabban alszol, akkor tegyél be egy 7815-öt kicsit megemelve, tranyóval fejelve. De szerintem a Zener azért van ott, mert ha valami megdöglik benne, akkor kilök egy impulzust, egy tüskét, ezt fogja meg a zener amig lecseng, erre teljesen jó is, folyamatosan nem fog kijönni pl 25v a tápból ha erre gondolsz, ezt nem tudom elképzelni.
|
Bejelentkezés
Hirdetés |










