Fórum témák
» Több friss téma |
Ez a javított változat, pdf formátumban.
Először is nagyon köszönm a segítőkészségedet. Nem voltam gépközelben ezírt válaszolok csak most. Sajna a pontos típust nem tudom mert így van szétbontva már vagy 2 éve csak mostanában került a kezembe. Talán Panasinic de nem biztos. Egyébként nem annyira tragikus ha nem tudsz segíteni, az autóhoz gondoltam egy elakadás esetén figyelmeztető kiegészítő villogót.
De azért köszönöm. További szép napot minden fótumozó társamnak, (és a moderátornak is mert nem törölt).
Átterveztem és leteszteltem a villogót.
Most már nem világít halványan, le tud zárni a tranzisztor. Köszi a segítséget JANI-nak.
Az áramkör visszafejtésével biztos be lehetne üzemeltetni a bontott vakut. De lehet érdemes lenne egy új áramkört építeni a villanócsővel. Mert időben ugyan annyi és az legalább tuti működne. S akkor eleve olyan lenne a kapcsolás amit szeretnél. S nem kell kiegészítő áramkörökkel bíbelődni.
PL:_1-Link_, _2-Link_, _STB_.
Üdv mindenkinek!
Szeretnék építeni egy ilyen villogót:Bővebben: Link vagy ilyet:Bővebben: Link nem autóba hanem otthoni felhasználásra szeretném. Kapcsolási rajzra van szükségem mert boltba lehet hogy drága lenne. Előre is köszi
... Ha elkezdenéd a témát átolvasni, talán még ötletet is kapnál a megvalósításra! ...
Üdvözlet neked Zoli bácsi!
Nos "csak annyit" szeretnék kérni, hogy az ilyen hozzám hasonló tudatlanoknak segíts. Annyi lenne a kérés, légyszives ha lehet paneltervet adni az általad tervezett kapcsolási rajzhoz. Valamint szeretném még kérdezni milyen ledeket laket kapcsolni az áramkörhöz, és mennyit. Riasztóhoz szeretném megépíteni kiegészítőként, mert sajnos anyósomék környékén (Mátraverebély) igen csak hasznos lenne. Köszönöm a fáradozásaidat.
Szia! Persze, szívesen segítek! Tervezek hozzá egy panelt. Tulajdonképpen annyi ledet lehet rákötni (párhuzamosan), amennyit a BD tranyó elbír. A LED típusa, és egyéb paramétere szabadon választható.
Ez a végleges kapcsolás:
Köszönöm szépen, sokat segítettél!
Az én céljaimra ez a kapcsolás tökéletes, és nem kell picet programozni sem. (Bár nem is tudnék.) További szép napot neked. (Milyen jó, hogy még nem haltak ki a segítőkész jó szándékú emberek.) Még egyszer kösz.
Üdv!
Próbálom megérteni az áramköröket mi miért van ott ahol van. Esetleg ha nem túl nagy kérés kaphatnánk, egy rövidke kis leírást hogyan is működik az áramkör? Tisztelettel: dneil.loy Köszönöm.
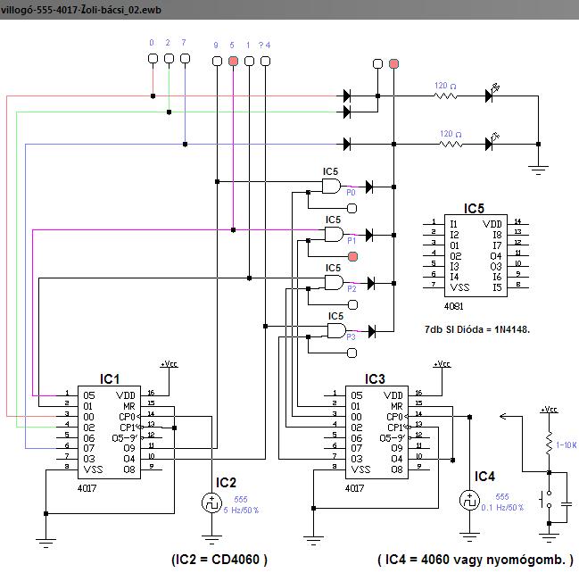
A 4060-as IC-vel egy oszcillátor van felépítve (R1;P1;R2;C1), melynek a frekvenciája a potméterrel folyamatosan szabályozható. Az R3-C2 páros a bekapcsolás pillanatában reseteli az oszcillátort. (Bár ez itt nem létszükséglet). A 4060-as IC 7-es lábára indikátor LED van kötve, mely az oszcilláció meglétét hivatott jelezni. A négyszög jel az 5-ös lábon távozik, s az R5-ös ellenálláson keresztül érkezik a 4017-es IC órajel (14) bemenetére. Minden érkező felfutó impulzus hatására a számláló egyet lép, melyek az 1-2-3-4-6-11 kimeneteken jelennek meg. A 4017 IC adatlapján látszik, hogy a kimenetek egymás után, egymást kiváltva lesznek aktívak. A dióda hálózattal "vagy" kapuk vannak a kimenetekre kötve, ezzel úgymond programozva vannak a kimenetek. A mode jumperekkel programozható a villogó. Hol az egyik, hogy a másik tranzisztoros végfokozatra vannak küldve a diódákról érkező jelek.
Példa: Az első felfutó élnél a 3-as kimenet lesz aktív. Ez rákerül a D1-es diódán keresztül a jobb oldali végfokozatra. Majd érkezik a következő impulzus, ekkor a 2-es láb lesz aktív. A 2-es lábon lévő jumper be van kapcsolva, akkor a D4-en keresztűl a bal oldali végfokozatra kerül. Ha nincs bekapcsolva a 2-es lábon lévő jumper, akkor ez az ütem kimarad, jön a következő, 4-es láb, s a D2-es diódán keresztül ismét a jobb oldali végfokra kerül a jel. Az adatlap és a kapcsolás összehasonlítása után világossá válik a működés. (Az IC kimenetei sorban: 3-2-4-7-10-1-5-6-9-11-8) Üdv!
Nagyon szépen, köszönöm.
T Zoli_bácsi!
Gondolom nem sok időd van, de ha lehet légyszives a panelrajzot feltenni. (Már össze szedegettem az alkatrészeket, jó lenne megépíteni. Köszönöm szépen.
Helló! Ezt az áramkört nem lehetne nyomógombosra átalakítani?
Vagyis, hogy az effekteket nyomógombbal lehessen léptetni?
Igen. Pontosan erre gondoltam. Nyák rajz van Neked róla? Én próbálkoztam vele hogy megcsináljam csak nem tudom melyik program lenne a legjobb.
Tovább gondolva Zoli bácsi _kapcsolását_... Lásd mellék. Két IC ( 4017, 4081. ) -vel megoldható a kézi vagy automatikus léptetés. Automatikus léptetéshez a 4060-as nagyobb osztású kimenetét kell használni Pl Q14.
Nyák rajzom nincs.
Köszönöm szépen!
Pontos bekötés nincs véletlenül? Vagy valamilyen másik kapcsolási rajz?
Most nem nagyom tudom kidolgozni a teljes kapcsolási rajzot. ( Meg akkor mi maradna nektek, ha elkészítem a házi feladatot helyettetek.
) Neki kell ülni és a Zoli bácsi rajzát és az én átdolgozott rajzomat össze kell gyúrni egy működő kapcsolássá. Ehhez régebben csak papír, ceruza és radír kellett. Egy vonalzó sem árt ha van kéznél.Persze a kényelem és a haladás...
Másik programmal is ugyanez a kapcsolás lenne elkészítve, legfeljebb máshogy lennének elhelyezve az alkatrészek.
A kis karikákat meg nem kell figyelembe venned. Azok csak logikai állapotot jeleznek vissza a szimulációban. A 4081-es logikai kapuk egymással felcserélhetők. Így az elvi rajzon nem kell a lábakhoz igazodni. Elég csak azt tudni, hogy az IC-tok melyik kivezetésein találhatók. Azért tettem be egy bekötetlen 4081-est a rajzba, hogy ne kelnem az adatlapból kikeresni a bekötését.
Két apró hiba még csak előkerült az _áramkör_ átrajzolásakor.
Az R4 180 ohm helyett legalább 680-1K ohm között legyen 12V-os tápfeszültségnél. A 4017-es CO kimenetét [i]( 12. láb. ) szabadon kell hagyni.
Közben elkészült egy kapcsolás a léptethető változatra.
A kapcsolást még ellenőriznem kell így most még nem teszem fel a nyomtatható változatot. Az áramkört két külön egységre bontottam. Van az alappanel s erre kell rácsatlakoztatni a vendégpanelt. A vendégpanel felelős a kézi vagy automatikus MODE léptetésért. Az alappanelba több diódát is terveztem az kísérletező kedvű építőkre gondolva ( S amúgy is parlagon maradt volna az a hely. ) Mivel elég bonyolult kapcsolás kerekedett ki a léptethető verzióból. Ezért tervbe van véve egy egyszerűbb nyák elkészítése ami csak a Zoli bácsi által készített egyszerűbb rajz alkatrészeit fogja tartalmazni.
Le a kalappal előtted!
Mellékelem a nyomtatható kapcsolási rajzokat.
Egy (vagy több) alapos ellenőrzés, hogy nincs-e véletlen kötéshiba és mehet a munka. Az teljesítmény villogó a vendég panel nélkül is működik. A nyák tartalmazza a szükséges átkötéseket. Kivéve a MODE "programokét". Jó építést!
Nagyon szépen köszönöm jövök eggyel!
Lecsupaszítottam a "nagy" panelt.
Kicsit áttekinthetőbb lett. Kellemes építést. |
Bejelentkezés
Hirdetés |










