Fórum témák

» Több friss téma
Fórum » ICL7106/ICL7107
 
Témaindító: Zoli007, idő: Ápr 10, 2006
Lapozás: OK   38 / 93
(#) c27 válasza blackdog hozzászólására (») Márc 14, 2011 /
 
Először is alapból 200mV os feszmérő még nincs kész a sönt így feszmérőnek számít. Igen elvileg 2 fesz 2 árammérő lenne.
Az egy jól működő panelen végigpróbáltam az ic-ket és jók. Nyák lemosva ic foglalat bolti új és az is tiszta. Nem reagál semmire sem ugrál szépen magának főleg a 2 árammérő annál a bemenetek natúron csak ott lebegnek nincs semmilyen osztó, csak egy darab vezeték és az is szigetelt az árammérőnél nem kell osztó csak a sönt. A 30 és 31 láb a bemenet nem? Ott ha rövidre van zárva 000 de lebegve már mindent csinál a 2 árammérő az egyik feszmérő is 001-007 között ugrál, de a feszmérő elég pontatlan 1-2V eltérés van ha 4V-ot mérek kb 2v-ot mutat (100mV refnél) az árammérők az egyik ottan körülit mutat de ha nincs rákötve semmi akkor 600-700 körüli értéket mutat, a másik meg bekapcsoláskor elkezd 400-tól felfutni ugrál szépen felfele és néha felmegy túlcsordulásig, rövidrezárt kimenetnél 000 az is, de pl 120mV nál minden tutat meg akkor is ugrál (mintha nem is kötöttem volna rá semmit) elég tág határok között ugrál szinte minden számot megjelenít amit csak lehet (kivéve amit kéne). Mivel még nincs sönt a 2 árammérőnél így kb 200mV-os feszmérőként üzemel addig egy ceruza elem feszét osztottam le kicsit több mint 1/10-re így jött ki a 120mV így ezt kéne mutatnia. (Nem tudom lehet a nyákoknál lenne valami, de akkor hogyhogy 1 feszmérő mégis tökéletes nem értem. Még valami alkatrészhibára is gondoltam hiába új minden lehet gyári hiba de azért az meg úgy sok 4-ből 1 jó.)
(#) c27 válasza c27 hozzászólására (») Márc 14, 2011 /
 
Újabb fejlemény:
épp most méregettem (1-2 panelen nem 100mV volt a ref bár én reggel beállítottam mind1) a lényeg a 2db árammérőnek szánt panel végül is csak nagyjából jól mér most (nem tudom mi történt) rövidre zárva a bemeneteket 000 méréskor elég normálisan mérnek nagyon pici eltérés van (trimerrel utánna állítok majd), egyetlen negatívum hogy szabadon hagyott bemenetek esetén hülyeségeket ír ki nem 000-t.
A feszmérőről annyit, hogy a rossz is végül mégsem 100mV-on állt, de most hogy azon ál igaz közeli értéket ír ki de nagyon ugrál 4V-os tápnál 3.9 és 4.6 között ugrál elég gyorsan (multival stabil 4.0-4.1V) és szabad bemenetek esetén viszont 000.0 és 000.7 között ugrál ami roppant zavaró kb az a 0.7 ugrálás mint mérés közben ez viszont tompul ha a 100mV refet 200-ra csavrom 1-2 tized ugrálás lesz belőle. Mi miatt lehet? Hogy lehet megszűntetni az árammérők szabad bemenetek esetén való ugrálást (néha csak beáll egy nagy értékre)? Azért főleg a feszmérő ugrálása a leginkább zavaró, mert mérés közben 0.7V-ot ugrál de nem kéne.
(Esetleg az számít, hogy az áthidalásokat szigetelt külsejű vezetékkel csináltam és nem csak a szokásos szigeteletlen vezetékkel?)
(#) blackdog válasza c27 hozzászólására (») Márc 14, 2011 /
 
Nos, ha azt mondod, hogy a négyből egy panel jó és az IC-ket átcserélve is jó akkor forrasztási hiba. (nem biztos, hogy szemmel látod.) Én is jártam így kínomban újra forrasztottam és jó lett.
Bár számomra elég furcsa, hogy 4-ből csak 1 akar jó lenni még akkor is, ha cserélgetem az IC-ket.
Az ilyen durva ugrálás vagy IC vagy valamelyik félvezető hibájára utal általában. Az oszcillátor kondija biztosan jó?
Ez a 4-ből 1 jó dolog nagyon furcsa.
(#) c27 válasza blackdog hozzászólására (») Márc 15, 2011 /
 
A kondikat nem tudom megnézni sajnos kapacitásmérőm nincs jelenleg. Esetleg megpróbálom kicserélni a kerámiakondikat. (Esetleg átnézem a forrasztásokat is.)
Kösz.
(#) c27 válasza blackdog hozzászólására (») Márc 15, 2011 /
 
Na akkor most már addig állítgattam őket hogy a 2 árammérő is most már jónak bizonyult talán kontakthiba vagy más nem tudom így 4-ből 3 jó.
A gond viszont még mindig megvan az egyik feszmérővel. Bekapcsoláskor a szokásos (most az osztótagok fent vannak) utolsó digit ugrál 0 és 6 között (osztótaggal így 0.6V lenne ami már gyanús).
Szépen hagytam magára és most már mindenféle ugrálást csinál kb 191 és 000 között mindent mutat rövidrezárva a végét nem csinál semmit. Ha hozzáérek a földhöz semmi reakció. (Talán valamelyik félvezető ha melegszik akkor csinál valami galibát az ic kizárva a többivel jól megy.)
(#) c27 válasza c27 hozzászólására (») Márc 15, 2011 /
 
Csak a rend kedvéért írok. A hiba forrása a rossz kontaktus a nyákon hogy ha csavarom a panelt akkor jó vagy ha nyomkodom egyik helyen konkrétan még mindig nem találtam meg a hibát, de sztem valamelyik vezető sávnál van a gond. Nagyító alatt most láttam is valami. (Tanulság precízen kell elkészíteni a nyákot.)
Egyébként egyik mérőn sem ugrál most már egyik digit sem nagyon stabil az árammérőknél a század amperes digit néha ugrál két számjegy között, de ez a bolti multiméternél is ilyen.
(#) Kovidivi válasza c27 hozzászólására (») Márc 16, 2011 /
 
Nagyító helyett miért nem multiméter dióda vizsgáló funkciójával ellenőrzöl? Ha sípol, zárlatos, vagyis vezet, ha nem sípol, akkor szakadt.
(#) joseyy hozzászólása Márc 19, 2011 /
 
Jó estét!
Egy kis segítségre lenne szükségem, utánna néztem ennek a digitális feszültségmérős kapcsolásnak, és megtetszett. Szeretném elkészíteni, és ezesetben kérnék egy kis segítséget. Ezen kapcsolás szerint szeretném megépíteni : Bővebben: Link
200V-os méréshatárra szeretném bekalibrálni, így ha jól értelmezem, akkor Rx1=100R ; Rx2a=100k; ebben kérnék egy kis megerősítést, hogy ezek kellenek e nekem ténylegesen a kapcsolásba. Köszönöm előre is a segítséget.
(#) proli007 válasza joseyy hozzászólására (») Márc 19, 2011 /
 
Hello!
Igen jól értelmezed. Az 1:1000 arányú osztó a 200V feszültséget 200mV-ra osztja 0,01% hibával. (Persze ha az osztó ellenállásai abszolút pontosak lennének)
De gond egy szál sem, ha csak egy méréshatárba használod, hiszen akkor az osztó hibája a referencia feszültség beállításával kompenzálható..
üdv! proli007
(#) joseyy válasza proli007 hozzászólására (») Márc 19, 2011 /
 
Köszönöm szépen a segítséged, érdekelne még egy olyan, hogy ebből ampermérőt hogyan tudnék kihozni? Ill. milyen változásokat kellene eszközöljek rajta?
(#) proli007 válasza joseyy hozzászólására (») Márc 19, 2011 /
 
Hello!
Alkotó mindent szépen leírt, ha visszaolvasol. De nincs semmi különösebb. Áramméréshez egy olyan Shunt ellenállás kell, amin pld. 2A esetén 200mV esik. Ez pld. 0,1ohm-ot jelent, de 20A esetén természetesen ennek a tizede.

OHM törvénye alapján bármely ellenállással lehet áramot mérni. Mert az ellenálláson eső feszültség arányos a rajta átfolyó árammal. Tehát itt nem áramot, hanem annak hatására létrejövő feszültség esést mérünk. Mivel a műszer alapérzékenysége 200mV ahhoz ilesszük a feszültséget.

Így, gyakorlatilag bármely ellenálláson lehet áramot mérni, amin a névleges áramnál 200mV feletti feszültség esik. Mert mindig le lehet osztani a feszültséget úgy hogy az 200mV legyen. Pont úgy ahogy a 200V-ot osztod 200mV-ra.
üdv! proli007
(#) c27 hozzászólása Márc 23, 2011 /
 
Szia Alkotó.
Lenne egy olyan kérdésem hogy az általad csinált feszmérő panel (az amelyiknél több panel is elfér egymás alatt) annak a működése le van írva valahol? Mert én konkrétan a kapcsolásról nem találtam leírást hogy mi és hogy működik. Most kicsit szünetel a labortáp építés anyagbeszerzés miatt így addig gondoltam jó lenne pontosan meg is érteni hogy működik az áramkör.
Nem tudom te készítettél valahol ilyen leírást hozzá?
(#) c27 válasza c27 hozzászólására (») Márc 23, 2011 /
 
Egyébként az mitől van hogy ha egy elemet rövidre árok és akkor nézek áramot a panelműszeren az jóval többet mutat mint amit a vele sorba kötött multiméter mutat. (Csináltam próbaméréseket és beállítottam szépen csak elemnél nem egyezik multival 1.2A körül van a panelműszer meg 3A körülit ír ki ami elég rossz, adapteres mérésnél viszont jó.)
(#) Kovidivi válasza c27 hozzászólására (») Márc 23, 2011 /
 
Nem mindegy, hogy mekkora sönttel zárod rövidre. Pl. 0.1ohm-ra, és 0.01ohm-ra is máshogy reagál egy elem. Ha sorba kötsz két multimétert, akkor a söntök is sorosan kapcsolódnak. De miért is zársz rövidre elemet? Inkább rakj 12V-ra egy 21Wos izzót, és annak mérd az áramát. Annak már nem annyira befolyásolja a multi belső söntje az áramokat!
(#) Sebi válasza Kovidivi hozzászólására (») Márc 26, 2011 /
 
"elemet rövidre zárok és akkor nézek áramot a panelműszeren az jóval többet mutat mint amit a vele sorba kötött multiméter mutat"

Ha két sorosan kapcsolt árammérővel tesszük ezt, a műszereknek egyforma értéket kellene mutatniuk, hiszen egy áramkörben vannak.

Csak arra tudok gondolni, hogy a sönt felmelegszik, megnő az ellenállása és ezért mutat hamisan. A multiméterben a 3mm átmérőjű manganin sönt kevésbé hajlamos erre.
(#) Kovidivi válasza Sebi hozzászólására (») Márc 26, 2011 /
 
Én arra gondoltam, hogy a rövidzár 1 multival 0.1ohm mondjuk, ha már két multi sorba van kapcsolva, akkor a söntök is sorosan kapcsolódnak, tehát 0.2ohm lesz a rövidzár. És természetesen 0.1ohm és 0.2ohm hatására más áram fog folyni.
(#) Sebi válasza Kovidivi hozzászólására (») Márc 26, 2011 /
 
Igen, más (nyilván kisebb) áram folyik a kettőn, de mindig egyenlő, mert egy áramkörben csak "egyféle" áram folyhat. Ilymódon lehet egymáshoz hitelesíteni is, hiszen mindegyik a saját söntjén eső feszt méri.
Csak az "épített" söntje lehet a ludas, hogy ekkora áramnál felmelegszik, és nagyobb fesz esik rajta...
(#) Kovidivi válasza Sebi hozzászólására (») Márc 26, 2011 /
 
Igaz! :yes:
(#) Csupasz hozzászólása Márc 27, 2011 /
 
Sziasztok!
Építettem egy hőmérőt, melyet végül is a tanácsaitok alapján tudtam beállítani.
Mostani kérdésem nem ehhez kapcsolódik konkrétan, hanem magához az építéshez.
Tehát kb. 3nap működés után kialudt a tizedes "C" szegmense.Kimértem, minden jó, összeraktam, kb. 3óra után ismét ezt adja.Mivel zárt dobozban van, vmelyik alkatrész melegedése okozhatja?
Üdv:
Csupasz
(#) Csupasz válasza Csupasz hozzászólására (») Márc 27, 2011 /
 
Sziasztok
Hátha valakinek segítek vele, az volt a hiba, hogy a preciziós foglalatban lógott a kijelző lába....... :eek2:
(#) Sebi válasza Csupasz hozzászólására (») Márc 27, 2011 /
 


Némely kijelzőt csak egyszer lehet preci-dip foglalatba dugni, mert kihúzásnál benthagyja a lábát...
(#) vicsys válasza Csupasz hozzászólására (») Márc 27, 2011 /
 
Szerintem 100%, hogy szakadás vagy érintkezési hiba. Nézd meg az IC foglalatot és annak forrasztását.
(#) Csupasz válasza vicsys hozzászólására (») Márc 27, 2011 /
 
Megnéztem, többször kimértem,mindig jó volt.
Hajtottam egy picit a kijelző lábán, azóta stabil,így befeszül egy kicsit
(#) c27 válasza Sebi hozzászólására (») Márc 28, 2011 /
 
helló.
Hát az épített sönt az biztos nem melegszik legalább is 2db 8W-os ellenállás párhuzamosan én nem hiszem hogy 1-2 sec alatt felmelegedne 1-2 A miatt.
Itt valami más gond van de adapteres terhelésnél pedig egyezik a kettő ezért érdekes, bár azt hozzá kell tennem a söntök voltak a terhelőellenállások.
(#) paramaibo hozzászólása Márc 29, 2011 /
 
Sziasztok! Tanácsot és segítséget szeretnék kérni! Adott egy sűrített levegős rendszer,aminek a nyomás értékét szeretném egy óriás kijelzőn megjeleníteni. Van egy nyomástávadóm 0-10voltos kimenettel. Ezt mérném az ICL 7107-el megépített feszmérővel. Ami valahogy meghajtaná a kijelzőt. Mivel a kijelzőnek kb. 30cm magasnak kéne lenni,nagyfényerejű ledekből gondoltam összerakni...Horror árban lehet óriás kijelzőt venni....Mivel max. 9.9-ig kell mérni,ezért csak két karakter kell plusz a tizedespont....
Villanyszerelő vagyok, némi elektronikai tapasztalattal, ezért a feszmérő elkészítése nem okoz talán gondot. Viszont egy csomó más kérdésre nem tudom a választ: Hogy fog viselkedni a feszmérő, ha be sem kötöm az első két kijelzőt, mivel nincs rá szükség?
Gondolom az ICL7107 nem tudja közvetlenül meghajtani a kb. 6-7 ledből álló szegmenseket...Talán ULM2003 keresztül megoldható?
Mekkora tápot építsek,hogy a sok led miatti nagyobb áramfelvétel és fesz ingadozás ne bolondítsa meg a fesz. mérőt...
Egyeltalán életképes az elképzelésem, vagy inkább felejtős???
A segítséget előre is köszönöm.....
(#) proli007 válasza paramaibo hozzászólására (») Márc 29, 2011 /
 
Hello!
- Ne az első két digitet használjad, hanem a másodikat és a harmadikat. Akkor nem 0..9,9mV lesz a méréshatára, hanem 0..99mV. Ezt kisebb zajjal tudod illeszteni a 0..10V jelhez, valamint az utolsó digit sem ugrál majd.
- Az ULN2003 nem alkalmas a feladatra, mert az IC közös anódos kijelzőt tud meghajtani. Tehát az IC-ben nem NPN, hanem PNP tranyók kellenének. (Bár létezik "felső oldali meghajtó" is, csak én még nem láttam)
- De PNP tranyókkal megoldhatod a dolgot. Úgy, hogy az emittereket a +5V-ra kötöd, és a bázisokat a szegmensek helyére. Nem tudom mekkora az ICL szivárgási árama, de ha van, akkor egy ellenállás is kell a bázis-emitter közé. Ezzel a tranyóval, már meghajthatod a kijelződet.
- A tápot meg érdemes a "fejére fordítani". Tehát nem +5V-ot készíteni, hanem -5V-ot (az eredeti +5V-hoz képest). Ekkor a volt +5V-hoz képest, akár -24V-ot is készíthetsz a kijelzők számára. És annak áramfelvétele, nem terheli majd az ICL tápját. Tehát nem is rángathatja majd. (A Led-ek -24V-ját, akár még szűrni sem szükséges.)
Remélem érthető, ha nem majd lerajzolom..)
üdv! proli007
(#) paramaibo válasza proli007 hozzászólására (») Márc 29, 2011 /
 
Azt hiszem, először megépítem a feszmérőt 2 darab normál méretű közös anódos kijelzővel. Rákötöm a nyomástávadóra, és ha minden jól működik, akkor kezdek neki az óriás kijelzős verziónak. Megköszönném, ha lerajzolnád az egészet, mert főleg a „fejre fordított” tápból nem sokat értek…..
Üdvaramaribo
(#) proli007 válasza paramaibo hozzászólására (») Márc 29, 2011 /
 
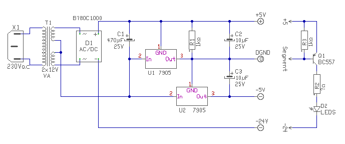
Hello!
Lerajzoltam amire gondoltam. Természetesen a trafó teljesítményét, a Led-ek áramfelvételének kiszámítása után lehet megadni. Az ICL egy szegmensén kb. 8mA folyik, ez két digit, és egy tizedespont esetén maximum 15*8mA=120mA (plusz az IC 2mA tápárama). A 470µF-on kb. 16V feszültség lesz, tehát a +5V stabilizátorát hűteni kell. A -5V-nál csak 0,8mA az áram, én biztos, csak egy 5.1V-os zénert és egy ellenállást tennék a stabi helyére.
(Az 1k csak azért kell, hogy a +5V terheletlenül ne emelkedjen meg az alsó stabitól.)
A szükséges ki-bemeneti 100nF-okat nem rajzoltam le. De -5V-os stabi esetén célszerűbb 470nF-okat használni, a gerjedékenyebb stabik miatt.
A -24V (persze a +5V-hoz képest mérve) kimenetére nem tennék kondit. A kijelző itt nincs multiplexálva, tehát nem fog interferálni a 100Hz-es jellel. Viszont a feszültség nem fog "lepkézni" a terheléstől, tehát stabilizálni sem kell. Ha 1,5V a Led-ek nyitófeszültsége, akkor kb. 12 Led köthető sorba büntetlenül egy szegmensnél. Az előtét ellenállásokat a Led-ek tápfeszültsége szerint kel megválasztani. A tranyók típusát, a Led-áram szerint.
üdv! proli007

7107-PWR.png
    
(#) paramaibo válasza proli007 hozzászólására (») Márc 30, 2011 /
 
Köszönöm a segítséget! Beszerzem a szükséges alkatrészeket és nekiugrok....Mindenképpen jelzem az eredményt...
Üdv: Paramaribo
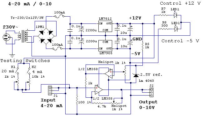
(#) paramaibo válasza proli007 hozzászólására (») Ápr 4, 2011 /
 
Üdv! Felmerült az első probléma. Kiderült,hogy a nyomástávadónak nem 0…10V-os a kimenete,hanem 4…20mA.Szerinted egy sima sönttel meglehet oldani,vagy építeni kell egy konvertert?Próbáltam utána olvasni,találtam is rajzot LM 358-al.Csak az +12V és -5Voltról működik. Vagy külön tápot építek neki, vagy esetleg az általad tervezett tápba be lehet még egy +12voltos ágat applikálni? A konverter rajza a mellékletben…
Köszönettel: Paramaribo

konverter.jpg
    
Következő: »»   38 / 93
Bejelentkezés

Belépés

Hirdetés
XDT.hu
Az oldalon sütiket használunk a helyes működéshez. Bővebb információt az adatvédelmi szabályzatban olvashatsz. Megértettem