Fórum témák
» Több friss téma |
Szervusztok!
USB eszköz +5V tápját akarom ki/be kapcsolgatni egy tőle független +3,3V forrással vezérelt tranzisztorral. A képen látható, hogyan kötöttem be egy NPN BC182B tranzisztort. Persze nem működik. Miért nem? Hogyan kell helyesen bekötni? Kihagytam egy ellenállást? Nekem jó lenne vmi relay megoldás is, ami kb. akkor helyet foglal mint a BC182 tranzisztor, cska nem ismerek típusszámokat. Üdv: Krisztián
Helló!
Szerintem FETT-el kéne meg csinálnod mivel ahhoz elég hozzá érni,hogy ki be kapcsoljon.
Az rémlik a FET az feszültségvezérelt, a tranzisztor áramvezérelt. Igaz? A FET-tel elegánsabb is lehetne akár. Típust tudsz ajánlani?
Bár már beruháztam BC182-ra 15Ft/darab és a bolt elég messze van.
Az úgy hívják: MOSFET (egybeírva, és 1 T...)
Nem nyit ki 3,3V-nál...
(tegyél a FET elé egy sima tranzisztort, persze a bázisáramot korlátozd egy ellenállással.)
És miért nem nyit ki?
Kicsi az áram, kicsi a feszültség? Datasheet szerint VBE(on) = 0.5-08V. Ennyi biztos kijön, mert LED világít BázisEmitter-re kötve.
VBE?? Nem fettel csináltad? Ha sima tranyót raktál, akkor az a gond, hogy amikor nyitod a rajta átfolyó áram, feszt. ejt. Ez már lehet, hogy elég az USB-s eszköznek, hogy ne menjen...
NPN tranzisztorral csináltam.
Hiába kapcsolom ki/be a tranzisztort. Nem reagál semmit az USB. Azt javaslod csináljam FET-tel?! Nem vagyok otthon a témában. Tudnál javasolni konkrét kapcsolást, és alkatrészt? Mondjuk a TO92-ek közül? A méret a lényeg!
simpi megoldása jobb, berakott a bázisra egy ellenállást.
Lehet, hogy az ellenállás nélkül kinyírtad a BC182-est. A B-E átmenet egy dióda, amely kinyit, ha 0, 6V-nál nagyobbat kacsolsz rá. Te rákapcsoltál 3,3 voltot, így az áramot csak a feszültségforrásod belső ellenállása korlátozta. Dobd ki, kezd újra egy másikkal, és az ellenállással. Bár én inkább a + tápfesz felől kísérleteznék egy PNP tranzisztorral vagy egy FET-tel, főleg, ha az USB-s szerkentyű adatvezetékét még csatlakoztatod egy számítógéphez. A BC182 sem tökéletes, nem kapcsolásra találták ki. A 2N2219 kapcsoló-tranzisztor, kisebb a maradékfeszültsége, amely bekapcsolt állapotban a C-E között mérhető.
Kis áramnál (néhány mA) működhet. Minél nagyobb áramút akarsz kapcsolni, annál kevesebb marad az 5 voltból.
Mit akarsz kapcsolni?
Üdv!
Szerintem P csatornás FET-et használj, és ne a Gnd-t, hanem az 5V-ot szakítsd meg. Az USB az adatvonalon azt figyeli, hogy mikor húzza fel valami 5V-ra az adatlábakat, ebből tudja, hogy valami csatlakozott. Ha a gnd-t szakítod meg, az áramköröd ott lebeg az 5V és a D+/D- lábakon, rákérdez az USB, hogy mi az, de tápfeszhiány miatt nem kap választ, ezért nem reagál.
Egy laptopon 54Mbps Wi-Fi adaptert szeretnék ki/be kapcsolni a 3,3V feszt adó vezérléssel.
Ezen a ponton szeretném mindenkinek megköszönni az eddigi segítséget. Persze még nincs vége...
Pako szerint kizárólag 5V megszakításával lehet beüzemelni a kapcsolót! Simpi köszi a kapcsrajzokat! Esetleg FET-ben is otthon vagy? Össze tudnál dobni egy FET-es 5V-t megszakító kapcsolást? Üdv:
Ja, akkor csodás!
Már csak a helyszűkétől félek. Tranzisztorok helyettesítője SMD kivitelben létezik? Bár azt meg lehet nem fogom tudni beforrasztani. Bár csak 6 forrasztás, talán elfér a tranzisztorok feje is.
Köszi simpi a gyors segítséget!
Holnap megveszem a maradék alkatrészeket, hétvégén meg összerakom. Majd szólok mi lett belőle!
Én azért nem spórolnám le a második tranyó bázisellenállását sem, ha néhány másodperctől tovább akarja az ember használni a kapcsolást.
5V 1kohm nem korlátozza le eléggé? 5mA folyhat max...
Szia!
Ahogy nézem bekapcsolt állapotban Q1 BE diódáján és Q2 CE átmenetén korlátozás nélkül folyhat áram,valóban kell Q1-nek is bázisellenállás.
Elnéztem, bocs!
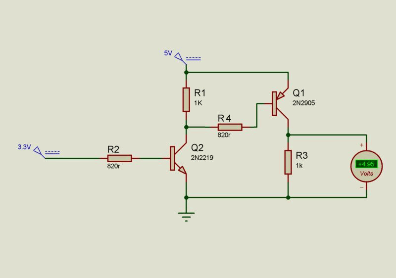
Akkor Q1B és Q2C közé tegyek be 820 Ohm ellenállást?
Az ilyen jellegű kapcsolásokat így szokták kötni:
|
Bejelentkezés
Hirdetés |





(tegyél a FET elé egy sima tranzisztort, persze a bázisáramot korlátozd egy ellenállással.) 





