Fórum témák
» Több friss téma |
Szia most ilyet kaptam javításra ,működött 3 napig állítólag.
Ezen fül szét szedni kellett és újra építeni és trafó csere is.Ha megnézed jól látható a kapcsolás se jó.Legalább másolni megtanulhatott volna az illető.Ja és megjegyezném a másik bajt hogy Makrai néven és logóval árulja ami jogi problémákat is okozhat.
Árulnak pásztorhoz trafót, ez amúgy tök jó így, mert én nem is tudtam.
Igen de csak ez az egy gyártó van és minden gyári készüléket ezekkel lehet javítani mert nincs más
VillanyPKettőt csináltam belőle , bár az elős kb100mA kevesebb fogyasztást és ezért vélhetően kisebb ívet csinál illetve tönkre ment benne a tirisztor is, de működik.(Első kettő kép az először készült) (Második kettő kép az utóbb készült ez jobban is működik)
És mi volt akkor a probléma, mert múlthéten még nem is szikrázott.
![]() @Swedhart Jaaa hogy az egész pásztort Makrai néven árulja? A hozzászólás módosítva: Nov 8, 2025
A trimmer nem maradt benne, a ci kondi túl kis kapacitású volt. Azt még nem tudom hogy az egyik a kettő Pásztor közül miért üzemel kisebb árammal, hamarosan ki kerül élesben is.
Szia igen az a gond a jogi része.Úgy tudom kapott is felszólítást a Makrai kft részéről.
Az egyik nagy motorkondit értem,de mire való a másik nagy kondi?? A képen a jobb oldali,mert,ha az van a 22µF/63V elkó helyett akkor az kissé pazarlás,legalábbis számomra.
Üdv.
Ez inkább csak pásztorocska! ( viccnek szántam)
Ci , C6 a 450v kondik C6 20uf, ci 16uf ,
VillanypásztorSziasztok van három villanypásztorom közülük már csak az egyik működik úgy ahogy...az egyik adja az impulzust de elég gyengén. ami azt jelenti hogy az első kisüléskor viszonylag nagy szikra van a másik kisülésnél egyre kisebb és mindig kisebb ami benne van nagyfesz trafo vekony szálján 15 k ohm ot mértem. A masik az csak sipol de nem sül ki annak a nagyfesz trafoján 55ohmot mértem. Ebbe szeretnek segitseget kerni hogy mi lehet a baj vagy mit nezzek meg cagy csereljel ki. A panellt már áttforrasztgattam hátha valami kontakt de semmi változás. Köszönöm
Szia ismerem ezt már többször került a kezembe ilyen sok hibája tud lenni.Kondi , diódák , ic
Legalább itt úgy ahogy panelre van ültetve, nem csak a levegőben összetaknyolva minden, típus is szépen levakarva, mintha nem lehetne kideríteni mit rejt a tok
kicsi villanypásztorSziasztok! Szeretnék segítséget kérni.Kicsi, 20 m hosszú villanypásztort szeretnék építeni. Alkatrészek vannak, nagyfesz trafó is (Gk gyújtás trafók) A lehető legegyszerűbben szeretném megoldani, csak kicsi kert védelméről szól a történet. Szarvasok ellen. A hozzászólás módosítva: Jan 2, 2026
Hali!
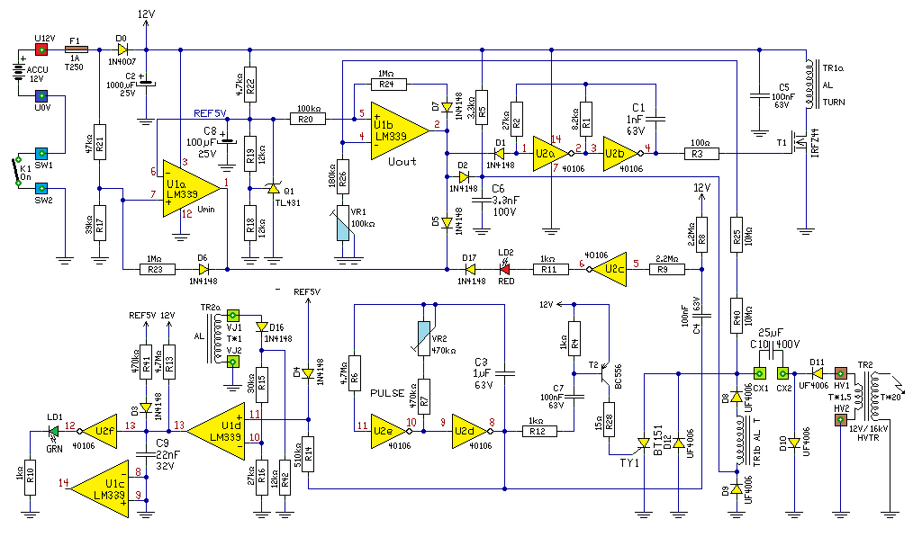
Ez elég egyszerű, de nem biztos hogy egy szarvasnak elég. Többet csináltam már, kiskertbe, kutyának tökéletes. Javítás, beazonosításÜdv.Villanypásztort javítanék. Az alkotó lecsiszolta az alkatrészek jelölését. . Visszarajzoltam a kapcsolást. Fölteszem hátha valakinek beugrik mi lehet az ic2 tipusa. Egy kis kapcsitápot hajt. Az ic- n "0106BE" jelzés látszódik nagyító alatt halványan. A hozzászólás módosítva: Szo, 18:30
Hello! Remci-nek igaza lesz, de a rajzodon az Ic 7-es lába nincs a GND-re kötve.
Ja hát ahogy olvastam nem egy stabil valami. En is ugy kaptam . De az ic -röl meg a tirisztorokrol le van csiszolva a szám es igy nehéz kicserélni őket. Esetleg tudsz ilyenbe segíteni?
Jo az észrevételed. Valoban a 7 es láb a GND re megy. Még átellenörzöm a rajzot, és megprobálom áttekinthetöbbre átrajzolni. Lényeg hogy a kérdéses ic a CD40106BE lenne.?
VillanypásztorSziasztok kaptam egy masik pásztort áttforrasztgattam meg kicseréltem egy kondit a ball felső sarokba mert ki volt rohadva. Ami benne volt az 50 v 4,7 mikrofahrados amit beleraktam az 400 volt 4,7 mikrofahrados de viszont ami a panelra van írva az 2,2 mikrofahrad nem tudom hogy ennek van-e a közel hozzá. a hiba amúgy az hogy az ellnőrző lámpa folyamatosan világít ás nem hallani csattogást sem. Bt 151 van benne amit kivettem kimértem (elvileg) az jo segitseget elore is koszonom
Még egy kérdés. A triak hány amperos lenne? Annyi látszik rajta hogy B.. meg 800B. Gontolom BTA de hanyas lenne megfelelö.?
Az lehet BTB-is. 6 Amper körüli már jó lehet.
A hozzászólás módosítva: Kedd, 7:02
|
Bejelentkezés
Hirdetés |




















