Fórum témák
» Több friss téma |
Fórum » Erősítőhöz való hangsugárzó védelem (koppanásgátló)
Témaindító: Thom, idő: Márc 14, 2006
Témakörök:
Úgy tudnék segíteni, ha adnál egy linket a relé lábak fizikai méretéhez.
Rosszul írtam fel a nyákra az elöbb, már javítottam.
Szia! Amíg a relék nem húznak meg, addig a kimenet nagy valószínűséggel le van választva a végtranzisztorokról. A relék pontos szerepének és a túlzott áramfelvételnek a magyarázatához elengedhetetlenül szükség lenne az erősítő kapcsolási rajzára.
Itt találtam csak méreteket. Ez kismértékben eltér a rajzodtól. A katalógus 8 lábat mutat, Nálad mindössze hatot számolok. Tényleg csak 6 kivezetése van?
Nyújtott furatot készítesz, vagy kifurkálod 2,5mm-es fúróval? Javaslom készíts a relének egy makrót! A Sprint-layot témában jelezd ha nem boldogulnál vele.
Az utolsó két lábat amit nem használok fel levágom, vagy kihajlítom. 8 lábú.
A hozzászólás módosítva: Feb 5, 2013
Elegánsabb ha azt a két furatot is elkészíted. Mellékelem amit a méretekről találtam, azért az a biztos, ha magad is leméred.
Csak azt nem értem, hogy amíg a relé nem húz meg addig mi köze van a hangfalkimenet + csatlakozója és a test között? Teszek rá egy +12 és 18Vos adaptert és meghúz, szépen leválasztja róla. Csak azért zavar, mert amíg ez zajlik addig a táp végig zárlatban van (hogy miért azt nem tudom) de az égő full fényerővel világít.
Szia. Megpróbáltam a vezetősávokat elrendezni, hogy az előtét ellenállás se a relé alatt legyen. Kinyomtattam, ráhelyeztem a relét, passzol. Nem tudtam szebben elvezetni. Ami képet a reléről küldözgetünk egymásnak arról van szó, itt van a kezemben, és a pdf. ben is ezt küldtem. Megnézed? Üdv.
A hozzászólás módosítva: Feb 5, 2013
Na szóval, ez a hang(fal)sugárzóvédő áramkőr szrintem nekem biztos, hogy nem jó. Leszakítottam a véfok bármelyik tápponját, hogy egyenáram kerüljön a hang(fal)sugárzóra, olyanokat csattan mint egy disznó. Persze leválaszja. De utána ismétli, iszonyú robajjal. A DjSzabcsa féle áramkör úgy emlékszem nem csinált ilyet. Amíg rejta volt az egyenfesz, addíg nem próbálkozott visszakapcsolni.
A hozzászólás módosítva: Feb 6, 2013
A védelem kénytelen késleltetéssel dolgozni - ezért a csattanás. Ha túl direkt lenne, minden basszus beütésnél leoldana. Ne aggódj, a hangszórót meg védi.
Majd délután leszek, de én ezta védelmet kiegészíteném, hogy egy nyómógomb segítségével öntartóként viselkedjen a relé, így baj esetén nem indulna újra, de meglehet próbálni a gomb segítségével újra indítani, mert abból kiderülne, hogy zárlatos lett esetleg a végfok, vagy terhelésre oldott csak. Illetve a behúzótekercs körébe mindkétoldal bordáin elhelyezett klixonnal tovább biztosítani a rendszert.
Szerintem amig rajta az egyenfesz ennek sem kellene visszakapcsolnia, ha mégis, akkor valamit elbaltáztál az általad megépített áramkörben.
A gyakorlatban nem lesz ezzel semmi gond. A kapcsolás R1-4 értékét úgy kell megválasztani, hogy üzemszerű terhelésre ne aktiválódjon a védelem.
Szia Fordkapcs! Két darabot építettem meg, és mind a kettő ezt csinálja. Persze lehet mind a kettőt rontottam el. Amúgy leold egy 1.5 voltos elemre is. Majd késöbb még tűzetesen megvizsgálom, nehogy butaságot írjak.
Szerintem 1 órán belül itt leszek már, és akkor jobban megvizsgáljuk. Szerintem egy tök vagyok, a hajnal 2 órás fáradtság, a végfokból kijövő és a hang(fal)sugárzó felé menő vezetéket felcseréltem. Ezért kapcsol vissza egy pillanatra. De ha egy óra múlva visszaérek, akkor jön a próba. István ha a végfokról lekötöm a védelem után a hang(fal)sugárzót, hogy ne puffanjon, és elveszem a végfokról az egyik polarítást, akkor nem megy tönkre a végfok? Nagy keservesen le tudtam írni, amit szerettem volna. Bocsi
A hozzászólás módosítva: Feb 6, 2013
Sokkal egyszerűbb úgy próbálni, hogy lekötöd a végfok kimenetét róla és a tápfeszre rakosgatod a kábelt. A végfok áramköreit és a tápfeszültségét ne babráld.
Amíg az egyenáram rajta van, nem engedi a hangfal* felé a kakaót, így gyorsan újból megbarátkoztam az elkészített kis panellel. Így kell működnie, hibátlan.
*Ne falazzál, mert nem fal, rendszerű hangsugárzó amiről beszélsz. A hozzászólás módosítva: Feb 6, 2013
Reloop ki javítottt ki ezzel a piros bejegyzéssel? Értem és teljesen egyetértek, jogos, hogy rámszól bárki is.Na mindegy nincsen jelentősége, megjegyeztem és nem felejtem el. HANGSUGÁRZÓ. Köszönöm.
Nem a "fal-alak" a dolog lényege, hanem a "doboz hiánya". Másképpen közelítve, a dobozra jellemző akusztikai hatások nincsenek "hang-fal" esetben.
Óvatosan azért megjegyzem, itt is van "doboz", csak szokatlanul nagy, hiszen helyiségméretű. Mivel a hangsugárzók itt is tolják a levegőt hátul is, ezért sokkal kevésbé lehet előre tudni, milyen is lesz a hallható hangkép, mert azt nagyon befolyásolja a terem mérete, illetve a hang-fal elhelyezése. Sőt minden egyéb is, ami a teremben van, mint például a hallgatóság maga is. Ezért aki "hang-falazásba" fog, az hosszas kísérleteknek néz elébe, és semmi sincs garantálva.
Sziasztok! Köszönöm a kiigazítást, akkor nekem hangsugárzóm van.
Értettem! Én csak azért falaztam, mert a képen amit linkeltem olyan van
Sziasztok,
Én is megépítettem a Skory féle hangszóróvédő kapcsolást. Az eredeti megoldást ketté bontottam, így dual mono elrendezés esetén oldalanként külön-külön védelem működhet, nem kell közösködni a tápokkal. Tegnap jutottam el a tesztelésig, az egyik teljesen korrekt módon működik. Egy lemerült 1,5Voltos AAA elemmel próbáltam, úgy a pozitív, mint a negatív egyenfeszültségre reagál. A másik viszont nem így, a negatív 1,5V nem indítja be a védelmet, csak a pozitív. Átnéztem a beültetett nyákokat, szemmel látható hibát, különbséget nem láttam a kettő között. Mivel két egyforma eszközről van szó, teljesen egyforma alkatrészekkel, könnyedén ki lehet szúrni, ha valami nincs jó helyen. Gondoltam este, fáradtan nem vacakolok tovább, majd ma beírok ide, mégis több szem többet lát. És miközben írom ezt, leesett, hogy lehetséges, a T5-T6 tranyókat mégis össze cseréltem; ezt persze nem néztem meg. Majd ma sort kerítek rá. Ettől függetlenül ha a jelenséget előidéző hibára van valakinek egyéb meglátása, ötlete, szívesen veszem és köszönöm. Mellékelem a 0 szériás nyák tervet és beültetést, hátha valaki hasonló módon kívánja megépíteni a kapcsolást. A terv jó, ellenben célszerű valamivel nagyobbra gyártani a nyákot, mert a felfogató csavarok elég szűkösen férnek el, és nem igazán nyerő az eredeti felfogató furatokat használni. A következők gyártásához ebből a szempontból áttervezem a nyákot. Bár lehet M2,5 csavarokkal így sem lenne gond, azt nem próbáltam. A nyákon van egy tüskesor és egy másik relé (REL2) ezek egy későbbi kiegészítés okán kerültek a tervbe. Két átkötés kell a helyükre, és használhatók, ezt a másik képen pirossal bejelöltem. A hozzászólás módosítva: Feb 7, 2013
Sziasztok!
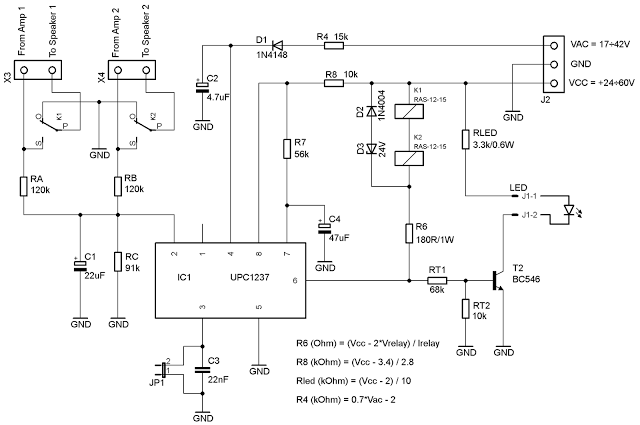
Szeretném megkérdezni, hogy van-e valakinek tapasztalata ezzel az IC-vel, és milyen.Illetve ha nincs, mit gondoltok róla? Köszönöm!
Szia! Ezt olvastad?
|
Bejelentkezés
Hirdetés |








