Fórum témák
» Több friss téma |
Nem tudom megnyitni Sprint Layouttal, pedig tudomásom szerint a .lay fájlokat ezzel lehet.
Azzal készült, nem értem miért nem megy. 5.0 verzió
Ezt megnyitotta, köszönöm
De sajnos ez nagyon bonyolult :S Megkérhetnélek arra, hogy külön csak az erősítőt és a némítás részét kiveszed nekem? Csak ezekre van szükségem.
Ez nem ugyan az, mert ezt még próbaképpen építettem meg. A némítást én nem az IC-vel oldottam meg, láthatod, hogy az 5. láb szabadon van hagyva. Azért nézd át, mert lehet benne hiba, egy kicsit még most átrajzoltam, vasalást ajánlom.
Ha az 5. láb szabadon van hagyva, akkor szólni fog? Legjobb tudomásom szerint így állandóan stand-by üzemmódban lesz.
Valaki? :S
Helló! Elbizonytalanítottál, úgyhogy szétszedtem az enyémet. Nyugodtan szabadon hagyhatod, nekem is szabadon van hagyva. Lehet találni különböző kapcsolásokat, amiken R, C tagokkal kiegészítik, de anélkül is működik. Ha visszaértem csinálok képeket a szerkezetről.
Ahogy ígértem, pár kép:
Egész jó kis cucc
Köszönöm a segítséged.
Sok sikert! Ha kész van tehetnél fel képeket és a tapasztalataidat leírhatnád.
Sziasztok, én építek egy ilyen erősítőt. Most ment tönkre egy tda1562q, és egy rossz hifiből megmenthetőek az erősítő alkatrészei, köztük egy tda7265 is.
2x20v-ról menne(2x16v ajánlott) így elvileg ~50W lenne. De nekem 4Ohmos 80W-os mélynyomóm van, szerintetek meghajtaná ahogyan kell? Van esetleg valami trükk hogy a 8Ohmos kimenetre a 4Ohm szépen passzoljon? Ha a mélyet low-pass filter kapcsolással kiemelem, akkor előreláthatólag mennyit fog tudni az erősítőm?(vagyis mennyi használhatósági watt lessz benne előreláthatólag? )A válaszokat előre is köszönöm!
Tehát hidalva szeretnéd használni? 8Ohm a minimum impedancia, ha 4Ohmmal terheled, le fog esni a kimeneti teljesítmény az áramkorlát miatt, az IC rosszabb hatásfokkal fog üzemelni, melegebb lesz (eleve sok neki a 20V-os táp ebben az üzemmódban). A low pass filter nem emel ki semmit, hanem elnyomja a közép-magas frekiket. A kivehető teljesítményt semmiben sem érinti.
Értem, éppen azért gondoltam hogy ráteszek 20V-ot, hogy ne essen le a kimeneti teljesítmény. A hűtéssel nem lenne probléma, elöl-hátul elég hatalmas hűtőborda, ventivel hűtve. Ez akkor lenne ha ki szeretnék húzni az icből ~50W-ot, brutális torzítással 4Ohmon(afféle túlhúzással). DE
Mivel a másik lehetőségem az, hogy egy tda7240av ic-t 19v-on "túlhúzva" hajtanék úgy kapnék ~30W-ot több mint 10%-os thd mellett 4ohm-on. Ha jól gondolkodtam, akkor a 30W-ot(talán picivel többet is) a tda7256 icvel, hídbakötve 4Ohm-on, kisebb thd-val tudnám elérni, viszont itt már tényleg maximum +-16-18V feszültséget kapna. Jól gondolom hogy kisebb torzítással tudnék 30W-ot elérni tda7265-tel mint a tda7240av-val? A tda7265-nek a 30W-ot bírnia kell 4ohm-on, csatoltam hídkötésbeni grafikont 8ohm-on ami megmutatja hogy a 10% thd az 50W felett van(+-16v), én ebből gondolom hogy 4ohm-on a 30W sem menne a 10% thd közelébe, és akkor maradhatnék a gyári ajánlásnál a +-16V-nál. Szerinted/tek? Köszönöm a segítséget! ui.: Igen bocsi, a low pass filter nem kiemeli a mélyet, hanem levágja a magasat, már nem tudom mivel kevertem.
Nem ide tartozik, csak hogy tudjátok már megoldottam a problémám.
Megépítettem a TDA7240A ic-vel az erősítőt, és valamit nagyon elronthattam a tda1562Q összerakásakor, mert ez nagyon nagyot szól. 12-16V 20-30W, és ez tisztán bele megy a hangszóróba, nincs pattogás meg kikapcsolgatás meg túlmelegedés! Útólag is köszi a segítséget. ![]()
Hali!
Kérdeznék,az ic hűtőbordája szigetelten szerelendő ?
Az adatlap szerint a 6-os láb(-Vs) rá van kapcsolva a felfogató fül-re. Bővebben: Adatlap
Az adatlapból mellékeltem az ábrát is.
Hali!
Értetlenkednék ha lehet. Ez azt jelenti,hogy kettős tápnál negatív tápfeszen lesz a hűtőborda és nem földponton?
A hűtőzászlón lesz a negatív táp. Mivel szigetelőt teszel az IC alá, a bordát a testre kötheted, sőt ajánlott is. Ne feledkezz meg a hővezető pasztáról!
Hali!
Így már tiszta .Köszönöm.
Üdv!
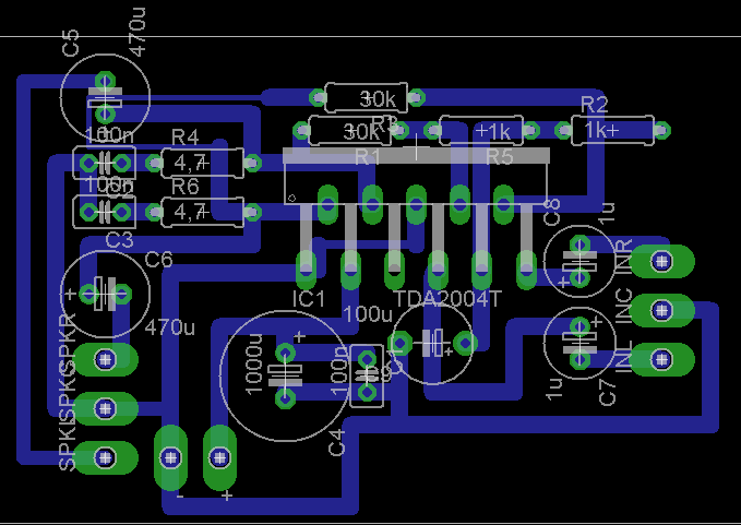
Kezdő vagyok. Ezt a nyáktervet szeretném megépíteni. Olcsón hogyan tudnám meghajtani? 20-25W jó lenne ha kijönne belőle! Meg talán egy balga kérdésem lenne, hogy a hangerőt a tápfesz szabályozásával érem el? Előre is köszi a válaszokat! A hozzászólás módosítva: Nov 14, 2012
Szia! Ha transzformátoros tápot szeretnél, akkor 4 ohm hangsugárzókhoz 2x12V, 8 ohm-hoz 2x16V szekunder feszültségűt javaslok beszerezni. Teljesítménye legyen 70VA körüli.
A hangerőt a kapcsolás előtt kell szabályozni, például potenciométer segítségével.
Köszi a gyors választ!
2db 25VA-es 4ohm-os hangszórót szánok rá, ahhoz elég lenne mondjuk egy 60W-os is vagy gyengébb, nem? Meg van itthon egy rakat hűtőbordám, de egyik sem elég nagy, így egy kis ventilátort is bele számolnék! Meg még felvetődött bennem egy újabb kérdés, hogy a 2x12-es tápon a "2x" az a szinkront jelenti vagy micsodát? ![]()
A transzformátornak két, egyenként 12V váltakozó feszültségű szekunder tekerccsel kell rendelkeznie. Ezen tekercseknek 2A-t kell tudni leadni minimálisan. A részletekért keresd fel a szimmetrikus tápegység topicot.
Meglestem!
De ez a kapcsolás pont, hogy sima táphoz van, nem szimmetrikushoz! Szóval akkor egy 24V-os 2A-es trafó kéne, amit Gratezel egyenirányítok? Stabilizálni gondolom nem muszáj
Ez valóban egyszeres tápról megy. Nem mélyedtem el korábban a NYÁK-terveben. A bekapcsolási koppanás miatt ritkán alkalmazzák ezt a táplálási formát.
A táp stabilizálást nem igényel.
Még nem tudom akkor melyiket építem.. Sanszos, hogy a beszerzett táp fogja eldönteni...
Valami tipp esetleg, hogy honnan lehet szerezni ekkora teljesítményű trafót? Az árraknagyon el vannak szállva..
Üdv mindenkinek.Van egy fuego típusú házimozim amiben ilyen tipusú ic van.A baja az hogy mindig kicsapja a biztosítékot,de megnéztem a trafót és úgynézki hogy zárlatos.Ezt a fajta ic-t hogy tudom kimérni?
Szia! A Vs + és - lábak, valamint az OUTPOT 1; 2 kimentek között semerre sem lehet zárlat, maximum diódának megfelelő viselkedés.
Sziasztok. Valaki tudna nekem Tda 7265 -höz sztereó beültetési rajzot és nyáktervet. Olyat ami biztosan működik. Előre is köszönöm.
|
Bejelentkezés
Hirdetés |








)

12-16V 20-30W, és ez tisztán bele megy a hangszóróba, nincs pattogás meg kikapcsolgatás meg túlmelegedés! Útólag is köszi a segítséget.








