Fórum témák
» Több friss téma |
Milyen stabil tápra gondolsz? A VF5 az nem érzékeny a tápfesz változásra. Arra célzol?
Nem tudom követni, a számozást
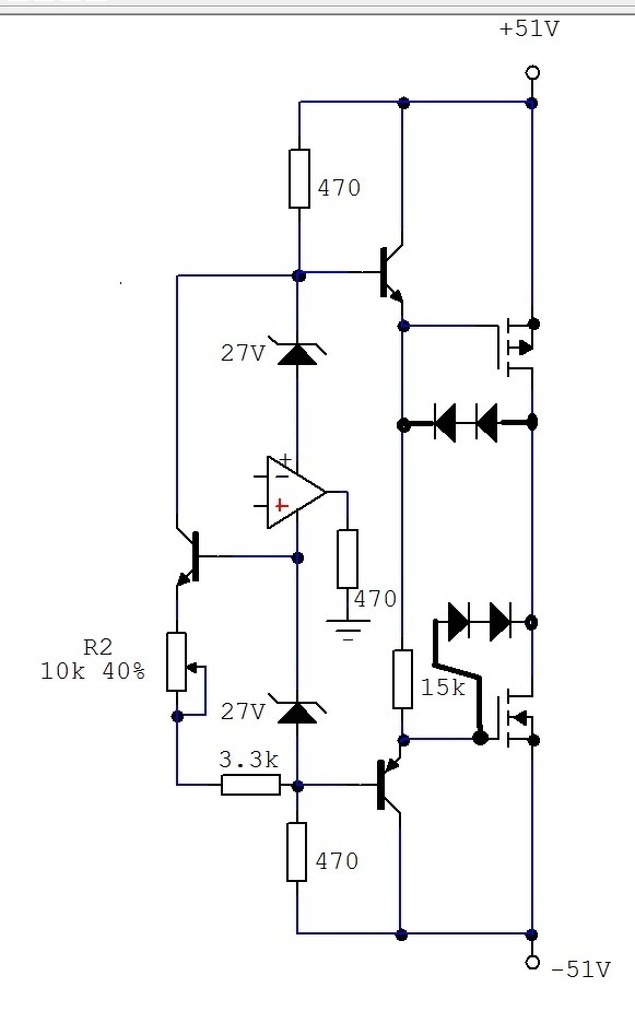
Zener+emitterkövető. Ami kaszkódként is felfogható.
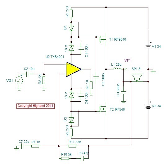
Az a VF5. Egyébként a hozzászólásom éppen a VF6 ellen irányul, pontosabban annak az indokolatlanul nagy tápfeszültségről történő módosítása ellen. Eredetileg a VF6 2X24V-ra lett tervezve.
Teflon forrasztó állvány
Mondják, öreg kecske is megnyalja a sót. Sajnos nekem az ecetet sikerült, amikor a VF3 felújítása során hebrencs módon, úgy gondoltam, hogy a borda nyakán rá lehet a Kácsa RJ-133GT-re csak úgy forrasztani három vezetéket. Hát bizony a borda elszívta a páka hőjét. Nem volt más hátra, hát csináltam egy teflonlapból forrasztó állványt kétkézre, és három vezetékre. Ám ebben is volt simli, ugyanis a zsugorcsöves vezeték nem fért be a weidmüller szorítóhüvelyébe. Talán így volt jobb, mert elfelejtettem, hogy hogy fogom a forrasztás után kihúzni belőle. Mivel a szorítóhüvely csavarja egy-egy fémlemezzel szorítja le a beledugott vezetékeket, és a lemezke kicsavarás esetén szeret lent maradni, és az tud horogként viselkedni. Szóval kiszereltem a szorítóperselyt, és az alatta lévő egységbe 1mm-es tömörvezetéket téve oldottam meg a felette lévő üres boxba a vezeték rögzítését a forrasztáshoz, ami utána gondtalan kiszerelést tett lehetővé. Ami még érdekes volt, hogy az RJ-133GT háza rosszabbul forrasztható, az RJ-133GT-nél 100W-os pákával, ezüsttartalmú cinnel.
Hogy a technika, vagy a mesterséges intelligenciám (korom folytán), de sikerült butaságot feltennem, Azaz a készülék RJ-135GT-vel lett szerelve, és az RJ-135GT rosszabbul forrasztható az RJ-133GT-nél.
Sziasztok valaki meg tudna mondani mennyi a vf6 maximális nyugalmi árama amit kibírnak a fetek egy irfp9240/240 páros?Mindha azt olvastam volna valahol hogy 150mA de lehet rosszul emlékszem.
A hozzászólás módosítva: Szo, 18:24
Szia! A nyugalmi áram akár amper nagyságrendű is lehet, ha elég hatékony a hűtésed. A szokásos érték 50-100 mA közé esik.
|
Bejelentkezés
Hirdetés |




Zener+emitterkövető. Ami kaszkódként is felfogható. 












