Fórum témák
» Több friss téma |
Hello! Szerintem, meg kontakt, vagy forrasztási hiba van. Először működött, aztán nem. De nem vaktyúk módszerrel kell hibát keresni. Igen a 3-as kimeneten impulzusok vannak, feltéve, ha megy a kapcsolás. Mivel nem megy, megmérhetted volna a feszültségeket. De úgy látom ez neked nem szimpatikus, csak a cserélgetés. Utána meg fogalmad sem lesz, hol mi volt a hiba és aztán majd visszanyal a fagyi.
üdv!
Sziasztok!
Én is egy időzítő problémával állok szemben. Van egy kapcsolási rajzom, ami tökéletesen működik. Ezt szeretném bővíteni egy olyan funkcióval, hogy az indító jelre a kimeneten csak egy jel jelenjen meg. Tehát a folyamatos megszakításokra csak egyszer feleljen, adott időközönként pl. 30sec.
Hello! Én ugyan az egészet "újra fogalmaztam volna", de tessék. Késleltetés alatt C5-öt feltölti, és amíg az ki nem sül. a két tranyó hatástalanítja az 555 bemenetét. üdv!
Köszönöm, kipróbálom.
Hogy értetted azt hogy, "újra fogalmaztam volna"? Nyitott vagyok minden újra. Megpróbálom leírni amire szükségem lenne. Adott egy fénykapu, ha ezt megszakítjuk akkor beállítható időn belül (10 - 1000ms) elsüti a vakut. De, ha például egy vízcseppet szeretnék fotózni és a csap folyamatosan csepeg akkor minden cseppre elsüti a vakut a beállított késleltetés után. Ezt szeretném valahogy kiküszöbölni.
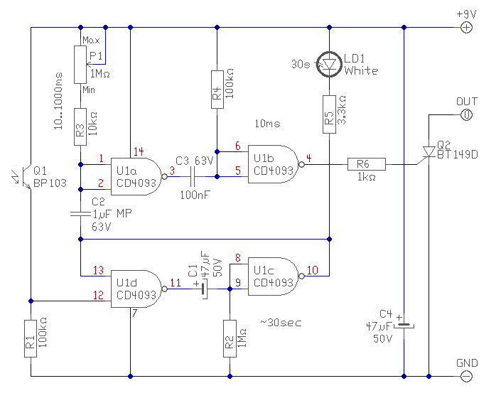
Hello! Alapvetően itt három időzítésről van szó. Szerintem így egyszerűbb, és energia takarékosabb is. A Led-en látod, amíg a ~30sec tiltás tart. üdv!
Hello! Először is köszönöm. Összeraktam, az első időzítő kivételével megy rendesen. A gond, hogy egyszerre elsüti a vakut, vagy igen kicsi a késleltetés. Két elkót és két fólia kondit raktam bele, az r2 kicseréltem egy potira tökéletesen megy ez a része. Ma még átnézem talán megtalálom a hibát.
Lenne még egy óhajom, beszereztem két darab 12v-os mágnesszelepet amivel előlehet állítani a cseppeket. Ehhez kellene csinálnom egy vezérlőt ami egy kézi indításra adagolná a cseppeket. Pl. Megnyomom a gombot és kétszer behúz a relé. Itt a két behúzás közötti idő, és a behúzás időtartama lenne a lényeg. Nem tudom ezt mivel lehetne megoldani. Köszönöm a segítséget!
Hello! Valami hibát követsz el.
De nem írtad: - Mennyit fogyaszt a 12V-os szelep? - Mi a lényege a két szelepnek, mikor csak egyről beszélsz? - Mennyi az várakozási és a meghúzási idő? - Első meghúzás előtt van-e várakozás? üdv!
Hello! A szelep 12v 100mA, az első meghúzás előtt nincs késleltetés, a meghúzási és a várakozási időnek mindenképp állíthatónak kell lenni az eltérő vizkozitás és magasság miatt, kb. Mindkettő 10-500 ms.
Üdv.
Hello! Nos, megrajzoltam. A "folyamat" az S1 nyomógomb megnyomása utáni elengedésével indul. Még is van az első nyitás és az elengedés között időzítés, mert az 555 RESET-ből indul a szinkronizáció miatt, így viszont az első ciklus ideje kétszerese lenne. Vagy is kb. 20ms múlva nyit az először a szelep. A nyitási és a várakozási idő külön állítható, de a két nyitási idő egyforma hosszú lesz. Remélem tudod használni. üdv!
Hello! Ez nem semmi! Profi vagy, köszönöm! Az első hiba megoldódott
nem kapott tápot az ic. Most tökéletesen működik. Ez már nehezebb dió, megpróbálom megtervezni a nyákot. Mégegyszer köszönöm! Üdv.
Próbálom a nyákot megtervezni de nem igazán jön össze. Sprint Layout 5-ös programmal próbálkozom.
Hello! Megterveztem a nyákot megkérhetlek, hogy nézz rá?
Remélem jó lett. Köszi. Üdv.
Hello! Alapvetően jó, csak vannak benne felesleges tiszteletkörök. Meg a Fet tranyó tokozása és bekötése nem stimmel. (Sem a BS170-hez, sem egy teljesítmény Fet-hez.) De meg mutatom én mire jutottam.. üdv!
Köszönöm az eddigi segítséget! Összeraktam a két áramkört, mennek a próbálgatások, de tökéletesen működnek.
A beállítások kissé nehezen mennek de van sikeres kép is. ![]() Egy pár kép:
Hello! Örülök, hogy van értelme a munkának. Igen, analóg áramkörök beállítása mindig kicsit "keservesebb". Lehet itt célszerűbb lett volna valami mikroproci bevetése. Viszont a képek remekek, gratulálok. üdv!
Köszi! Most tervezem egy Arduino beszerzését és egy komolyabb mágnes-szelepet. Azzal talán könnyebb lesz. Lehet, hogy még kérek segítséget Tőled, ha nem gond.
Üdv.
Nem gond, segítek is, már amennyiben tudok is..
Üdv.
Melyik ellenállás helyére építhető be potméter, amivel az időt szabályozni lehet?
Hello! Az R1 helyére. Az időt, közelítőleg az R1*C1 adja.
Sziasztok kérném a segítségeteket olyan időzítőre lenne szükségem amely max 1 percig villogtat egy 220V lámpát indítani egy nyomó gombbal lehet
Hello! Lerajzoltam, de mi köze ennek a hét másodperces időzítőhöz?
![]() Kézenfekvően ezt úgy lehet megoldani, hogy egy monostabil multival (itt kb. 47sec) kapcsolni egy astabil villogtatót és az kapcsolgatja majd a lámpát. Kis tápról járatod, és a kimenet ld. egy szilárdtest relén keresztül kapcsolgatja a 230V-os lámpát. De alkalmazni lehet MOC3041-es optocsatolóval hajtott triac-ot is. (Rajz az adatlapján) Két 555 helyet lehet alkalmazni egy 556-os időzítőt is. De első kérdésed, gondolom az lesz, hogy lehetne-e közvetlen a 230V-ról járatni.. De ezt én nem ajánlanám, már csak a nyomógomb-ról történő vezérlés miatt sem, mert annak van életbiztonsági kockázata is. Egyébként nem írtad, mekkora teljesítményű lámpát villogtatnál, milyen ütemben, stb.
Tiszteletem az lenne a kérdésem ue nyomó gombbal lehetséges ?
Tiszteletem csengő helyett kellene egy hallás sérültnek 60W gondoltam
A MOC 60W-ot már neccesen vinne el, mert az izzó hidegen akár 5..10-szer nagyobb áramot vesz fel. Jobb a MOC+Triac, vagy relé. Ezek szerint a "csengő" távolról lesz üzemeltetve, így biztonságosabb, ha az áramkört egy kis tápegység táplálja és a 230V-os lámpa kapcsolása le van választva..
csak még annyit kérdeznék ha szeretném a villogást állítani van rá mod ?
Természetesen, a C5 vagy az R5 változtatásával.
De hátha egy CD4093-al jobban tetszik a megoldás..
Újra leírom, hátha most megmarad! Sziasztok!Tudnátok nekem segíteni!? Adott egy központizár vezérlő egy b vectrában, ami a 10-es lábán zárásnál kiad +12 voltot kb fél másodpercre! Ezzel a jellel kellene elindítani egy kb 7 másodperces időzítőt, ami kapcsolna egy relét, ami a ablakemelő modul megfelelő pontjára adna egy testet! És így zárásnál felhúzná az ablakokat!
|
Bejelentkezés
Hirdetés |




üdv! 



nem kapott tápot az ic. Most tökéletesen működik. Ez már nehezebb dió, megpróbálom megtervezni a nyákot. 












