Fórum témák
» Több friss téma |
Üdv!
Hallottam olyasmiről, hogy egy mezei zsebrádiót át lehet alakítani, hogy képes legyen a légiforgalmi sáv vételére. Ebben kérnék segítséget, hogy miként lehetne, mert valami olyasmit hallottam, hogy a forgókondi melletti tekercset szét kell húzni meg valamit tekergetni(ebben a témában elégé kezdő vagyok)!! A segítségeteket köszönöm előre is!!
Azért ezt a topikot megtalálhattad volna, nem kell sok keresés.
Egyébként az URH műsorvevők FM modulációt, a légiforgalmi vevők AM modulációt használnak.
Szia!
Ajánlom neked ezt a videót, itt megnézheted, hogy hogyan is kell: Weekend Project: Aircraft Band Receiver
Attól is függ, hogy milyen vevőt akarsz átalakítani. Ha egy IC vel kivitelezett vevőd van, annál kétséges lehet, nem mindegyik vevő IC oszcillátora hajlandó 10 - 20 MHz -el feljebb rezegni, ezeknél az oszcillátor tekercs "széthúzása", a rezgőköri elemek módosítása nem segít.
Egyszerűbb, tranzisztoros, forgókondis hangolású zsebrádiókat aránylag egyszerűen át lehet húzni, a tekercsek hangolásával, és a gyenge minőség miatt az AM adásokat, ha torzan is, de venni fogja. Mivel ezek általában nem az érzékenységükről híresek, amit az áthangolással tovább rontasz, csak a nagy térerősségű állomások vételére van esély. Pl. reptér közelében kb. 10 km -en bellül.
Köszi!
Ezt már ki is néztem magamnak. Gondolom, a kapcsolás kritikus eleme a varikap dióda. Orosz kis TV tunerjéből tudok, kitermelni. Nem tudom azok jók lennének-e? Mi a véleményetek erről a kapcsolásról? A hozzászólás módosítva: Szept 3, 2015
Ezzel valószínűleg helyettesítheted:Bővebben: Link.
Sziasztok!
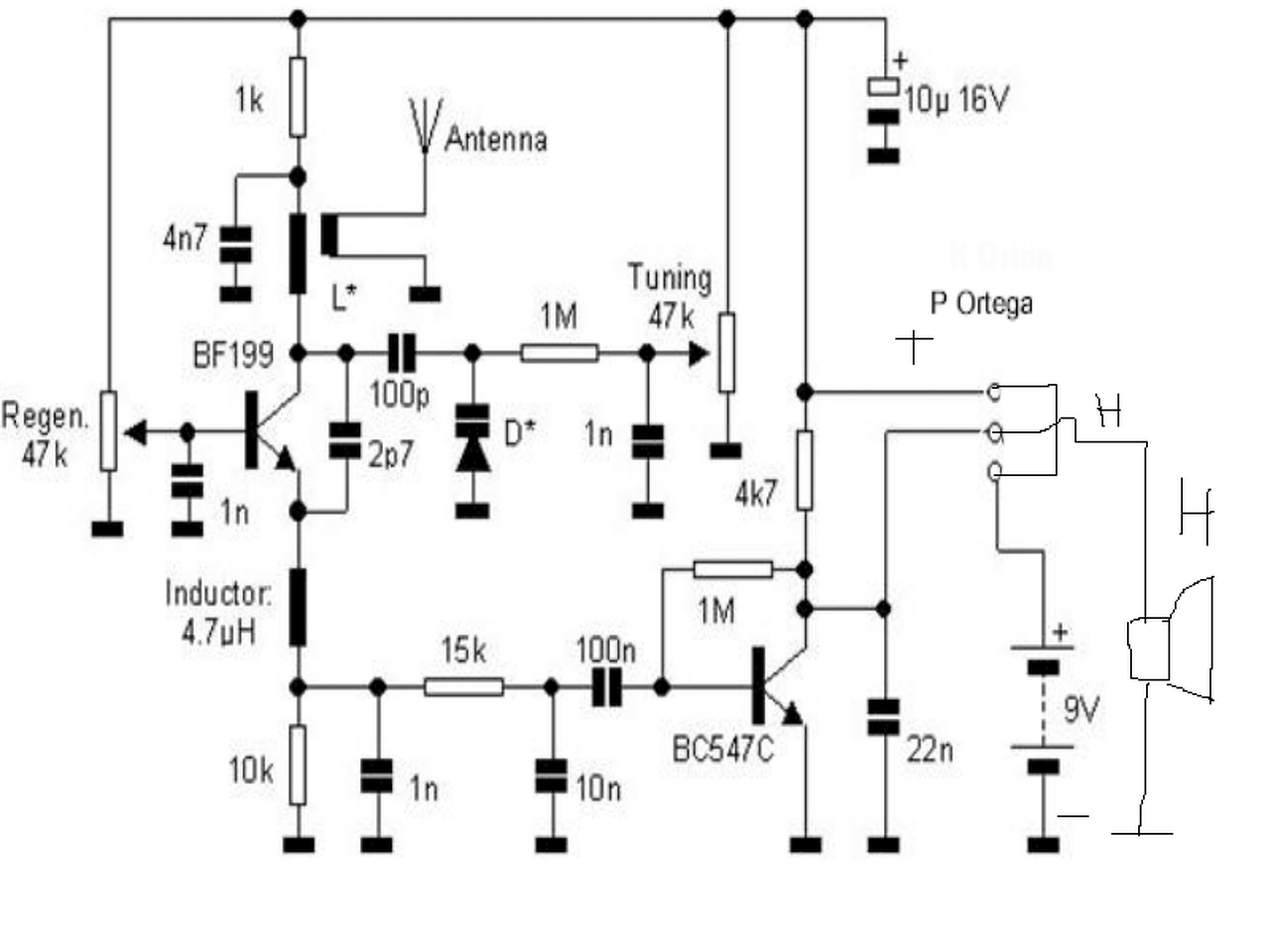
Megépítettem a kinézett kapcsolást. ![]() Több gondom is akadt vele, de gondoltam, hogy nem lesz egyszerű. Az első problémám, hogy nem tudom, hogy hova kell csatlakoztatni a telep pozitív pólusát. Ahogy én gondoltam, úgy belerajzoltam a módosított ábrába. Jól gondoltam a hangkimenetet és a pozitív táp csatlakozást? A második problémám a tekercs. A forrás oldalán ezt írja: Idézet: „The tuning coil ‘L’ is simply four turns of 0.8mm diameter wire with a diameter of 5mm. There is no former.” Ezek szerint az L tekercs légmagos lenne? A másik 4,7uH pedig gyári tekercs? A harmadik kérdésem pedig a varikap diódával kapcsolatos. Itthon találtam BB606B diódát az adatlapja szerint jó VHF alkalmazásba. Alkalmazható az áramkörben? Köszi a választ mindenkinek!
Az idézet valami olyasmit mond, hogy 0.8 mm-es átmérőjű huzalból (ez szerintem kevésbé fontos paraméter) egyszerűen 5 mm átmérőre tekercselve. Ezt csigafúrőra szárára szoktuk csinálni. Azt is irja, hogy "csévetest nélkül", amiben benne van az, hogy légmagos. A pontos induktivitást a tekercs megfelelő mértékű széthuzásával állitod be. Pontosabban a beépitett varikap-hoz igazitod a tekercset, hogy a kivánt frekvencián/sávban vegyen.
A másik tekercs az csak egy egyszerű nagyfrekvenciás fojtó. Gondolom azt inkább boltban vette meg, tekercselés helyett. Ami a tápot illeti, jól rajzoltad. Igy oldotta meg a ki/be kapcsolást. Mivel nálad úgyis LM386 lesz utána (gondolom én), ezért tárgytalan a dolog. A hozzászólás módosítva: Szept 4, 2015
Köszönöm.
Azt a két tekercset (L) egymásba kell rakni vagy csak egy tekercs van? A képből én úgy gondolom, hogy kettő van. TDA2822 -es hangerősítőre meg a kimenet gondolom elég lesz neki. A hozzászólás módosítva: Szept 4, 2015
Szerintetek ezzel lehet fogni egyáltalán légi sávot, ha nincs reptér még a láthatáron sem?
Szia. Ezek a kapcsolások inkább szórakozásra jók, több okból sem lehet nagy csodát elvárni tőlük. Látod, hogy egy Szokol-rádióhoz képest is egyszerű... ipari - kommunikációs adások vételére ilyen megoldások mint amit ez is tartalmaz nem elégséges. Ezek az adások, elég nagy frekvencia - tartományban kellően szétszóródva vannak. Mellette időben is elszórtak, mondhatjuk folytonosságuk okán ritkák. Ennek a kapcsolásnak a frekvenciastabilitása igen silány, mondhatjuk zéró. Ezt kompenzálja ellenben a csodásan nagy sávszéllessége
Minden együtt áll, hogy ne legyen többre jó mint szórakozásra. Ha reptér mellet lennél akkor talán adna valami sikerélményt, mert az irányítófrekit és az indulókat lehetne hallgatni. Csak tudd ennek a kapcsolásnak RF előfokozat nélkül van zavarkisugárzása a vételi frekvencia környezetében, ennek meg nincs sok előnye ha a közelben reptér is van.
Értem. Esetleg ha hozzá lehetne tenni az RF előfokozatot, akkor már használhatóbb lenne?
Az csak a zavarkisugárzását csökkentené, esetleg érzékenység javulna, de a ráhangolhatósága és a stabilitása, szelektivitásán semmit nem segítene.
Szerintem nem, csak amit írtam az alapján ne várj csodát tőle. Ha jól megépíted, akkor működni fog. Szerzel áramkör építési - fejlesztési gyakorlatot. Lesz összehasonlítási alapod, ha más fajtát építesz.
Nos, ha érdekelnek a rádiótechnikai áramkörök, és szeretnél építgetni ill. tanulni, akkor ilyen áramkörökkel gyakorlatot lehet szerezni. Persze a kudarcélményt is, ezért érdemes felkészülni egyszerű apróbb műszerekkel, és kellő tudással. Ha meg építgetni akarsz, akkor moduláris módszerben - áramkörökben gondolkozz, így lépésről lépésre el lehet jutni apró buktatókkal szinte bármeddig. Idézet: „ha nincs reptér még a láthatáron sem?” Mivel nem tudom az ország melyik részén laksz, ezért erre nem tudok konkrétan válaszolni. De van egy csomó olyan pont, ahol repülőtér nélkül is élénken forgalmaznak. Olyasmiket hogy "most fordulok be a sarkon". ![]() Szerintem építsd meg, sokba nem kerül, tanulsz belőle és szerintem fogsz is vele valamit. Ne legyen rá szükség, de a "vészhívások" is itt vannak. Hallottam már érdekes dolgot...
Már megépítettem. Behangolása folyamatban van.
![]() Itt esetleg hogyan tudom meghatározni a vételi frekvenciát? Illetve az antennát hova kellene kötnöm? Ezek számomra nem egyértelműek. A hozzászólás módosítva: Szept 6, 2015
Nem az építéstől akarom elvenni a kedvet (magam is szeretem néha hallgatni a légiforgalmi sávot) de itt lehet kicsit ismerkedni azzal, hogy mit fog hallani az ember. Nem csak Budapest, hanem a világ összes reptere
![]() http://www.liveatc.net/search/?icao=LHBP
Nem az a lényeg, hogy mit mondanak, hanem az hogy hallom őket.
Antenna ügyben még adósak vagyunk. A rajz szerint, az csatoló tekercses. Vagy köré, de inkább mögé. Hideg véget a hideghez...
Vételi frekvenciát illetően, ha "susog", akkor már "vesz is". Utána már csak hangolás és szerencse kérdése. Frekvenciamérőd van? Ott vesz, ahol ad
Nincs, semmilyen RF műszerem, a fülemen kívül.
Ha elárulnád merre felé laksz, konkrétabban tudnánk segíteni. Nem kell pontosan, de a település jó lenne. (az adatlapodról is hiányzik)
Csongrádi vagyok. Itt aztán nincs repülő.
De Bugacon van fordulópont, (Gafly szerinti sarokpont) és nagyjából itt küldik más magasságba a tranzitforgalmat. Ha lesed az eget, kb. itt kezdik húzni a kondenz csíkot.
A baj csak az, hogy a forgalmazások nem túl hosszúak, és meglehetősen kis teljesítményűek, úgyhogy nem igazán lehet használni szignálgenerátor helyett. A hozzászólás módosítva: Szept 7, 2015
Honlap
A térképen látható frekvenciákat nem tudod fogni, mert az BUG (Bugac) és BKS (Békés) VOR állomások (irányadó állomások) frekvenciái. Ezek vannak elhelyezve a légifolyosók találkozási pontjainál, és felfelé sugároznak, és messze is vannak. A 123,95 MHz frekvencián hallhatsz forgalmat, ha van aktivitás. A hozzászólás módosítva: Szept 7, 2015
Csongrádhoz nincs messze a szentesi TV torony akár még láthatod is.
Akkor az már némi segítséget jelent. Ha netán a szupreg vevőben a Kossuth 100,4 MHz FMjét hallod akkor azt jelenti , hogy működik a rádiód. Kissé feljebb kell majd hangolni a repsávhoz. kb.: + 10-20 MHz-et mert 108-136 MHz között van. Ez kb.: 1 2 menettel kevesebbel lesz elérhető vagy széthúzott menetekkel. Másik lehetőség , hogy valami jelforrást keresel amivel saccolni tudsz frekvenciát. 10-20-40-60 MHz körüli kristályoszcillátor felharmonikusait keresed a vevőddel.(TCXO-k alaplapok, háló/videokártyákon tokozott oszcillátorok) Minél kisebb a frekvenciája annál többet fogsz találni belőlük ahogy tekered a vevődet így sejthetővé válik az átfogása a készüléknek , persze ezzel nehezebb lesz a vételi frekvenciát meghatározni. Minden 10-20-X MHz frekvencián hallani kell a jelét mert a ráírt frekvenciájának az egész számú többszörösén is érzékelhető a működése.
Mindenhol lehet hallani beszédet, mert nem csak a fel és leszálláskor kell forgalmazni, hanem légtérbe való belépéskor és kilépéskor is. Egy 10 km-es magasságban repülő rádióadó messzire elhallatszik.
Ez igaz is lenne, ha a kollégának lenne egy 0,1 - 0,5 uV érzékenységű vevője, meg egy jó antennája. Ezt a feltételt egy szupreg vevő nem fogja tudni kielégíteni. A légtérbe való belépés, valamint a légifolyosók meg szintén elég messze van tőle sajnos, útközben meg nemigen szokás "fecsegni". A kapcsolat főként szabványos, ezért rövid üzenetekre korlátozódik.
Story: Egyszer az alagi reptéren az irányító toronyban volt szerencsém egy forgalmazást hallani. A rádió adott egy ilyesmi reccsenő hangot, hogy "krr, brr", erre a válasz, értettem, vettem. Egy ilyenre nem biztos, hogy le fogja tudni hangolni a vevőjét. A hozzászólás módosítva: Szept 7, 2015
|
Bejelentkezés
Hirdetés |















