Fórum témák
» Több friss téma |
WinAVR / GCC alapszabályok: 1. Ha ISR-ben használsz globális változót, az legyen "volatile" 2. Soha ne érjen véget a main() függvény 3. UART/USART hibák 99,9% a rossz órajel miatt van 4. Kerüld el a -O0 optimalizációs beállítást minden áron 5. Ha nem jó a _delay időzítése, akkor túllépted a 65ms-et, vagy rossz az optimalizációs beállítás 6. Ha a PORTC-n nem működik valami, kapcsold ki a JTAG-et Bővebben: AVR-libc FAQ
Egy ilyennel tudok még szolgálni:
IsoJtag2.5 Ez egyébként szerintem az a JTAG ICE soros porti debugger amit ott fentebb említettem, csak renbepofozva, meg valami optikai leválasztással megfűszerezve.
A legnagyobb sirámom nekem, hogy nagyon el van különülve a debugger meg a programozó. Én ahogy néztem, egy gyári JTAG ICE-al nem lehet sima JTAG support nélkülieket programozni, ahhoz külön ISP programozó kell, másik csatlakozó kiosztással, másik kábelezéssel.
Kérdem én mint AVR debug téren nem éppen egy tapasztalt embör. Nem létezik itt olyan mint PIC-nél, hogy egy USB-s hardver, aminek egy a programozó vezetéke és a debugger vezeték. Pl. Fordítom a programot, JTAG rajta az AVR-en, debugolom... Majd úgy döntök szuper kész, és debug helyett program-ra megyek és beégeti a debug memória területek nélkül a kódot. Amiket eddig én láttam azoknál a következő volt a helyzet, hogy két külön eszközt és kábelezést kellett használni a sima csak ISP programozásra képes AVR-nél és más kábelt JTAG kompatibiliseknél... Mondja le arról a kényelemről, hogy ugyan azon 4 szál dróton keresztül tudok programozni is meg debuggolni is?!?!?!
Sziasztok!
Erre a kozos programozasra volt valakinek egy olyan megoldasa hogy egybeepitette az ISP programozot, es a JTAG debugger ![]() Viszont a teny az teny avr-eknel tudtommal kulon van. Cserebe viszont azt a kenyelmet kapod, hogy ha egy masik avr-t hasznalsz akkor az biztossan ugyan ezeken a feluleteken programozhato, es debuggolhato. Nincs olyan ma kaphato avr tipus aminek a belso szerkezete mas lenne, ezaltal masik programozot, vagy debiggert kovetelne. Mig PIC-nel volt, vagy van ilyen problema. Ha viszont egyszeruen akarod meguszni a programozast, mindenfajta epiteskor felmerulheto szivasokat elkerulve, akkor merem ajanlani ezt a linket. Ez a cucc 4900pénz, szumma. A debuggolasra mar kicsit huzosabb : ezt peldaul kb 8600pénz , de tutira mukodik. Ezt is nyugott szivvel ajanlom. Teny hogy elveszi az epites oromet, de legalabb csak az altalad epitett cuccban lehet a hiba, ezekben nem
Programozóm már van, mert programoztam azért én már, avr-gcc-vel fordítottam és nekem nagyon bevált, avr studio-val, tehát azt nem váltanám le.
Szomorú... Én lusta vagyok az átdugdosáshoz, tehát valszeg valami okos megoldást fogok találni, bilat. kapcsolót fogok beleépíteni... De ki volt ez az őrült, aki még ráadásul a kettő 10 pines csatinál még a VCC - GND vonalakat is megcserélte. Egymás közötti kompatibilitás. Rengeteg PIC típust használtam, soha nem volt bajom ilyennel, ICD visz minden típust, max regiszter címeket kellett átírni, de azzal AVR-nél is volt dolgom. Ember az egyszerű memória és egyszerű belső felépítés miatt feladja a gyors prog-debug párost?!
Szerintem az a két, gyufásskatulyányi eszköz nem akkora probléma, hogy emiatt érdemes lenne fejleszteni.
- Ha programozol JTAG-et használsz, - A későbbi frissítésekhez meg egy soros vagy párhuzamos letöltőt. Én az USB-RS232 átalakítókat rühellem, sok gondom volt velük. Én soros portról használom amit csak lehet. Amikor nem volt a notebook-ban RS232 vettem PCMCIA - RS232 kártyát. Az egyikre a fejlesztésnél a másikra a sorozatgyártásnál van szükség. Engem nem zavar, hogy egy napban egyszer kétszer át kell dugnom.
Mostanában találtam egy programozót, STK500v2-kompatibilis, tehát USB-re dugható, WinAVR, AVR-GCC vel vagy bármivel használható.
Bővebben: Link Mostanában ezzel szemezgetek, most tervezek hozzá SMD-nyákot. Hallottam már működő hazai utánépített darabról
Szerintem prototípust JTAG-en debuggolod és programozod. Sorozatgyártásban meg kivezeted az SPI-t, és azon programozol. Tehát van ugyanúgy mint a PIC-nél az ICSP, csak még mellette SPI-os programozás is.
Van egy ilyenem is, hazai és utánépített
A panelből van az USB dugó kialakítva. Teszi a dolgát.
ezt is itt lehet megtalalni, de ez is csak programozo. Habar hibatlanul hasznalhato.
Amugy szerintem, ez a resz a megoldas : "Az egyikre a fejlesztésnél a másikra a sorozatgyártásnál van szükség. Engem nem zavar, hogy egy napban egyszer kétszer át kell dugnom." A debugger-rel fejleszted a programot, felnap - 1het tokmindegy, es amikor az teljessen kesz csak akkor kell elokotorni a programozot es felprogramozni a chip-et.
Ezt az STK500-at én is néztem most. Én eddig egy USB-Parallel átalakítóval dolgoztam, de ez nagyon pöpecül néz ki.
Dudus: Kapunk valami leírást róla? Mert ott az oldalon csak mint termék van. Mi kerül a PIC-be, vagy ez tök ugyan az az STK500, csak SMD-sítve?
Jó ez az oldal, elég korrekt dolgok vannak rajta. Látom még Ethernet panel is van TCP/IP stack-el.
Ez engem is erdekelne. Megosztod majd?
Majd meg, először meg kell tervezni
STK500-at megterveztem, elviszem gyártatni, tekintettel a lyukgalvánra.
A mellékletben látható a nyákterv. USB A vagy B az egyik oldal (mindegy melyiket ülteted be), RJ6-os (telefoncsatihoz hasonló) a másik oldal. Pendrive méretű, tüskére kivezetve a próba órajel (véletlen elrontott oszcillátor bitekhez) Árat akkor tudok mondani, ha kiderült kb hány darab kell. Ez a panel pendrive méretű, rajta egy target ok smd led. 1206-os smd-vel. Tüziónozva, forr. gátló lakkal, pozíció szita nélkül. Kb egy 3-4 nap míg elkészül, miután leadtam. Aki akar bajlódni otthon lyukgalvánnal, természetesen a nyáktervet odaadom. Egy szó mint száz. Akit érdekel AVRUSB500-as programozó nyákja szóljon! (Annál olcsóbb minnél több embernek kell)
Engem érdekelne egy példány. Csak előbb utána nézek hogy amit belinkeltem előrébb IsoJtag2.5 az mit tud.
Én AVR-nél egyébként azt az 5x2-es szalagkábel csatlakozót szoktam használni a JTAG csatlakozáshoz, a szokásos lábkiosztással.
Tudom... De az nagyon sok helyet foglal. A RJ-s csatlakozó nagyon jó. Az RJ-s 5x2-es átalakító még mindig gyártható.
Meg mondjuk az RJ-t egyszerűbb bedobozolás után használni mint a szalagkábeles verziót. Bár az RJ csatihoz még kell krimpelő fogó akinek nincs...
engem is erdekelne egy.
krimpelom van, es a 6pin-es csatit hasznalom. ha az RJ45-os csatit nem rakod fel, csak a kabeleket rakod a helyere, szerintem neked is kijon a 10pin-es csati, es sokkal kisebb . jah es a kabeleket ragasztopisztollyal nyakon ontod, akkor meg az a veszely sincs hogy veletlenul leteped.amugy ahogy neztem a ketto lenyegeben ugyan az, csak az egyik kisebb, az smb korites miatt.
USB AVR500 egy az egyben. Csak én kis pendrive méretűt akartam, nem ilyen böhömnagy dobozt.
Topi
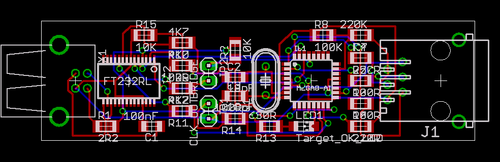
Ez egy "mezei" STK500 csak át van tervezve a panel. Egy RJ11-6P - vel van a kivezetése megoldva és egy FT232R-rel az USB-Soros illesztés. AVR Studio-ból használom gond nélkül. A tápot az áramkörből kapja , amit programoz, de egy átkötéssel USB-ről is lehet táplálni. Érdemes a programozandó áramkörre is RJ11-6P - t rakni és akkor egyszerű a kábel. De ha a végére felnyomsz egy 2x5-ös csatit kész is az átalakító. Én "mezei" telefonvezetéket használok, mert az lapos és könnyű bekrimpelni a dugóba. Nem én építettem én vásároltam az előbbiekben is említett oldalon keresztül. Nem tudom mi van az Atmega8-ban. Érdemes lenne meghívi az oldal tulajdonosát, hatalmas tapasztalata van az AVR-ekkel és a PIC-ekkel. ( Ha jól vettem ki a beszélgetéseinkből inkább az AVR-t preferálja, de a PIC-eket is ismeri ) off Sajnos amikor jön egy probléma nincs idő ilyen "csacskaságokra" mint építés. Veszel egyet , megoldod a feladatot és ha később nincs ilyen meló porosodik, ha van, akkor használod. Én eddig LPT-s Kanda letöltőt használtam, de az új notebook-on nincs LPT port ( viszont van soros) így muszáj volt valamit venni. Én is így kezdtem AVR-ezni a 8051 után. Jött egy feladat, megismertem egy Atmega 162-t, láttam, hogy minden megoldható vele és nem is keresgéltem, megszoktam az AVR-eket. De ha a következőnél Melco uP-t kell használni akkor azt fogom ![]() Évek óta nem volt időm valamit is saját örömömre csinálni, folyamatos időzavar a tervek gyűlnek, de majd ha nyugdíjas leszek...
A panelod olyan, mintha egy gány autoplacer + autorouter eredményét látnám. Egyetlen óra pluszmunkával meg lehetne csinálni rendesen is, ha már eladásra is csinálod.. Ne csodálkozz, ha gyártás után pár panel esetleg hibás lesz. Nem a gyártó, hanem a tervezés fogja okozni. Már csak magad miatt is érdemes lenne még egy óra plusz munkát beleadni..
Nekem se tetszik a nyákterv, maradok a sajátomnál.
Az FT232 meg atmega 8 alatti átkötések? Ez egyáltalán nem tetszik, ráadásul pont a kivezetések mellett... Én maradok a saját kézihuzalozásom mellett, az mindig bevált.
Meg a bal alsó SMD ellenállás pad-jei közt is két vezeték fut át, azt is át kéne routolni. Szerintem én is saját panelt fogok tervezni, és kicsit szellősebbre.
Ez nem a végleges nyák... Ezt most autoroutoltam, hogy elküldhessem a nyákosoknak árajánlathoz. Én is gyűlölöm az autoroutot, de nyákosoknak úgysem az számít, hogy van elvezetve a drót, hanem hogy mekkora a nyák, mennyi technológiai keret kell, mennyit lehet egybe montírozni, stb. Már azóta rég újrahuzaloztam, és egy-két alkatrész pozícióját is megváltoztattam...
Nem átkötés, hanem lyuk galván... Az lehet IC alatt, is ugyanúgy, ahogy pl. egy bármilyen másik nyákon van.
Autoplacert egyszer próbáltam, de az valami kegyetlen **** (saját csillag
)
Hali !
tud nekem valaki segiteni hogy mi kéne a valami helyére hogy be olvassa nekem a 2db ds1621 böl a hömérsékletet és printel el is küldje? az sem lenne gond ha nem konvertálja el csak küldje el amiket kap a két ic a két változó lenne.. probáltam már csomó mindent de nem sikerült légyszike segitsetek.. u.i.: még annyi hogy nem tok küldeni jelet a az avrnek mert a mintha a pc böl nem jönne ki..a pcn a com1 tx:-11.x V mindig hiába küldök ki bármit is.. de ez nem olyan fontos még.. ![]() köszi $regfile = "m8535.dat" $crystal = 8000000 $baud = 9600 Config Sda = Portc.1 Config Scl = Portc.0 Config I2cdelay = 10 I2cinit Dim C As Word Dim X As Word Do valami.... Print C Print x Waitms 100 Loop End Sziasztok ! Ha USB -rol csak egetest akartok megvalositani, NEM muszaly FT232 -t hasznalni ! Talaltam valamit: http://www.scienceprog.com/building-and-installing-usbasp-usb-progr...llers/ http://www.fischl.de/usbasp/
Sziasztok !!!
Van egy kis gondom most keztem el foglalkozni az AVR-rel és készittetem egy égetőt,de van vele egy kis gond. A Ponyprog 2000-el kezeli rendesen de a bascom avr-el egy furcsa dolgot csinál alig akarja beolvasni a fusebiteket csak sok klikelgetés útán,ha pedig beolvasta akkor meg a beírt programot olvasa nehezen egyszóval szórakozik velem szerintetek mi lehet a gond? Ja az égetöm a st200-as pufferelt változat. A válaszokat előre is köszömöm.
Sziasztok !!
Bocsika egy nagy marha vok most néztem meg hogy nekem futót egy olyan program a hátérbe ami pont az LTP portot használja azt kikapcsoltam és igy ügynézki mindek OK Azért köszönöm sziasztok.
Tudnod kellene mi a a címe a két ds1621-nek. Ezt attól függ hogy a cím lábait hogyan állítod be. A két cím ne legyen azonos! Kell üzenetet küldened az egyik hőmérő IC-knek, hogy mérjen hőmérsékletet és küldje el. Ennek az utasításnak a kódja tartalmazza az IC címét is. Az utasítást a ds1621 adatjapjából nézheted meg. Ennek az utasításnak az elküldése után be kell olvasnod az adatot. A beolvasáshoz is kell egy kód ha jól emlékszem... Aztán ugyanezt eljátszod a másik IC-vel is...
A lényeg hogy meg kell nézned hozzá az adatlapját. |
Bejelentkezés
Hirdetés |












