Fórum témák
» Több friss téma |
Ez jó!
(Bár egy 15 cm-es elrettentőbb, főleg estefelé..)
Lehet, hogy nem halálosra gondoltál, de nem mindenki, egyformán reagál, a rajta átfolyó áramra.
Villany pásztor: rövid feszültség tüske ~20 másodpercenként A dinamó, nem ezt adja. Beállítod a feszültséget, úgy, hogy tégedet meg csípjen. Vagyis neked kellemetlen legyen. Három esélyes lesz. A másik nem érez semmit. Ugyan úgy, kellemetlen neki is. Esetleg, befektetik az intenzív osztályra 24órás megfigyelésre. Áramütés miatt. És még, a körülmények. Meg vagy izzadva? 50V kellemetlen lehet. Száraz a bőröd? 100V is feszültségmentesnek, érezheted. De, tényleg nem akarok károgni. Te tudod. Egy jó tanács: A feszültség, nem játék. üdv.
Negyedik lehetőség, hogy a másnak ártalmatlan csípéstől megijed a delikvens, és a sokktól megáll a szíve.
De innentől már bírósági ügy, hogy ez milyen tényállást jelent, mettől-meddig tartó szabadságvesztéssel.
Ez a bringa elektromos védelem nehezen járható, esetleg olyan megoldás lehetne, hogy a kormány két oldalára, a szigetelt markolatokon elhelyezett fémcsíkra kell kivinni a feszültséget. Ha elveszik a bringát akkor sem jut vele messzire
Itt az a legnagyobb kockázat, hogy ha nem vagy elég precíz (és nem is vagy az) akkor előfordulhat, hogy saját magadat rázod meg.....Ha meg a raboló megmurdel akkor..... : Egy jóbarátom ezt a következőképp mesélte el nekem: Idézet: „.......akkor visszaülök a bringára, áthajtok rajta (110kg vagyok), és később azt mondom, hogy amikor le akart rántani a bringáról elém esett, én meg elgázoltam - és fogalmam sincs mi baja lett. Az elektromos cuccot persze addigra ledobom a bringáról (vagy felszedem a telekről, stb...) Nincs ember a földön aki bebizonyítsa mitől pusztult meg, illetve a stressztől v. mitől kapott sokkot... Ha tanu is van akkor: elvette a bringát, majd elesett vele - fogalmam sincs mitől.... biztos megütötte magát. Még ha fel is merül az áramütés gyanuja, akkor sem bizonyítható, a szánkékosság meg végképp nem....” Azthiszem egyet kell, hogy értsek a barátommal.
Igaz, nem egy jogi fórum, de nem árt megemlíteni, hogy a szádékosság bizonyítása sok esetben, csak akkor lehetséges, ha én is azt mondom, hogy igen kérem, szándékosan tettem azt, vagy azt.
Pedig az elektromos sokkolok léteznek mint pl: önvédelmi eszközként vagy rendörség is használja talán.
Másik: Kerékpár világítás. Én 6V/4Ah akkumulátort használok világításra. Kicsi, megbízható, sokáig bírja töltés nélkül. Elöl hagyományos bicikli lámpa, régebben használtam 5W-os izzót is, igaz akkor az aksi is nagyobb volt. Hátsó lámpám ledes /villogó/ de az is az aksiról megy, feszültséget csökkentve kapja az áramot. Az akkumulátort meg a hálózatról töltöm. Nekem a dinamó nem vált be. Már a harmatos időben megcsúszott nem beszélve a havas, esős időről. Plusz nehéz hajtani, lassan megyek alig világít. Rossz pl. külterületen biciklizve,korom sötétben menni. Akkumulátoros bevált.
Létezik kerékagyba épített generátor is.... az biztos nem csúszik meg. Speciel én így oldottam meg a bringám világítását.
video-1 video-2
Jól néz ki a bringád és a kerékagyba épített generátor is szuper ötlet.
Sziasztok!
Dinamós kerékpár világításomat szeretném átalakítani. Ezeket kellene tudnia: -Világítson ha megállok (nem kell órákig, csak mondjuk ne aludjon ki ha megállok mondjuk egy kereszteződésnél) -Ledes legyen ( az is jó hogyha csak az álló világítás ledes, menetközben pedig az eredeti izzók világítanak) -Olcsó legyen -Legfontosabb: én mint ilyenekhez nem értő is össze tudjam rakni Ja és sima 6v 3W -os dinamóm van. Előre is köszönöm! Thoma
Kicsit bővítettem a LEDes bringavilágításról szóló cikkemet. (kb. a lap közepétől van az ujonnan hozzáírt rész) Akit érdekel ITT elolvashatja
Sziasztok mindenki!
Engem is foglalkoztat a bicaj világítás. Sehol nem találok olyat, hogy a dinamót esetleg újratekercselik véknyabb vagy vastagabb huzallal és akkor találn nő a teljesítménye. Szóval a kérdésem az lenne, hogy mi változna nagyobb átmérőjű huzalra történő cserélés esetén a dinamón? Sűrűre írtam, de remélem érthető. Bocsi.
Vastagabb huzalból valószinüleg kevesebb menet férne el , így kisebb feszültséget és nagyobb áramot kapnál. Vékonyabb huzal esetén több menet, de nagyobb ohmos ellenállás ->nagyobb fesz, kisebb áram mellett.
A teljesítméyn valószinüleg nem növekedne egyik esetben sem. Erre akkor lenne esély, ha az eredetinél jobb minőségű (kisebb ellenállású, pl. ezüst) huzallal tekercselnél, vagy ha a generátor eredetileg nem volt telitekercselve, és vastagabb huzalból is elférne az eredeti menetszám. Vagy akkor ha az eredeti huzalból elférne több menet is. Tartok tőle hogy ezek a megoldások sem kivitelezhetőek, ezért nem nagyon találsz róla infót a neten. Mellesleg 3W-al egész komoly fotonágyút lehet készíteni
Köszönöm a gyors választ Skori. Olvastam a honlapodat is már. Jó, nagyon jó.
Akkor a dinamóra térve: a dinamómon mértem 12 voltot is, kb. 20-25 km/h-nál. Szóval a jelenlegi tekercseléssel a 12 volton oszlik a 3 watt. Vagyis, ha nagyobb átmérőjű huzalra cserélem, akkor csökken a fesz, viszont a teljesítmény marad és nagyobb áramom lesz. Viszont az égő áram felvétele a saját belső ellenállásától függ, tehát felesleges a kisebb fesz. Max annyiból lenne jobb, hogy kevésbé terheli az égőt és tartósabb lesz. Nem mindegy hogy 12 V-on vagy 6V-on üzemel, ha már egyszer 6V-os az izzó. Már pedig én alattam a keró alapjáraton 20km/h-n megy, vagy gyorsabban, tehát a 12V jóformán állandó, a lassítást-gyorsítást nem számítva. Szóljatok, ha nem így van, fizika nem az erősségem.
Én egy teljesen új problémámra szeretnék megoldást találni! Úgyahogy utánanéztem a dinamóknak, és arra lennék kíváncsi, hogy egy motorkerékpár (Mz TS széria) 6V 60W névleges teljesítményű dinamója milyen kicsi fordulatszámon képes a kb. 7V-ot kiadni magából. Mert a feszültsége függ a gerjesztéstől, ill. a ford.számtól. Én valami konkrét értékekre lennék kíváncsi. Mert a motor fordulatszámát akarom minél kisebbre csökkenteni, úgy hogy még egy 6V-7Ah-ás akkut, + kb. 50W-nyi fogyasztót képes legyen táplálni.
Sziasztok!
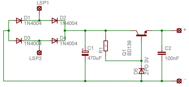
A bicajomon az első lámpa elemes és ezt szeretném dinamóról hajtani. Egy 2,4V 0,75A-es izzó van benne. A dinamó 6V 3W-os. A hátsó lámpa egy ledes villogó, de az marad elemes, mert sokáig bírja. Az izzónak sok a 6V, ezért egy feszültség stabilizátort gondoltam elé rakni. Szerintetek ez így jó a megadott értékekkel? Egyedül az R1-re nem tudom mennyit rakjak. Köszi
Szia!
Én kb. 75 ohm-os ellenállást raknék oda. Kérdés, hogy a dinamód bírna majd a terhelést, mert ugye 6V*0.75A=4.5W. Szerintem az egész áramkört kiválthatod egy kb. 5 ohm-os 3-5W-os ellenállással.
Van egy shimano agydinamóm, 6V, 3W vagyis a szokásos teljesítmény.
Ebből nem lehetne valahogy valami kézmelegítő fűtést meghajtani? Vagy akkor járok a legjobban hogyha a kezemben fogom az izzót hogy az melegíthessen?
Szerintem 3W fűtésre kevés. Kezenként 1,5W jutna mire jó az? Inkább egy kis forralt bor.
Azóta tudtál meg valamit a szembefordított két dinamóról? Én is valami ahhoz hasonlón töröm a fejem. Teszek is fel egy képet.
És ezek a dinamók.
valaki meg tudja nekem mondani, hogy a dinamónak melyik a ''+,, és a ''-,, oldala azaz a pólusa? az alja vagy az oldala a +?
El kell, hogy keserítselek, a bicikli dinamó valójában generátor és váltófeszt ad ki.
és azzal a váltófeszültséggel vagy mi az, nem lehet elemet tölteni??
És milyen diódát ajánlasz a sok közül??Vagy ki tudom szedni valamilyen kütyüből??? Küldj egy képet légyszíves!
de ki lehet szerelni pl.:egy tv-kapcsolóból ilyen diódát?
Ha a tv kapcsoló az a távirányító, akkor azokban nem igazán szokott előfordulni. De minden hálózatról működő készülékben van.
Üdv mindenkinek. Ha nem elírás a 2,4W + 1,8W teljesítmény milyen tipusú a dinamód (mégha régi is)?
Sziasztok!
2 kérdésem lenne. Első: az az ötletem támadt, hogy kerékpár kerékre szerelek mágneseket és a villára erősitett tekercs előtt elhaladva indukálnak majd nekem feszültséget. Én úgy számoltam hogy ezzel akár 10 ledet is bőven meghajthatok, 2 cm2 keresztmetszetű 5 cm hosszú 100as menetszámú tekerccsel, ja és 2 mágnessel tekercstől 2mm légréssel. Úgy gondolom hogy igy nem fogja majd nagyon vissza a bicajom amit a hagyományos kerékpár dinamok nagy fordulatszáma miatti surlódás generál, hiszen a 3W amit leadnának 50% hatásfok mellett is csak 6W mechanikai teljesitmány lenne ami az átlag 100-200 Wattos mechanikai teljesitmény leadástól amit a kerékpáros lead nem éreznénk meg annyira. Szóval a kérdés hogy szerintetek igy van ez és működhete e a dolog vagy valamire nem gondoltam. második: ehhez a tekercshez szeretnék lemezelt vasmagot csinálni hiszen ennek elég speckó C alakja van és hol lehet dinamolemezt beszerezni, csak a minél nagyobb szuszceptibilitásra figyeljek, mivel ragasszam őket össze, mennyire fontos a köszörűlés? Előre is köszönöm a válaszokat! |
Bejelentkezés
Hirdetés |




Itt az a legnagyobb kockázat, hogy ha nem vagy elég precíz (és nem is vagy az) akkor előfordulhat, hogy saját magadat rázod meg.....



