Fórum témák

» Több friss téma
Fórum » Előerősítő erősítés beállítása
Lapozás: OK   2 / 3
(#) vega55 válasza mumin hozzászólására (») Máj 27, 2007 /
 
Idézet:
„Nem tudnátok valamit írni a tápról is?Sajna 1ik megoldás se jött be”


Bar nem valaszoltan konkretan a kerdesemre..., feltetelezem foldhurkod van.
Megoldas lehet akar a masik konnektor is, de en inkabb megprobalkoznek nehanyszor 10 Ohm-os ellenallassal a fold agakban. Ettol kisebb aram fog kialakulni, es igy kisebb lesz a bugofesz is a bemeneten. Gyakran eleg ez is...
Persze nehez konkretumot mondani, ha nem ismerjuk a mennyisegeket(milyen merteku a bugas/jel vagy zaj)...
(#) vega55 válasza vega55 hozzászólására (») Máj 27, 2007 /
 
Idézet:
„de en inkabb megprobalkoznek nehanyszor 10 Ohm-os ellenallassal a fold agakban”


Kis korrigalas: nem foldagakban, hanem inkabb csak az egyikben. Probalgatassal lehet eldonteni. Tipp - az eloerosito es elozo keszulek foldje koze, vagy a tapegyseg fold agaba...
(#) ferci válasza (») Máj 27, 2007 /
 
Odaírtam, hogy téma zár... ha nem bír magával a pali, akkor: t... e... sz....
(#) vega55 válasza ferci hozzászólására (») Máj 27, 2007 /
 
Na ide fugyu..., az en stilusom se semmi, de a te a kotekedo, bunko arcoddal elmehetsz a busba! A tudasodat csillogtasd ne a bunkosagodat!!! Hja, hogy ahhoz szakertelem is kene... ??! Hat ez van...Tanulj elobb csavokam!
A vita reszemrol is lezarva!
(#) mumin hozzászólása Máj 27, 2007 /
 
Sziasztok Ujra!

A brummot megoldottam, mégpedig 9v os telep fogja táplálni.Szerintem Ok lesz.
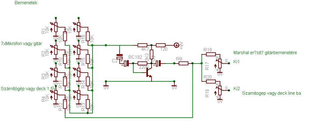
Felrakom a kapcsolási rajzot amit kitaláltam.Ahol nincs jelölve ott minden érték 10K.
Remélem érthetően le tudtam rajzolni az elképzelésemet.Szerintetek ez így rendben, vagy esetleg valamit elnéztem, kicsit vagy nagyon?Fontos lenne.
Köszönöm a figyelmet.

bckevero.jpg
    
(#) ferci válasza mumin hozzászólására (») Máj 27, 2007 /
 
Azt ki kell próbálnod élesben, hogy a 7 cucc mekkorát és hogyan szól annak ellenére, hogy ott vannak a 10k-s elválasztóellenállások, különböző potiállásoknál.

A másik: a 4k7 és az egyik elkó nélkül is menni kell neki, tehát a rajzon C2-vel jelölt menne direkt a bázisra.
(#) mumin válasza ferci hozzászólására (») Máj 27, 2007 /
 
SZerinted akkor az 1ik elko és a 4,7 k fölösleges?
(#) szabi83 válasza mumin hozzászólására (») Máj 27, 2007 /
 
hát sztem ez a rajz rossz! a 9V kijut a bemenetre!

üdv
(#) mumin hozzászólása Máj 27, 2007 /
 
Ja.. még valami.Zsír uj potik vannak benne, de recsegnek szabályzáskor... ???Miért??Lehet tenni ellene?
(#) mumin válasza szabi83 hozzászólására (») Máj 27, 2007 /
 
Ez már mély elekronika amiről beszélsz, sajnos ezt már nem vágom, de működik a dolog.Szuperúl szól és erősít is.Lehet hogy emiatt lenne brummos adapterről?
(Mármint az előerősítőről és 2 csatiról beszélek, a többit még nem teszteltem.)
(#) ferci hozzászólása Máj 27, 2007 /
 
A 4k7 és a 7 csatorna eredője a közös pontban csinál 2 volt körüli feszt a a potiállásoktól függően, ami felesleges....
A zsír potik meg ki tudja, mióta hevertek valahol és már oxidosak... be kell fújni hozzávaló kontaktsprével.
Az alsó kondit kösd át.
(#) mumin válasza ferci hozzászólására (») Máj 27, 2007 /
 
Nem értem.
Kössem át az ellenállást és a kondit is, vagy csak a kondit kössem át és az ellenállást vegyem ki?
(#) elektro válasza vega55 hozzászólására (») Máj 27, 2007 /
 
hy
soroljad öcsém a műszereidet van hely bőven.
Akkor mondom tovább nincs aluláteresztő szűrő egyik áramkörben sem. Minek? azoknak való akik nem tudnak összekötni egy két cuccot. Látom neked sem sikerül. Ezt a dolgot nem irják a könyvek tehát nem tudtad kimásolni. Itt jön elő a tapasztalat ami ezek szerint nem akad mert rémegyszerű csak a panel gyártásnál nem 300 átkötéssel tervezünk panel hanem figyelembe véve a jel utját és akkor adja magát. Mivel ezt sem tudod így földhurkos dolgott ne nekem magyarázd hanem a..... )nem beszélünk csúnyán). Senki sme tökéletes még te sem de akad egy "kis" gond benned.
(#) ferci válasza mumin hozzászólására (») Máj 27, 2007 /
 
Így.....

v1.jpg
    
(#) Slope válasza elektro hozzászólására (») Máj 27, 2007 /
 
Skacok le kéne engedni egy kicsit a gőzt!!! (vitázni kultúráltan is lehet)

Köszönöm!
(#) vega55 válasza elektro hozzászólására (») Máj 27, 2007 /
 
Mit makogsz itt ossze vissza ??? Szelloztesd ki a szipozastol a fejed, majd kezd ujra a mondokadat, mert enyhen szolva is zavarosra sikeredett!

Hol allitottal valamit ? Hol indokoltad meg elmeleti szeszogbol ? Te akarsz engem kioktatni ...? Azt sem tudod mi az az alulatereszto szuro !!
Azt mar mindenesetre sikeresen bebizonyitottad, az elektronikahoz fingod nincsen..., de osztod az "eszt"(mar ha volna neked)!! Na erre varjal gombot, ocsem...
(#) vega55 válasza mumin hozzászólására (») Máj 27, 2007 /
 
Azert recsegnek a potik, mert ahogy mar valaki leirta egyenfeszultseg is kijut a potikra, igy a hasznos jel leosztasakor osztodik ez az egyenpotencial is, ami pedig meg a legjobb minosegu potiknal is recsegesekhez(pontosabban sistergeszeru hanghoz) fog vezetni. Tehat ez nem a potik hibaja!!!
Amit ferci berajzolt viszont korrektul javitja ezt a problemat...bar felmerul a kerdes, ha nincs szurokondi, akkor minek a 120 Ohmos ellenallas oda...??!
(#) Moderátor hozzászólása vega55 hozzászólására (») Máj 27, 2007
 
Igazándiból nem szeretnék belefolyni a vitába, de szerintem vega55-nek jelenleg igaza van...mármint elektro ügyében...a többi ügyet nem olvastam el komolyan...

Ha 5000 kezem lenne, se tudnám megszámolni az ujjaimon, hány idióta baromságot hordott itt összevissza az oldalon elektro a hónapok alatt...

A kamuzás az élete, és mindemellett rendkívül sokat unatkozik otthon...

Lényegében kitiltani nem lehet, mert megfenyegetett minket már, hogy ha megtesszük, képes lesz minden egyes kitiltásakor újra regisztrálni az oldalra új névvel...és csak, hogy tudják mások is, elméletileg elektro bevallása szerint jelenleg is több nick-kel működik itt az oldalon...szegény skizofrén :hamm:
(#) vega55 válasza (») Máj 27, 2007 /
 
IP cim alapjan nem mukodik a kitiltas ?

Hat ez tenyleg szomoru, hogy ilyenek is rontjak itt a levegot!

Csak nemreg regisztraltam az oldalra..., gondoltam megosztom a tobbiekkel is a tudasom, tapasztalatom, - ami barki barmit allit is - nem keves...
De a joszandeku korrigalasaimat is elferditve, es frocsogve fogadtak egyesek, ami kicsit meglepett.
Modjuk vegso soron leszarom ezeket, es meg is kapjak a maguket akar tiszta szakszinten is lehordom oket ha kell, de akkor is elgondolkodtato milyen begyepesedettek egynehanyan...

No mindegy...az biztos, hogy nem leszek nepszeru itt, es ezekutan az sem biztos hogy hosszu eletu...
(#) Moderátor hozzászólása vega55 hozzászólására (») Máj 27, 2007
 
Nyugodtan lesz*rhatod az ilyen elmebetegeket. Csinálhat bármit, lehordott ő már 40 éve elektronikával foglalkozó embereket is. És szerinte 12 évesen hangmérnök egy nagy hangosítási cégnél, mert 2000W-os hangfallal "öregnéniket" lökdöstek a járdáról a nagy "haverjaival".

Norberto nem fog rám haragudni ha ezt kiszivárogtatom. Elektróról van szó (messenger):
"akkor azzal is bükszélkedett, hogy húúúú, neki naaaaaaaaaaagyon jó ismerőse az ottani hálózati rsz-gazdának...és ha egyszer ki lesz a HE-ről téve IP alapján, akkor kér magának új IP-t, és regel ismét az oldalra "

Ne foglalkozz vele, csak emberek véleményére adj. A fentebb említett valaMi egy senki. Nem ember, ergo nem kell vele foglalkoznod.
Nyugodt szívvel mehetsz aludni, ne csinálj ilyenből problémát. Mi szívesen hallgatjuk a tapasztalataidat.

Amúgy ha rákeresel Elektro hozzászólásaira, akkor szerintem jobb mint ha a vicclapot olvasnád.

Ui.: Nemérdekel Elektro ha most megsértettelek. Úgy szarom le ahogy te mások véleményét.

Ui2.: Bocsánat a hangnemért, de a célszemély csak így érti meg...
(#) Norberto válasza (») Máj 27, 2007 /
 
Idézet:
„Bocsánat a hangnemért, de a célszemély csak így érti meg...”


Reménykedjünk :yes: ...még az esély is kevés, hogy felfogja a dolgokat...
(#) vega55 válasza (») Máj 27, 2007 /
 
OK, koszi..., megnyugtattatok!
Akkor maradok meg egy kicsit...
(#) Topi válasza Norberto hozzászólására (») Máj 28, 2007 /
 
Idézet:
„Reménykedjünk ...még az esély is kevés, hogy felfogja a dolgokat...”


Én pozitívan állok a dolgokhoz

vega55: Helyes!
(#) ferci válasza mumin hozzászólására (») Máj 28, 2007 /
 
Mumin!
Az első verziódban volt be 1 is, de nem derült ki, hogy mit is akartál vele. Ha esetleg elektret-mikrofon(ok) miatt, akkor az utolsó rajzrészlet szerint korrigálhatsz, mert oda kell viszont tápfesz.
Ebben az esetben darabszámtól függően többszörözni kell és módosítani az ottani R-C tagokat.

Megjegyzés: A 120 ohmra csatlakozó 100 µF-ot nem én vettem le; az előző rajzon nem volt már ott és nem arra koncentráltam…
(#) mumin hozzászólása Máj 28, 2007 /
 
Sziasztok!

Parasztok : Először is, nagyon sajnálom hogy pont az én topicomat találta meg a taplótársadalom, nevükben is elnézést kérek mindnenkitől és köszönöm a türelmeteket hogy beszólásaik ellenére elolvastátok a hozzászólásokat és segitettetek nekem.

Ferci : Neked különösen köszi hogy vetted a fáradtságot és még rajzolgattál is a kedvemért.Tényleg rendes vagy és sokat segitettél.

Ezen kívűl mindenki másnak nagyon kösz, asszem ma lesz az éles próba, meg ha minden igaz megkapom az előlapra a fóliát is.

Szép napot !
(#) mumin válasza ferci hozzászólására (») Máj 28, 2007 /
 
Amit a rajzomon feltüntettem az jó bemenet.A másikat direkt azért nem rajzoltam be mert azon valamiért nem műxött a mikrofon, ezen meg megy a miki és a gitár is, így maradok az eddigi bemenetnél mert a másik nem ér semmit, én meg nem értek annyira hozzá hogy ki tudnám korigálni a hibát a másik meg az h. ezen m1 a miki és a gityó is, ennél többet meg nem is kivántam.
(#) mumin hozzászólása Máj 28, 2007 /
 
Kész van
A ki mit épített be megtekinthető.
Mindenkinek nagyon szépen köszönöm.Fullosak voltatok és nem boldogúltam volna.
NAGYON KÖSZÖNÖM.Nagyon örülök neki.



(#) chipi hozzászólása Jún 26, 2007 /
 
Sziasztok!

Építettem 2 előerősitőt egy tl071 ic ből, a gond az az, hogy nem értem, hogy mi lehet, 1 panelra 2 ilyen áramkört csináltam és az egyik müködik, de a másik sajnos nem ezt egy uaa180 ic elé teszem, mert a bemenő audió jel nagyon halk volt és egy picit növelni kellet rajta És most csak a ledsor egyik fele villog a másik meg nem mert mert az előerősitövel valami bibi van, de nem tudom, hogy mi.
Kép
Kép2
(#) Topi válasza chipi hozzászólására (») Jún 27, 2007 /
 
Először is, kezd azzal, hogy megnézed a tápfeszültségét. Ha az rendben van, akkor megnézed, hogy kap-e jelet. Ha kap de a kimenet süket, akkor nézd meg az erősítést szabályzó visszacsatoló ellenállást. Ha az is rendben és a kimeneten nincs semmilyen jel, akkor rossz a műverősítő. Szerencsére elég egyszerű kis jószák, és egy visszacsatoló ellenállással már valami jelnek kell lennie, persze ha úgy van beállítva, hogy erősít...
(#) szabi83 válasza Topi hozzászólására (») Jún 27, 2007 /
 
esetleg szakadt a fólia oldal

Következő: »»   2 / 3
Bejelentkezés

Belépés

Hirdetés
XDT.hu
Az oldalon sütiket használunk a helyes működéshez. Bővebb információt az adatvédelmi szabályzatban olvashatsz. Megértettem