Fórum témák
» Több friss téma |
Mielőtt kérdezel, a következő két dolgot ellenőrizd!
I. A helyes tápfeszültségek megléte.
II. A kimeneten van-e egyenfeszültség.
Élesztés.
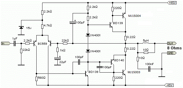
Testhez mérve: A pont R4:0.002V R2:0,002V B pont R6:10.5V T10 bázisán 0V C pont R10:53V R13:-58V D pont R14:54V R15:-58V F pont R40:13V R8:14.9V R7:53V G pont R25 26 27 28: 0.0045V I pont R35 1.35V J pont R45: 0.76V
Elég össze vissza érték némelyik valahol valami hiba biztosan van ha kötök rá bemenetet és hangszórót akkor olyat produkál hogy ha hozzáérintem a hangszóró vezetéket szól majd 3 másodperc után elkezd recsegni mint ha kikapcsolásnál a kondiba még van fesz addig jó ahogy csökken recseg... Ha elveszem újra oda teszem ugyan ez a jelenség!
Az IC kimenetén nem jó a 10,5V. A C és D méréseket úgy kéne elvégezni, hogy az ellenállás lábaira mérsz rá, ahogy a rajz is mutatja. A többi stimmel, a táp azért áll kicsit félre, mert a védelem csak a pozitívot terheli.
Na most kikapcsoltam meg be és a relé megint nem húz meg!
Sziasztok van ez a végfokom, amin lehet feleslegesen aggódok,az egyik felén 10mV,a másik oldalt 15mV van a kimeneten Dc ben.Hol tudnám visszább venni,vagy hagyjam a fenébe?
A végek azok nem a rajzon szereplőek hanem MJW tranyók.Köszi
C pont R 10 lábán 1,6V R 13: 2,2V D pont R14 1V R 15 1,5V
Értem.. A relé most megint mért nem húz meg? Gondolom valamit tilt pl. hogy most a G pontokon 43V van
A hozzászólás módosítva: Ápr 3, 2013
Az R14 és az R15 gondolom pontosan egyforma értékű. A mérésből az tűnik ki, hogy a T7,9,15 tranzisztor csoport másfélszer akkora áramot igényel a kimeneti DC egyensúly kialakulásához.
A durva hiba kiszűrése érdekében mérd meg testhez képest T6 és T7 bázisának feszültségét. Ezek hasonló tranzisztorok, úgy értve T6-ot mivel pótoltad?
Ha a G ponton 43V van akkor elbillent az egyensúly, ez várható volt. A próba úgy látom későbbre fog tolódni, egyelőre méregetni kell.
A 10mw teljesen átlagos érték, nem kell vele foglalkozni.
R14 15 ugyan akkora. T6-20V T7-23V Volt még egy MJE15030am azt tettem bele!
Sajnos most nekem mennem kell dolgozni. Nagyon szépen köszönöm az eddigi segítségeteket!
![]() Egy ideig sajnos nem tudom csinálni mert dolgozok de ha szabados leszek írok és mehet megint a méricskélés tesztelés! Mégegyszer köszöm reloop és nagysasy!
Sziasztok!
Szükségem lenne egy 2X 5W körüli, minőségi hangzást adó IC-re. A panel egyszerűen elkészíthető legyen, 15V körüli tápfeszről menjen. Mit javasoltok?
Szia! Hőingadozásra úgyis elmászkál. Még 50mV sem katasztrófa. Az 4 ohm-on kevesebb mint 1mW-ot fűt, attól a hangszóró nem károsodik.
Sziasztok! Az lenne a kérdésem,hogy itt van ez a kapcsolási rajz,és meg szeretném kérdezni,hogy esetleg nem-e kellene valamelyik alkatrészt változtatni ,a szebb hang eléréséhez.Ha van valakinek ötlete,szívesen meg hallgatom.Köszönöm.
Szia! Rajzilag nem látok tennivalót. A differenciálerősítőt és a kompozit darlingtonokat érdemes lehetőséghez mérten bétára összeválogatni.
Szia!
Ha a feszültség meghajtó BD139 helyére egy darlingtont teszel, akkor a torzítás lemegy 10dB-el. A hozzászólás módosítva: Ápr 4, 2013
Sziasztok,ha mérem a végfok torzitását,sinus 1Khz-el,1v bemenettel,a végre,szkópon nézve akkor kell rá tenni terhelést a vég kimenetére,vagy elég a szkóp rákötése?
Szia! Még az is számít hány ohm-mal terheled.
Szia azért kérdem mert igy 1v bemenettel 0 volt a torzitása a végnek,a jelalak nem változott semmit ha feltekertem fullra akkor sem.3v-os bemenetnél már a vége előtt el laposodott a sinus jel teteje.
És milyen típusú darlingtonra gondolnál?
Így van, és az is, hogy maximális kivezérlés esetén például ne égjen el a sönt. Terhelhetősége legyen nagyobb, mint az erősítőé.
|
Bejelentkezés
Hirdetés |






Mégegyszer köszöm reloop és nagysasy! 




