Fórum témák
» Több friss téma |
Mielőtt kérdezel, a következő két dolgot ellenőrizd!
I. A helyes tápfeszültségek megléte.
II. A kimeneten van-e egyenfeszültség.
Élesztés.
Sziasztok!
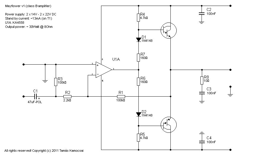
Alkotó társakat keresek a mellékelt erősítő kapcsoláshoz, amit egy hónapi munkával fejlesztettem ki. A rajzon egy rendkívül egyszerű 200W-os PWM erősítő látható, ami egy csatornán, alkatrész gubanc formájában hajlandó volt működni. További jó hír a szimulátor kedvelőknek, hogy a TINA minden további nélkül boldogul vele, mármint a virtual oszcillátor rész Amennyiben egy profi alkotó megcsinálná a nyáktervét, talán egy másik is akadna, aki bedobozolná és akkor készen lehetne a találkozóra...
Valóban problémás volt a C23 és az R12. Köszönöm.
Ha a bal csatornát is bekötném az előerősítőre, akkor már nem lenne stereo a két kis hangfal. Igaz így csak egy csatorna mély hangjait fogja nyomni. Ha mindkét csatorna mélyét szeretném hallani, akkor kellene még egy tl072-es a másik sávra is, a kimenete már szerintem ráköthető lenne a végfokra egyesítve. nem?
Igen,lezárt bemeneteknél is brummog.Örülök,mert ezekszerint nem feltétlenül kell új trafót vennem.Legjobb,ha linkelem az erősítőt,amiről szó van:
http://tinyurl.com/3prfprg A trafón 4 szekunder kivezetés van,viszont amint látod,az erősítő mellé be van építve a táp is és én abba nem tudok belenyúlni,egyszerűen azért,mert sajnos egy kétoldalú nyákra forrasztott táp+erősítő+hangszínszabályzó kombót nem látok át.
Nem okoz jelentős áthallást, ha mindkét poti csúszkájáról jön egy-egy 1M ellenállás, amit közösítesz. A közös pont megy a C19-re és az R9 elmarad.
Nagyon pofás szerkezet
Nem volna szabad búgnia Úgy emlékszem toroid trafód van, egy kísérletet tudok ajánlani: az 1V különbség kb. 3 menet lehet. Ezt 1mm-es vezetékből tekerd fel, és kösd hozzá az egyik szekunderhez. Attól függően, hogy melyik végét kötöd be a feszültség hozzáadódik, vagy levonódik. Egy kis finomítással egyformára tudod hozni a két szekundert. A lényeg, hogy kiderül ebből ered-e a búgás. A képeken nem látszik, hogy az IC-k hűtőzászlói - amik negatív tápon vannak - hogy vannak szigetelve a bordától?
Ok köszi,meg fogom próbálni.A borda és az IC-k között egy egészen vékony gumilap van,a csavarok alatt pedig műanyag alátétek,le van szigetelve rendesen.
szia Tetye.
én úgy nézem,_hogy az egyik eklon pupos!_Amennyiben jót néztem. remélem látszik a képen.
Hali!
Van egyILYEN végfokom és az lenne a kérdésem hogy a két nagy piros csatlakozó közül melyik a pozitív és melyik a negatív híd üzemmódban? És a ground lift kapcsoló mire való? A válaszokat előre is köszi
Ha nincs ráírva, akkor mérd ki. Adj neki szinuszt és hasonlítsd össze szkóppal, a kimenő jelet a bemenővel. Az lesz a plusz, amelyiknél a bemenettel azonos fázisú jelet látsz. A grundlift kapcsoló a szimmetrikus bemenet földfüggetlenítésére való.
Ezen a képen egy trafó látszik, ami arra enged következtetni, hogy ebben nem kapcsolóüzemű a tápegység, így nem lehet ez a hibája amire gondoltam.
Más gond lesz érdemes szerelőhöz fordulni vele.
Köszi!
Sziasztok!
Azzal a kérdéssel fordulok felétek hogy az alábbi linken lévő xlr csatlakozónál kétféle bekötési mód van mint ahogy a linkelt oldal is jelzi! És a kérdésem hogy ha szimetrikusan kötöm be akkor sztereó csatlakozóként funkcionál és ha aszimetrikusként akkor meg mono csatlakozóként? Vagy teljesen mást jelent? Válaszotokat előre is köszönöm!
Szia!
Köszi szépen a linket így már értem!
Azért köszi a segítséget Akkor keresek szervizt.
Szia!
Esetleg tudnál mellékelni valami leírást az erősítőhöz? Nekem nagyon tetszik, ezért érdekelne a működése. Lehet, hogy EWB-vel nekiállok megcsinálni a nyáktervét. Nem mondom biztosra, de talán legyártatni is le tudnám. Viszont annyira nem vagyok benne a PWM-es kütyükben, és érdekelne a működési elve. Hja és gratulálok az erősítőhöz! Szép munka!
Éééés! Íme:
Elkészült a kis erősítőm. Az a 30Watt lehet hülyeség rajta, de ennyit sikerült kikalkulálni az áramkörszimulátorban. A 35 / 50Wattos hangfalat pedig nagyon derekasan kihajtotta 2 x 16,5V tápfeszültségről vezérelve, hallható torzítás nélkül. Az erősítő az én (nyílvánvalóan) szubjektív hallásomra épült... Ez már készen van. Amin kísérletezek még, az a nyugalmi áram további állítgatása és a félvezetők cserélgetése. Jelenleg 1000-es bétájú darlington tranyókat használok, kíváncsi leszek még a BD244 és BD243 tranzisztorokra. Gondoltam megosztom veletek gondolataimat.
Udv!
Idézet: „Az a 30Watt lehet hülyeség rajta, de ennyit sikerült kikalkulálni az áramkörszimulátorban. A 35 / 50Wattos hangfalat pedig nagyon derekasan kihajtotta 2 x 16,5V tápfeszültségről vezérelve, hallható torzítás nélkül.” 8ohmos terhelesen meg 22V tapfeszultseg mellett sem valoszinu, hogy ki lehet belole venni 30W-ot. 2x16.5V-os tapfeszultsegnel pedig jo ha 10-12W-ot tudhat az erosito (8ohmra). Idézet: „Jelenleg 1000-es bétájú darlington tranyókat használok, kíváncsi leszek még a BD244 és BD243 tranzisztorokra.” Gondolom tudod, hogy a BD243/244-es par nem darlington tranzisztorok! Ha nem darlingtonokat teszel bele akkor megvaltozik az erosito mukodese, sokkal nagyobb nyugalmi aramod lesz es elofordulhat, hogy a muv.erosito nem tudja meghajtani rendesen a vegtranyokat ha kicsi azok betaja. Sok sikert amugy az erositovel es a kiserletezgetessel! Szerk.: Meg valamit elfelejtettem! A bemeneti kört en megvaltoztatnam. Ha az invertalo jelleget meg akarod hagyni akkor az R1, R2 erteket emeld meg (sztem felesleges a kb. 45x-os erosites, lehetne csokkenteni), az R3 pedig elhagyhato a kapcsolasbol, semmi szerepe nincs. A C1-et az R2-nek megfelelo ertekure kellene csokkenteni es ha nem muszaj ne elkot hasznalj.
Még annyit fűznék hozzá a leveledhez, hogy:
- A 2,2 kOhm-os bemenő ellenállás egyáltalán nem szerencsés. Legalább 47kOhm kellene. Ez alól kivétel lehet, ha az erősítő egy koncepció része, ahol az alacsony impedanciás meghajtás biztosított. - a nyugalmi áramot beállító körben a diódák számának illik megegyezni a végtranzisztorok n-P átmenetének számával. Azaz: ha a kimeneten darlingtonok vannak, akkor az összesen 4db n-p átmenetet jelent, tehát 4 db diódával lehet jól kompenzálni a hőmérséklet függését.
Hali! Én tinában leszimuláltam ztx605/ztx705 párossal és szép trapézjelet adott ki a kimenetén.
Most R2 47k-ra változtattam utána 22-kra, a R1 100k nem változtattam a bemeneti kondenzátor 680nF, beraktam még pluszba 2 diódát tehát 4 van, a feszt átállítottam +-20Vra és így tinában szép szinuszjel van a kimenetén. Lehet utánépítem, megnézem milyen is a valóságban.
2SB950A van benne most. A másik meg valami 2SD nem tudom micsoda, fejből most meg nem mondom. Valahova leírtam, előkeresem mindjárt. Megvan! T1: 2SD1276A . T2: 2SB950A
A 4db diódával már elég tisztességesen melegedtek a végtranzisztorok.
- Bizony az R1-et is változtatni kellene, mert így 2x -es (R2=47k) vagy 4,5x-ös (R2=22K) erősítésed lesz csak...
- Mostmár a diódák száma rendben, de az R6 R7 ellenállást is méretezni kellene (trimmerpotméter).
Az R6 - R7-hez nem volt megfelelő trimmer potim a fiókban.
Nem találtam két egyforma trimmert a fiókban az a baj.
Kb. ekkora erősítés kéne, mint most. Szerinted mekkora R1, illetve R2 ellenállás kéne?
Az R1 most 220K az R2 pedig 22k ez 10x-es erősítés és a tina szerint még mindig sinus a jel a kimeneten.
Idézet: „Kb. ekkora erősítés kéne, mint most.” Miert kell kb. 45x-os erosites? Kicsi a bemenojel? Ha igy van akkor inkabb kellene ele egy elofok mondjuk 2-3x-os erositessel. Egyebkent ha kicsi a bemeno impedancia akkor sem artana ele elofok, legalabb egy buffer, hogy magasabb legyen az a terhelo impedancia amit a jelforras "lat".
Egyik komplett hozzászólásomat benyelte a rendszer.
Szóval újra leírom, hátha:Lamalas: Igen, tudom, hogy a BD243/244 tranzisztorok nem darlingtonosak. Mekkora C1 - R1, R2-t tennél bele? Több ötlet = jobb megvalósítás.
Azért kell ekkora erősítés, mert még kísérletezek vele. Tápfeszültséggel, terheléssel, félvezetőkkel. Viszont kéne egy végleges változat is, amit 775mV-al ki lehetne hajtani maximális teljesítményig. Ehhez van-e valami ötlet?
|
Bejelentkezés
Hirdetés |






de az R6 R7 ellenállást is méretezni kellene (trimmerpotméter).
Nem találtam két egyforma trimmert a fiókban az a baj.





