Fórum témák
» Több friss téma |
Fórum » Erősítőhöz való hangsugárzó védelem (koppanásgátló)
Témaindító: Thom, idő: Márc 14, 2006
Témakörök:
Idézet: „...ahhoz képest, amit néha kikapcsoláskor produkál az erősítő...” Pontosan nem emlékszem, de én is éppen azt mondtam, hogy kikapcsoláskor lehet jelentősége. Igaz, nálam nem pattog sem a DOZ, sem a többi szimpla tápos kütyü. Én arra gondoltam, hogy kikapcsoláskor fura hangot ad, mikor kifogy a töltés a tápfesz-szűrésből. Mondjuk A osztálynál ez elég gyorsan megy, mert ott van terhelő áram bőven. Ha nálad néha pattog, akkor az a trafó tekercsének a hatása. Éppen úgy mint a reléknél, ez is produkál, pontosabban produkálhat egy nagy impulzust, ami bizony végig fut az egész láncon. Csak ide nem rakhatsz diódát, mint a relére. Viszont tehetsz zavarszűrő kondit. Ezt még venni se kell, mert pl. a számítógépes tápokban is van, lekapsz egy rosszat a polcról és párhuzasmosan bekötöd a trafó primerjére (célszerűen a kapcsolóra szokás forrasztani) Hirtelen lefényképeztem egyet neked, mellékeltem a fotót.
Bocsi, elírtam. Természetesen a kimeneti DC fog lengeni és ugyanígy a kikapcsoláskor, amikor az hurok már nem él, de még a pufferekben van töltés.
Ezzel szó szerint egyet értek.
A kondi feszültségét nem a GND-hez képest, hanem a két lába között kell értelmezni.
Elég sok zavaros dolgot olvastam most. Én az eredeti általad is összeeszkábált erősítőnél azt olvastam,hogy stabilizált 50V-ról megy. Az egyik utánépítésnél volt az,hogy a nagyobb kimenő gőz miatt is nem korlátozta a tápfeszt. De túlbeszéltük,hiszen inkább olvasd el a te erősítőd működési leírását és nagyon lassan olvasva értelmezd a T7-es tranzisztor szerepét.
A kikapcsolásnál a problémát az okozza,hogy mivel a tápfeszültség egyre csökken, a féltápfesz, nyugalmi áram, szóval minden elkezd változni hirtelen. Ezért célszerű a hangszórókat lekapcsolni rögtön egy relével. Az én kapcsolásomban a trafó váltójáról van elvezetve jel,ezért ha megszűnik az AC,akkor már kattan is a relé.Ez így normális. DC szempontból a kicsatoló kondi negatív fele földön van. A feltöltődéshez egyenáramúlag kell vizsgálni a jelenséget. Egyébként tök egyszerű vizsgálni a dolgot. Fogj egy 9V-os elemet, a hangszóró és az elem közé iktass be egy 2200 mikros kondit, és vizsgáld meg közben a hangszórót,hogy miként viselkedik.Hát ugyanerről van szó az erősítő esetében is. Ha gondoljátok felteszek róla videot.Kár agyalni azon,hogy miként lehetne bebizonyítani az ellenkezőjét,mert hülyeség lenne.
Jól sejtem, sosem fogjuk látni az ismét felemlegetett védelmet? (Legalábbis eddig valahogy se rajz, se fotó, se semmi konkrétum, csak a bla-bla-bla.)
Én egyetlen helyen sem láttam, hogy a HTA30 stabilizált 50V-ról menne. Az én adataim az eredeti doksiból vannak. A T7-nek semmi de semmi köze nincs a kicsatoló kondira, így az ebből fakadó feltételezett hangszórót károsító zavarokra sem![/b]
No comment. Nem velem vitatkozol,hanem az áramkör tervezőjével.
A további személyeskedést nem tűröm a fórumon! A következőnél warnt adok. (...és nem érdekel ki kezdte!)
Az ide nem illő hozzászólásokat töröltem.
Egy kicsit részletesen.
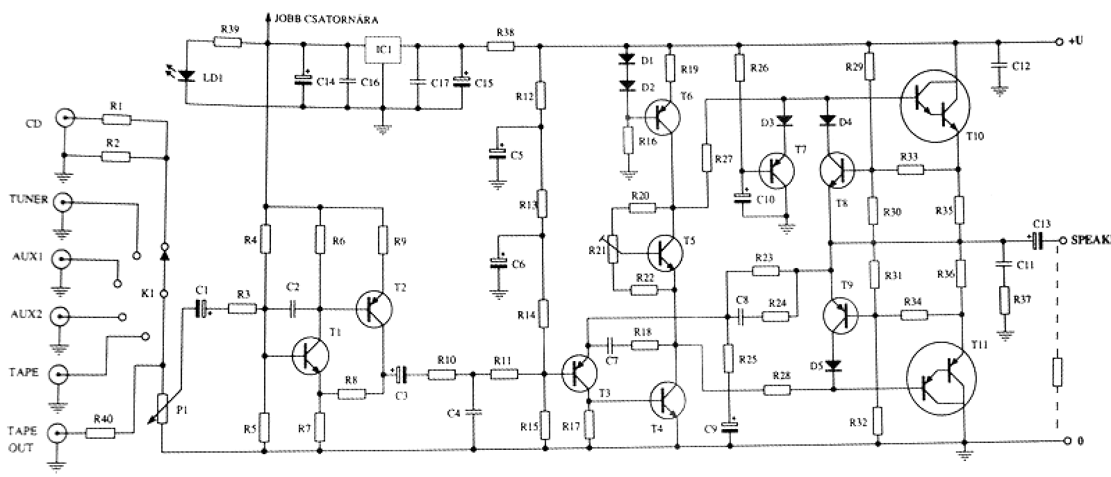
Mi a koppanás? Az erősítő bekapcsolási, kikapcsolási és egyéb káros tranzienseinek hangfrekvenciás tartományba eső része. Miért keletkezik? A most számunkra fontos része azért, mert az erősítőben kondenzátorok vannak, és olyan helyzetben, hogy a kivezetéseiken potenciál különbség van. Miért lényeges ez? Mert a kondenzátor egy energia tároló egység, és a kondenzátorban lévő töltésmennyiség(Q), és a kondenzátor kapacitása(C), egyértelműen meghatározza a kondenzátoron lévő feszültséget(U=Q/C). Mivel bekapcsolás előtt a kondenzátorokban nincs töltés, feszültség sincs rajtuk. De feszültség csak akkor lesz rajtuk, ha a szükséges töltésmennyiséget belepumpáljuk a kondenzátorba. És ezek a töltőáramok okozzák a tranzienseket az esetünkben. Ezek közül a leglényegesebbek azok, amik a hangszóró közvetlen áramkörére hatnak, mert ezek pukkannak a hangfalban. Mit lehet tenni? Két dolgot: - A hangszórót csak akkor kapcsoljuk rá az erősítőre, mikor a tranziensek lezajlottak. - A tranzienseket lelassítjuk a hangfrekvenciás tartomány alá. Az első megoldás e topik témája is. Szimmetrikus tápfeszültségű erősítőnél nincs is gond, a tranziensek lezajlása után az erősítő kimenete "üzemkész", nulla volton van. Egytelepes táplálású erősítőknél bonyolultabb a helyzet. Itt a kimenő kondenzátor üzemszerűen kb. Ut/2 feszültségen kell legyen. Bekapcsoláskor a kondenzátort fel kell tölteni, és ez a töltőáram áthalad a hangfalon, rajta U=Rt*Itőltő feszültség fog esni. Kikerülni nem lehet, mert a kondenzátort mindenféleképp fel kell tölteni Ut/2-re. Ha erre az erősítőre egy sima koppanásgátlót rakunk nem értünk el semmit, mert a kimeneti kondenzátor zárt áramkör nélkül nem tud feltöltődni. Mi a megoldás? Az erősítő kimenetére rárakjuk a szaggatottal jelölt ellenállást(lásd melléklet, bocsi a rossz minőségű rajzért). Ekkor a kondenzátor fel tud töltődni az ellenálláson keresztül, és mikor a hangszórót rákapcsoljuk az erősítőre, már nem fog töltőáram folyni. És mi örülünk. A második megoldás szintén a rajzon látható az R26, C10, T7 személyében. Bekapcsoláskor a kondik üresek, elkezdenek töltődni, de a C10 is üres. Ezért a T7 kinyit és elszívja a bázisáramot a T10 végtranzisztortól, ezzel megakadályozva a kimenő kondenzátor feltöltését. Közben a R26-on keresztül a C10 elkezd töltődni, ezáltal a T7 lassan lezár és emiatt a T10 lassan nyit, és el kezdi tölteni a kimenő kondenzátort. Ha a C10 feltöltődött, az áramkör már nem avatkozik be a működésbe. Az áramkör beavatkozási ideje pár másodperc, ami jóval alatta van a hangfrekvenciás tartománynak, nem halljuk a hangszórón átfolyó töltőáramot. Bocsi ha mindenki számára evidens dolgokat írtam le..
Hello!
Nekem egyszeres tápfeszültségű erősítőm van és annál is lehet hallani a koppanást elég szépen. Ezért szeretnék egy kapcsolási rajzot kérni tőletek, ami ezt megakadályozná és később kapcsolná a hangfalra a kimenő jelet 1-2mp-el és a kikapcsoláskor is rögtön lekapcsolná a hangfalra jutó jelet, hogy ne szóljon nekem még fél percig. Ha tudnátok ebben segíteni megköszönném. Üdv!
Örülök hogy leírtad.
Nem tudom hogy highhand valóban igazat adott-e annak a fórumtársnak,aki azt állította hogy nincs koppanási jelenség egyszeres tápfeszű erősítőnél és T7 abban az erősítőben nem koppanásgátló funkciót lát el. (highand véleményét szívesen meghallgatnám,hogy szerinte van-e "koppanás" egyszeres tápfeszű erősítőnél.) Szerintem lapose szakszerűen és lényegretörően leírta miről van szó. Én is így tanultam és tapasztaltam.Az egyszeres tápfeszű erősítőnél azt kell elérni,hogy mire a hangszórókat rákapcsolja a kimenetre a relé,addigra a kicsatolókondi már fel legyen töltődve a féltápfeszre. Ez a cél. Ezt meg lehet oldani a T7-es tranzisztor alkotta áramkör rész beiktatásával, vagy ideiglenes virtuális hangszórónak megfelelő terhelés beiktatásával,majd relé általi cseréjével. Ki-ki választása szerint valósítja meg. A másik lényeg,hogy a kikapcsoláskor a relé elengedjen rögtön és így a kellemetlen hang és az intenzív hangszóró mozgás elkerülhető. Ehhez a táptrafó váltójáról kell elvezetni a relés áramkört vezérlő jelet. A moderátori alapelveket elfogadva az én célom a keletkezett problémák megoldásában való szakmai segítség személyeskedés nélkül.
Szokás szerint kimerítőn leírtál mindent, egy pici gondolatot tennék csak hozzá. Amikor az egytelepes erősítő kimenetén a hangszórón keresztül feltöltődik az a kondi, akkor csak a villamos jelenségeket vizsgálva aperiódikus beállás történik a feszültségre, elvben ennek a spektruma konvergál a 0 Hz-hez, tehát önmagában nem lenne szabad hallani. Az, hogy mégis hallható, az annak a következménye, hogy maga a hangszóró egy adott Q-val rendelkezik, ráadásul a mélysugárzó induktivitása soros rezgőkört alkot a kimenő kondival, ami viszont már a legtöbb esetben 0,7 feletti, tehát nem lesz aperiódikus a lengés. Ezzel együtt az a tapasztalatom, hogy az egytelepes, de végig DC csatolt erősítőknél kevésbé probléma ez a jelenség.
Hali.
Segítséget szeretnék kérni STK4050II rövidzár védelmével kapcsolatban. Találtam egy leírást csak STK4030V (+-30V,35W). Ezt szeretném átvezetni az STK4050-re ha lehet. Valaki elmagyarázná, hogy is működik ez a dolog, hogy ki tudjam számolni a saját STK-mhoz az értékeket, és a tranzisztorok típusa is érdekelne vagy mindegy csak az NPN, PNP-re kell figyelni? Egyébként az én STK-m +-59V al megy és a különbség rajzügyileg,hogy nem 1 hanem 4x0,22 ellenállás van párhuzamosan aminek az eredője :0,055 Előre is köszönöm a segítséget!
Kicsit furcsállom a megközelítésedet a dologhoz,de így is lehet magyarázni. Írtad, hogy közelít a 0-hoz és azt nem kellene hallani. Ezt a 0 Hzhangot nem az hogy nem kellene hallani szerintem,hanem nem is halljuk. Félperiódikus mondjuk 1Hz, az állapotváltozást okoz,de hallható hangot nem.
Ha meghallgatod az én véleményemet,akkor vesézhetjük a dolgot még, mert sokaknak problémát jelent a koppanás egyszeres tápfeszű erősítőnél is. Az én álláspontom szerint egyenáramúlag kell vizsgálni a történetet. Adott egy viszonylag nagy kapacitásunk (legyen 3300UF) és egy féltápfeszünk,ami legyen 30V. A kondenzátor a hangszóró tekercsén keresztül töltődik fel.Itt beszélhetünk induktivitásról is,de az optimálisabb az Ohmikus ellenállás ebben az esetben,ami mondjuk 8 Ohm. A feltöltődéshez tartozik egy áramgörbe,ami közelít a 0-hoz a feltöltődés elérésekor és maximális a töltés megkezdésekor (persze az áram korlátokat figyelembe véve). Nézzük azt hogy mi történik a hangszóróval. Ha egy 1,5V-os telepet rákötsz a hangszóróra 1 másodpercig,akkor azt tapasztalod,hogy a hangszóród egy adott irányban elmozdul. Amíg rajta tartod a telepet,addig a hangszóró abban az állapotban marad. Nos, ha egy hangszórón egyenáram halad keresztül miközben töltődik a kondi,akkor az a hangszóró membrán elmozdul. Ahogy adott időn belül sikerül begyűjtenie magába a sok-sok töltést a kondenzátornak, annál (egyre) kisebb áram folyik a tekercsen,majd végül nem folyik már áram. A kondi feltöltődött, a rendszer beállt. Ha e szerint az elmélet szerint végiggondoljuk,akkor minél nagyobb a kicsatolókondi és a tápfeszülstég,annál nagyobb a kezdő áramlöket értéke,amikor kezdi tölteni a kondenzátort. Így én azt mondom,hogy igenis probléma egyszeres tápfeszű erősítőnél is a koppanás. Ha valakinek van egy 50eFt-os hangszórója a hangfalban,akkor nem mindegy hogy ezek az áramlöketek az élettartamát megrövidítik-e. Idézet: „az a tapasztalatom, hogy az egytelepes, de végig DC csatolt erősítőknél kevésbé probléma ez a jelenség.” - csak ezekről nyilatkozom, mert erre van tapasztalatom az egytelepeseknél. De csináltam egy próbát. Egy labortápon beállítottam 15V-ot és egy 3,3mF-os kondin keresztül rákötöttem egy SAL 4610-re ( azt nem sajnáltam, ha kaput lesz). Ekkor alacsonyfrekvenciásan egyáltalán nem hallani hangot, de amikor a két drótot összeérintettem, a kontaktus felépülését azt lehetett hallani. Maga a hangszóró aperiódikusan mozgott, már amennyire ezt szemmel eldönthettem. Amikor viszont eleve megvolt a kontakt és a billenő kapcsolóval adtam rá feszt, akkor a labortápban lévő elektronika beállása már közel sem volt aperiódikus, jól hallhatóan koppant.
Igen. Tehát valami ilyen jelenség van.A 3,3mikroF-ot elírtad gondolom és 3300 mikroF kondit tettél rá.(Mert 3,3mikroF kondival nem olyan látványos a dolog.)
Azt tapasztaltam hogy kifelé mozgáskor nincs akkora baj,mert megfogja a pille,de befelé nem fogja meg eléggé és néha bekoppan a légrés aljára a cséve és deformálódik.Az hogy melyik hangszóró milyenpolaritásra van bekötve,meg hát akkor szerencsés, ha a hangszóró pozitív fele az erősítő kicsatolókondijára van kapcsolva,mert akkor kifelé mozdul a hangszóró. (Lehet hogy ehhez van a pozitív jelzés igazítva a hangszórón? Vagyis hogy helyes polaritásnál ne befelé verje a cséve végét,hanem nyomja kifelé a membránt. )
Szia!
A leírásod alapján, ez kontaktusok kapcsolódásakor keletkező zaj. Mivel az egyenáram a hangszórón nem hallható, ezért ez a jelenség valami szuperponált freki lehet. De ez a rövid lefolyású jelenség egy hangszóróban nem tehet kárt szerintem.
Kipróbálod? Csak egy 30V-os 2A-es táppal sorba kötve egy 10.000 Mikro-s kondit tegyél rá egy hangszórót a tápra.
Jó de kinek kell 4Ohmon, 4Hz-es alsó határfreki?
Egyébként gyakorlatilag a 2200µF-os is bőven elég a kimenetre. A másik dolog hogy megvan a megoldás a probléma kiküszöbölésére, mint ahogy itt is olvasható. Azt azért kíváncsiságból jó lenne megtudni, hogy mit hallunk pontosan a hangszóróból ilyenkor.
Szia!
Idézet: „Azt azért kíváncsiságból jó lenne megtudni, hogy mit hallunk pontosan a hangszóróból ilyenkor.” Nagyon egyszerű: A komplett rendszer berezgését. Az előző leírásom azért nagyon le volt egyszerűsítve az érthetőség miatt, ahogy erre Highand nagyon jól rátapintott. De ez a kondenzátor töltögetés nem ilyen egyszerű. Ugyanis nem egy felállt stabil rendszerről próbáljuk feltölteni a kimeneti kondenzátort, hanem egy olyan komplex rendszerről aminek minden része instabil fázisban van. Kezdve a tápegységtől az elő és végerősítőig. Ezek kombinációi pedig elég nagy belengéseket idézhetnek elő, ami által a kimeneti kondenzátor töltése közel sem biztos, hogy lineáris lesz, sőt előfordulhat, hogy lesz benne negatív szakasz is amikor a kondi nem töltődik, hanem éppen kisül. Ráadásul az egész nemcsak a kapcsolástechnikától függ, hanem a kivitelezéstől, mivel az egész rendszer összefüggő egészt alkot. Itt a HE-in is olvasni az erősítős topikokban, hogy többek által megépített erősítő valakinek koppan, valakinek nem. Ez pedig a különböző felépítésen múlik. Ha csak a transzformátor másfajta, és esetleg a pufferek méretét mondjuk a duplájára növelem, már a tápegység feléledési ideje drasztikusan változik, amire az erősítő könnyen lehet, hogy belengéssel válaszol. Ugyanilyen hatása lehet pl. egy rossz paneltervnek is. Már nem emlékszem, hogy melyik topikban volt szó egy végfokról, aminek a bekapcsolási belengése kb. 2-3 másodperc volt, vagyis ennyi ideig volt instabil. Ha ez idő alatt pl. éled az előfok, a két fokozat közti kondenzátor feltöltődése az eddig sem stabil erősítőt további belengésre késztetheti. Ezek együttes hatása pedig lehet egy olyan tranziens, ami egy nagy reccsben testesül meg.
3,3 milliFarad, azaz 3300 mikróFarad.
Oké.
Most ovastam,amit lapose írt,és valóban igaza van,hogy komplex a dolog egy rendszerben.Be kell állnia minden munkapontnak. Viszont ez a labilitás egy feltételezés. Feltételezzük,hogy a rendszer labilis és azért jelentkezik a jelenség. Már én sem tudom hogy mennyire szól bele a rendszer unstabilitása és mennyire profán a dolog. Ettől függetlenül a profán kísérlet is ott van,amit te is kipróbáltál. Ami a különbség, hogy a tápos kísérletnél egyet koppan a hangszóró, az erősítő esetében tényleg mintha belengés is lenne. Ki kellene azt próbálni szimpla tápos végfoknál,hogy ha a hangszóró polaritása helyesen van bekötve (kicsatoló-hangsz pozitív) a hangszóró kifelé indul-e el bekapcsoláskor.
Ha ez segít a megoldásban a válasz nem! befelé indul.
Tapasztalat alapján mondom. Még nagyon rég azt hittem, hogy ez a kilengés arra van, hogy a helyes polaritást szabad szemmel is lássuk!
Ugyanez a tesztelt hangszóró egy 1,5V-os kondit polaritás helyesen rányomva a membrán kifelé jön?
A kicsatolókondi pedig a + kivezetés biztosan? Mert elméletileg kifelé kellene jönnie.
Lehet hogy azért van,hogy egyenáram hatására kifelé mozduljon.
A fázsiviszonyok, dobozok távolsága miatt hangfrekis jelnél úgyis a (fázist) hangzást kell figyelni a polaritás bekötésénél.Viszont valamiért ez szabvány lehet hogy melyik kivezetése legyen pozitív és melyik negatív jelzésű. Szerintem egyenáramú szempont volt a szabványnál. Megnéztem több hangszórót és mind kifelé jön polaritás helyesen DC-re nyomva.
Ez csakis attól függ, hogy a hangszóró negatív vége a táp melyik pólusához van kötve a kapcsolás szerint. Mert az a föld, az lehet a negatív póluson, de lehet hogy az erősítő negatív tápos, és akkor a hangszóró negatív sarka a plusz tápon lesz. Amennyiben a föld a negatív, akkor szerintem először olyan áramnak kell folynia, ami kifelé mozdítja a hangszórót. Amennyiben az erősítő visszacsatolt és mondjuk PI szabályozós típusú, akkor nem elképzelhetetlen az, hogy az időállandója egy dekáddal nagyobb, mint a hangszóró kicsatoló kondi RC időállandója. Ez elevezethet arra, hogy mondjuk a kicsatoló kör szépen lassan áll fel, a hangszóró lágyan kimozdul, de ezután áll fel a PI szabályzós kör, ami lehet durván belengős is és akár hátrafelé is odavághatja a hangszóró csévéjét. Azonban ehhez egy vagy nagyon rossz mérnök kell, vagy egy nagyon jó, aki akar valamit azzal a belengéssel sutyiban...
Akkor ezt a témát megbeszéltük.A lényeg hogy nem mond hülyeséget az,aki koppanást vesz észre egyszeres tápú erősítőnél. Indokolt a koppanásgátló beiktatása,de kicsit más kapcsolás kell,mint a szimmetrikus tápú erősítőknél.
Gyakorlatban a -48V-os (ipari jellegű átviteltechnikai)rendszereknél inkább egy +24V-os invertert láttam tápnak.De attól még lehet,ha valakinek úgy jobb,hiszen viszonyítás kérdése a föld potenciál.
Mindenkinek javaslom kipróbálni.
Az itt leírtak, tudományosan teljesen megalapozatlan, kizárólag Alkotó álláspontját tükröző megállapítások. Elhangzott itt elég sok tudományos, és szintén számos kevésbé megalapozott okoskodás is, az "egyszeres" tápfeszültségű (kicsatolókondis) erősítők bekapcsolási koppanását illetően. Ezek minősítése helyett, én is elvégeztem egy tápegység + kondi + hangszóró kísérletet. Az egyértelműség kedvéért, csináltam egy rajzot a "mérési" összeállításról -mellékelve-. 1. 15V DC beállítva a táp kimenetén. Ha K2-t bekapcsolom, akkorát lendül a membrán, amekkorát csak bír, nagyjából 10mm a kimozdulás. Egyet kileng, utána beáll azonnal középre. Nem hallható, de nagyon szembeszökően (szinte riasztóan) látható. Itt le is zárhatnánk a dolgot, mondván igazoltuk is a bekapcsoláskori konditöltés "rettentő" hatását. 2. Mivel nekem hiányos a hivatalos képzettségem, ezért kénytelen vagyok saját gondolataimmal pótolni a homályos részeket. Ezért kicsit megcifráztam a mérést. K2-t zártam és K1-et kikapcsoltam (a kondit nullára kisütöttem egy izzóval). És most K1-et bekapcsoltam. Elhamarkodottan azt is mondhatnánk, hogy ez azonos az előző kísérlettel, de ne legyünk ilyen naivak. A hangszóró membránja most is elmozdul, de legalább 5-ször megismételtem a dolgot mire észre tudtam venni. A kitérés kb. 0,5mm, és lassabb mint az első esetben, mikor szinte kivágódott a membrán. Gondolom elég könnyen belátható, hogy a 2. kísérlet lényegesen jobban közelíti a valós helyzetet, mint az első. Az erősítőnek is van tápja, és akár tetszik, akár nem, mikor bekapcsoljuk a hálózati kapcsolót, akkor nem alakul ki azonnal a teljes tápfesz, hanem bizonyos idő kell a tápszűrés puffereinek feltöltéséhez. E miatt a tápfeszültség, fokozatosan éri el, nulláról indulva a teljes értékét. De ez alatt a "féltápfesz" is fokoztosan nő, szintén nulláról indulva, mi alatt a kicsatoló kondink is töltődik a hangszórón keresztül. A puffer és a kicsatoló feltöltődési idejének viszonyát kell vizsgálnunk. Továbbra is állítom, két itthon lévő féltápfeszes erősítőmnél tapasztalt tények alapján (ezt erősíti meg a kísérlet is), hogy a koppanásgátlónak nincs jelentősége bekapcsoláskor. Annak igazi hatása kikapcsoláskor jelentkezik. Az más kérdés, hogyha már van egy ilyen elektronikánk, akkor tényleg elég kézenfekvő, a bekapcsoláskor is késleltetve ráakasztani a hangszórót a végfokra (pontosabban késleltetve cserélni a töltőellenállást hangszóróra) Szándékosan kerültem minden misztikus magyarázatot, csak a tőlem telhető legvilágosabb módon próbáltam igazolni a tapasztalt tényeket.
Nekem ezért van a koppenásgátlón több áramkörös relé, és közben a 230 at is kapcsolja, alap állapotban 100ohmos ellenálláson keresztül kapcsolom a 230V-ot a trafóra, majd mikor a relé meghuz az ellenállás 2 lábát összezárja a relé, közben a kimenetre meg rákapcsolja a hangszórót is.
Ennyire nem gondoltam bele, de nagyon leleményes ötlet.
Egyszerre oldod meg a lágyindítást, a lassabb töltődést, és a hangszóróleválasztást. Mondjuk a 100 ohm nekem soknak tűnik elsőre, de ha működik akkor éppen az a jó érték. Kár, hogy így külön kis trafó kell a védelemnek, ami állandóan feszültség alatt van, mert a főtrafót is kapcsolja. (A kimenetre csak úgy simán nem elég rákapcsolni a hangszórót. Előbb a kicsatoló kondit kell tölteni, ha már van ilyen védelem. Épp azt bizonygattam eddig, hogy az erősítő "feléledési" ideje alatt, maga a hangszóró is simán feltölti a kicsatolót) |
Bejelentkezés
Hirdetés |









