Fórum témák
» Több friss téma |
Fórum » Erősítőhöz való hangsugárzó védelem (koppanásgátló)
Témaindító: Thom, idő: Márc 14, 2006
Témakörök:
A következő lenne a kérdésem, a linkelt védelemmel kapcsolatban. 39-40 voltról üzemeltethető, vagy valamit kell rajta változtatni? Plusz még annyi, hogy két végfokhoz (sztereó) csatornánként kell egy db ilyen? Előre is kösz.
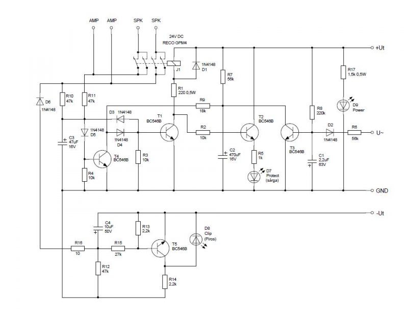
védelem
Hello!
- Nem kell rajta változtatni, legfeljebb az R1 ellenállás értékét, a Relé szerint kiszámolni. - Sztereóhoz elég egy ilyen áramkör, hiszen láthatod két bemeneti és kimeneti pontja van. (De a végfok nem lehet hidalt.) - Az AC figyelés (U~), csak akkor működik megfelelően, ha a végfokoknál nincs külön Graetz a +- oldalon.. - A Clip rész a negatív tápról működik. üdv! proli007
Köszi szépen a válaszod. Van itthon egy 2x28v-os trafóm, ahhoz szeretnék két db VF6-os végfokot, és ezért kellene a védelem. DE viszont a VF moduloknál meg pont, hogy két külön Graetz kell talán
. Lehet, hogy akkor inkább ezt kellene megcsinálni persze egy db oldalanként, külön 12v-os tápról.hszvéd
Hello!
Ha elolvasod ezt a hozzászólásomat, akkor láthatod, hogy csak egy kondi és egy plusz dióda kell hozzá, hogy működjön az AC része a két híddal... üdv! proli007
Aha mostmár értem
. Proli még egy kérdés szerinted ez a 2 db VF6-os modul működtethető arról a tápról amit mondtam? 2x28v-os vagy 120W-os.
Hello!
Ezt az erősítős topikban kérdezd meg, mert nekem nincs tapasztalatom ezekkel (nem foglalkozom vele). üdv! proli007
Sziasztok, meg épitetem a reflex rx 500-as erösitő védelmét két külön panelra, már át néztem ezerszer minden alkatrészt, és az áramköröket is hogy nincsen e valami zárlat, vagy szakadás, de eddig semmi hibát nem találtam. Azt akarom kérdezni hogy valaki meg épitete ezt az áramkört?, egyáltalán müködik. Most már arra gyanakszok hogy a rajzban van valami hiba, vagy csak én vagyok a béna :no: , nem tudom.
Nekem is van belőle 2db. Tökéletesen müködik mindegyik. Mi a baj vele amugy?
Szevasz, csak a protekt led világit, és nem alszik el, próbából 40V ról tápláltam, rendesen szürésel 4700uf-kondival és egyenirányítóval ahogy szükséges, és az U váltó bemenetet a a trafó egyik szekunder tekercsére forrasztottam. Ha a T1-es tranzisztor lábaihoz oda teszem az ujjam akkor be kapcsol a relé. Lehet hogy a T3-as tranyónál lessz a gond, a bázis kollektor, és emitter lábak közt, csak 0,6V-ot mértem, mintha az a tranyó nem nyitna ki, már cseréltem a D2-es diódát és a T3-as tranyót is. Amúgy mennyi kell hogy legyen a feszültség a T3-as tranyó lábai közt?.
Szimetrikus tápfesz kell neki, ha te csak simán plusz 40 voltot adtál neki akkor nem fog menni.
Értem, akkor majd ki próbálom szimmetrikus táp egységről is. oszt meg lásuk. Köszönöm a szegiséget.
Idézet: „Szimmetrikus tápfeszültség kell neki” Egy kis kiegészítést igényel ez , a szimmetrikus táp csak akkor kell ha a clip részét is akarja használni , amennyiben csak a védelmet akkor nem kell a negatív táp ! Csaba : Ebből a védelemből sok ezer készült és mind működik , a hiba nálad van !
Értem CIROKL, akkor jól gondoltam én hogy sima táp egységről is kell hogy menjen. Akkor a rajz jó, akkor viszont én hibáztam valahol, csak azt nem tudom hogy hol. Majd holnap tiszta fejjel meg nézem, mert ma már nagyon fel húzott hogy minden ok-látszatra, de még sem megy.Már többször meg építettem a Quad 405-ös védelmét is és az jóval bonyolultabb, és az működöt, ez meg nem. Na majd holnap.
Az R1 -es ellenállást a rajz szerintit 220 ohm -ot tetted
a reléd az milyen feszültségű?
Sziasztok! Giant hangteknikás védelmemem teszteltem 3v -al .De csak akkor kapcsol ki a relé ha a pozitív van a meleg ponton (végfok kimenete) ha a testre teszem a 3v pozítívját akkor csak a protect led vílágít de nem kapcsol ki.
Saját építésű ,más fajta védelmem is így viselkedik. Nemjól tesztelem ,vagy hibásak?
Az r1-es 220ohmos ahogy a rajzon szerepel, a rele pedig 28V-os.
Nekem nem működött a clip rész nélkül. Én is próbáltam anno, mert nincs rá szükségem, de úgy nem akart működni.
Én úgy vettem észre ennél, hogy 10-12V környékén kapcsol le +- irányban persze.
A clip résznek semmi köze a védelemhez ! Ott más történet lehetett ?
A relédet meg kéne nézni labortápról hogy mennyi feszültségnél húz meg , de a 220 ohm -ot csökkentsd .
Ahan! Akkor kipróbálom nagyobb egyennel. Köszi.
Nem volt más történet én sem értettem miért, de nem ment a clip rész nélkül.
Azt le fogom természetesen, kb 180ohmra,de szerintem nem szükséges, most 40V-ról is be kell hogy húzzon, ha a T1-es E-K-át át hidalom egy 2 kiloohmos ellenállással akkor be húz a relé. Amúgy a relé már 24V-ról tökéletesen működik.
Be van már kötve az erősítőre? Ha nincs akkor érdemes lenne olyasmit megpróbálni, hogy leföldeled az áramkör bemeneteit (ahova az erősítő kimenetét kell kötni) és akkor be kell hogy húzzon a relé.
Még nincs be kötve, előbb mindég erősítő nélkül szoktam ki próbálni, aztán ha be húz a relé akkor ki próbálom hogy a védelem ki kapcsol e ha a +- ágba fel érintem a védelem feszültség figyelő bemenetét.
Nem működik most sem, ha le földelem az áramkör bemeneteit. Viszont ami nem tetszik még benne hogy a T2-es tranyónak az R5-ös ellenállása már szénné éget, 37V-ot mértem rajta, ami sok, lehet hogy azért, mert most 40V-ról táplálom 37V-helyett?. Már ki cseréltem egy 0,5W-osra, eredetileg 0,25W-os kell oda.
Egy kérdés, a Protect led, mikor kell hogy világítson, mikor be húz a relé, vagy mikor még nem húzott be?, mert nekem most világit ha rá kapcsolom a tápot.
R5 értéke 3,6k körüli ha 40V a tápod.
Ha nincs behúzva.
hello proli007
Én nagyon kezdő vagyok! de építetem egy rősítőt és szeretem volna hozá egy hangszoró védő áramkört meg is csináltam pont ezt a hangszoró védő kapcsolást! nekem teljesen jól müködik a kopanásgátló része! az vele a bajom amikor bekapcsolom a túlvezérlés jelző led is kigyulad ami egy idő után szép lasan elalszik ez lenne az egyik gondom a másik az erősítőt ahova bekel kötni bekötök egyenfesz 9 voltot és nem húz be a relém:S szeretném megkérdezni h nem tudnál e ebbe segíteni??? köszönetel laci |
Bejelentkezés
Hirdetés |




. Lehet, hogy akkor inkább ezt kellene megcsinálni persze egy db oldalanként, külön 12v-os tápról.
. Proli még egy kérdés szerinted ez a 2 db VF6-os modul működtethető arról a tápról amit mondtam? 2x28v-os vagy 120W-os. 

