Fórum témák
» Több friss téma |
Fórum » Feszültség stabilizálása kb 70-100 V-ról
Témaindító: gege_01, idő: Szept 15, 2007
Témakörök:
A csillagkapcsolású sántit..... Majdhogynem elvi rajz de még az is el van cseszve.
szerintem abszolút jó!
az a gond, hogy nincs kivezetve a csillagpont? nem szokták. legalábbis az esetek többségében nem
:yes: talán a japán kapcsolásokban....ott még a tekercs menetszámot is lerajzolják
de egyébként tényleg nem értem mi vele baj....kiváncsi lennék rá..lehet eddig roszul számoltam...
:yes:
Hát csak annyi,hogy a Th3,Th2 tirisztoroknak nincs vezérlése,miután a gate egy-egy ellenállással testre van kötve,de más nem csatlakozik rá. Igy nincs is értelme...
ezt nem értem ..tuláramnál kinyit a zéner....megkpja a bázisáramot a tirisztor, és letesteli a generátort..abban igazad van , ha az 1es tirisztor rossz, akkor az egyész fesszabájozó rossz...de ha jol működik minden, akkor semmi gond nincs vele...ezt jol elmondtam
vagy ha arra az ellenállásragondolsz az meg a zénert védi...nem?
Ez a kapcsolás bonyolult módon kapcsolgat,aminek nem sok értelme van. Ezek szerint amikor a zener kinyit,mert a feszültzégosztón kialakult fesz ezt lehetővé teszi akkor bekapcsol a Th1-ez kapcsolja a Th2-őt,majd ez a Th3-at,ami végül is testre teszi a kérdéses fázist. Nem tudom,hogy az R1,2 ellenállásoknak mennyi az értéke,de ha nagy akkor nem korlátoznak eléggé. Amilyenekkel eddig én találkoztam azok tirisztorai soros ellenállás nélkül közvetlenül a voltak testre kötve. Ezekben is zeneres feszültségosztó volt,némi hőmérsékletkompenzáció,az egész tranyóval megfejelve,és mindegyik tirisztor egy-egy ellenálláson keresztül vezérelve. A három ellenállás diódákkal összekapuzva.
Amit linkeltél rajz, azon az A G K pontok mik lennének?
A bemenetre egyen, vagy váltóáram megy ezen a rajzon?
Ha nem pontos a rajz, illetve nem tökéletes amit G765 linkelt, akkor mit kellene rajta változtatni?
Esetleg nincs véletlenül konkrét rajzod?
Oda van fölé írva a tirisztor típusa, és annak a lábait jelöli. Azért nem magát az alkatrészt raktam oda, hanem csak forrpontokat, mert nem a panelre ültettem az alkatrészt.
Ez a tirisztor asszem csak 5 vagy 7A-t bír. Mindegy, hogy AC vagy DC megy be, mert a tirisztor egyenirányítást is végez. Ami neked van generátor, ahhoz még mindig nem értek, így a Simson tekercséből kiindulva, ha az testelt, akkor mehet az AC a bemenetre, ha testfüggetlen, akkor graetz-cel egyenirányítva hatásosabb a DC. De mint mondottam, ez csak írásban gondolkozás volt részemről. Tehát nem biztos, hogy abban a rendszerben is használható.
Srácok! Most néztem: az eredeti szabályozó 65 angol fontba kerül.
Szóval 25 eFT. Tényleg +éri törpölni 1 picit. Az biztos, hogy állandó mágnesű az áramfejlesztője? A japánokat ismerve a következőt feltételezem: sok kicsi alkatrész, alacsony veszteségűek, olcsó, tömegesen gyártható. A tirisztort kizárnám. Az egyenirányított feszültségből pedig már FET-tel is lehet egyszerűen szabályozni. Sőt láttam már diódának bekötött FET-et is, mert a Shottky-dióda is elég lassú, és mert nagy a soros vesztesége. Gondoljátok újra!
Csövi!
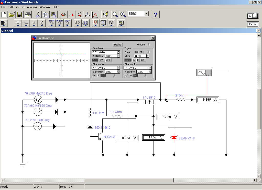
Köszi a rajzot tényleg elgondolkodtató Így kb mekkora áramerősség mehet át a feten(kezelhető hőmérséklet mellett )?A rajzon a 2 ohm-os ellenállat az akkut jelezné? Ja és kapható ilyen fet magyarországon? mert nem nagyon találtam internetes árlistákon, vagy milyen általánosabb fettel lehetne helyettesíteni?Tenksz!
Ha van valakinek véleménye villanyos rajzáról azt is szivesen veszem :yes:
Teljesen felejtős, kizárólag fűtőtestnek felel meg.
Ha mindenképp stabilizátort akarsz építeni, kizárólag kapcsoló üzemben gondolkodj!
Lehetne a te rajzodon a fetet irfz44-es fettel helyettesíteni?
Nem lehet, de az oda írt FET (http://www.irf.com/product-info/datasheets/data/irfr3910.pdf) sem alkalmas valójában. Egy másodperc alatt kijönne belőle az azt működtető füst. Csak azért tűnik működőképesnek, mert a szimulátor program nem foglalkozik a disszipációval. Több párhuzamos MOSFET, pl. 6-8 db IRFP250, meg egy 2-3 kilós hűtőborda már valószínűleg elég lenne, ha a menetszél is hűtené. De még akkor is kellene a kapcsolásba egy áramkorlátozó.
Ha a generátor el van szigetelve a testtől, akkor ez lehet egy kiindulási alap:
Skori áramgenerátora De kell még rajta pár módosítás! Az 555-ös tápját egy tranyóval le kell stabilizálni, kell még egy tranyó visszacsatolásnak ami a feszültséget stabilizálja, és nagyobb kapcsoló FET kell bele, pl. IRF540. |
Bejelentkezés
Hirdetés |




:yes:





