Fórum témák
» Több friss téma |
Úgy nézem, jó. Az általad D- és a DF-el jelöltek egyike hozzá szokott lenni kötve a kefeházat rögzítő egyik csavarhoz. Ha össze van valamelyik, akkor az a D-. Ha egyik sincs, akkor az egyiket kösd hozzá ahhoz is, meg természeten a szabályzóhoz.
Oké, értem. De ez a fesszabályzó én úgytudtam benne van, de akkor tévedtem. Akkor az a fesszabályzó mijen? Honnan tudok szerezni? Vagy csinálni lehet?
Bemész egy bármilyen rendesebb autós boltba, és kérsz 14V-os generátorhoz feszültségszabályzót, ami nincs a kefeházba beépítve, hanem vezetékkel csatlakozik. Ugyanolyan szabályzó kell autóra, kamionra, traktorra, stb., az a lényeg, hogy 14V-os generátorhoz legyen.
Lehet építeni is. Ha hazaérek, megpróbálom előkeresni annak a rajzát, amit építettem.
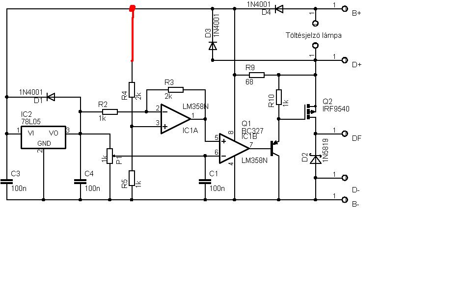
Valami ilyesmi lenne. Nyáktervet nem tudok adni hozzá, mert ez egy egyszerűsített változata annak, amit én építettem. A B+ pontra nem az akkut kell közvetlenül kötni, hanem a gyújtáskapcsoló utáni plusz-t. A potméterrel kell beállítani a töltési feszültséget. Amennyi annak a kimenetén van, annyi+10V a töltési feszültség.
Akkor előszöris utánnajárok autós boltban, mert az egyszerübb
Amúgy tudsz mondani egy körübelüli értéket, hogy kb mennyibe fog kerülni ez a fesszabályzó?Ja és mégvalami. Fater kérdezte azt a személyt akitöl van a generátor hogy a fesszabályzójával mi a helyzet és valami olyasmit magyarázott hogy ez a generátor más mint a többi mert fordított polaritású, és ilyen van a trabantban, barkaszban, warburgban. Ez jelent valamint vagy hülyeség?
Hello potyo!
Neki áltam csinálni a fesszabályzót, ami már majdnem kész és most lenne pár kérdésem. Mellékelem a nyákrajzot is, néz rá hogy milyen. Előszöris az általad adott kapcsoláson a 7805-ös stab IC-nek a VI a bemenete a VO a kimenete? Pontosan holis kéne mérnem azt a +10V-ot? A feszültség szabályzón van B- is ami tulajdonképpen ugyanaz mint a D-, ezt ahogy nézem a második mellékelt rajzot nemkell sehova se kötni igaz? A B+ azt mondtad máshogy kell egy bekötni mint a rajzon. Azt hogyis gondoltad pontosan? A gyujtáskapcsoló simán átlesz kötve, nemis kell bele kapcsoló.(satuba lesz befogva a generátor és egy másik satuba egy fűnyíró motor forgatja) Ez érdekes kérdés lesz, de a második rajzon pirossal bekarikázott "kör" micsoda? És végül töltésjelző lámpának mikell? Fényszóró izzó jó, vagy csak egy egyszerű 12V-os lábpa kell? Idézet: „Előszöris az általad adott kapcsoláson a 7805-ös stab IC-nek a VI a bemenete a VO a kimenete?” Jó hogy rákérdeztél, mert épp a napokban jöttem rá, hogy az Eagle-be annakidején rosszul írtam be. Szóval a 78L05 3-as lába a bemenet, és az 1-es lába a kimenet, pont fordítva van, mint ahogy a 7805-nél. Ahogy nézem, te sima 7805-höz rajzoltad a rajzot, és ha ez a nyák felülnézete, akkor rendben van. Idézet: „Pontosan holis kéne mérnem azt a +10V-ot?” A D4 katódja és az LM358 5-ös lába között tudod mérni. Idézet: „A feszültség szabályzón van B- is ami tulajdonképpen ugyanaz mint a D-, ezt ahogy nézem a második mellékelt rajzot nemkell sehova se kötni igaz?” Igen, a két pont valójában ugyanaz. A D- és a DF közé kell bekötni a generátor gerjesztőtekercsét. A D- pontot a generátornál kösd rá a testre, és kösd össze a szabályzóval is egy vezetékkel. Idézet: „A B+ azt mondtad máshogy kell bekötni mint a rajzon. Azt hogyis gondoltad pontosan?” Igen, a szabályzó rajzán levő B+ pontot a gyujtáskapcsoló utánra kell bekötni a járművön, azt hiszem ezt szokták 15-ös számmal jelölni. Egyszerűen azért, hogy az előgerjesztés ne merítse le az akkut, amikor nem jár a motor. A próba idejére természetesen kötheted közvetlenül az akkura is. Idézet: „Ez érdekes kérdés lesz, de a második rajzon pirossal bekarikázott "kör" micsoda?” Az a generátor gerjesztőtekercse. Annak a végei a D- és a DF, valamelyik előbbi fényképen pirossal rá is írtad. Idézet: „És végül töltésjelző lámpának mikell? Fényszóró izzó jó, vagy csak egy egyszerű 12V-os lábpa kell?” Csak egy kisebb lámpa, olyan 5W körüli elegendő. Hátsó helyzetjelző izzó alkalmas a feladatra.
Még a válaszod előt azért gyors összedobtam a dolgot a saját elképzelésem szerint. És közbe eszembejutott mi is az a "kör". Töltés jelző lámpának fényszoró izzót használtam csakugyan. Egy régi gyenge akkura kötöttem rá (alapbol 10V
), rákötöttem mindent akkor elkezdett lemászni a feszültség. Ez vagy azért van amit mondtál hogy a B+-ot máshogy kell bekötni, vagy a fényszoró miatt ami meríti. Nah mind1 bekötözgettem a dolgokat a mellékelt képen látható módon és beindítottam. A feszültséget az akkumulátoron mértem és 19V volt Tekergettem a potit jobbra-balra de semmi. A 7805-ot is megfordítottam és akkor is ugyanúgy 19V. A FET meg melegedett. Vajon mi lehet a baja? Tán arra is gyanakodtam hogy a Fet rosszul lenne bekötve
Esetleg ha mutatnál egy képet az összerakott szabályzóról, akkor meg tudom mondani, hogy jól áll-e a fet és a 7805.
De ha a 7805 fordítva volt, akkor simán lehet kukás.
Sziasztok! Szeretnék egy olyan áramkört építeni, ami azt a hatást idézi elő, mint a wrc-kben van. Váltás pillanatában durran a kipufogó. Ezt úgy érik el tudtommal, hogy a váltásnál elveszik egy kis időre a gyújtást, aztán visszaadják. Csak ez szerintem önmagában kevés. Véleményem szerint kell bele egy kis időzítő, ami tized, vagy század másodpercel késlelteti a gyújtás újbóli ráadását. Ekkor érhetjük el amit szeretnék. Valami összefüggése van a késleltetésnek a fordulatszámmal. Valaki tud ebben segíteni?
Na egy ilyen gyujtás elvétele rövid úton tönkreteszi a katalizátort, úgyhogy hanyagold a témát!
Egyébként is mi a francnak egy ilyen? Kb. akkora baromság, mint a kék led, amikor berak a marhája jóesetben 1-1 kék ledet a helyzetjelző helyére, és be nem kapcsolja a tompított fényt, csak hogy a kék ledek látszanak. Rosszabb esetben totál kiszedi a helyzetjelzőket, és az ablakmosó fúvókájára rakja be a ledjét és ugyanúgy nem kapcsolja be a tompított fényt...
Nem katalizátoros a kocsi (ha az lenne már rég kibuheráltam volna belőle
) és azért szeretném megépíteni, mert nem telik wrc-re, meg szekis váltóra, de a durrogás viszont nagyon bejön. Nembaj, majd megoldom
Hello!
Hazaértem. Itt van a kép a mostmár 78L05-ről. Remélem ebböl a képből kinézhető, direkt úgy fényképeztem hogy lehesen látni merre van a gömbölyü oldala, és a sima.Szóval így rendben van, vagy fordítva?
Ez így pont fordítva van. Fordítsd meg, és mérd meg, hogy mekkora a feszültség a potméterrel átellenes oldalon levő lábán. Ha nem 5V, akkor tönkrement.
Hello
Az a 78L05 még nemvolt használva(bele se volt a képen forrasztva) úgyhogy fordítva azaz helyesen beleraktam, de ígyis 19V és nemreagál a trimer tekergetésére. Azt hogy az 5V-ot meg a 10V-ot is hol kéne mérnem még mindig nemvágom pontosan, de azse sokat segítene mert csaknemjó valahogy. Hol lehet még vajon hiba?
Közbe a feszültség mérésének a helye megvan, bocs
Majd akkor megmérem, azóta nempróbálkoztam(hibát keresek ).
Megis mértem a D4 katódja és az LM 5-ös lába között 16V-van.
Egyelőre inkább ne próbálgasd a generátorral. Csak kösd rá az akkura, és úgy méregess. Ha az 5V megvan, akkor lehet tovább menni. Ha a potmétert tekergeted, akkor az LM hatos lábán a feszültségnek változnia kell 0 és 5V között. Ha az akkufeszültség 12V, akkor az LM 3-as lábán kb. (12-0,6)/3=3,8V-ot kell mérned, míg az LM 5-ös lábán 12-0,6-10=1,4V-ot kell mérned. Egyelőre ezeket mérd le, aztán majd lehet tovább menni.
Oké, de mégvalami. Azért gondoltam hogy nembaj mert a kocsi is betud indulni rossz aksival ha betolják, mertugyanis! Ez az akku elég gyengusz, alapbol 10V-ra áll be mindig. Ha rárakom ezt a fesszabályzót akkor a nagyteljesítményű fényszóró le is húzza 5-6V-ra. Most még arra gondoltam hogy akkor keresek egy kisebb lámpát hátha attol nemmegy le így a feszültség. Szóval elméletileg ettől müködnie kéne nemde?
Igen, működnie kell. Csak ha az akkufeszültség 10V körüli, akkor eleve 0V-ot mérsz az LM 5-ös lábán, tehát nem tudod, hogy az most azért 0V, mert az akkun csak 10V van, vagy azért mert nem jut el oda a megfelelő feszültség.
Az izzót meg cseréld ki kisebbre, mert meg fogja sütni a fetet. De végülis a 68 ohm az előgerjesztés elősegítésére lett betéve az áramkörbe, úgyhogy egyelőre a töltésjelző lámpa sem lényeges a méregetés alatt. Majd ha már nagyjából minden rendben, és mégsem akar felgerjedni, akkor kell a töltésjelző lámpa.
Akkor a mérés idejéig hagyjam ki a lámpát? Vagy zárjam rövidre a lámpa helyét?
Még valami eszembe jutott ami lehet hogy hülyeség. Azt mondtad hogy a generátort ne indítsam be és úgy mérjem a dolgokat. Csak az akku nemtökéletes. És ha az akku helyére mondjuk egy pc tápot raktnék be(12Volt) csak a mérés idejéig?
Elkezdem méregetni (amíg nemerősítessz meg addig akkurul) és csak így simán lámpa nélkülis a FET tök forró lett. Amúgy az LM 6,3 és 5ös lábát D4katódjához kéne mérni mellesleg?
Jó a PC táp is, akkor már lehet valós feszültségeket mérni.
Mindent a B- kivezetéshez képest kell mérni. Csak a 10V-ra érvényes, hogy az említett két pont között tudod kimérni, mert a 10V az két pont közötti feszültség, de mindkét pont változik menet közben, csak mindig azonos távolságra (10V-ra) vannak egymástól.
Hello!
Nah méregettem. Pc tápot ráraktam amin 11.67V-ot mértem és izzó nélkül. Az eredmények: -78L05-ön 5V -D4katód és IC 5ös láb : 10V -B- és 6os láb: potit tekerve 0-5V között változott -B- és 3as láb: 0,26V -B- és 5ös láb: 0,79V Az utobbi kettő az ami nyilván nemstimmel. Ez alapján mittudsz mondani?
Az 5-ös lábon levő 0,79V az úgy nagyjából jó, de a hármas lábon levő 0,26V az valamiért nagyon kevés. Mi a helyzet, ha a generátort gerjesztését sem kötöd be? Mekkora a feszültség a D+ és DF pontokon, amikor a fenti feszültségeket méred?
Most vettem észre, hogy az R4 felső vége nem a D3 anódjára, hanem a D3 katódjára kellene, hogy legyen kötve, hogy a szabályzó közvetlenül az akkun szabályozza a feszültséget, és ne a segéddiódahídon. Működési szempontból ez nem okoz hibát, mert a régebbi szabályzók ugyanígy a segéddiódahídról vették a szabályzójelet, csak így egy picit változik a feszültség a terheléstől függően. De ez a változás 0,2V körüli, szóval nem jelentős. Most nem néztem a nyákot, de ha nem nagy probléma, akkor inkább kösd át.
Persze nemgond. De most se értem teljesen pontosan. Szóval akkor ugy nézzen ki ahogy most a melékelt kapcsolásban?
D+ -t és DF-et egymázhos képest mérjem? A generátor gerjesztése az a B+ lenne? |
Bejelentkezés
Hirdetés |





Amúgy tudsz mondani egy körübelüli értéket, hogy kb mennyibe fog kerülni ez a fesszabályzó?


) és azért szeretném megépíteni, mert nem telik wrc-re, meg szekis váltóra, de a durrogás viszont nagyon bejön. Nembaj, majd megoldom 
Amint lesz időm csinálom is 





