Fórum témák
» Több friss téma |
Hogy itthon kapható-e azt nem tudom, de szerintem igen, amiket én szoktam használni: DS1804, DS1808, AD5242, AD5262. Mindegyiket könnyű kezelni, és elég pontosak is. Még egyet sem sikerült "kinyírnom", RGB-LED-et simán elbír, és szépen tudja kevergetni a színeket is.
Igen, erre gondoltam én is. A 18 Digipoti sem lenne gond, egy egyszerű léptetőregiszterrel simán megoldható.
csak: 1db 2csatornás 8bites SPI digipoti ~300Ft ne556 ~80Ft Egyéb alkatrészek ~170Ft 550*9 = 4950Ft Ehhez még hozzátársul, hogy kb 60 alkatrészt kell beforrasztani, elég nagy panelt kapok, sok IC (nagyobb fogyasztás) és emellett 256 lépéses felbontást fogok kapni. Tehát többet költök, bonyolultabb áramkört építek, kissebb felbontást kapok, többet fogyaszt... SMD-be nagyon szép lenne az 555-ös változat, de még soha nem dolgoztam SMD-vel :S DIP tokokban egy ilyen móka meg hatalmas lenne... De én halgatok a tapasztaltabbakra! Többiek? Vélemény? Legyek PIC b.z. és kódoljak mint egy állat, vagy legyek elegáns és gyártsak céláramkört?
Amúgy a léptető regisztert nem javasolnám. Ha például előre/hátra megy, akkor 3-3 lábnak ugyan azt a pozíciót kell küldeni, így 2*3 byte-al le van rendezve, nem kell az összesnek egymás után elküldeni.
CCS-C -be programozom a PIC-et, néhány helyen asm betéttel.
olyan csak véletlenül van, hogy 3-3 láb ugyan abba a pozícióba áll. az mcu számolja folyamatosan a lábak pozícióit, nem leprogramozott sablon alapján rakosgatja.
Úgy döntöttem kipróbálom mégis az LM556+digitpoti párost.
összedobtam egy egyszerű kis céláramkört. Holnap berendelek hozzá egy garnitúra alkatrészt
Szia, ez marhajó. Köszönjük szépen. Viszont nem sok szabadsági fokkal van megáldva. G-Lex azért komolyabb lavinát índított ennél. Üdv!
szia,
köszi a linket. vannak benne ötletes dolgok, de sajnos az én elképzeléseimnél ez jóval fapadosabb
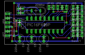
Elkészült a panel terve a PIC 16F628A-ra épülő 6 szervót vezérlő egységnek
Tudom,hogy nem szépek az átkötések, de így tudtam a legkisebb panelméretet elérni...
Szerintem univerzálisabb panelt tervezz!
A nem használt I/O lábakat is kösd be egy egy szervóhoz. Ha egyszer írsz egy jobb programot ami pl 12 szervót is visz akkor tudd használni és ne kelljen újragyártani a panelokat.
Megszakításokkal kényelmesen 8 szervót tudnék vezérelni. Nekem összesen 18 szervó kell. Ebből 3-at építek akkor 3*6 = 18 szervót tudok vezérelni. A vezérlő jelet USART-on kapja. Ez a modul csak annyit tenne, hogy megkapja usart-on, hogy melyik szervó mennyi ideig kapjon jelet és annyi ideig tartja a megszakítást.
A szervók pozícióinak meghatározását (csoportos, időzített mozgatások) egy másik modul fogja végezni. Ha máshol is kell szervó vezérlő akkor csak ebből a panelból le kell gyártanom még egyet. Valamint az USART miatt elég egyszerűen és széles körben használható. Na meg nem is lett túl hatalmas a panel.
Ez hihetetlenül jó ötlet...
6 lábú robot
hát a végén a turbó mód az nagyon ott van
remélem nem fognak megszidni a reklámozásért, de indítottam egy blogot a robotomnak. Itt mindent részletesen le fogok írni, az elkészült részekről pedig majd képgalériát csinálok.
Szóval a blog itt található: myProjects.hu
Na srácok majd csatlakozok én is ehhez az eszmefuttatáshoz, mert én diplomamunkának szeretnék építeni egy hexapodot.
üdv a csapatban
Köszi. Már megvettem a motorokat(towerpro sg5010), amire kíváncsi lennék, hogy mi a véleményetek, mert ha gagyi, akkor nem is foglalkozok vele, chipeket, a váz már majdnem teljesen meg van tervezve.
Egyébként tudtok ajánlani valami jó LCD kijelzőt, amire könnyen lehet csatlakozni, könnyű vezérelni? Első nekifutásra pontmátrixosra gondoltam.
A towerpro szervók alapjában gagyi szervók
![]() persze ez nem jelenti azt, hogy neked nem lesz jó. A műanyag fogaskerekek miatt kicsit félősebb. A hirtelen irányváltások megviselhetik. Robotokba ezért szoktak inkább fém fogaskerékkel ellátottakat rakni. A towerpro szervókra jellemző, hogy nagyon oszcillálnak, de ez kiküszöbölhető. A nyomatékja megfelelő ennek a szervónak, de ennek ellenére is a robotodat tervezd minél könnyebbre. 11Kg-ot csak a tengelyétől 1cm-re tud MEGTARTANI, nem pedig megmozdítani! Pont az imént készítettem egy bejegyzést a szervók működéséről, vezérléséről Modik: nem reklámozni akarom az oldalam, csak nem akarom bemásolni a teljes tartalmát. Remélem nem probléma. Természetesen ha kész a projekt jön cikk a HE-re is
HD44780 kompatibilis szöveges kijelzők nagyon elterjedtek, szinte az összes MCU nyelven van rá library.
Maximum 4*40karakteresek. A 2*20-asokat már nagyon olcsón be lehet szerezni.
Igen, tudom, max 2 kilósra tervezem az alaptömegét. Sztem azt még ki fogja bírni simán. Te szervóid nem towerprosak? Oszcilláció hogy küszöbölhető ki? Egy sráctól kérdeztem, aki használt ilyet, azt mondta, h elektronikailag gáz, de hogy mi az pontosan, azt nem akarta megosztani.
a HD44780-ast kerestem is, de sehol nem találtam.
Szerintem kicsit több lesz az mint 2kg
![]() Oszcilláció csökkentése: - Feszíts a másik írányba egy rugóval - Ha digis változatod van, akkor nagyobb frekin add neki a jelet - Csökkentsd a feszültséget - Cseréld le az elektronikát Openservo Project
A modelleimben a Futaba standard szervói vannak és semmi probléma velük. Pedig műanyag fogaskerekesek és azért elég hírtelen váltok irányt, 70-nél az autókámmal. Meg a vitorlás hajóm kormánylapátjára is elég nagy nyomás nehezedik, még sincs semmi problémám velük.
Futaba s3003 servo
Futaba meg a hitecre esküsznek sokan, de azoknak borsós az áruk, mert nekem kapásból 18 kell.
Nem szabad a robotépítésben fukarkodni! Inkább lassan haladj előre. Azért megtalálható az a forrás is mostanában, ahol a bolti ár alatt lehet hozzájutni, főleg, ha 18 darabról van szó.
|
Bejelentkezés
Hirdetés |










