Fórum témák
» Több friss téma |
Hello!
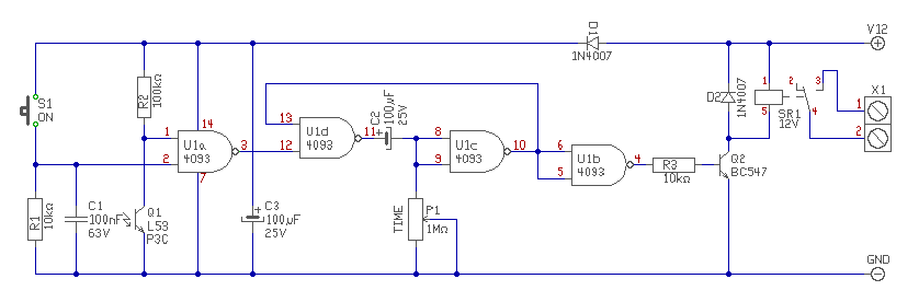
Az 555-el nem lehet órákra időzíteni, de egy számlálóval lehet. Az időzítés aránya nem lehet 1:6, mert a számláló bináris. De gondolom úgy is mindegy, ha nem pont azok az idők jönnek ki. Amúgy kiegészítettem a kívánságodat egy fotoellenállással, mer gondoltam nappal nem akarod felkapcsolni a lámpát. C1-R4 változtatásával lehet az időt állítani, ha nem ennyit szeretnél. A Led "villog" ha az ütemadó jár. üdv!
Helló Olyan kapcsolásra lenne szükségem a külső inditójel hatására inditja az időzítőt max 1 perc hosszan. Indítő jelet vagy egy nyomógomb vagy egy infrasorompó adná viszont kellene bele egy fényérzékelő ami csak sötétben hagyná hogy az indító jel az időzítőre kerüljön. Mert ezt a kapcsolást lépcsővillágításra szeretném használni. Segítséget előre is köszönöm.
Hello! Ilyesmire gondolsz? üdv!
A hozzászólás módosítva: Szept 6, 2013
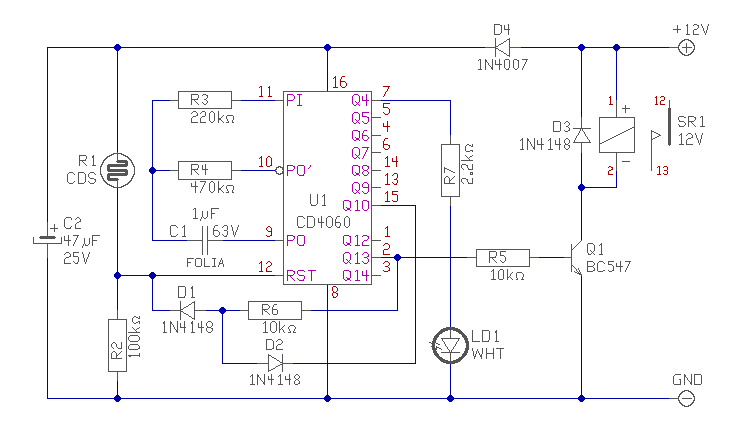
Esetleg ha ez szimpatikusabb..
Köszi a segítséget valami ilyesmire gondoltam. Ezzel a megoldással kb mekkora időzítés erhető el?
Hello! Hozzávetőlegesen 80 másodperc. De feljebb vinni nem célszerű, akkor számláló kell már. Ha messziről kell indítani (hosszú a nyomógomb vezetéke), akkor R1-et érdemes 1..2,2khm közé választani, és az R1 és C1 közé egy 100kohm-ot tenni.
Ha sok nyomógomb van, akkor célszerű az R1-el párhuzamosan tenni egy Led-et (persze soros ellenállással) jelzésnek, ha valamelyik gomb beragadna. Mert eben az esetben hiába nyomkodod a többit nem fog működni a lámpa. Amúgy az időzítő "nem újraindítható" avagy hiába tartod nyomva a gombot, az idő akkor is le fog járni.. üdv!
Helló Nekem a 80 másodprec bőven elég mert lépcsőbe rejtett világítást szeretnék vele kapcsoltatni infrasorompóval ami a kapcsolót helyetesítené. Az infrasorompó a lépcső alján és a tetejen is lenne hogy bármelyik irányból kell menni az kapcsolja az időzítőt így lehet hogy a távolság a panel között lehet kb 5-6m is összen.
Ha 5..6 méter, akkor ted be az integráló tagot a bemenetre. Az infrakapu-időzítő összeillesztésén is gondolkodni kell. Meg azon is, hogy lehet, hogy az infrakaput lenne célszerű fény mellett letiltani, nem az időzítőt. Mert gondolom, senki nem nyomkodja a nyomógombot ha világos van.. üdv!
Igen az infrasorompót tiltás jobb megoldás csak így akkor miben változik a kapcsolás?
Alapvetően nem ez kapcsolás változik, hanem az infra kapcsolása. Már amennyiben az ismert. Mert fogalmam sincs mit mivel, hogyan kötsz össze..
Én ugy gondoltam mivel az infrasorompónak van no nc kimenete és azzal sorba kötve a fototranzistor ami egy másik kapcsolóként müködne ami ha mindkettő aktív elindul az időzítés.
Hello! Ha a sorompónak kontaktus kimenete van, akkor nincs értelme a változtatásnak. A kontaktust csak párhuzamosan kell kötni a nyomógombbal (Természetesen úgy hogy azt az érintkezőt, ami bontva van, mikor nem áll benne senki.) Mert én arra gondoltam, hogy feleslegesen működik az infrakapu nappal. (Egyébként sorba kötve nem lenne jó, mert hiszen akkor működhetne csak, mikor nappal van. Akkor kis-ellenállású a fototranyó). üdv!
Helló! Igazad van nem gondoltam teljesen végig ezt a megoldást. Megépítém a kapcsolást amit adtál ha lesz esetleg kérdésem szólok. Köszönöm szépen az eddigi segítséget is. Üdv!
Helló! Megépítettem a kapcsolást amit mutattál és valamiért a foto tranzistor nem kapcsol valamiért kicseréltem másikra de azzal se javult a helyzet így nem tiltja az időzítőt. Ha negatívra van kötve a reset láb akkor a tiltás megfelelően működik. Van valami ötleted hol lehet a hiba?
Hello! Egy 100kohm-ot illene lehúzni egy fototranyónak. De nem tudom milyen tranyót használtál. Kösd a tranyót tápfeszre, vele sorba egy 1kohm-os ellenállást (nehogy tönkremenjen) és mérj áramot sötétben és világosban. Akkor megtudod, hogy működik-e a tranyó. De az is lehet, hogy fordítva van bekötve.. üdv!
Helló! A tranzistor tipusa az amit a rajzhoz mellékelve van nincsen fordítva kötve mert a rövidebb láb a collektor ami areset lábra kell míg a hosszabbik a negatívon van.
Ha nem működik, akkor azért fordítsd meg. Gyereke nem lesz a 100kohm-tól bármi is van benne.. (Mondjuk ha elárultad volna a típusát, lehet meg is nézhettem volna..) üdv!
A tipusa L53P3C megfordítva se megy.
Helló! Kipróbátam amit tanácsoltás és a tranzistor jónak látszik. Ha fényt kap van rajta fesz ha sötétbe van meg nincsen bár így vajon miért nem működik.
Hello!
"Ha fényt kap van rajta fesz" Nem "fényelemként" kellene megmérni, hanem "fényellenállásként". (Meg a "van rajta fesz" az milyen műszaki paraméter?) üdv!
Helló rájöttem miért nem kapcsolt eddig a fototranzisztor mert nem kapott elég fényt így mindig engedélyezve volt az időzítő. Szerinted hogyan lehet megoldani azt hogy rendes szobai megvilágítás mellett is kapjon annyi fényt hogy megfelelően működjön vagy van e valami más amivel ki lehet váltani ezt a megoldást. Vagy cseréljen ki egy alkonykapcsolóraa kapcsolás ezen részét. Üdv
Hello! Szóval nem mérsz, találgatsz. De Te tudod, így én is csak találgathatok...
Viszont ha igaz amit állítasz (avagy nem más körülmények hamisítják meg a dolgot), nem elég érzékeny a fototranyód. Nekem ilyen nincs, de BPW41-em van, és az megfelelően működik. De a "szobai megvilágítással" óvatosan kell báni. Már amennyiben arról van szó, hogy szobai világítással próbálod. Mert az 50Hz-el megy, és az villoghat is. Ez megváltoztathatja a tranyó viselkedését. Ekkor egy 1µF-os kondit tegyél a tranyóval párhuzamosan. Az átlagolja ezt. Ha pedig az a gond, hogy a szobában érzékeled a külső fényt, akkor ne csodálkozz, ha nem látja a külső fényt. üdv!
Kis segítséget kérnék egy nagyon egyszerű kapcsoláshoz.
LiPo akkumulátor töltéséhez azt a tanácsot kaptam, hogy ne azonnal kimerülés után tegyem rá a töltőre hanem kb. 10 perccel később, mert így hosszabb lesz az élettartama. (Lehet vitázni ha valaki nem ért egyet). Ha azonban egyetértetek, azt képzelném el, hogy a töltőáramkörre rátennék egy 10 perces időzítőt, ami egyszerűen várna bekapcsolás után 10 percig s csak utána kezdene el tölteni. A töltő saját áramát használná az időzítéshez, s ha lehet akkor a 10 perc után mikor bekapcsolta a lehető legkisebb vesztesség legyen illetve zavar ne legyen magában a töltésben. Mivel nem kell pontosan 10 perc hanem csak kb, azt hinném ehhez 555 sem kell. Vagy igen? Amit nem értek, én úgy tudom a LiPo akkumulátorokhoz speciális mikrovezérlő által vezérelt töltő kell, itt azonban csak egy AC/DC adapter feliratú falba dugható tápegység van... DC4.3V-800mA feirattal. Lehet vennem kéne inkább egy LiPo töltőt mert ez kinyírja? Ha nem akkor milyen áramkört tanácsoltok? Kap 4.3 voltot, s 10 percig nem adja tovább, 10 perc után azonban egyszerű vezetővé válik és továbbadja a 4.3 Voltot, s nem kell 800 mA-nél nagyobb terhelést elbírnia... A hozzászólás módosítva: Jan 26, 2014
Hello! Értelme nem sok van a dolognak. Ha a kisütés után nem kapcsolod a töltőre csak tíz perc múlva, akkor mi a gond? Te úgy gondoltad, hogy a töltő és az aksi közé beteszed az áramkört. Csak hogy (ha igaz) a töltő figyeli az aksi feszültségét. Azt pedig nem az aksi pontjain, hanem a kapcsolóeszköz előtt fogja mérni. Mivel minden kapcsolóeszköznek van átmeneti ellenállása, az azon eső feszültségesés átveri a töltőt. Relét meg nem tudsz alkalmazni, mert a minimális fogyasztást szeretnéd. Maximum úgy, hogy tápfesz megjelenésekor húz a relé, amikor meg letelt az idő elejt, és zárja az áramkört. De mit szól ehhez a töltő? Lehet ha nincs rajta aksi, lekapcsolja a töltést, vagy be sem kapcsolja..
Tehát ezzel nem célszerű addig "küzdeni", míg ki nem derülnek a dolgok. Az hogy mi van ráírva egy akármire, azt nem tudhatod. Ha ez pld. egy telefon "töltője", akkor az csak egy tápegység, amivel közvetlen nem lehet aksit tölteni, mert a töltő magában a telefonban van, de ebben a vacakban. Tehát előbb körbe kell járni egy dolgot, aztán lépni. üdv!
Ép a körbejárás az ami most történik. A tájékozódás miért "küzdelem"? Értelemszerűen lépni akkor fogok ha megkaptam a választ, mit lépjek. Előbb nem is tudnék.
Ezt az akkumulátorra kell rákapcsolni. Ezért lepődtem meg hogy csak olyasmire van ráírva mintha tápegység lenne, miközben úgy tudom a LiPot mikrokontrollerrel vezérelt töltővel kell tölteni. ha meg ebben az is van, akkor miért csak ennyi adat van rajta... De ha ez a töltő átverés nehezen kerülhető ki akkor nem érdemes vele vacakolni. Akkor egyszerűbb ha megveszem ezt pár száz forintért, s ez elvégzi ezt a 10 perces várakoztatást, sőt még be is állítható, hogy másfél óra múlva kikapcsoljon . Ez lett volna a következő kérdésem. Amúgy a 10 perces elektronikus várakoztatás csak kényelmi szempont, nem is értem miért nincs beleintegrálva, hacsak nem azért mert aki nem tudja hogy célszerű, az gyakrabban vesz akkut... A hozzászólás módosítva: Jan 26, 2014
Hello! A "küzdést", csak arra értettem, hogy nem érdemes áramköri elemekbe gondolkodni addig, míg nem tudja az ember mit is szeretne. Vagy is a körülményeket, követelményeket. Egyszóval "mezei módszerekkel " célszerű kipróbálni (pld. egy kapcsolóval) hogy amit szeretnél az működik-e, úgy ahogy szeretnéd, vagy esetleg egész másra van szükséged, mert nem ad megoldást a problémádra.
Az a "töltő" amid van, abban lehet akár bármi is. A felirat még nem biztos hogy jelent valamit. De ha nincs rajta semmi jelzés (tölt, kész, akármi) akkor elég nagy a valószínűsége, hogy csak egy táp. De gondolom van olyan cella is, amiben a töltőáramkör is benne van. Ahhoz pld. egy tápnak is jónak kell lenni. De akkor biztos, hogy több feszültséget ad, a ráírt csak adat, csak annak eldöntésére jó, milyen cellához megfelelő. Persze ezek nem információk, csak fikciók. üdv!
Van rajta egy led, ami merülten felrakáskor esetén piros, majd töltés közben sárgul, végül zöld lesz.
Akkor még is csak van benne valami.
- De mit tesz a töltő, amikor kisüt és nincs rajta az aksi? (Mert ugye akkor fog rákapcsolódni, mikor letelt a tíz perc.) - Valamint mi tesz, mikor töltene, de telik az idő, és nincs rajta még az aksi? Ez itt a kérdés.. Mert elsőként logikusan kell megoldani a dolgot. Áramkört csak arra lehet tervezni.. Maximum azt tudom elképzelni, hogy azt figyeli, hogy az aski névleges feszültségénél több a feszültség, (ebből tudná, hogy töltés lenne) és ekkor 10 percre lebontaná a töltést. De mit szól ehhez is a töltő? Mert ha nem csak jelzi a töltést, hanem le is kapcsolja, akkor a megszakítsa miatt le is fog kapcsolni. Na de ekkor is kérdés marad, hogy mekkora ez a feszültség és mekkora a különbség a névleges feszültség és a töltés kezdeti feszültsége közt..
Köszönöm. Az hittem, egyszerűbb lenne. De valóban bonyolult főleg így hogy nem tudni mi az a töltő... Ennél a 10 perces késleltetésnél fontosabb is van. Pl. amit a másik topicban írtam. Úgy néz ki ma sikerül megmérni a PWM frekvenciát s ha így lesz akkor megpróbálok adatlapok alapján kiválasztani egy FET-et és a meghajtóját, s a kezdő kérdések, vagy a dc motorok topicban megmutatom, hogy kiderüljön jót választottam e vagy valamit elnéztem e...
|
Bejelentkezés
Hirdetés |














